Fórum témák
» Több friss téma |
Üdv!
Szeretnék építeni egy labortápegységet ami legalább +-50V-ot és 5A-t le tud adni! Ez önnmagában még nem lenne probléma, trafo + 2utas 2ütemű egyenirányító(graetz) + pufferelés, szűrés. A kikötés itt az lenne, hogy a feszültséget és a kimeneti áramot is szabályozni lehessen! Tehát kb.: +-10V-tól +-50V-ig lehesseen változtatni a kimenő feszültséget és ha rákötök valamilyen kisteljesítményű készüléket akkor ne folyhasson rajta 5A zárlati áram hanem be lehessen állítani az áramhatárolást. Ezzel tesztelhető lenne a szimmetrikus feszt. igénylő műveleti erősítős kapcsolásoktól kezdve a 2x100W-os erősítő is, meg minden egyéb. Végfoképítésnél tesztelésnél nagyon jól lehetne használni! Kinek milyen ötlete van az elinduláshoz???
Kissadam!
Szerintem ez kell neked, akarom mondani ez fog neked kelleni. Ha van türelmed akkor várj egy pár hónapot amíg Attila befejezi és közzéteszi a kapcsolási rajzot és nyáktervet. Szerintem nagyon ügyes labortáp lesz belőle. Ráadásul viszonylag olcsón megépíthető! Ez 50V-os és 10A-es lesz. Erősítő élesztéshez teljesen jó! Hidd el, megéri várni, Attilának vannak jó kapcsolásai!
Első ötletnek egy tirisztoros tápegység jutott az eszembe. Ezzel a gond hogy építése elég sok szakértelmet igényel főleg a vezérlő trafók méretezése, építése. Na ez még a kissebbik gond, a probléma a tirisztorok által termelt rengeteg zavaró jel,erősítő tesztelés esetén zavarhatná annak működését. A másik ötlet áteresztő tranzisztoros stabilizátor építése, de ez meg rengeteg energiát elvisz melegedésre, meg ekkora teljesítményre nem tudom hogy kell építeni ilyen stabilizátot.
Kinek milyen ötlete van?
Jó ötletnek tünik így első átfutásra! Azért várom még az ötleteket és a hozzászólásokat.
Üdv.!
Jól gondolod, a tirisztoros szabályozáshoz hatalmas szűrő trafó kell az alacsony frekvencia miatt. Ha teljesen disszipatív áteresztő tranzisztoros tápot építesz, akkor pedig órási teljesítményt kell eldisszipáltatni. A Te elgondolásodban 2*50V 5A esetén ugye gyakorlatilag fél kilowattot! Ehhez hatalmas hűtőborda kell minimum egy csomó ventivel de inkább vízhűtéssel. Fél kilowatt eldisszipálásához az áteresztő elemeket is meg kell sokszoroznod mert 1-2db tranzisztor ezt nem bírja. Tehát vagy iszonyat sokat disszipáltatsz, vagy elektronikus úton csökkented a disszipációt, tehát kapcsolóüzemű szabályozást alkalmazol. Viszont a kapcsolóüzemű tápok sosem lesznek annyira precízek mint az áteresztő tranzisztoros tápok, illetve a tranziens viselkedésük is sokkal rosszabb. Kérdés, hogy ez neked az erősítők tesztelésekor gond-e! Ha igen, akkor muszáj disszipatív fokozatnak IS lennie. Azonban ha nem akarsz óriási bordákat, akkor előszabályozással kell csökkenteni az áteresztő fokozaton maradó feszültséget. Ezt megoldhatod tirisztoros előszabályozással, de az 50Hz miatt óriási szűrés kell és az megint nagy méretű, nagy súlyú és ezekből adódóan drága. A megoldás az, ha magasabb frekvenciájú kapcsolóüzemű előszabályozást alkalmazol. Erre alternatívát jelenthet például Skori 555-el működő kapcsolóüzemű tápja. Ez a táp könnyen átalakítható úgy, hogy a disszipatív fokozat áteresztő elemén maradó feszültséget figyelje. Ezáltal elérhető az, hogy az áteresztő elemen legrosszabb esetben is (kivéve a tranziensek) legfeljebb 0,6V maradjon. Ha neked 5A-es kimenő áram kell, akkor a tápegységed kimenetének rövidre zárásakor is csak 3W disszipálódik a 250W-os labortápon belül! A labortápjaimban én is ezt alkalmazom. Egy kérdés: A topik címéből arra gondolok, hogy lehet hogy te teljesen földszimmetrikus tápegységet szeretnél. Tehát hogy a tápegység 0V-jának tekintett pont közvetlen jut ki a kimenetre és a szabályozó elemek a pozitív és a negatív ágban vannak. (Mint egy egyszerű 7805-ből és 7905-ből álló tápnál.) Erről van szó? Üdv.: Attila
A címben én erre utaltam:
"Tehát hogy a tápegység 0V-jának tekintett pont közvetlen jut ki a kimenetre és a szabályozó elemek a pozitív és a negatív ágban vannak. (Mint egy egyszerű 7805-ből és 7905-ből álló tápnál.)" Mellékeltem egy durván rajzolt szemléletet. Amiben a potik jelölik a szabályzást.
Akkor jól gondoltam.
Ez szép feladat lesz, sok sikert hozzá! Ha tudok akkor igyekszem segíteni. A napokban én is pont erre gondoltam, hogy ilyen 'tükörszimmetrikus' labortáppá hogyan lehetne alakítani a most készülő tápomat. Az az igazság, hogy a nagy teljesítmény miatt muszáj előszabályozást alkalmazni az áteresztő fokozat előtt. Az előszabályozás viszont mivel áramot is figyel, ezért neki is kell egy soros ellenállás a főtáp útjában. És mivel az előszabályozás kapcsoló üzemű, ezért folytótekercsre is szükség van és ez is ugyebár soros. Emellett a kapcsoló eszköz és az áteresztő eszköz is a főtápot megszakítja. Nehéz összehozni az egészet úgy, hogy mindegyik soros elem a főtáp ugyan azon ágában legyen...
Azt hiszem ezt a tápegységet egyenlőre még nem fogom megvalósítani, de elméleti szinten foglalkozok még vele és keresgélek valami jó ötletet. A tirisztoros verziót sem temetem még el. Az egyik ismerősömmel összeülök és kitalálunk valamit, hogy merre induljunk el, ugyanis őt is foglalkoztatja a téma.
Ahogy gondolod. De én inkább lebeszélnélek a tirisztoros előszabályozásról.
Egyébként az is megoldást jelenthet, ha az előszabályozás a primer oldalon van. Ez azért jó, mert a közös pont (0V) a szekunder oldalon jön csak létre. És ugye nekünk az a cél hogy abba ne nyúljunk bele. Na de a primer oldalon azt csinálunk amit csak akarunk. Így a szekunder oldalon csak az áteresztő fokozat lenne, azt meg jóval egyszerűbb 'tükörszimmetrikussá' tenni. Viszont a primer oldali előszabályozást végző kapcsolóüzemű táp zaja ugyebár ott van (nem mintha a szekunder oldalon lévőé nem lenne). Ezzel számolni kell. Csökkenteni rezonáns tápegység használatával lehetne, de azok nem a szabályozhatóságukról híresek.
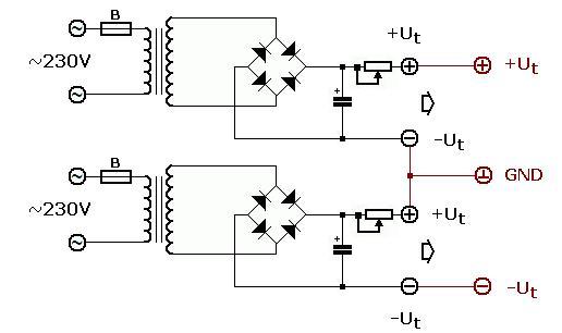
A feladatra nem elég egy földfüggetlen kettős tápegység? Az egyik pozitívját összekötöd a másik negatívjával, itt lesz a földed, a maradék meg a pozitív, és negatív, szimmetriához meg mind a kettőt ugyan arra a feszültségre kell beállítani... én így csinálnám legegyszerűbben... szerintem...
Valami ilyesmire gondolsz? Ezen a két tápegységen beállítom a feszt egyformára, a középső két pont pedig a GND lesz.
Azthiszem a legtöbb gyári is így van megoldva, így adott esetben párhuzamosan is kapcsolhatod a kettőt ha nagyobb áram kell. Persze akkor pontosan egyforma kimeneti feszültséget kell beállítani.
Generátorokat, ez esetben tápegységet nagyon ritkán szoktunk párhuzamosan kötni, a két tápegység között folyó kiegyenlítő áram miatt. A két feszültséget 100% pontossággal úgy sem tudjuk egyformára beállítani! A kiegyenlítő áram nullára csökkentésének nehéz eleget tenni.
Attila86 tápja viszont megfelelő lesz a problémára, a rajz szerinti bekötéssel!Bővebben: Link
Hello!
Ez a generátorozás, itt csak elvileg lenne igaz. Egy labortápban (de egy normál szabályozott tápnál is) feszültség és áram szabályozás működik. Ha két tápot párhuzamosan kötünk, akkor a magasabbra állított táp kimeneti feszültsége jelenik meg. Az alacsonyabb feszültségű táp, egyszerűen leszabályoz, mert az látja, hogy a kimenti feszültség már több mint ami be van állítva. Terheléskor is a magasabbra állított táp adja az áramot, addig az ideig, míg el nem éri az áramkorlát által beállított értéket. Ekkor a feszültség csökkenni kezd, de ilyenkor beszabályoz az alacsonyabb feszültségre állított tápegység. Ekkor a magasabb táp, áramgenerátoros üzembe fog működni, az alacsonyabb, pedig feszültséggenerátoros üzemben. Ez így marad, míg az alacsonyabb is áramgenerátoros üzembe nem kerül. Mindösssze egy feszültség lépcsőt fogunk tapasztalni az átváltáskor, mely akkora lesz, mint amekkora különbségre sikerült beálítani a tápegységek kimenő feszültségeit. Kiegyenlítő áramokról szó sincs. (ezek a tápegységek nem modellezhetők egy egyszerű feszültséggenerátor modellel) üdv! proli007
Akkor tehát egy generátorral nem modellezhető egy tápegység, viszont így sem működik megfelelően a párhuzamos kapcsolás, vagy tévedek?
Hello!
Tévedsz, simán működtethető. Én már használtam az iparban biztonsági okokból párhuzamosan kötött tápokat. És a tartalékot azért szabályoztam kicsit lejjebb, hogy mindig a "Master" üzemeljen. Így várhatóan az fog a hőterhelés miatt előbb tönkremenni, nem amikor már mind kettő dögrováson van. üdv! proli007
Sziasztok!
Építeni akarok egy labortápot. Kinéztem magamnak már egyet : Kapcsolóüzemű előszabályozós, négydigites labortápegység, p.attila86 szerzeményét .( Bővebben: Link ). A kérdésem csak annyi, hogy kinek mi a véleménye a kapcsolásról, ajánljátok, nem ajánljátok, tud valaki jobbat. Egyelőre csak a trafóm van meg hozzá, egy EI 220/36 V-ós 7A-es. Várom írásotokat. A hozzászólás módosítva: Dec 7, 2015
Sziasztok!
Mit szoltok l200c-vel csinált labortáphoz? Valakinek van tapasztalata ezzel az ic-vel? Előre is köszi.
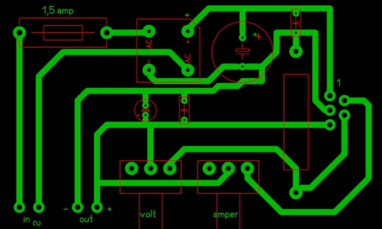
Sziasztok elkészült az l200 labortáp 0- 30 volt 0-1.2 amper
Az volna a kérdésem,hogy a voltmérés egyszerűen egy 3 digites egységgel meg van oldva, de az áram korlát kijelzésére nincs semmi ötletem Ebben kérném a segítségeteket (kapcsolási rajz stb.) Előre is köszi http://www.ebay.com/itm/Mini-3-Digital-Display-Voltmeter-2-Wire-DC-...VWTEDn http://www.imghost.eu/image/2x http://www.imghost.eu/image/2D http://www.imghost.eu/image/2F
Szia!
Mutasd meg a rajzot! Az áramszabályzást hogy oldottad meg?
Itt van a kapcsolási rajz csak a 47 ohm helyett 22 ohmos 2wattos huzal poti van így kb 1.2 ampert tud.
http://morgoelektronika.hu/kapcsolas_tap.php?menu=7001
Sziasztok most már dobozban van és már egy quadot felélesztett,megjavított.
Egyszerű nagyon viszont működik http://www.imghost.eu/image/eN http://www.imghost.eu/image/v0 http://www.imghost.eu/image/vG http://www.imghost.eu/image/vc http://www.imghost.eu/image/vm http://www.imghost.eu/image/vY |
Bejelentkezés
Hirdetés |








