Fórum témák
» Több friss téma |
Fórum » Fordulatszámmérő kétütemű motorra
Hello!
Cseréld ki a 22µF előtti 1kohm-ot pld. 10kohm-ra. Akkor nyugodtabb (és egyben tohonyább is) lesz a kijelzés. Mert a 600 fordult, az 10Hz csak, és ehhez kicsi ez az R*C időállandó, amit beterveztek.
Valaki küldene egy nyák rajzot, kapcsolást?
Illetve mekkora nyák kell hozzá? Milyen alkatrèszek?
Te is megkeresheted.
Köszi szèpen , a hivatkozást.
A vezérlésről szeretnék egy nyákrajzot kérni amit rá tudok már vasalni a nyákra...
Illetve csak a vezérlésről "Tápjáról" egy alkatrész listát. Kérnék! S.O.S A hozzászólás módosítva: Okt 21, 2014
Sziasztok olyan kérdessem lenne hogy , 2ütemü 353 Wartburgba szeretnék fordulat szám mérőt szerelni . Az egyik trafóra vagy a generátora csak azt mondtak hogy kinyírja a gyújtó trafót ebben ,szeretnék segítséget kérni hogy mi a igazság hogyan kössem be .
Szia! Semmilyen kárt nem okoz ha a megszakítóra kötöd.
Szia de mégis az előző tulajdonosának kinyírta a gyújtó trafóját
A trafó primer körére kötött érzékelő nincs hatással annak élettartamára. Az a trafó mástól ment tönkre
A Wartburg trafója egy könnyen elpusztuló darab. Amikor még ilyennel közlekedtem mindig volt tartalék a csomagtartóban. Akármilyen fordulatszámmérő nem jó hozzá, mert hengerenkénti gyújtása van és kétütemű. Tehát csak olyat használhatsz ami hozzá való.
A hozzászólás módosítva: Dec 17, 2014
szia és lehet kapni eredetit vagy eset leg hozzá valot
Sajnos ezt nem tudom. Már régóta Wartburg sincs, de lehet valahol elfekvőben.
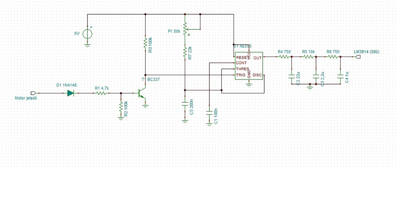
Üdv! Megépítettem a mellékelt fordulatszámmérőt, és az lenne a gondom vele hogy nagyobb frekvencián, néha kihagy vagy nem méri azt ki. Kb. 70Hz-után ( 4200 1/min ) csinálja azt. LM3914 csatlakozik rá 10 leddel. Ott a gyári kapcsolást alkalmaztam. Szerintetek mi lehet a baja? Én valamelyik alkatrészre gyanakszom hogy az nem úgy viselkedik ahogy kéne, de ez még nem is olyan nagy frekvencia.
Köszi.
Szimulációban meg minden rendben volt vele.
Szia! A gyújtás jel lecsengése zavar be. A triggerelést túlságosan leegyszerűsítetted.
Aham, a nyitás is elkéne tolni meg a zárást is a tranyónál?
Nekem így vált be.
Próbáltam még PIC-ről meghajtani, hogy azzal állítok elő négyszög jelet, de ott is annál a frekvenciánál kezdett szórakozni.
A hozzászólás módosítva: Márc 1, 2015
Az a 555 frekije miatt lett akkora. Nekem elég ha csak 100Hz nél ad max PWM jelet, meg akkor az ellenállásokon is kellene változtatnom.
100n nem jó a te kapcsolási rajzodnál a C1 47n helyett? Mer csak az van SMD-ben itthon.
Megpróbálhatod, de nem tudom fejből, a töltését-kisütését R3, R4 időre el tudja-e végezni.
Kipróbáltam még. 50Hz nél jó, de graetz rákötve az AC-ra, és ugye ott 100Hz-es lüktető van, ott meg megint csak 50Hz-nyi led gyulladt ki.
Mekkora feszültség megy ki az LM3914-re?
Tápfesz? Az 10V.
A hozzászólás módosítva: Márc 1, 2015
Az 555 ös kimenetén esik vissza a fesz.
Úgy kellett volna kérdeznem, a rajzod C4 kondenzátorán mekkora a feszültség amit már nem képes túllépni? Ezt vetjük majd össze a 10V-tal. Jó is, hogy írtad mert 5V-ra számítottam.
|
Bejelentkezés
Hirdetés |











