Fórum témák
» Több friss téma |
Sziasztok!
Szeretnék modell repülőhöz fordulatszámmérőt készíteni. A motort sajnos csak légcsavar felhelyezése után lehet mérni, csakhogy van 2-3-4 ágú csavar . Az elektronikát 3 digitesre gondoltam építeni, tizedesjegy előtt az ezresek, utána a százasok lennének. Olyan 14-15 ezerig kellene, hogy mérjen. Volt gyárim belőle szét nem szedtem, de az nem mért 4 ágú csavart. Egy kapcsoló segítségével kellene választani a különböző csavar ága között, gyakolatilag az sem baj, ha nem tudja az osztásokat az elektronika, csak akkor kitolódik a méréshatár. Gondolom valami optós megoldással volt kialakítva a gyárim, mert csak a csavar elé kellett tartani max 10 centire és azonnal beadta az értéket. Szóval tud e valaki segíteni a fentiek megvalósításában, mivel magam ilyet nem tudtam rajzolni és készíteni főleg nyákrajzot és alkatrészlistát szeretnék kérni ha lehet. Köszönöm.
És mikrokontrolleres megoldás érdekel?
Azzal nem lenne nehéz megoldani. Egy hasonló feladaton dolgozok, lövedék sebesség mérő készüléket akarok csinálni. Nem nagy a különbség.
Szerintem ennél egyszerübb és olcsobb nem nagyon lesz...Bővebben: Link
Szia vzoole! Köszi a választ, érdekel mindenféle megoldás! Egy faszarági haveromnak kellene csinálni
. Igazából az is megoldás lehetne ha csak szipla ledek jeleznék a fordulatszámot, úgy, hogy mondjuk a 100-asokat zöld led, az 1000-eseket sárga, a 10000-eseket meg piros led jelölné, tehát ha 23500-as fordulatnál világítana 2 piros, 3 sárga és 5 zöld, vagy csak egyesével felfele növekednének, tehát a második piros, harmadik sárga és 5. zöld világítana a fent említett fordulaton.Nem tudom, nem gondoltam át ennek a működését, ha szánnék rá pár napot akkor lehet, hogy tudnék valamit építeni, de már kijöttem a gyakorlatból,, meg az elméletből. Arról ne is beszéljek, hogy nem kapok sokat érte, kicsit a saját szórakoztatásom miatt mondtam, h valamit kovácsolunk össze.
Szia tiggersoft! Köszi a gyors választ!
Mint előbbi üzimben is írtam a lehető legolcsóbb megoldás érdekel, sajnos nem nekem kell .Egyébként jó az ára a mérőnek! Én még bőven 10 fölött vettem régen.
Szia.
És ha 555-el csinálnád mint analóg frekimérőt?
Szia Lacika! Nekem teljesen mindegy
.Kapcs. rajz kell csak értékekkel.
Szia. én is modellrepülőzök, de igazán még sosem mértem fordulatot. A multkor kaptam egy baró kis műszert (hasonló mint a HE storén van ,és találtam PIC kapcsolást ami nagyon egyszerű, megvan a HEX is,)de igazából nem sokra értékelem. Annyira megszokja az ember a motorok hangját , hogy ha valaki nem hallja hogy _jól megy vagy sántit valami _ akkor hiába méreget.( amúgy meg ne te spórolj a faszari haverodnak- vagy fizesse meg a fáradozásod, vagy tanuljon elektronikát )
Szia druxter!
Én építettem egy fordulatszámmérőt,PIC 16F628-al. Négy gomb van rajta,reset,+,-,enter. bekapcs. után be lehet állitani,hogy hány ágú a légcsavar,enter és már mlehet is vele mérni.Egy foto tranzisztor a bemenete,két soros 16 karakteres kijelzője van.A neten találtam a rajzot,de sajna a gépemről már eltüntettem.Amennyiben érdekel a dolog,körülnézek,hogy nyomtatva meg van-e a rajz, a firmvare-t ki tudom olvasni a PIC-ből. Üdv!
tehát itt van egy nagyon régi, meg egy olyan jó 15 évvel ezelőtti.
Szia Ksanyi! Tetszik a dolog! A gyári is valami ilyesmi elven működik, de annál analóg a csavar ágának váltása.
Megköszönném ha megkapnám a rajzot.
Kérdés, hogy mi az amit magad meg tudsz csinálni?
-kapcsolásirajz -panelterv -esetleg szoftver Ha mikrovezérlőt használsz akkor aránylag egyszerű a dolgod hardver szinten. Szétnézel itt a projektek között... rengeteg valamit kijelző cucc van. Kinézel magadnak egy AVR-t vagy PIC-et aminek van elég lába a feladatra, és szépen "rámásolod" a kijelző részt. Ráraksz még egy gombot a propellerek számának váltásához és kész is. Egy gomb kell vátani a propellerek számát, ezt kijelezheted egy szegmensen is (pl.: 1-6ig vagy amennyi a max propellerszám). Másik 3 szegmensen meg kijelzed a fordulatot. És kell még egy optokapu is, ez lehet reflexiós is hogy ne kelljen a propellert valami közé dugdosni. MEgtervezed az áramkört. Itt a fórumon leellenőrizteted. Csinálsz hozzá panelt, beülteted az alkatrészeket. A nehezebb rész a szoftver, ami nem nehéz, csak kezdőként nem illik ilyeneket csinálni. Tehát vagy keresel valakit aki pár sörért megírja neked. Elküldöd neki a panelt, meg a söröket. Ö megírja visszaküldi és kész is. Vagy elindulsz a mikrovezérlők rögös útján, ami egyébbként nagyon érdekes.
Igen vzoole! Teljesen egyetértek, eddig eljutottam én is.
Én egy konkrét megoldást keresek, mert a munka mellett nem nagyon marad időm foglalkozni vele, ezt is csak 2-4 éjszaka tudnám megépíteni, kimaratni a nyákot, stb, mert sajnos már nincs annyi szabadidőm a család miatt sem. Öszintén 5 éve nem csináltam komolyabb kapcsolást, és nem is abban a szegmensben dolgozom. Nekem már nincs hangulatom keresgetni legfőképp azért, mert ez csak amolyan kísérletnek is hívhatjuk. A leveled is 3szor olvastam át, mire azt mondtam h elméleti síkon tökéletes a hozzászólásod. Ha lenne időm akkor nem itt keresnék konkrét megoldást. Remélem nem sértettelek meg, minden tiszteletem a tiéd.
Nem haragszom én... megértelek maximálisan.
Én csak próbáltam egy utat felvázolni amivel megolthatod ezt a problémát. Az is egy út, hogy komplett ilyen projektet keresel, kérsz... csak sajnos ez nem szokott működni. Ha mégis arra jutnál, hogy megcsinálod magad, akkor szívesen segítek(tünk) amiben tudok. De ne várd, hogy megtervezzem helyetted a kapcsolást. Nem azért mert köcsög vagyok, hanem mert annyi mást is csinálok. Én is jócskán le vagyok maradva.
Modellrepülő-légcsavar fordulatszámot mikrofonnal meg PC-vel szokták mérni.
[quoteModellrepülő-légcsavar fordulatszámot mikrofonnal meg PC-vel szokták mérni.
A mezőn?
Szia vzoole! Te nem csinálod meg pár sörért?
Nem tudok túl sűrűn idejönni sajnos, tegnap este elkapott az influenzának minden jótékony hatása.
Szia Lucifer!
Kizárt, hogy mikrofonnal történjen a mérés! egy 100 köbös boxermotoron pl van rendes átmérőjű légcsavar (kb 50centi) ám, az olyan szelet kelt, hogy nem lenne olyan aki meg interjuolná a légcsavart egy mikrofonnal, hogy te drága, mennyit pörögsz? ez kizárt, a motor dobjának is van rendes hangja.
Nem tudom elválalni, mert le vagyok maradva a sulival.
Esetleg ha cserébe befejezed nekem a java programomat ![]() Másik, hogy ismereteim sem teljesek még ezen a téren.
Sziasztok!
Én ezzel a kapcsolással szemezek, valaki vállalná az ATmega8L programozását? Bővebben: Link
szia sztem egy 7107 v.7106 tal esetleg c520 d vel jobban járnál nem kell programozni és 3 1/2 digites eredményt kapsz ez 200mV os alapmüszer ha gondolod tudok hozzá kapcsolást gondolom fotodiodás érdekel vagy ird meg mi az a jel forrás amiről szeretnéd a fordulatot érzékelni
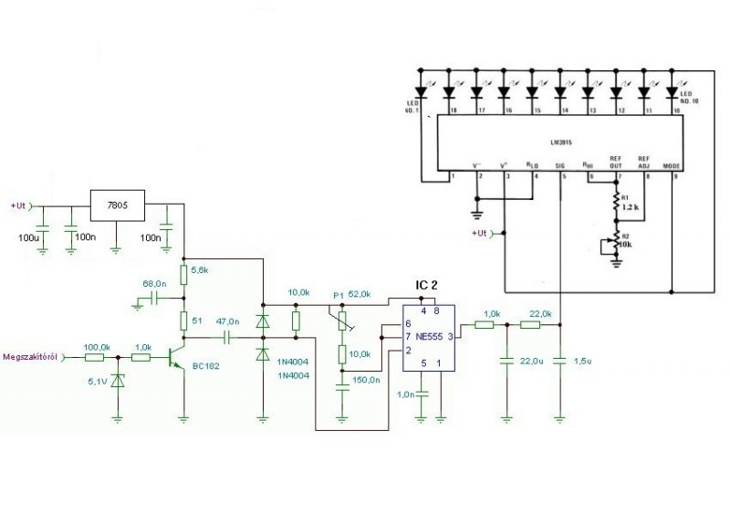
Manyoc linkje jó de ha már induktív jeladót használunk akkor lehet egyszerűbb is igaz ez csak LED-es... Itt a megszakitó helyére tesszük az indukciós jeladót. Ha kell kisebb ellenállásokat is tehetsz a bemenetre. Maximális fordulaton beállítod hogy minden LED világítson és kész is
Remélem segithettem.
Szia!
Köszönöm a hozzászólásodat, de az általam belinkelt oldalon, ha jobban megnézed a kijelzőt egy kicsit komolyabb műszerről, lenne szó. Nekem a 7106-07 egy „kicsit” kevés. Azért még egyszer köszönöm!
Inkább az AVR miért, hogyanok témába tedd fel ezt a kérdést... ott talán lesz jelentkező.
És az sem hátrány, ha beírod merre laksz.
Itt a fordulatszám mérő mikrofonnal!
A kipufkónak smmi köze hozáá mivel nem ugy müködik ahogy egyesek gondolják próbáld ki akár egy kis villany motorral.ragasz a tengelyre egy kétágú papircsíkot ami a légcsavart szimbolizálja Inditsd el a motort és olvasd le a fordulatot Ja előzőleg állitsd be a programban a 2 ágú légcsavart. Üdv Hjeno |
Bejelentkezés
Hirdetés |




. Az elektronikát 3 digitesre gondoltam építeni, tizedesjegy előtt az ezresek, utána a százasok lennének. Olyan 14-15 ezerig kellene, hogy mérjen. Volt gyárim belőle szét nem szedtem, de az nem mért 4 ágú csavart. Egy kapcsoló segítségével kellene választani a különböző csavar ága között, gyakolatilag az sem baj, ha nem tudja az osztásokat az elektronika, csak akkor kitolódik a méréshatár. Gondolom valami optós megoldással volt kialakítva a gyárim, mert csak a csavar elé kellett tartani max 10 centire és azonnal beadta az értéket. Szóval tud e valaki segíteni a fentiek megvalósításában, mivel magam ilyet nem tudtam rajzolni és készíteni főleg nyákrajzot és alkatrészlistát szeretnék kérni ha lehet. Köszönöm.
. Igazából az is megoldás lehetne ha csak szipla ledek jeleznék a fordulatszámot, úgy, hogy mondjuk a 100-asokat zöld led, az 1000-eseket sárga, a 10000-eseket meg piros led jelölné, tehát ha 23500-as fordulatnál világítana 2 piros, 3 sárga és 5 zöld, vagy csak egyesével felfele növekednének, tehát a második piros, harmadik sárga és 5. zöld világítana a fent említett fordulaton.
.
.







