Fórum témák
» Több friss téma |
Hello!
A frekimérővel nem a valóságot méred, hanem a gyújtás tranziens jeleit. Ha 900 forduat alapjárat, akkor annak frekvenciája, 900/60=15Hz. Mivel a motor négyütemű négy hengeres, minden fordulatra két impulzus esik. Vagy is a tényleges frekvencia ekkor 30Hz. Ezt kellene mérnie a multinak, de az a tranzienseket szedi össze. Ha a motor maximális fordulata 6000, akkor a frekvencia 200Hz, vagy is 5ms periódus időnél kell csak kisebbnek lenni a monostabil jelnek. Nincs értelme azt 0,7-re választani, mert csak az integrálandó jel kitöltése lesz nagyon alacsony, így az integrált átlagérték is 0,7/5=0,14 vagy is a 14%-a lesz a tápfesznek. Ha a jelből 14%-ra már végértékre kell mennie a műszernek, akkor ott már több a hiba, és a műszerhez is nagy áramok kellenek, hogy egyáltalán kitérjen. Zavarjeleket mérni, nincs értelme, de gondolom a Skoda nem tud 15000 fordulaton pörögni, hogy 500Hz-ig legyen szükség mérni.. Vagy is mindenképpen érdemes a bemeneten integráló fokozatot és jelformálást alkalmazni. Ha ennek kimenetére teszed majd a műszert, akkor alapjáraton nem mutathat ekkora frekvenciát.. üdv! proli007
Sziasztok!
Beszereltem egy fordulatszámmérőt az autómba, ami szép és jó, de nagyon ugrál a mutató, holott a motor járása egyenletes. A jelet a nagyfesztrafó 1-es lábáról veszem le a műszernek. (A motor 4 hengeres, HALL-IC-s) A vezeték amin jön a jel eléggé hosszú, kb 5m 0,5-ös. Valami zavarszűrés kellhet oda, mert ha jobban megfigyelem az autóban a műszereket, akkor a mutatók nagyon minimálisan, de imbolyognak. Tudnátok ebben segíteni? Előre is köszi.
Szia.
A vezeték nagyon hosszú. Sok zavart összeszedhet . Talán egy 100nf kondenzátor amit a vezetékkel párhuzamosan testre kötnél javítana rajta. Minél közelebb az órához! Vagy árnyékolt vezetéket kellene megpróbálni.
A kondikkal már játszottam. De ha párhuzamosan testre kötöm a kondit, akkor elmegy a gyújtásom.
Mindegy, a lényeg, hogy rosszul álltam hozzá a témához. Ugyanis van az elektronikájának egy olyan ága, hogy zavarmentes gyönyörű négyszögjelet ad ki. Na arra kell kötni a mérőt. Rákötöttem, és tökéletes lett. Köszönöm a segítséget.
Értem, egy ilyen integrálófokozathoz a bemenetre mi kell van esetleg valami kapcsolási rajz?
A skoda egyébként max 7000et pörög a tolórudas vezérlése miatt. Nagyobbnál szerintem szétesne ![]() Közben feltöltöttem a megépített kapcsolást is.
Hello!
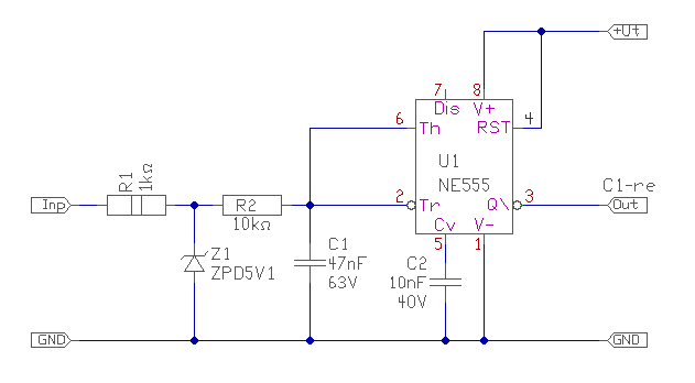
Ezt a kis kapcsolást próbáld beilleszteni a zéner és az eredeti C1 közé. (Értelem szerűen a meglévőket meghagyva..) üdv! proli007
Sziasztok!
Nekem a mellékelt kapcsolás vált be ezzel az alappal, és programmal.
Jah...Itt egy általam tervezett NYÁK-rajz is. Kérdésekre szivesen válaszolok.
Hm elég nehéz oda beszúrni. Az nagy baj, ha mondjuk közvetlenül a műszerem bemenete elé kötöm? Illetve, amit rajzoltál ott is van 1K-s ellenállás és 5V-os zéner azok az eredeti kapcsolás "alkatrészei" vagy a jelformálóba is kellenek ezek?
Hello!
Nem kell bele másik 1k+zéner. Azon alakul ki a vezérlőjel a gyújtásból, itt mindössze egy integrátor és ezt követő komparátor van beszúrva az eredeti rajz R1 és C1 összekapcsolása közé. De az sem baj, ha a rajzomat megépíted, és elé kötöd az eredeti áramkör elé. Akkor a bent lévő 1k+zéner nem fog semmit csinálni, de hibát sem okoz majd. üdv! proli007
Megépítettem, de semmi változás. Rádugtam a kimenetre egy 1mA-is voltmérőt azzal is leesik a mutató. Így nem a mechanikus műszer a rossz.
Nekem már nincs ötletem, hogy hogyan lehetne megoldani a hibát.
Hello!
Ha a bejövő jel periódus ideje kisebb, mint a multi késleltetési ideje, akkor mindenképpen vissza fog esni. - Ellenőrizd, hogy generátorral kalibrálva a kocsiban nem mutat-e többet. Ha igen, zavarjeleket szed össze. - Ha a műszer messze lenne a monostabiltól, akkor árnyékolt vezetékkel kösd be a műszert. Az árnyékolást, csak a panelnél kösd a testre. - Próbáld meg a tápfeszültséget szűrni egy induktivitás segítségével. - Ne a trafó feszültségét vezesd közvetlen az áramkörhöz, hanem a tegyél a trafó és a bemeneti vezeték közé, egy 1..10kohm-os ellenállást. (zsugorcsőbe) Ez után, használj árnyékolt vezetéket a bemeneten. De a harisnyát, csak az áramkör GND pontjára kösd csak le. - Növeld a bementi RC integrálótag időállandóját addig, míg a maximális fordulatszámon le nem akad a mérés. Vedd ennek a felét. - Nézd meg, hogy a doboznak van-e fém árnyékolása, azt kösd le a testre. A GND vezeték és a test összekötése minél rövidebb úton menjen az áramkörhöz. üdv! proli007
Sziasztok ! Van két db Skoda 120 as műszerem. Egy fordulatszámmérő, és egy km óra. Másik autóba szeretném beépíteni őket, és másik számlapot szeretnék.
A fordulatszámmérő elektronikus, és már szétszedtem annyira, hogy csak a mutatót kéne levenni. Attól félek, ha meghúzom a mutatót hogy lejöjjön, kirántanám a tengelyt is. Hogyan szedjem le, úgy hogy ne legyen baja ? Előre is köszönöm a válaszokat !
Szia!
4 hengeres autóhoz használod? Egy fordulatot is mér mint a képen látható vagy csak tízesével? Az én autómnál a gyújtáselosztó hall szenzorjáról letudnám venni a jelet, csak nem tudom hogy van megírva a progi, mert az én autóm 5 hengeres. Itt már másként adja a jelet mint egy 4 hengeresnél. A programozáshoz nem értek, a pontatlan ford.számmérő pedig semmit sem ér. Értesz a programozáshoz? Esetleg valaki tudna segíteni, szívesen venném.
Hali!
Nagyon kezdő vagy, csak egy működő fordulatszámmérő NYÁK tervet és egy beültetési rajzot keresek 4ütemű motorhoz, ami NEM a gyujtásról veszi a jelet. (lévén 8 hengeres) Hogyan lehetne ezt megoldani? Köszi: Balázs
Régi Wartburg fordulatszám és akkufesz mérőm döglött.
Proton FU 124 a márkája, az a klasszikus ledes amelyiken az átkapcsoló gomb is van a fordulatszám és feszültség között. De sajnos nem működik. Egyetlen led felvillan rajta de az sem mindig, se a fordulatot, se a feszültséget nem mutatja. Belül nincs égésnyom. Lehet ezzel kezdeni valamit vagy kuka?
Helló!
Nyugodtan leszedheted a mutatót, csak utána ugyan oda kell visszarakni, mert akkor csalni fog. Én már szedtem szét ilyen műszert ( nekem is volt 120-as skodám) és utána is jól működött.
Sziasztok!
Megépítettem az alábbi fordulatszámmérőt: http://www.tacho.atw.hu/ Bekapcsolást követően a kijelző bekapcsol, de csak 16 fehér négyzetet mutat a felső sorban a karakterek helyett. Akár adom neki a jelet, akár nem. A PIC kettes lábáról adom neki a jelet. A PIC a szükséges feszültségeket megkapja ugyan úgy mint az LCD is. A kapcsolást többször is átnéztem már, de nem találtam benne hibát. A PICket PICKIT2-vel égetem(illetve égettem már be többször, teljes törlés után is) PIC16F84A mikrocsipet használok. Valakinek van valami ötlete? Köszönettel, Ádám.
Hello!
Beállítottad a kijelző kontrasztját? (R1 potméter) Bonca
Természetesen beállítottam, így lettek láthatóak a négyzetek.
Ha jól emlékszem, a négyzeteknek épphogy el kell tűnnie, akkor jó a kontraszt.
Bonca
A kapcsolási rajzon a 4-es lábon (MCLR) nincs felhúzó ellenállás. Nem használtam még ezt a kontrollert, de emiatt állandó reset állapotban lehet.
Bonca
A kontrasztot akárhova tekerem nem csinál semmi mást, mindössze a négyzeteket tünteti el, vagy hozza elő, halványítja, erősíti. De nem jelenik meg rajta a szöveg: RPM: valami
Viszont, ha lehúzgálom a picről az lcdre menő kábeleket, akkor sem történik semmi változás.. Felhúzó ellenállás tényleg nem szerepel a rajzon, de tettem egy 10K ellenállást tuti, ami biztos alapon. Amúgy se nélküle, se vele nincs változás.
Sajnos nincsen frekvencia mérőm, így vagy elhiszem, hogy rezeg vagy nem. Esetleg még cserélgetni tudom a kvarcot és a kondikat.
Most ugrott be, hogy egyszer már csináltam 16F84A-ra fordulatszámmérőt.
Bonca
Forditás után hiányolta az eszközt, megadtam neki
#include <16F84A.h> Ezután viszont 56 errort kezdett el kidobni. Az egyik fele arról szól, hogy zárójeleket vár ide meg oda, a másik fele pedig az ismeretlen kifejezéseket írja. CCS Compilert használok MPLAB-ban a fordításra.
Annó nekem segítettél ezzel a programmal, de én sem jutottam előbbre mert nem tudom befejezni a programot. Nagyon örülnék neki ha sikerülne belőle kihozni valamit, meg szerintem nem csak nekem lenne nagy segítség. Szóval drukkolok
A kész hardver is már sürögve várja a kis programocskáját |
Bejelentkezés
Hirdetés |








A kész hardver is már sürögve várja a kis programocskáját 




