Fórum témák
» Több friss téma |
Fórum » Forrasztópákák - melyik miért jó
Az nekem is eszembe jutott, de ehhez a frekihez nekem az R4 értéke túl nagynak tűnik, bár nem számoltam utána.
Ennél sem az egész barnul csak a vége úgy 1mm hosszan, és utána oda már az ón sem tapad hanem felszalad rajta, holott az SMD-hez éppen a végére lenne szükség. Lehet hogy ez csak ezere a hegyesekre jellemző, mert mondjuk az a vékony vége jóval melegebb mint a többi része, bár szerintem akkora hőkülönbség nem lehet ott, de ki tudja.
A hőmérsékletét én úgy mérem, hogy nyomok egy gyufafej méretű óngombócot a hegyre, és abba nyomom bele a hőmérő szondáját ami gombostű fej nagyságú.
Sziasztok!
Most újra előtérbe került (majdnem egy év elteltével), hogy szeretnék venni egy forrasztó állomást. De egy kicsit változtak azóta a dolgok, a kiválasztott állomással hosszú távra tervezek, és szélesebb körű fel használást (értem ez alatt, hogy nem csak THT, hanem SMD-s cuccokat is akarok forrasztani egészen kicsiket is). Most először szeretnék egy olyan vezérlő egységet ami számos pákát és pákahegyet képes kezelni. Weller termékekben gondolkodom. Csak új készülékben. Az alábbi vezérlők között gondolkodom először. Weller PUD 81i Weller WD 1M Weller WD 1 Valakinek valamilyen tapasztalata van a fentebb felsorolt vezérlőkkel kapcsolatban? A WD1 és a WD1M látom, hogy a különbség egy rész a teljesítménybe rejlik az egyik 80 W a másik 150 Wattos. Valaki aki tapasztaltabb mint én egy WP 120 vagy egy WSP150-el milyen estekben szokták ezeket a nagy teljesítményű pákákat használni? Segítségeteket előre is köszönöm. A hozzászólás módosítva: Márc 20, 2018
Tapasztalatom nincs velük de én mindenképpen olyat vennék, amelyiknek van memóriája és az ott elmentett hőmérsékletet egy-két gombnyomással elő lehet csalogatni.
Szia! Szerintem állomást építs töredékéből kijön, és ugyanazon kényelmi funkciók megoldhatók.
Egy gyors kérdés. Pákát szokás leföldelni védőföldhöz? Vettem kínai Hakko pákát (állomás nélkül), ami 5 vezetékes, 2 fűtő, 2 hőelem és egy, ami a pákaheggyel van galvanikus kapcsolatban. Ezt hova kellene kötni az épített pákaállomásban? Eddig földeletlen Weller TCP pákával nem volt gondom az ESD-vel. Egy kicsit félek a védőföldtől, ha netán valami gond lenne vele...
Jól teszed, hogy félsz, ugyanis a védőföld és az EPH két külön fogalom, még ha hasonlóak is.
Igazából úgy tervezem, hogy lesz rajta egy banán aljzat(mint az eredetin), amivel közös potenciálra lehet hozni a pákahegyet a forrasztandó panellal.
Valamikor szedtem már szét egy Weller állomást, de ha jól emlékszem, akkor a védőföld csak a trafó vasmagjára volt rákötve.
Én azt tervezem, hogy 1 megán keresztük kötöm a védőföldre, de nem igazán rágtam még át magam a dolgokon.
Wellerben pl. WECP-20 állomásban 120kOhm és 100nF párhuzamosan megy a védőföldre. Van olyan állomás is más gyártmány, amelyikben direktbe megy a védőföldre. Mondjuk ha megszakad a védőföld vezető, és pl. kikerülne rá a fázis, akkor mindenképp rákerül a páka hegyre (visszanyal a fagyi), de ez elég extrém eset lenne, normál helyzetben viszont még is jobb ha be van kötve a páka ESD-je.
A hozzászólás módosítva: Márc 26, 2018
Javítás: most ahogy nézegetem a fotókat rájöttem az ESD banán hüvelyre megy, nincs is védőföldelése az állomásnak
. Az újabbakban már földelve van a trafó, de nem derül ki a rajzokból, hogy az ESD rá van e kötve. A hozzászólás módosítva: Márc 26, 2018
Sziasztok.
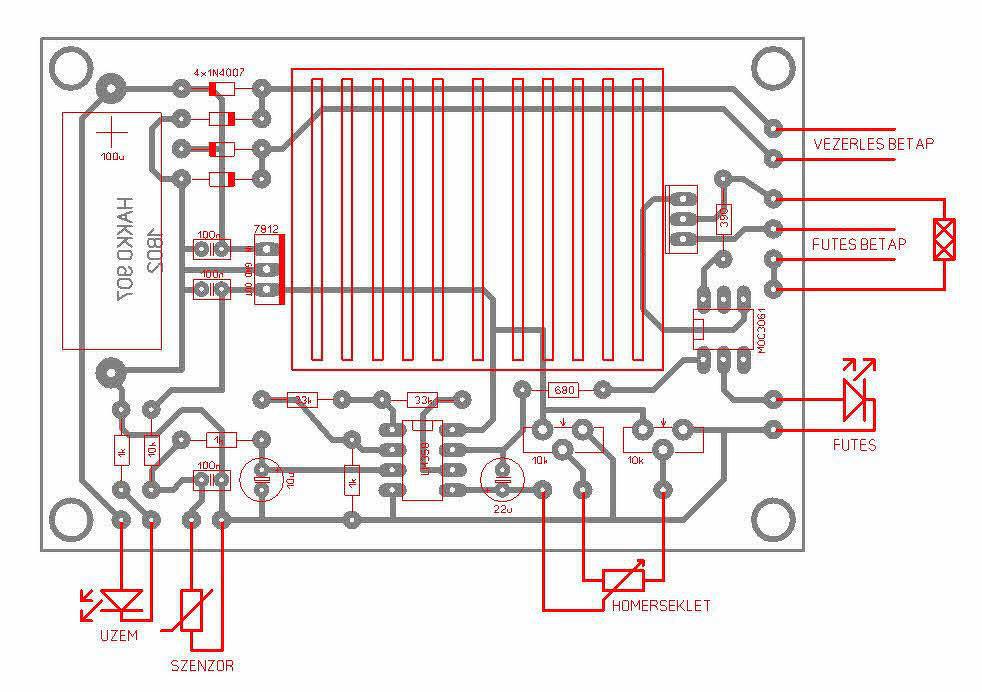
Antennázni szerettem volna ma, de egész nap esett, így hát felélesztettem a HAKKO 907 klónhoz épített vezérlést. Szépen működik. Ezt építettem meg, csak másik panelt terveztem mert elvégeztem egy kis módosítást. Nem tetszett, hogy a vezérlés 7812-es stabilizátora az egyenirányított 24V AC-ról van járatva ami kb. 34V DC. Nagyon a felső határa a stabilizátornak. Ezért a panelen külön betáp lett kialakítva a vezérlésnek, így kisebb feszültségű tekercsről vagy leágazásról lehet működtetni. Én most egy soros 470Ω-os ellenálláson ejtettem a feszültségtöbbletet mert a műhelyem központi 24V AC törpefeszültségű hálózatáról próbáltam ki. Így 23V DC alapállapotban a 7812 betápja, fűtéskor leesik kb. 15-16V-ra. A kimenetén viszont szépen megvan a 12V. Élesztés közben támadt egy elvetemült ötletem, aminek az eredménye a képen látszik. Eredetileg csak egy egyszerű skálát szántam a potenciométer gombja köré, de végül egy analóg műszer lesz a kijelző. Persze hőmérsékletben (oC) lesz skálázva. A hozzászólás módosítva: Márc 31, 2018
Az a borda nagyon overkill, töredéke is elég.
Főleg a 7812-re.
Turkálás közben megtetszett, beépítettem. De legalább biztosan nem sül meg huzamosabb használattól sem.
Ránézésre 3-4 K/W lehet, vagy jobb. Ha nem zárt dobozba teszed, akkor tuti nem fog megsülni. Én valami kínai 10 db/usd terméket használtam forrasztóállomáshoz, az is fölösleges amúgy.
Mechanikusan kialakítottam a dobozt és beszereltem mindent. Szerintem elég szellős lett.
![]() Még pár dolog hiányzik, pl. díszelőlap, a négy gumiláb, fogantyú a tetejéről és a biztosítékokat is kifelejtettem a tápból. Ezeket pótolom amikor a díszelőlap elkészül. Jelenleg örülök, hogy ennyire is összeraktam, mert egyre égetőbben kellett egy hordozható állomás. Amit a Solomonhoz építettem ez nem volt éppen könnyen kordozható. A hozzászólás módosítva: Ápr 1, 2018
Egy valóban hordozható (zsebben is elférő) páka-állomás nálam is készülőben van. Az egész egy JBC hegy, ami bele lesz fúrva/esztergálva egy PA6-os rúdba, kap egy a képen látható kábelt (ér párat) és egy szabályozót aminek még kell vennem egy pici műanyag dobozt. Tápellátásnak bármilyen 12V-os DC táp vagy akku megfelel ami elbírja a fűtőbetét (2,5 ohm) áramigényét.
A fetre kell még némi hűtés, a 7805 pedig lehet TO92 tokos is, most épp ez volt kéznél.
Szia! Nekem WD1M -em van. A teljesítmény mellett lényeges különbség, hogy csipeszpákát csak az WD1M kezel, a sima WD1 nem.
Az enyém ekkorára sikerült.
Anno vettem egy T12 kitet ebay-en, ilyet: Link.
Alul a poti, LED és a vezérlő egymás mellett (stimmel a méret), ezt építettem be egy pákatartó talpába.
Enyém is T12. 1mm-es vaslemezből készítettem a dobozát, amiben a táp is elfért.
Nekem tökéletes.
Sziasztok, akkor én is feltöltöm a dobozolásom
Egy fahrenheit 28020 -as állomás dobozába méreteztem. Laptoptápról megy.
Befejeztem az állomásomat. Egy jónaktűnő projektet építettem meg: http://kair.us/projects/weller/index.html
Az egyszerű cserélhetőség fontos szempont volt. Kis változtatások kellettek, illetve itt a páka maga is házilag készült. A hozzászólás módosítva: Ápr 14, 2018
Sziasztok!
Olcsóbb forrasztóállomást keresek, szinte csak THT-re, max 15k Ft-ig. Állítható hőmérséklet, meg pákahegy kompatibilitás valami ismertebb márkával jó lenne. Létezik ajánlott ilyen, vagy inkább építsek magamnak egyet? (Örülnék ha lenne, pont elég hobbiprojekt fut már párhuzamosan.) Eredetileg EEVBlog Dave által "ajánlott" hobbykinges Hakko 936 klónt néztem ki, de csak a szállítás 35$ rá.. Itthonról ez az SMA 051 lenne kézenfekvő, mert van közelben raktáron, de szinte semmit nem találtam róla. Segítségeteket előre is köszönöm.
Hát ha valakit kerülni kell a weben akkor az pontosan az emlitett cég. ( még van néhány, de azokat most nem sorolom). Tiszta agybaj amit azok müvelnek.
Ha ebay-en rákeresek a 936 soldering station-re, akkor az első találat 25 dodóért van, 2,5 dodó szállítási költséggel. Kb. ugyanaz a "jihuááá" cucc, nagy csodák nincsenek. Nyilván minden koppintás rajta, csodát nem kell várni, de remélhetőleg működik. 20 dodó fölötti, szóval elvileg áfa köteles, de állítólag 40 dodó alatt nem hajtanak be ilyesmit valami jogszabály szerint.
A másik irány az, hogy veszek egy T12 vezérlőt/készletet, ami T15 kompatibilis, T15 hegyet pedig veszel itthon eredetit. Kell még mellé egy trafót/DC táp is. Bár én PC táp 12V-járól hajtom a mobil T12-es cuccomat, itt ugye lassabban melegszik és ha nagy hőkapacitású dolgot forrasztasz akkor nem tud annyi kraftot adni neki, mint 24V-ról, de kisebb forrasztgatásokra jó így is.
Köszönöm mindkettőtöknek a gyors választ, esetleg tisztáznád, hogy melyik említett cégre gondolsz? Mert említettem vagy hármat abban a hozzászólásban.
szerk.: tbarath: Én nem nagyon látok ennyiért olyan 936 klónt ami 220V-os, csak 110V-os verziókat. A hozzászólás módosítva: Ápr 24, 2018
Első találat
Ezt írja: Input Voltage: AC 100--250V (110V and 220V can both use) Gondolom valami kapcsolóüzemű táp van benne. Személyes tapasztalatom amúgy nincs vele, lehet hogy hülyeséget ír az eladó. A hozzászólás módosítva: Ápr 24, 2018
|
Bejelentkezés
Hirdetés |





. Az újabbakban már földelve van a trafó, de nem derül ki a rajzokból, hogy az ESD rá van e kötve. 





















