Fórum témák
» Több friss téma |
Fórum » Forrasztópákák - melyik miért jó
Ezeknél már elsősorban a nevet kell megfizetni, nem is annyira a minőséget. Meg a Metcal esetében az is áremelő tényező hogy teljesen más (indukciós) fűtési elve van mint az összes többi pákának, ennél fogva semmi semmivel nem kompatibilis, tehát nem úgy van, hogy előveszek a fiókból egy trafót, építek hozzá néhány alkatrészből szabályozót és működni fog.
Valaki (Metcal fan) nemrég azzal példálózott hogy a gyors fűtés, meg a hőtartás meg egyebek, hogy azt a weller nem tudja. Dehogynem. A kínai pár száz Ft-os Hakko szabályozó 1 fokon belül tudja tartani a hegy hőmérsékletét. Nyilván ha valaki egy mezei heggyel akar leszedni egy felforrasztott DPAK tokot akkor az lassan fog menni, de ha megveszi a hozzá való hegyet akkor menni fog a wellerrel is, de akár a solomonnal is. Persze ezek a lapát hegyek nem olcsók, nekem pl. az Ersa-hoz olyan 15-20000Ft körül van egy ilyen hegy. Akinek nincsenek nagy igényei annak remek szolgálatot tesz a solomon páka is a weller heggyel, nekem van mellé egy Ersa pico is mert a solomonnal kényelmetlen a nagyító alatt SMD-zni, meg van néhány JBC hegyem is saját gyártású műanyag nyéllel ha az autóban kell forrasztani, mert azok elmennek 12V DC-ről is.
Ezt így elég nehéz elmagyarázni de ha egyszer kipróbálnád a jelenleg elgolcsóbb JBC - CD állomást, megtudnád, miért annyi, amennyi.
Maradjunk ennél az állomásnál, erről tudok érdemben nyilatkozni. A dolog eleve ott kezdődik, hogy maga a pákahegy és a benne lévő hőérzékelő szorosan kapcsolódik, nagyon jól tartja a hőmérsékletet a beállított értéken, ez kevés állomásnál mondható el. A változatos, igaz viszonylag drága hegyek, pedig sokkal jobban használhatóak a különböző feladatokhoz. Nálam pl. időnként megesik, hogy SMD alkatrész és hűtőborda forrasztható rögzítéssel is van a panelen, más-más pákahegyeket igényelnek. Sokan azt vallják, a készenléti hőmérsékletnek, amikor a páka a tartójában van, nincs értelme. Pedig van, az esetleges maradék forrasztóón nem oxidálódik teljes terjedelmében. Ennek THT alkatrészeknél van jelentősége, SMD-nél jóval gyakrabban kell takarítani a hegyet. A szememben a Metcal állomások túlárazottak. Való igaz, a technika miatt szinte tökéletes a hőmérséklettartásuk de több, mint 100 eFt-ért had döntsem már el, mekkora hőmérsékletre szeretném beállítani a hegyet.
Köszönöm a tájékoztatást.Én a Metcar állomásra figyeltem fel hogy micsoda pénzt kérnek érte,persze ez csak számomra egyszerűen soha az életemben nem hozná vissza az árát.
Biztos van terület ahová illik ilyennel dolgozni nem vitatom.Mikor vettem a kinai állomást a Saike 852++ voltak fenntartásaim vele kapcsolatban,de mivel rettentő olcsón vettem igy az sem érdekelt ha csak rövid ideig megy,müködik.De semmi baja mita megvan,és azért szoktam használni.A wellerhez meg szerintem minden létező hegyem van hozzá,Az ic-talptól a szippantósig minden.Nem vettem őket hanem kaptam egy régi Mechanikai Laboros dolgozótól. De még egyszer köszi az infót akkor nem vagyok egyedül a véleményemmel hogy vannak brutálisan túl árazott állomások.
Legfőképpen attól függ a dolog, ki mire használja. Havonta egyszer elővenni drága még a 30 eFt-os állomás is. Ugyanakkor, ha a dolog megkívánja, a határ a csillagos ég.
Nagyon más egy Metcal használata. Én vagy 5-6 éve tértem át, de lehet, hogy 10.
Előtte Wellert használtam. Azóta csak porosodik. A Metcal előnye, hogy nagyon könnyű, csak a vége meleg. A bekapcsolás vagy hegy csere után pár másodperccel használható. Nagyon más a hegy felülete. Egy mozdulat a törlése és nem probléma, ha nem ónozod be azonnal. A Weller ehhez képest rögtön oxidálódik és alig lehet utána használni. Igazi előnye a kiforrasztásnál jön elő. Ég és föld a kettő. Ár. Használtam kell venni Metcalt. Nekem most van 3. Ebből egyet nem használok. MX500+páka+3 hegy 50 eFt. Indulásnak ez jó.
Lehet,sőt biztos igazad van,de gondolom nem szabadidős pákás vagy.Kiforrasztásnál,lehet megmosolyogtok,én a régi Cseh pillanat pákát használom,mindig az adott célhoz hajlított dróttal,ami lehet hegyes,vagy sima egyenes is.Persze nem smd, Megnyomom a gombot és már folyik is az ón,nem fütöm szét az alkatrészt se vele.Ez is meg van már vagy 30 éve hanem több.
Nem vitatom a kétségtelen előnyeit,amit nyilván én nem ismerek,és nem is fogok valószinüleg megtudni sosem.Nem a képességein csodálkoztam el hanem az árán.
Ez azért nem ennyire fekete meg fehér. Én sem használok már wellert, de nem azért mert nem jó, hanem mert az ersának olyan súlya van mintha egy ceruzát tartanék, meg jóval rövidebb is. Szóval van még elég sok olyan páka a metcal-on kívül is ami kicsi, könnyű, lásd ersa, hakko, de wellerben is van. És jóval olcsóbbak is a metcal-nál.
A hegyre csak azt tudom mondani, hogy a weller kb. a legjobb mind közül. Ha nem ezt tapasztalod, hanem azt, hogy oxidálódik akkor utángyártott (kínai, akármilyen) weller hegyet vettél, mert az eredeti az ilyet biztosan nem csinál. Sőt. A weller hegye az egyetlen amivel meg lehet azt csinálni, hogy kb. sosem húzom le. A kattogós wellert csak hébe-hóba szoktam használni míg megvolt, és volt olyan, hogy hónapokig nem tisztítottam a hegyet, azzal a trutymóval forrasztottam mindig ami rajta volt, hideg ón, ráégett gyanta stb, mégsem oxidálódott. Lehet dicsérni a metcalt, vagy akármelyiket, de ha a kínai az olcsó pákáiba jó minőségű hegyet is tudna (vagy akarna) csinálni (pl. hakko klón), akkor megenné az összes neves gyártót reggelire, mert a néhány ezer Ft-os pákát venné mindenki, a százezres a kutyának sem kellene. Nekem volt hakko klónom, olyan könnyű hogy nem is érzed hogy a kezedben van, csak hát a hegy bevonatának a minősége az konkrétan olyan, hogy mindenre jó, de forrasztásra nem.
Nem szeretnék vitát kezdeményezni a kérdéseimmel,távol áll tőlem.
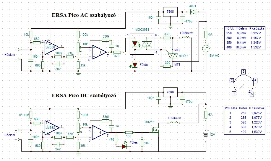
Hakko 907 klón pákához kellene valami szabályozót építenem, néha kell, és jó lenne valami, amikor nincs a weller a kezemben...
24V/4A-es kapcsolóüzemű tápegységem is van hozzá, csak a szabályozó áramkör hiányzik. Esetleg valami előre megépített áramkör, vagy KIT is jó lenne aliexpressről, ami tutira működik. Úgyis ilyen időben nem marok panelt szívesen. A hozzászólás módosítva: Dec 16, 2018
Én meg inkább ilyenkor maratok ha muszáj, lévén kint úgysem lehet csinálni semmit.
Majdnem nyák sem kell neki, a solomonhoz használt szabályozó jó hozzá, csak az erősítésen kell valamennyit állítani a hőelem miatt. A meghekkelt Ersa-mhoz is ilyet csináltam, AC-t és DC-t is, hogy akkuról is tudjam használni ha muszáj, nyilván arról gyengébb.Egyébként forrasztottál már azzal a 907 klónnal? Csak mert ha nem, akkor én nem is erőltetném hozzá a szabályozót. Nekem volt egy belőle, lehet hogy csak nekem sikerült kifogni a nagyon gagyit, de konkrétan nem tapadt meg az ón rajta, olyan gagyi bevonata van a hegynek. Ahhoz képest a 600Ft-os solomon hegy bevonata is fényévekkel jobb.
Egyetértek.
Ha kezdő lennék, szerintem mindenképp Weller-ben gondolkoznék. Ha nem is az új, de a használt állomások (WS50/51 LR-21 pákával stb) már teljesen elérhetők. A Weller hegyek olcsók, elérhetők, hobbi célra, vagy akár kisebb vállalkozásoknak tökéletesen megfelel. Ha a Metcal-ban gondolkozunk, mióta kijött az 5000-es, 5200-as állomás, fillérekért elérhető a régi MX-500/500P, a hozzá való fejekkel (RM-3E, Talon, DS-1) Mind tartozék, mind pákahegy választékban nincs ellenfele, elég ha csak az alkatrész specifikus fejeket nézzük. A mai világban a javításra fordított idő felértékelődött, ha forrasztástechnika kiválasztásakor ezt is nézzük, a Metcal a legjobb ár/érték arányban. A kínai cuccokról nem tudok nyilatkozni, csak futólagos tapasztalataim vannak, ismerősöknél, itt-ott. Biztos jó az is valamire, hiszen megveszik, sok fut belőle hobbistáknál.
Nem tudok teljesen egyetérteni. Néhány hónapja vettem Hakko klónt, mert tönkrement a Solomon fűtőbetétje. Amit a pákához kaptam hegyet, azon is nagyon szépen fut az ón, meg vettem külön egy 10 db-os hegykészletet (talán hármat használtam belőle eddig) azokkal sincs semmi baj. A páka is, meg a 10 db hegy is 900 Ft körül voltak. A pákán kábelt kellett cserélni, mert nagyon merev volt. Egyébként bedugva a solomon álomásába (a rajzodhoz nagyon hasonló saját építés) csak annyi volt a probléma, hogy jóval magasabb hőfokra kellett tekerni a potit.
A hozzászólás módosítva: Dec 16, 2018
Ha egyszer lenne alkalmad dolgozni vele, rájönnél miért annyi-amennyi.
Csak röviden a Metcal előnyeiről: -Gyors felfűtés -Pontos hőntartás -Széles tartozék,és pákahegy választék -Könnyű, gyors hegy/fejcsere -Alkatrész specifikus fejek (Pl: TQFP-144 leforrasztása pillanatok alatt.) -Profi szervíz, terméktámogatás. Mág a 2000-es évek elején álltam át Metcal-ra, előtte ERSA, JBC,Weller eszközökkel dolgoztam, amikkel meg voltam elégedve, de mindegyiknél volt egy "fehér folt", vagy tartozékok, vagy pákahegyek terén. Utána kötöttem ki A Metcal-nál, amit nem bántam meg. Persze vannak hátrányai is: -Nem szabályozható hegyhőmérséklet.(Wellernél sem lett csapágyas a poti, max. az ólmos/ólommentesnél állítottam a hegy hőmérsékleten) -A konkurenciánál magasabb pákahegy árak. (Viszont a magas élettartam miatt ez is relatív) -Maga a magasabb beszerzési ár.(Mindenki maga dönti el, hogy ez vállalható, vagy nem) Ha kíváncsi vagy a dolgokra, a Metcal oldalán találsz doksikat, bemutató anyagokat az eszközeikről, eléggé meggyőzőek.
HAKKO klonba esetleg más hegyet nem lehet bele rakni? Anno próbáltam, nem emlékszem, de tudom, hogy annyira nem tetszett, de lehet néha jó lenne, csak szabályozó nélkül nem akarom kipróbálni. Most egy ilyen pákát használok, ha gyorsan kell valamit forrasztani, de ez semmire nem jó. Szenvedés vele csinálni bármit is, még jó, hogy nem én vettem, hanem a cégé.
Szerintem te fogtál ki rosszat. Amit én vettem, HAKKO 907 klónt annak a hegyén tökéletesen terült az ón, nagyon jó volt vele forrasztani. Még a kábele is sokkal hajlékonyabb volt mint mondjuk a Solomoné (majdnem olyan hajlékony mint egy WELLER). Cserébe két hónap után elégett a fűtőszál, pedig biztosan nem hajtottam túl, ráadásul csak 22V-al működtettem a 24V helyett. Nem is küzdöttem tivább az olcsó pákákkal, múlt héten megleptem magam egy ERSA Pico álomással.
A hozzászólás módosítva: Dec 16, 2018
Lehet, én csak arról a darabról tudok nyilatkozni amit nekem küldtek, az semmit nem ért. Végigpróbáltam az olcsó kínai pákák közül kb. mindet, ezt azért lehet büntetlenül elkövetni, mert egy ilyen pákát kipróbálás után is gyakorlatilag ugyanazon az áron el lehet adni, vesztesz rajta mondjuk 200Ft-ot, nem úgy mint egy 50 ezres wellernél, amit utána csak féláron vesznek meg.
Nekem ezek közül az FX9501-es szár jött be leginkább, az FM2028-as már nem az igazi. Olyan súlya van a T12-es heggyel együtt is, hogy szinte nem is érzed hogy a kezedben van. Vigyázni is kell vele, nem nagyon lehet csak úgy az asztalra letenni mert simán lerántod a könyököddel ha hozzáér a kábelhez. De azzal is a hegy a baj, ki lehet fogni hozzá használhatót is, de pl. a hegyesnek a hegyével nem lehetett SMD-zni mert hátrafutott rajta az ón, a hegyére nem is akart tapadni. Eredeti hakko hegyekkel az is egy nagyon jó páka lehet, de az már nem a 900Ft-os kategória. Vastagabb hegyem nem volt hozzá, azok lehet hogy használhatók. Vettem inkább helyettük ilyen 2000Ft körüli darabáron JBC hegyeket, csináltam hozzá műanyagból mindegyiknek nyelet, 2 szál drót, meg 12-16V DC és az már más kategória. A szabályozó szintén ilyen néhány száz forintos tétel hozzá.
Na igen, az már a solomonnak is a koppintása, más fajta hegyek is mennek bele, vacak az egész. Ha kínaiban gondolkodsz akkor rendelj inkább egy FX 9501-es szárat, meg T12-es hegyeket hozzá. Nagyon sokféle hegy kapható hozzá, ilyen 1000Ft körüli áron, ezekben benne van a hegyben a fűtőbetét is, szóval viccesen olcsó. Szabályozójához tettem fel ide régebben rajzot, szintén egyszerű, és garantáltan működik, azt használom a JBC-hez is. Annyi hogy a felfűtése lassabb mert nem 2-3 ohm a fűtőszál ellenállása hanem 8 ohm körül van.
Az egy jó kis páka, nekem is van, mondjuk nekem eredetiben nem tetszett így meghekkeltem. A fűtőbetét ilyen 12 ezer körül volt a farnellnél, rendeltem belőle kettőt tartalékba, azokkal kb. még az unokámnak is működni fog.
Az eredeti hakko az termisztoros, és klónból van termisztoros és hőelemes is. Először is ki kellene deríteni, hogy milyened van.
Egyébként baromi egyszerű a kapcsolás, én egy szabvány 2.54 mm raszterű "csupalyuk" próbanyákra építettem meg.
Azt hiszem termisztroros, mert ami most a weller tápegysége, azt elöször a Hakko klónhoz használtam.
De amit Ge Lee linkelt azzal remélhetőleg jó lesz a szabályzása, annyi, hogy 24V-al is meg lehet hajtani a kapcsolásnak mindegy.
Csak munkába 1-2x kellene 1-2 kondi kicseréléséhez, ahhoz szerintem jó lesz, komolyabb munkára ott van nekem a weller.
Jaja, ez az általános megoldás, egy opamp erősíti a termisztor jelét (vagy a hőelemét), a másik pedig komparátorként működik.
Az első opampnál a 680 ohm/100k az termisztorról jövő jel erősítését határozza meg, ezt nyilván illeszteni kell a te pákádhoz, nálam a kapcsolásban 1k/220k van. De azt nem tudom, hogy ez jó-e, mert amikor először megépítettem előzeted méregetés és matekolás nélkül, akkor ez az erősítés nagyon nem volt rendben, valamelyik ellenállásra ráforrasztottam egy másikat, és nem tudom hogy ezt visszaírtam-e a kapcsolásba vagy nem. A 2. opamp nem invertáló bemeneténél én a poti 2 végére 1-1 10k-s 3296-os trimmert tettem, ezzel elég precízen be lehet állítani az alját és a tetejét a dolognak.
A kérdésedre csak nem válaszoltam. Abba a 907 klónba nem megy bele más fajta hegy, illetve van még valami fura nevű kíni gyártó, annak a pákájába is ugyanolyan hegy megy, de ahhoz sem kapni hegyet a környéken, a TME-nél volt régebben de talán csak 2 fajta.
A solomonba, ami nagyon hasonló ahhoz amit linkeltél, abba viszont belemegy a kattogós weller hegye, meg valamelyik talán LR sorozaté is, ami méretben kb. egyezik a kattogóséval. De azzal nem vesztesz semmit ha kiveszed abból a vacak pákából a hegyet, és megnézed hogy nem megy-e bele a welleré. Mondjuk a céges dolog az külön állatfajta. Még élnek emlékeimben az "oldd meg" meg az "ez van" és hasonló kifejezések amivel a főnök "segítette" az ember munkáját.
Hogy lehet itt az értesítést kikapcsolni? A gagyi pákák berhelése valahogy nem érdekel már.
Új hozzászólás alatt/mellett van a lefelé mutató nyilacska, megnyomod, témát értesítésekből törlöm.
Saját menü - Értesítések menüpont alatt megtalálod az összes értesítésre jelölt témát. Mind mellett van egy x azzal tudod törölni.
Be sem kell kapcsolni. Tudom mik azok a témák amik érdekelnek, azokat úgy is olvasom, a többibe meg bele sem nézek. Elvétve igen, de olyankor csak felhúzom magam, szóval semmi értelme.
Azzal kapcsolatban van valakinek konkrét tapasztalata, hogy a ZD-929C (SL30-N - Solomon) nevű (vagy esetleg az SMA-051) állomáshoz a sárga nyelvű páka helyett használható az elvileg Weller TCP heggyel kompatibilis kék IRON-N-24V páka? Mert akkor jóval olcsóbban megvan lényegében egy SL30-N szett, de fura, hogy ennyire egyszerűen megspórolható lenne ekkora árkülönbség a tolópotis SL-10N-hez vagy a LED sávos SL-20N-hez képest digitális kijelzővel és ne lenne a márkán kívül más eltérés. (Ha nem biztos, futok egy kört a hestore-ral is, hogy vajon mennyire vállalnak erre garanciát, hiszen az állomást és a pákát is SL30-N típusként tüntetik fel.)
Nem lehet tudni. Ránézésre teljesen egyforma a két páka, ebből következően talán a belseje is, de akkor viszont azt nem értem, hogy miért a két teljesen más kialakítású hegy? Nem tudom miért van a ZD-929 mellé zárójelben odaírva hogy solomon amikor az nem az, de lehet hogy épp azért, hogy vezérlés tekintetében egyforma a kettő.
Ezt a hestore-nál tudnák megmondani, átdugják egyiket a másikba, bekapcsolják és mérik a hőmérsékletét. De a hegy képe alapján a ZD-ben telesen más kialakítású fűtőbetét van.
Közben megérkezett a hestore ügyfélszolgálat válasza is, miszerint: A szakértő kolléga visszajelzése alapján a 1003.2588 cikkszámú ZD-929C (SL30-N - Solomon) Forrasztó páka állomáshoz használható a 1002.6007 cikkszámú IRON-N-24V Solomon páka, a két pákaállomás között pedig mindössze minőségbeli különbség van (ebből adódik az árkülönbözet is).
|
Bejelentkezés
Hirdetés |










