Fórum témák
» Több friss téma |
Fórum » Generátor építés
pff,akkor már azzal többet érek hogy egy trafót visszafelé kötök be.
én azt megcsináltam,de egy DVD-lejátszót sem hajt meg 78V-ot ad le,lehet azért merd 9V-os váltófeszt adok neki? ha igen kéne,egy kapcsolás ami egyen---------->váltó áramot csinál:S
Figyeljetek ez most nagyon FONTOS lenne...Pár kérdés
de még új vagyok itt és előbb ezt írom...:Nagyon szeretem a fizikát imádom....Na most a kérdés...:Nekem kéne egy olyan szerkentyű...Amibe belevezetem az áramot és nagy feszültséget álít elő.... Erre nagy szükségem lenne.....Aki jártas ebben a témában írjon erre a címre:retrocarder@hotmail.com Ez az msn cím vegyél fel erre nyugottan írhatsz ha kérdésed van tedd fel bátran válaszolok rá ha tudok... Írd meg az msn címed aztán majd még beszélünk...Na csá...A címemre írj ott biztosan megkapom a levelet... out look küld át.....kösssz.hello.
Sziasztok !
A sima 220-as aszinkron motorból pontosan hogy lehet 220v/50Hz-es generátor csinálni ? Ha lenne vmi értelmes link vagy valaki foglalkozott már ilyesmi dologgal nagyon érdekelne és lenne egy pár kérdésem . Lehet leírtátok valahol csak még nem találtam meg. A segítséget előre is köszi !
Szia!
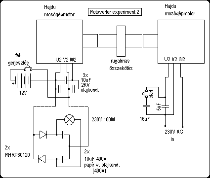
a rajz lejjebb . a fordulatot megnöveled a slippel tehát ha_1440- az 1500-- igy 1560 tól felgerjed éd biztos az 50 -51 Hz csak dorgatni kell.
És a 12vdc csak akkor kell mielőtt beindúl ?
szvasztok
Motoromra építenék egy generátort (simosn..) A generátor armatúrájának "méretezésében" szeretnék egy kis segítséget kérni (talán szivattyúmotoré volt..) tehát: Az armatúrában 24 horony van (ld: csatolmány) (SPL5 -ben megrajzoltam mérethelyesen). Én 3 fázisú rendszert akarok, így a mágnesek száma (x) páros kell elgyen, és 24/(x*3) maradék nélkül osztható kell legyen x= 2, 4 és 8 adódik a mágnesek számára. A motor nagyonmaximális fordula 12000n/m = 200Hz így: 2 mágnessel (1 póluspár) 200Hz 4 mégnessel (2 póluspár) 400Hz 8 mágnessel (4 póluspár) 800Hz -es a fluxusváltozás fizikai méretek szempontából a 8 db mágnes lenne a legjobb, mert keskeny kellene (2horony ~13mm) kérdés, hogy az armatúra bírná-e a max 800Hz -es fluxusváltozást.? hali
köszi a választ
még anynit kérdeznék, hogy ezeknek a vasaknak menyni a telítési indukciójuk?
50Hz-es lemezmagok méretezéséből indulj ki,1-2 tized Teslával menj alá a freki miatt.
Ami a mágnesek számát illeti: Sok állórészt tekertem ami 3f-18 tekercs,de a gerjesztés 12db mágnes.
Még egy kis segitség: A képen látható vasmag szegmenseinek szélessége 5mm,a magassága 20mm. Az egyes tekercsek menetszáma36,a huzal csupaszon 0.85mm.
Hello!
En egy szmitogepnek szeretnek egy generatort Ami szegeny gepemet elbirna. Nem szeretem mikor elveszik a villanyt s minen info elveszik Ezert egy simma 220V-os 2-3A (elbirja) generatort epitenek. Kicsiket tunningolt gep es sok fogyasztas na meg ha megyek videkre ott is tudjam hasznalni (Laptopot nem szeretnek mert kicsi a teljesitmeny) Udv Istvan
Sziasztok.
A generátor gerjesztéssel ill. a generátor működésével kapcsolatban nem tudnátok egy jól átlátható leírást küldeni? E-mailem: Tamas1250@citromail.hu Köszi
szia!
erre a legcélszerübb -1 UPS olyan 10-15 eFt másik 12v -s autótáp PC hez. ezis 9eFtal kezdödik. de vehetsz "barkács generátort is "-épiteni meg 2-5X drágább.
Ha napelemes lámpából szedted ki azt a napelemet, akkor az kb 10centi * 10centi lehet= 0.01m^2. A napsugárzás tejesítménysűrűsége kb 1kW/m^2. A napelem hatásfoka a legjobb technikánál is csak 20-25%. A te esetedben kb 10-15%. Ha kiszámolod, akkor ez a napelem vakító déli napsütésben tud produkálni kb 1-1,5W teljesítményt. Ezt nem érdemes 230V-ra átalakítani. A legjobb felhasználási módja, ha a kapocsfeszültsége eléri az 1,4-1,5V-ot, akkor egy Ni-Mh ceruzaelem méretű akksit tudsz vele töltögetni.
Sziasztok! Én szélkerékhez keresek egy generátort!
Az a helyzet, hogy a szélkerék átlagos fordulatszáma 20-25 rpm. Ha jól gondolom, ez egy autógenerátornak pl. édes-kevés. A kérdésem a következő: át lehet-e alakítani egy autógenerátort úgy, hogy ilyen fordulaton is működjön? Illetve lehet-e készíteni házilag ilyen (akár állandómágneses) generátort és ha igen, minek nézzek utána a méretezés terén? Köszönöm szépen!
Sziasztok
Segítenétek? Van 1 1,5Kw-os 220-as szinkron villanymotorom, hogy tudom átalakítani generátorrá? Köszönöm előre is!
Attól hogy 2 helyre írod be még nem lesz elöbb válasz.
biztos vagy benne, hogy szinkron motor?
Üdv!
Úgy, hogy gyorsabban forgatod, mint a szinkron fordulatszáma.
Nem vagyok benn biztos, igazából nem értek hozzá, csak hiába tekertem bármely irányba fúrógéppel, nem adott le áramot( a motor fordulata 1440, én 2800-al tekertem)
De azt olvastam h egyenáramú motort lehet csak használni. Vagy melyik motort lehet még, vagy akár átalakítani!
Szia ! Én is foglalkozom a szélkeréképittéssel és nekem is problémát okoz a generátor.
Az autógenerátorok a már motor alapjárati fordulátán is tőltenek , de mikell ehhez? - A generátor minimum 1500-on forog. - Az indittó gerjesztő feszültséget az akkuból kapja. Tapasztalatom szerint a fodulatot lelehet csökkenteni a generátor állórész áttekercselésével, 12V helyett 36V. Gerjeztéssel kb 300-as fordulaton elindul, külső gerjeszés nélkül ez a fordulat 700 körül van. Alapvető probléma,hogy a generátor gerjesztéséhez legalább 30W kell. A megoldást valószinüleg az állandómágneses szerkezeteknél kell keresni, de 20-25 rpm-en azok sem fognak energiát termelni./A gyáriak is legalább 100-on működnek,és állandó mágnesüek./ Nem tudom hogy mekkora szélkereked van, lehet hogy áttételezni kellene.
Szia!
ez valószinűleg aszinkron motor -- ha szinkron lenne lenne gerjsztőtekercse is -kefékkel. az aszinkron igy gerjed fel . ezen kivül legalább 1560 1/min el kell forgatni ha nincs szerencséd AKKOR 1-4 SEC IG MEG KELL NYOMNI GERJESZTŐ NYOMÓGOMBT IS ....
Hello!
Bocsi, elírtam: én 200-250 rpm-es fordulatra gondoltam. Azóta művelődtem egy kicsit, és én is az állandóműgnesű generátorban látom a megoldást. Mostmár csak azt kell eldönteni, hogy átalakítással vagy építéssel jutnék hozzá. Tudnál bővebben írni az utolsó 3 képen látható dolgokról?
Szia!
házilag épitett áttétel nélküli generátort itt találhatsz: http://www.thebackshed.com/Windmill/photos4.asp vagy emitt:http://www.windstuffnow.com/main/ esetleg a HUG PIGOTT névre keres rá...
Sziasztok
Szeretnék egy generátort építeni, amit majd a szél hajt meg. Igazán már meg van a tervem, csak van egy problémám. Idáig nem foglalkoztam tekercsekkel, és nem tudom, hogy hogy számítsam ki, hogy milyen hosszú és milyen keresztmetszetű vezetékre lesz szükségem, illetve hogy mekkorának kell lennie a tekercs belső átmérőjének. A lényeg, hogy 12V-ot, és min. 2A-t szeretnék létrehozni. A lényeg, hogy min. egy 4.40Ah-s aksit tudjak vele feltölteni. Úgy terveztem, hogy két egymással szembe fordított winyóból kiszedett mágnest szembe fordítok, és ez forog, a kettő között pedig ott vannak a tekercsek. Ezt az egészet fára szerelném fel, és így alakítanék ki egy szélkakas szerű generátort.
Itt nézz szét.Bővebben: Link Minden kérdésedre van válasz.
Hello!
Nem vagyok túlzottan jártas a témában. Egy kis segítségre lenne szükségem: mik a feltételei (alkatrészek, stb.) egy olyan szerkezet építésének, amelyben egy generátort valamilyen naturális jellegű erő, például egy ember vagy egy ló izomereje hajt meg? Azt gondolom, hogy nyilván egy tengely kell hozzá, amit megforgat az erő, továbbá egy generátor, meg összeköttetés a szerkezettel vagy akkumulátorral. Kérem, ha valaki tud nekem ebben segíteni, írjon! Szép napot! A válaszokat előre is köszönöm. Bakses
Sziasztok!
Egy olyan generátort szeretnék elkészíteni ami váltakozó áramot termel. Ebben szeretném annak a segitségét kérni aki tudja ,hogy hogy kell csinálni. Köszi!!
Előszöris valami alapot adj meg, hogy honnan induljunk ki...
Néhány adatot írhatnál, hogy mire van szükséged és, hogy mégis hova kell a cucc. Innen már tudunk segíteni. Üdv.
Szia ernorbi! Legelőször vedd elő a középiskolai elektrotechnika tankönyvedet és tanuld meg az ide vonatkozó részeket, valamint az elektrotechnika alapjait is sajátítsd el. Ja * , és a könyvtárból, pedig vedd ki a "Villamos forgógépek tekercselése" c. könyvet. Mindegyik hasznodra lesz. Mindez megvan, gyere vissza és kérdezz. Üdv.: Yoe
többféle megoldás van:
1. A régebbi iskolai technika órán léteztek ilyen fém, csavarozható barkács építőkészletek, amelyekben volt kis egyenes elem, L elem, kör, karok, csavar, anya, lemezek, ezekkel összeszerelsz egy mini állványzatot, amin foroghat 2 kerék, egy nagyobb és egy kisebb. Ezekhez kapcsolható egy spirálrugóból készült ékszíjszerű hajtógyűrű, amit ráteszel a két kerékre. az egyik kerékre, célszerűen a nagyobbra, szerelsz egy hajtókart, a kisebb kerékre további 2 db mágnest erősítesz. Az alaplemezre felszerelsz még egy kis karszerű elemet, ami lehetőleg elég közel van a kisebb kerékhez, és erre a karra felszerelsz egy tekercset. A tekercs két kivezetéséről a kerékrendszer meghajtása esetén váltakozófeszültség vehető le. Ez a mondjuk- legegyszerűbb generátor modellje. 2. Veszel egy CAD rendszert, megtervezed a generátort, veszel lemezvágó prést, marógépet, esztergagépet, tekercselőgépet, alumínium öntőberendezést, szigeteléseket, kiöntöd a fémházat, CNC-vel megmunkálod, kipréseled a vasmaglemezeket, maróval kialakítod a forgórészt, megtekercseled a forgó és az állórészt, beszerzed hozzá a megfelelő csapágyakat, csúszógyűrűket esztergálsz rézből, megszerzed a megfelelő (esetlegesen alkalmazandó) egyenirányítókat, a diódahidat kialakítod marógépen, beépíted a diódákat, beépíted a házba a gerjesztő szénkefetartókat, felszereled a szénkeféket, összeszereled a generátorházat, rögzíted, felszereled a meghajtótárcsát, a generátort bekötöd a villamos hálózatodba, beállítod a feszültségszabályozót, és a megfelelő meghajtásról gondoskodva (szélkerék, fosszilis energiahordozót igénylő hőerőgép, stb ) máris kész van a villamos energiád. (röviden) A kettő között is számtalan lehetőség van generátor készítésére, a legegyszerűbb és talán legolcsóbb, kereskedelmi forgalomban kapható generátor a kerékpár-áramfejlesztő (helytelenül dinamó) mert az bizony váltakozóáramú, állandómágneses gerjesztésű generátor. Szedj szét egy ilyet is, és tanulmányozd a működését. |
Bejelentkezés
Hirdetés |








Ezert egy simma 220V-os 2-3A (elbirja) generatort epitenek. Kicsiket tunningolt gep es sok fogyasztas
na meg ha megyek videkre ott is tudjam hasznalni (Laptopot nem szeretnek mert kicsi a teljesitmeny) 





