Fórum témák
» Több friss téma |
Fórum » GPS GSM modulok programozása
Témaindító: Moris Grant, idő: Aug 20, 2008
Témakörök:
Sziasztok!
Egy Quectel M95-ös modult próbálok feléleszteni. Megadom a pin kódot, válaszol hogy "Ready" de ha megint lekérdezem újra kéri a pint a SIM PIN válasszal. Találkoztatok már ilyennel? Van valami ötletetek mit lehetne tenni?
Sziasztok!
Sim900-at használok email küldésre. Szeretnék az emailhez SD kártyáról fájlt csatolni, de nem megy. A dokumentáció szerint az alábbi parancsot kell elküldeni: AT+SMTPFILE=1,"test.txt",0 Gondolom ez előtt meg kell nyitni olvasásra a fájlt...? Nem igazán vagyok képben ezzel a dologgal. Ha valakinek van tippje, azt megköszönném! Ja és UNO-t használok.
Sziasztok!
Így kapok sms-t egy bizonyos samsung telefonról küldött kérdőjelre: +CMGR: "REC UNREAD","+3620xxxxxxx","E","16/11/16,15:04:32+04" 003F Másik telefonra küldve megjelenik a kérdőjel. Ha másik akármilyen telefonról küldök egy kérdőjelét: +CMGR: "REC UNREAD","+3620xxxxxxx","E","16/11/16,15:04:32+04" ? Extraként egy bővebb szöveg: 0045007A00200061007A002000FC007A0065006E006500740020006F006C00630073006F Miért így küldi az sms-t?
Karakterkódolási különbség lehet. 0x003F egyébként a '?' kódja.
Ok, ezt én is tudom, mégis így kapom az üzenetet. És csak ettől az egy samsungtol.
Sziasztok!
Egy Quectel L76 GNSS modullal próbálok meg beszélgetni soros porton. Az ő adatait látom ezzel nincs gond, viszont nem tudok neki parancsot küldeni. Pontosabban küldeni tudok, látom az RX lábán hogy eljutott a 'füléig' amit mondok neki de nem reagál rá semmit. A terminál ablakban nem látom hogy válaszolna rá valamit de a saját üzenetemet sem látom. Utóbbi mondjuk lehetséges, nem tudom hogy a visszhang be van-e kapcsolva a modulban. Itt vannak a protokollok: Bővebben: Link Elküldtem neki a következő üzenetet: $PMTK251,38400*27<CR><LF> Ezzel elvileg át kellene állítódnia a baudrate-nek 39400-ra, de nem történik semmi. Találtam egy másik pdf-et is amelyben sokkal kevesebb parancs van, de ha jól értem ezek viszont a Quectel összes GNSS moduljával működnek: Bővebben: Link Ebben a baudrate változtatására ezt a példát írja: $PQBAUD,W,115200*43 Erre a következő választ kellene kapnom: $PQBAUD,W,OK*40 De nem jön semmi és a baudrate sem állítódik át.
Triviális, de azért megkérdezem. A
Megvan a hiba:
Rákötöttem a logikai analizátort az USB-soros átalakítóm kimenetére és bekapcsoltam rá egy protokoll-dekódert. Meglepődve tapasztaltam hogy mikor én ezt az üzenetet küldöm el a modulnak: $PMTK251,115200*1f<CR><LF> Akkor valójában ezt küldi ki a soros átalakító: <0>TK251,115200*1f<CR><LF> ha próbakébb beírok az elejére valami, mondjuk így: abcde$PMTK251,115200*1f<CR><LF> Akkor ezt kapja meg a GPS modul: abcde<0>TK251,115200*1f<CR><LF> Tehát a $PM-ből egy nagy nulla lesz. Lehet kellene keresnem egy másik terminál programot...
Már csak egy kérdés van- Melyik a helyes panacsformátum? $PMTK251 vagy $PQBAUD?
A $PMTK251 biztosan működik mert találtam egy kis programot ("Mini GPS" a neve) amelyből el tudtam küldeni a $PMTK251 parancsot és át is állítódott a baudrate. A $PQBAUD kipróbálásához keresnem kell egy másik soros port-kezelő programot, utána tudok róla nyilatkozni.
Na sikerült rájönnöm: a $ jelet a terminál programom valami különleges karakternek érzékeli amire valamiért csinál valamit ami ezt az anomáliát eredményezi. De ha két $ jellel írom be neki akkor jó:
$$PMTK251,115200*1f<CR><LF> A soros átalakítóból persze csak egy $ jellel jön ki és a GPS modul át is áll. Így már ki tudtam próbálni a $PQBAUD-ot ami viszont nem működik! Ami azért kár, mert ahogy nézem az odométert a $PMTK parancsokkal nem lehet működtetni.
Hogyan lehet egy Quectem M66 modulnak megmondani hogy ne küldözgessen folyton "UNDER_VOLTAGE WARNING" üzeneteket? Egyáltalán, miért küldi ezeket? Gyönyörűen stabil 3,3V a tápfesze a modulnak.
Valószínű magasabb az értesítési küszöb mint a betápod.
AT+QVBATT? mit mond? De miért 3,3V? 4Vról stabilan működik, a 3,3V a minimum érték. Nekem van 1000µF (470µF-dal 50 ből 1 alkalommal előfordult anomália mert megrángatta a tápot) a modul mellett, és a dc-dc konverteren is van még 470uF. A hozzászólás módosítva: Feb 28, 2017
Üdv. Kevés neki a 3.3V. Az adatlap szerint a tápfesznek 3.3V és 4.6V között kell lennie, de a nominális fesz 4.0V legyen. Ha a VBAT fesz <=3.5V akkor kapod az UNDER_VOLTAGE WARNING üzenetet, ha meg <3.3V akkor meg az UNDER_VOLTAGE POWER DOWN-t.
Idézet: „AT+QVBATT? mit mond?” Idézet: „+QVBATT: 0,3500,1 +QVBATT: 1,3100,1 +QVBATT: 2,4500,0 +QVBATT: 3,4600,0” Idézet: „De miért 3,3V?” Mert 3,3V-os a PIC meg minden ami van a panelon. Az adatlapja szerint 3,3V-ról mennie kell, úgyhogy menjen is nekem!
Egy "AT+QVBATT=0,3500,0" üzenettel lelőttem.
AT+QVBATT=0,3100,1
ezzel lecsökkented az érzékelési határát, vagy a 0 kapcsolóval a végén mind a warning (0), mind a power off (1) funkciót lelőheted.
Az nem jó, nem fogadja el a 3100-at. Az adatlap szerint 3451 és 3600 közt kell lennie. Érdekes ez egy olyan modultól aminek 3,3V-tól kell tudnia működnie üzemszerűen...
Valóban, csak a kikapcsolásnál van ez az érték. Marad a megoldásod, kilőni.
Valószínű az alap gsm telefonok miatt maradtak meg ezen feszültség értékek (mobiltelefonoknál szintén ebben a tartományban volt a warning beállítás).
Sajnos a Quecteles modulon a feliratok nem szeretik az aromás hígítót amivel a paneljaimat le szoktam mosni. Borzasztóan zavar a dolog mert nagyon elcsúnyítja a kis M66-os fejlesztőmodulomat!
![]() Olyannyira, hogy inkább nyomtatok neki egy másik matricát és ráragasztom. Viszont a feliratok rajta elmosódtak. Kb így néz ki egys Quectel M66 modul gyárilag: Bővebben: Link Ebből a modul típusát (M66FAR01A07BT) és az IMEI számot le sikerült kérdeznem a modultól. A sorozatszámot (SN) viszont nem találom hogy melyik AT paranccsal lehetne lekérdezni. Van ilyen parancs? Illetve, a sorozatszám feletti sor (S2-vel kezdődik) micsoda szerintetek? Erre nem sikerült rájönnöm. A vonalkódot le tudom generálni szerencsére. Legalább annyi eszem lehetett volna hogy lefényképezem a modult a hígítós művelet előtt...
A PIN-kód beírása után ezt küldi a modul (Quectel M66):
Idézet: „DSR:1 CTS:1 RI:1 (DCD:0) DSR:1 (CTS:0) RI:1 DCD:0 (DSR:0) CTS:0 RI:1 DCD:0 DSR:0 CTS:0 (RI:0) DCD:0 DSR:0 CTS:0 (RI:1) DCD:0 DSR:0 (CTS:1) RI:1 DCD:0 DSR:0 CTS:1 RI:1 (DCD:1) (DSR:1) CTS:1 RI:1 DCD:1” Aztán lefagy. ![]() Mit jelentenek ezek az üzenetek?
Én is le szoktam mosni a paneljaimat, kivéve a GSM modulokat. Macerás, de a GSM modulnak csak a lábait mosom le alkoholba mártott fültisztítóval. Ha a modult beáztatod, befolyik az alkohol, vele együtt a trutyi és ki már nem jön, szóval több kárt csinál, mint hasznot.
Egyébként néhány hónapja én is elkezdtem az M66-al játszani, az OpenCPU-t használva, így nincs szükség külső kontrollerre. Csak sajnos elég komplikált az OpenCPU használata, néhány helyen leragadtam. Te AT parancsokkal vezéreled, vagy az OpenCPU-t használod?
AT parancsokkal vezérlem, egyenlőre soros porton aztán majd PIC-el. Az OpenCPU-ról most hallok először. Mindegy is, mert én mindenképpen mikrovezérlővel szeretném működtetni.
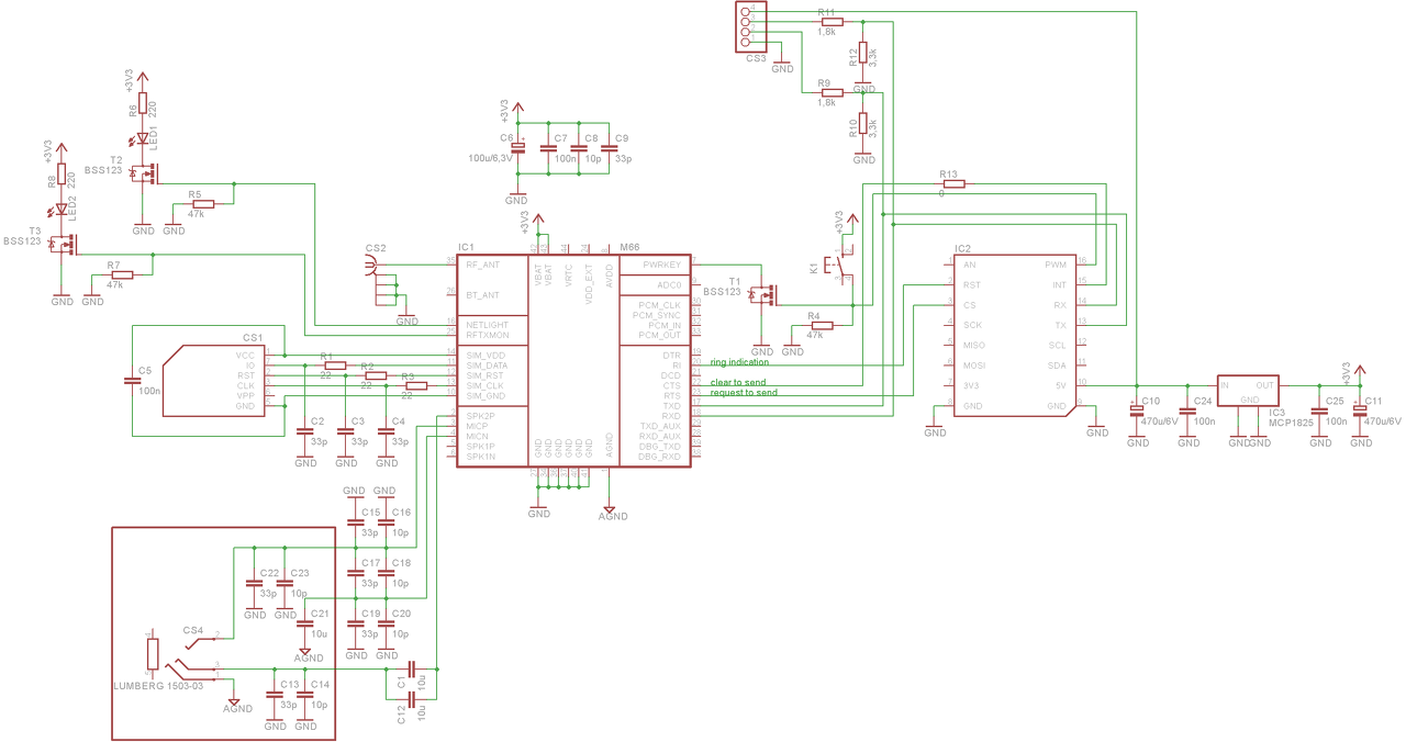
Quectel M66-al próbálkozom még mindig, egyenlőre PC-ről soros porton. Tudok beszélgetni a modullal, válaszol mindenre. Ha beírom a SIM-kártya PIN-kódját akkor megpróbál ugyebár azonnal feljelentkezni a hálózatra. Küld egy "+CPIN READY" és egy "OK" üzenetet, majd kikapcsol a modul. Onnan tudom hogy kikapcsol hogy nem válaszol semmire, illetve a LED is elalszik ami addig villogott. Ha a nyomógombbal a PWRKEY lábat ezután lehúzom akkor újra bekapcsol.
Nos a modul 3,3V-os tápfeszültségről működik, mivel a modul specifikációja szerint 3,3 és 4,6V közt van az üzemi tápfeszültsége. Megnéztem szkóppal, hogy a PIC-kód beírása után a tápfesze lerántódik egy picit, egész pontosan 320mV-nyit, azaz lemegy 3V alá. Oké, akkor kevés lesz neki a 3,3V gondoltam én, és kicseréltem a stabkockát egy 4V-osra. Sajnos azonban a helyzet nem változott, a PIN-kód beírása után amikor próbál feljelentkezni a hálózatra akkor kikapcsol így is. Néha egyébként (10-ból kb 3-szor) sikerül feljelentkeznie és ilyenkor működik is minden, tudok hívást indítani, fogadni, SMS-t írni stb. A modul tápja a gyári ajánlás szerint van megépítve, azaz közvetlen a modul táplábain van egy 100uF, egy 100nF, egy 33pF és egy 10pF. A 4V-os stabkocka (MCP1825-4002) bemenetén és kimenetén pedig 1-1db 220µF van. Ahonnan a stabkocka bemenetére érkezik a tápfesz (mely 5V), ott pedig egy 100µF-os elkó és egy 1µF-os kerámia van. Találkozott már valaki hasonlóval?
Próbáltad labortápról biztosítani neki a 4 V-ot? Csak mint egyszerű tipp, hátha alapon.
Attila!
Nagyon nagy áramot vesz fel a végfok eleinte. Csak akkor csökkenti, ha már lebeszélték a hálózattal, hogy hallja amit mondasz. 2W RF kimenet 3.3v-on meglehetősen durva áramfelvétel . Nem véletlen hogy külön fejezetet szentelnek a gyártók erre...
Szerintem szkópold meg a modul tápját. Lehetőleg mérj áramot és feszültséget is.
Megnéztem a modul adatlapját gyorsan, és azt mondja, hogy adáskor 1.6A is lehet az áramfelvétel. Meg azt is mondja, hogy az adás ideje alatt (577us) ne essen 400mV-nál többet a tápfesz (3.3V alá meg pláne ne). Számításaim szerint ehhez 2308µF kondi kell függetlenül a példa kapcsolástól. A másik a stabilizátorod, ami 500mA-es (ha jó adatlapot nézek). Én nagyobbat tennék, vagy a kondival játszanék, vagy megmérném, hogy mennyire 1.6A a csúcsáram. A rendszerben összesen 640µF van, ami 1.6A-t 577us-ra csak úgy tud biztosítani, hogy 1.44V-ot esik a feszültsége, ami nem okés. Nem biztos, hogy (csak) ez a gond, szkópolni kellene...
Igazatok lehet. Megnéztem a Mikroelektronika Quectel MC60-as és Quectel M95-ös click boardjainak rajzait és azokon MCP1826-os stabkocka szerepel amely 1A-es, illetve 2db 470µF-os kondi van a stabkocka kimenetén.
Rápöccintek egy 1000µF-ot a kimeneti 220µF-ra és megnézem úgy. Ha az sem jó akkor sajnos gondban leszek mert ilyen DPAK tokos stabkockából nincs olyan ami 4V-os és legalább 1A-es lenne. Sajnos nem elég körültekintően terveztem meg a kis panelt.
Nincs még baj.
Ha az alap áramfelvétel belefér 500mA-be, és az adáskor fellépő plusz áramigényt megoldod kondiból, ami az adásszünetben vissza tud töltődni, akkor jó lehet. Arra figyelj még, hogy ezek a stabilizátorok nem mindig szeretik, ha a kimenetükön nagyobb kondi van, mint a bemenetükön. |
Bejelentkezés
Hirdetés |








. Nem véletlen hogy külön fejezetet szentelnek a gyártók erre...




