Fórum témák

» Több friss téma
Fórum » griffin box
 
Témaindító: killer7, idő: Márc 14, 2007
Témakörök:
Lapozás: OK   1 / 1
(#) killer7 hozzászólása Márc 14, 2007 /
 
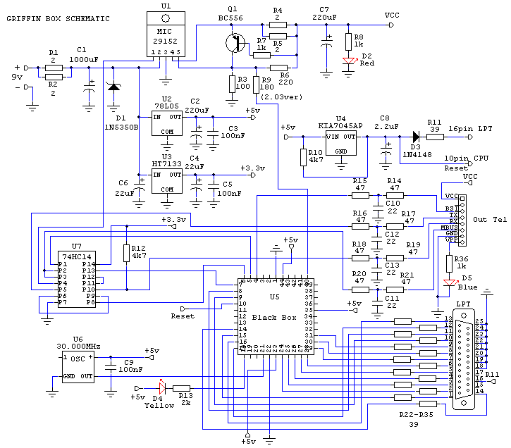
kapcs rajzot tud valaki hozzá???!!!

CA9N3XKW.jpg
    
(#) oldman hozzászólása Márc 14, 2007 /
 
Bővebben??
(#) killer7 hozzászólása Márc 15, 2007 /
 
gsm unlockra jó[/i]
(#) Mikey051104 hozzászólása Márc 23, 2007 /
 
nekem megvan a full rajz ha érdekel
(#) Mikey051104 hozzászólása Márc 23, 2007 /
 
De nem leszz egyszerű megépíteni meg nem gazdaságos
(#) Lucifer válasza Mikey051104 hozzászólására (») Márc 23, 2007 /
 
Az a black box nevű IC vajon mit takar?
(#) wolf84 hozzászólása Márc 23, 2007 /
 
nem erdemes vele foklalkozni mert nem feljesztik tovabb...

amugy nekem hex tartalom panel tervig minden meg van hozza csak micro controllert nem lehet hozza szerezni illetve ha tudok is olyan helyrol ahhonnan meg veszem clone boxot amennyibe kerul nem erdemes szenvedni vele.


(#) Mikey051104 hozzászólása Márc 23, 2007 /
 
ha kell valakinek elég sok boxrajzom van
hexekkel eggyütt
(#) Mikey051104 hozzászólása Márc 23, 2007 /
 
ja meg ha kell valakinek boxhoz vlaó atmega akkor nekem van pár fölösleges : Atmega 128 , atmega 16L ,pic12F629
(#) killer7 hozzászólása Márc 24, 2007 /
 
Mikey051104!!!!

A többi box rajza is érdekel ,
légyszives rakd fel ide vagy küld el e-mailben a killer7@citromail.hu-ra

köszi

killer7
(#) jati válasza killer7 hozzászólására (») Máj 25, 2009 /
 
Engem is érdekelne ezeknek a Boxoknak a rajzai, át tudná valaki küldeni? jana.attila@freemail.hu
Következő: »»   1 / 1
Bejelentkezés

Belépés

Hirdetés
XDT.hu
Az oldalon sütiket használunk a helyes működéshez. Bővebb információt az adatvédelmi szabályzatban olvashatsz. Megértettem