Fórum témák
» Több friss téma |
Telószámra gondoltam, amit hív. Hol kell módosítani az ASM-ben?
Szia!
Ha a lengyel oldalon lévő kapcsolás ASM-jére gondolsz akkor nem kell sehova beirni a tel.számodat,az utoljára tárcsázott számot hivja fel a telefon. Üdv.
Sziaztok! Nem tud valaki egy olyan gsm riszto komplett kapcsolást amit sms-el tudok ki-be kapcsolni.
Itt van ilyen és nem is túl drága. http://www.gsmriaszto.fw.hu/
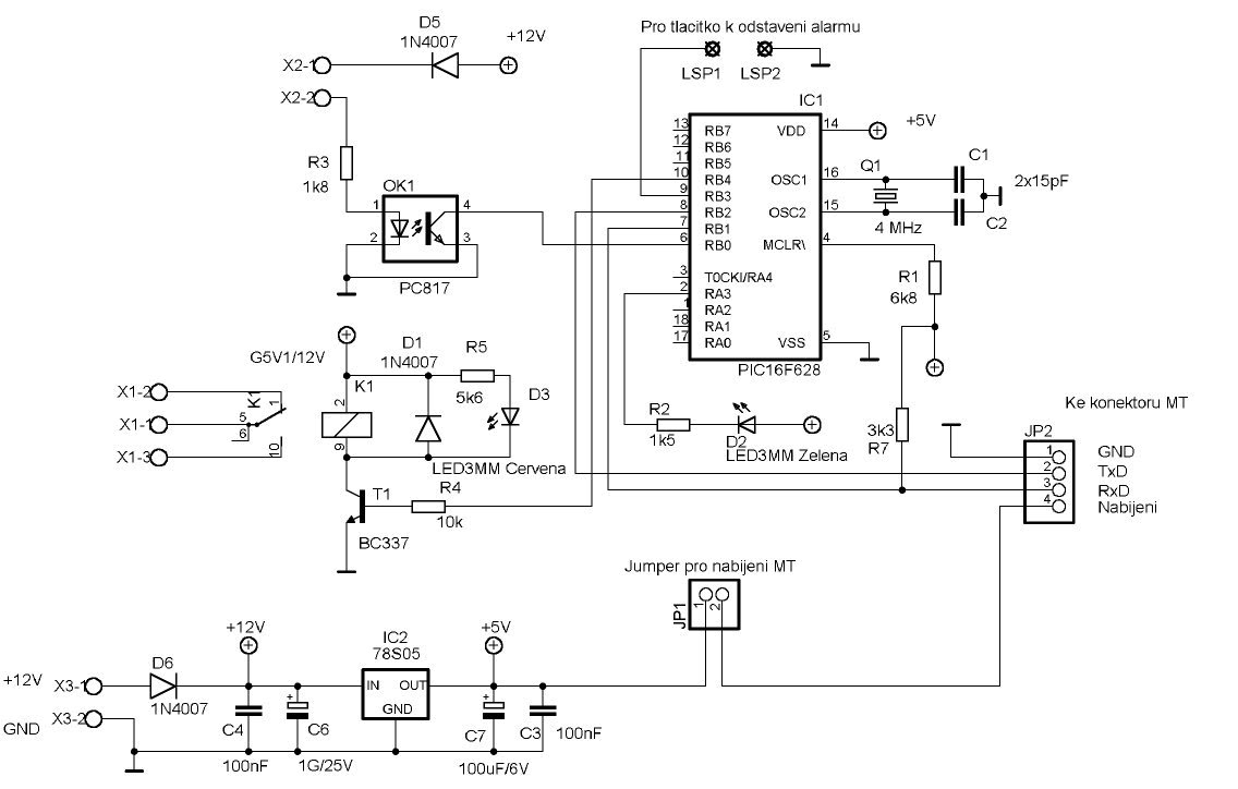
Nos valami ilyesmire gondoltam.Csak saját magam szeretném elkésziteni.
Hello mindenkinek.
Segitséget szeretnék kérni tőletek. Megépitettem egy gsmriasztot PIC16F648A-val müködne de nem tudom megszerezni a szoftvert a pic-hez. Ugyanolyan készülék mint ami meg találhato a gsmriaszto.fw.hu oldalon. Ha valakinek meglenne és elküldené nekem nagyon hálás lennék érte. Üdv mindenkinek.
Hello!
Amit Tomee felrakott .asm programot, annak valaki letudná írni a folyamat ábrályát? Sokat segítene vele. Köszi
Tedd fel a kapcsolási rajzot hátha lesz valakinek valami ötlete.
Egyébként hogy pont az ami abba van nem hiszem hogy valakinek is meglenne, de esetleg lehet bele irni. Én elkészitettem a saját verziós panelemet , és bele irtam progit is , igaz csak alapfunkciókat csinál egyenlőre.
Valaki tud esetleg valami jó töltőkapcsolást mobiltelefonokhoz ?
Jelen pillanatban a telefon töltését az áramkör biztosítja olyan 5.2 volt , a telcsi töltés közben KB 180 mA-t vesz fel. Az a gond hogy amikor már majdnem feltöltődött egyre gyakrabban kezd felvillan és kiírja hogy OPTIMALIZÁLT töltés. Ezt egyébként akkor szokta kiírni amikor rádugom a töltőre. Tehát ő ilyenkor valamiét úgy érzi hogy én folyton lehúzom és feldugom, pedig ilyenkor már alig vesz fel áramot. Amikor az aksi fullon van már egész sürün csinálja és a telefon is belefagy a sok irogatásba ( kevesebb mint 1 mp-ként felvillan a felirat ) Próbáltam 2 telcsivel is Ericsson T610, és K300, mivel a szoftver ericssonhoz lett írva és ilyen telcsim van.... Szóval erre kéne valami jó megoldás.
Amit te csináltál az milyen funkciokat tud kezelni. Ammugy amit én megcsináltam a gsmriaszto.fw.hu oldalon találhato.
Nekem megvan a program keress meg priviben és megbeszéljük.
Az enyém egyenlőre azt tudja amit beleprogramozok.
Jelen pillanaban egy bontókapcsolóval indul a riasztás, ekkor telefonál, meg áramkimaradás esetén küld sms-t illetve ha visszajön az áram akkor is. Ezt a garázsba terveztem oda ezek a funkciók egyenlőre elégnek tünnek. De szinte bármit bele lehetne írni.
Szia!
Én is a garázsba készítettem egy riasztót. Az enyém egy 2990,-Ft-os RF-es távirányítóval indítható. Ezután a PIC bekapcsolja a telefont és élesíti a riasztót. A riasztó elektronikája biztosítja a telefon tápellátását (akku nem kell). Szeretnék egy gk. verziót, amit SMD alkatrészekből építenék meg. Ehhez kellene egy olyan lehetőség, hogy a gk. távirányítójával lehessen indítani a rendszert. Ezt természetesen a szoftverbe kellene beleírni. Tudnál-e ebben segíteni? Üdv:Belami
Hogy müködik a kocsi távirányitója ?
Megnyomod a gombot és kikapcsolja a risztót és nyitja központi zárat ? Mondjuk ebben az esetben elég lenne egy bemenettel figyelni a risztó kimenetét ,vagy a központi zár állapotát , esetleg a kettő kombinációját 2 bementtel. Pontosabban kellene ismerni az összetevőket.
Szia!
Privátba becsatoltam a kapcsolási rajzot. A kocsiban van egy "hagyományos" riasztó. Ez egy másik lenne (GSM tipusú), amit szintén a központi zár vezérlőjele működtetne. Szerintem is 2 bemenettel volna célszerű megoldani. Az egyik bemenet indítaná a riasztót (programot), a másik pedig letiltaná. Assemblyben kellene, mert ennek a szoftvernek a többi része már készen van és jól működik. Üdv:Belami
Hali! Véletlenül megtaláltam ezt a topikot és lenne egy kérdésem. Megépítettem a mellékelt vezérlőt meg egy égetőt is csak az érdekelne hogy mi a külömbség a 627 és 628 pic között ugyanis nekem van itthon 627 több is viszont a hex 628-ra van írva használhatom-e a 627-el v. át kell írni valamit v. egyszerűbb beszerezni egy 628-at?
Ha belefér akkor igen. A 628-nak kétszer akkora a programmemóriája(2K). Szerintem nem kell módosítani a programot, de értelemszerűen 627-est válaszd ki programozáskor.
Megcsináltam 627-el és nem csinál semmit. Az igaz hogy nem siemenst hanem ericssont próbáltam rákötni de különböző leírásokból azt vettem ki hogy azzal is kellene működnie.Ha valaki ér hozzá kérem segítsen mert nagyon kezdő vagyok picben pic-gsm- ben meg méginkább.
Az ericssonnak más a csatlakozókisztása.
És az RX-TX vonal sem 3volton megy hanem 5volton. Ha tettél be zenert a TX-hez akkor ki kell szedni , ha vannak ellenálások akkor azokat is kissebbre vennni vagy kiszedni.
Csatold be a HEX fájlt ide a fórumba, aztán holnap megnézem hogy 627-be belefér-e + ha tudsz várni délutánig akkor még talán le is tudom szimulálni. Ehhez viszont kell a hardver rajz is.
Az ericsson kiosztást tudom meg nincs benne se zener se ellenállás de itt a link nézd meg miről van szó.
http://www.dhservis.cz/dalsi/alarm.htm
Valószínű hogy belefér mert bele írtam csak a kész cucc nem csinál semmit. A rajzot kicsit feljebb megtalálod a HEX meg itt van.
Belefér. Amit furcsának találok hogy a WDT be van állítva. Csinálj egy égetést úgy hogy kiszeded a pipát mellőle.
Ha jól emllékszem akkor a siemens 19200 baudon megy az ericsson meg 9600 baudon müxik.
Amit írsz hogy aWDT-t kapcsoljam ki azt hogy csináljam?
Hol olvastad, hogy az Ericsson ugyanazzal az AT parancsokkal működik, mint a Siemens teló?
Csináltam egy saját PIC GSM riasztót.
Addig nem volt semmi gondom amíg a telefonnak csak parancsokat küldtem. De most eljutottam oda hogy a telefonból szeretnék dolgokat kiolvasni. A fejlesztőpanelen kísérletezgettem ki hogy mit hogyan kellene. A fejlesztőpanelemben van egy MAX232 , de a telefont a PIC lábaira kötöttem direktbe, megfigyeltem ha a fejlesztőpanelban benne van a MAX232 akkor jól veszi a telefonból az adatokat, ám ha kiveszem a MAX232-t a foglalatból a telefonból nem képes adatokat fogadni. Próbáltam felhúzó ellenállást , lehúzót .stb. ,de nem sikerült , csak ha visszatettem a MAX232-t. A kérdés az lenne hogy kell a telefonhoz csatlakoztatni a PICet hogy jó legyen a soros kommunikáció ? A telefon egy ericsson T610.
Szerintem az Ericsson telefon is ugyanúgy működik, mint a Siemens, tehát szabványos. Ebben az esetben pedig a legkorrektebb megoldás a MAX 3232. Van olyan tipusa amit kb. 260Ft-ért meg lehet venni. Én ennyiért vettem a RET-től. (szegedi elektronikai bolt).
Bővebben: Link
Csak hogy itt nem az RS232-es szintre kellen illeszteni, hanem a PIC jelszintjére a telefon jelszintjét , ami furcsa módon mindkettőnél 5 volt elvileg .....
Csak gyakorlatilag meg mégsem..... |
Bejelentkezés
Hirdetés |










