Fórum témák
» Több friss téma |
3db AAA aksi ?
Olcsó és egyszerü lenne , és nem sokkal kell több hely neki.
Szia!
Szerintem ebben az esetben nem fontos a töltőáramkör. Azt azért érdemes megnézned (kimérni), hogy milyen időközönként aktiválódik a töltés. Nekem a Siemens telefonnal rossz tapasztalataim voltak. Minden hálózatkeresés után (1-2 óránként) újra kezdte a töltést, igaz csak 20-30 percig tartott. Lakás riasztónál ennek nincs túl sok jelentősége, de gk. riasztónál a jó megoldás a szoftveres töltésvezérlés.
Nagyon rossz uton jártok! Simán feszt kell adni a telonak és kész.
Te most kinek, és mire válaszoltál...?
Van egy olyan hogy "válasz" gomb, ha meg általánosságban válaszolsz akkor légyszives fejtsd ki bővebben mert odavetett tőmondatokban nem igazán lehet fórumozni.
Szia!
Javaslom, hogy tedd meg! A bekapcsolás előtt iktass be az aramkörbe egy árammérőt. Ezt követően egy héten át figyeld, hogy naponta hányszor, mennyi ideig és mekkora áram folyik. Azt fogod tapasztalni, hogy annak aki gépkocsi riasztóként üzemelteti és csak ritkán használja az autót szinte"katasztrófális" fogyasztást jelent. Manapság amikor egyes áramkörök mikroampereket fogyasztanak, úgy gondolom, hogy a napi több száz mA-es fogyasztás luxus (persze nem mindenkinek). Természetesen a javasolt megoldásod működik és előnye az, hogy egyszerű és olcsó. Véleményem szerint nem ideális és nem korszerű. Inteligens megoldásnak meg végképp nem nevezném.
Tudom melyik gomb mire valo! Többen kérdeztek megoldást ezért nem cimeztem senkinek.
Én GSM autoriasztokat is készitek, és a saját tapasztalatombol mondom hogy a telefon fogyasztását az autoakkumulátor észre sem veszi. Készitek hétvégi házakba is riasztot ahol akkurol müködik mert hálozati feszültség nincs. Igy is több honapig birja érzékelökkel!
Persze ha mindenféle szemét akkut kötnék rá akkor biztos nem birja sokáig. Egy jo állapotban levö akkuval semmilyen gond nincs.
Egy "inteligens" megoldás semmivel nem fogyaszt kevesebbet, söt még többet hiszen ott még az akku töltése is + fogyasztás/veszteség.
Szia !
Elfogadom a leírtakat, de kiváncs vagyok arra, hogy gépkocsi riasztónál hogyan gondoskodsz a tápfesz ellátásról, ha a képzett tolvaj úgy vágja el az akksi kábelét, hogy a motorháztető érintkezője nem tud aktiválódni. Több ilyen esetről hallottam már! Ekkor van szükség a biztonsági tápellátásra, ami miért ne lehetne a telefon saját akksija (ugy is ott a helye üresen). Ennek a töltését meg szoftveresen kiválóan meg lehet oldani"AT+CBC "paranccsal. A leveled szerint Te több mint hobby szinten foglalkozol a dolgokkal. Én csak "lelkes" amatör vagyok. Elküldeném neked az én kapcsolásomat és megköszönném, ha véleményeznéd. A rajz és a NYAK terv is megvan, csak bizonytalan vagyok abban, hogy elég jó-e? Udvözlettel: Belami
Szia!
Szivesen megnézem ha elküldöd. Tartalék akkunak azért nem jo a telefoné mert egyébb érzékelöket pl. mozgás, ütés. dölés, nem tudja müködtetni. Ilyenkor ugyan miért is telefonálna ha nem kap jelet? A megoldás egy 12V-os zselés akku, kis töltö elektronikával. Igy még a távirányitoval is müködtethetö, biztonságos a rendszer.
Szia!
Nekem csupán arra kellene a saját aksija, hogy tápfesz kimaradás esetén tudjon egy figyelmeztető SMS-t küldeni. (tulajdonképpen ez is riasztás). Ebben az esetben nem kell külön zselés akksi, amit meg egyébként szintén illik figyelni és tölteni, mint ahogyan irtad. Privátba becsatolom az elképzelésemet.
Ha csak erre kell akkor biztos jo lehet a saját akksi. Viszont egy zselés akku olcsobb, és sokkal kissebb annak a lehetösége hogy felrobban. Persze lehet hogy nincs igazam.
Szia!
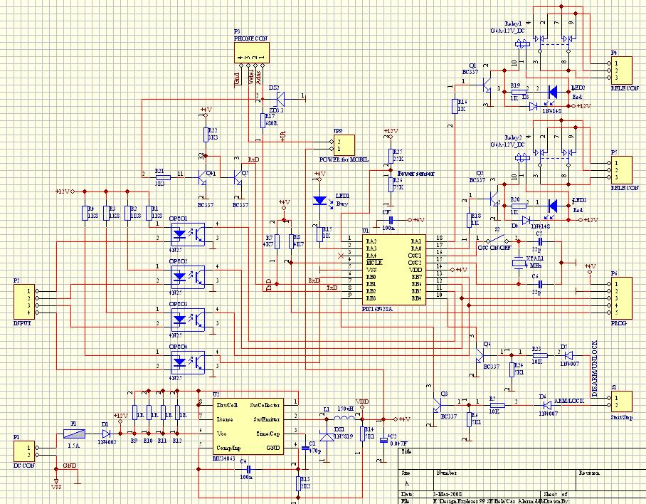
Becsatoltam az elképzelésemet.
Ez lenne a vezérelhető akkutöltő áramkör.
Ennél az RA2-nél tönkre fogod tenni a pic-et. Más hibát igy elsö ránézésre nem látok benne.
Ez Bővebben: Link egy bevált kapcsolás én is ez használom, ill. autoriasztoként mást, egy gyári riasztot átalakitva, igy távirányitoval rendelkezik. A töltöhöz nem tudok hozzászolni, nekem az mc34063 vált be, nagyon stabil és gyakorlatilag tönkretehetetlen.
Köszi az észrevételt. Igazad van foditva irtam be az osztó értékeit és valószínű, hogy nagyobb értékeket kell használni.
A kocsimban van gyári riasztó én csak egy GSM telefonos kiegészítést szeretnék készíteni és a kocsi saját (gyári) távirányítóját akarom használni. Az ajánlott linken található riasztó remek, csak kevés a 3 bemenet (min 4 kell). Ezenkívül készen bárki megtudja venni (még én is). A lényeg, hogy legalább részben a saját munkám is benne legyen. Igy juthat az ember sikerélményhez. Úgy gondolom, hogy ez fontos szempont. (lehet, hogy csak én vagyok így vele?) LEHETŐLEG MÉG 100 ENTERT ÜSSÉL.. Moderálva--vicsys.
Ha lehet inkább zeneres megoldást javaslok az ösztö helyett.
Mivel van autoriasztod, az akkus megoldás mindenképpen csak 12V-os legyen igy az eredeti riaszto is fog müködni ha leveszik az akkusarut. A linken a riaszto 3-as de ha jobban megnézed kis átalakitással lehet 5 bemenetes. A saját fejlesztésre lehet az ember büszke, és sokat lehet belölle utolag tanulni.
Sziasztok!SOS segítséget szeretnék kérni!egy olyan készüléket szeretni tervezni, illetve készíteni,(pikkel) ami előre beprogramozott hangokat(állathangokat) játszik le egymás után(nagyon jó minőségben kellen a hangot visszaadni).Tudna segíteni valaki ebben?
Szerintem a kapcsolás lelke egy hangtároló IC lenne, de olyan típus ami magas frekvenciákon dolgozik.Segítségeteket előre is köszönöm!
Szia!
És ennek mi köze van a GSM alarm-hoz?
....semmi de nem akartam nyitni egy új topicot
Szóval?
Van már ilyen topik: Bővebben: Link használd egy kicsit a keresöt.
Én csináltam keltetőgéphez gsm riasztót
A telefon 2-es gombjára (gyors hívásra) programoztam a hívandó számot , érintkezőket kivezettem és egy relé zárta ha nem volt jó a hőfok . A relé meghajtható egy 555-tel és akkor csak egy ideig hív
Valaki meg tudná monndani, honnan rendelhetem meg a felprogramozott PIC-et a nyákkal együtt.A gsm_riasztó@freemail.hu-ról nincs válasz(zsiráfka linkje).Nem kell készre szerelt.
Zsiráfka!Te tudnál nekem programozott PIC-et küldeni?Nyákkal vagy NYákrajzzal együtt?
Zsiráfka kitiltott felhasználó. Igy nem nagyon fog válaszolni.
Hmm. Azért nem legyél ebben olyan biztos!
De igen tudok adni. Küldtem levelet megkaptad?
Sziasztok!
Végig olvastam a fórumot, de sehol nem láttam C nyelven próbálkozásokat. Valaki tudna e téren segítséget adni? Elég lenne egy alap progi. Meg akkor a siemens-ek működnek direktbe kötve a pic-el? Köszi Lyon21
Vannak Siemens TC35 GSM moduljaim,
Apróban hirdess!! --vicsys |
Bejelentkezés
Hirdetés |




Van egy olyan hogy "válasz" gomb, ha meg általánosságban válaszolsz akkor légyszives fejtsd ki bővebben mert odavetett tőmondatokban nem igazán lehet fórumozni.







