Fórum témák
» Több friss téma |
Sziasztok! Építettem egy GSM modul alapú riasztót.
A modul típusa SIM300C.. a mudult MC34063mas DCDC konverterrel táplálom 4,5V-al. A kisebbik probléma az hogy eléggé rángatja a tápfeszültséget, a modul szempontjábol nem probléma mert maximálisan 400mV a megengedett tápfeszültség esés, és ebben bőven benne vagyok kb 200mV a drop. Viszont PIC16F877A-val vezérlem a berendezést és ezt már megzavarja. A táp zavarását kiküszöböltem hogy egy külön 78L05ről táplálom a PICet igy annak a tapjan csökkent a zavar olyan +-25mVra. Viszont a soros portra ráül a mobil által keltett zavarjel, sejtésem szerint a földpotenciálon alakul ki feszültségesés, mivel ha az oszciloszkoppal mérek a földelővezető 2 pontja között megjelenik a zavarjel. Ötleteket várnék hogy lehetne leszűrni ezt a zajt a soros vonalrol, de valszeg ha a tápról letudnám onnan is eltűnne. Probalkoztam mindenféle kondenzátorokkal tekercsekkel, de általában csak rosszabb lett tőle. Köszi előre is a segítséget! Mellékeltem 2 oszcilliszkopos mérést.
Rosszul tervezett (túl hosszú táp és gnd vezetékek nem megfelelő szűréssel) nyák is tud ilyet csinálni. Jó lenne, ha arról is mutatnál egy képet. A 200mV a pic számára sem kellene, hogy gondot okozzon, hacsak nem szól be esetleg a Brown-Out Reset, mert annak szokott lenni 4,2V-os beállítása is.
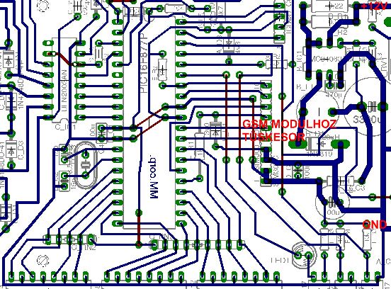
Ittvannak a PCBk. GSM modul egy tüskesorra megy rá a fő panelra.
Ahogy látod az közvetlen a DCDC konverterről kapja a feszt. A picnek külön megy a GNDje, és mostmár a tápot is külön kapja utólagosan. Ja és nem az a probléma hogy beresetel a pic.. hanem elkezd hülyeségeket csinálni pl lefagy: ICDvel nézve össze vissza ugrál a prograban.. de van hogy nem fagy le csak hülyeségeket kezd el csinálni a legváratlanabb pillanatokban... de van amikor hibátlanul lenyomatok 50 teszthívás van amikor 2 után meghal...
Ja a GSM modul paneljén van egy 100µF meg egy 4,7u me ezt irták az adatlapjába. de még tettem rá egy 100nanot...
A DCDCnél pedig 3300uF, meg az 1uHis tekercs most nincs rajta ami sorba van téve a kimenettel, me ha rajta volt mégjobban esett a feszültség rajta.
Keresztkérdés:
Nem lehet esetleg, hogy az antennáról visszasugárzott jel hülyíti el a kapcsolást? Elég rendes feszültségek tudnak indukálódni vezetékekben, az aktív elemekben lévő PN átmenetek meg egyenirányítják, aztán készen is vannak a zavaró impulzusok. A tápon lévő 1-200mV-os impulzusoktól szerintem nem indokolt ilyen zavar (bár ki tudja?). Én megpróbálnám jó messzire elvezetni az antennát, vagy az antenna helyére műterhelést tenni, hogy ne legyen kisugárzott jel, aztán meglátszana, hogy sugárzott-e a zavar.
hello!
Nem szeretnek okoskodni, de.. lehet esetleg, hogy nem a tapfesz eses okoz problemat, hanem hogy a gsm modul kommunikal, a nyak vezetosavjai es/vagy a soros portra meno "kabel" pedig antennakent viselkedik es osszeszedi a jelet amit a GSM modul antennaja kiad? Hasonloan, mint amikor a hangszoro "zizeg" amikor a telefon kommunikal a toronnyal. Amit irtal, hogy ICD-vel nezve ossze-vissza ugral a programban, az szerintem pont erre a hatasra utal. Esetleg probald meg learnyekolni a procit es kornyeket az antennatol.. valami fem lappal, pl. egy nagy NYAK lemezzel.
hogy mennyire egyszerre jár az agyunk (és a kezunk
)
Láttam már pár rádiós zavart, mondjuk nem GSM-től...
Csináltam egy hosszabító kábelt ami arrébteszi a GSM modult kb 30 centire, az antenna meg még attól is 10 centire van. szoval 40 centiről nemhinnem hogymár zavarná....
Az antennát kell távol tenni. Ha a modult hosszabbítod ki, akkor a kihosszabbító vezetékekben is indukálódhat zavar. Az antenna sugároz, azt kell mindentől messze tenni. Lehetne még azt is, hogy minden mást (GSM modul, PIC, DC-DC, akku) leárnyékolsz, a bejövő vezetékekre (érzékelőbemenetek) pedig jó kis szűréseket teszel, csak ez macerásabb. 10-20 cm távolság az semmi, főleg, ha esetleg éppen rezonáns huzalhosszak (8 cm, 4cm, vagy ezek többszörösei) vannak.
A modem tápcsatlakozásához tegyél 330µF LOWESR Tantál kondit+1uF+100nF kerámia kondit. A tápba próbálj meg inkább 3db 1000µF szintén LOW ESR kondit tenni. A mikrokontroller tápjára 100µF tantál + minden egyes Vcc lábhoz 100nF kerámia kondi. A nyákot, ha van rá mód telefóliásra csináld. Ahogy látom a nyák egy oldalas. A másik oldal lehet a GND fólia. Ha fel tudnád tenni a kapcsolási rajzot, a teljes nyáktervet és képeket a kész áramkörről, akkor az sokat segítene a probléma megoldásában.
Hi !
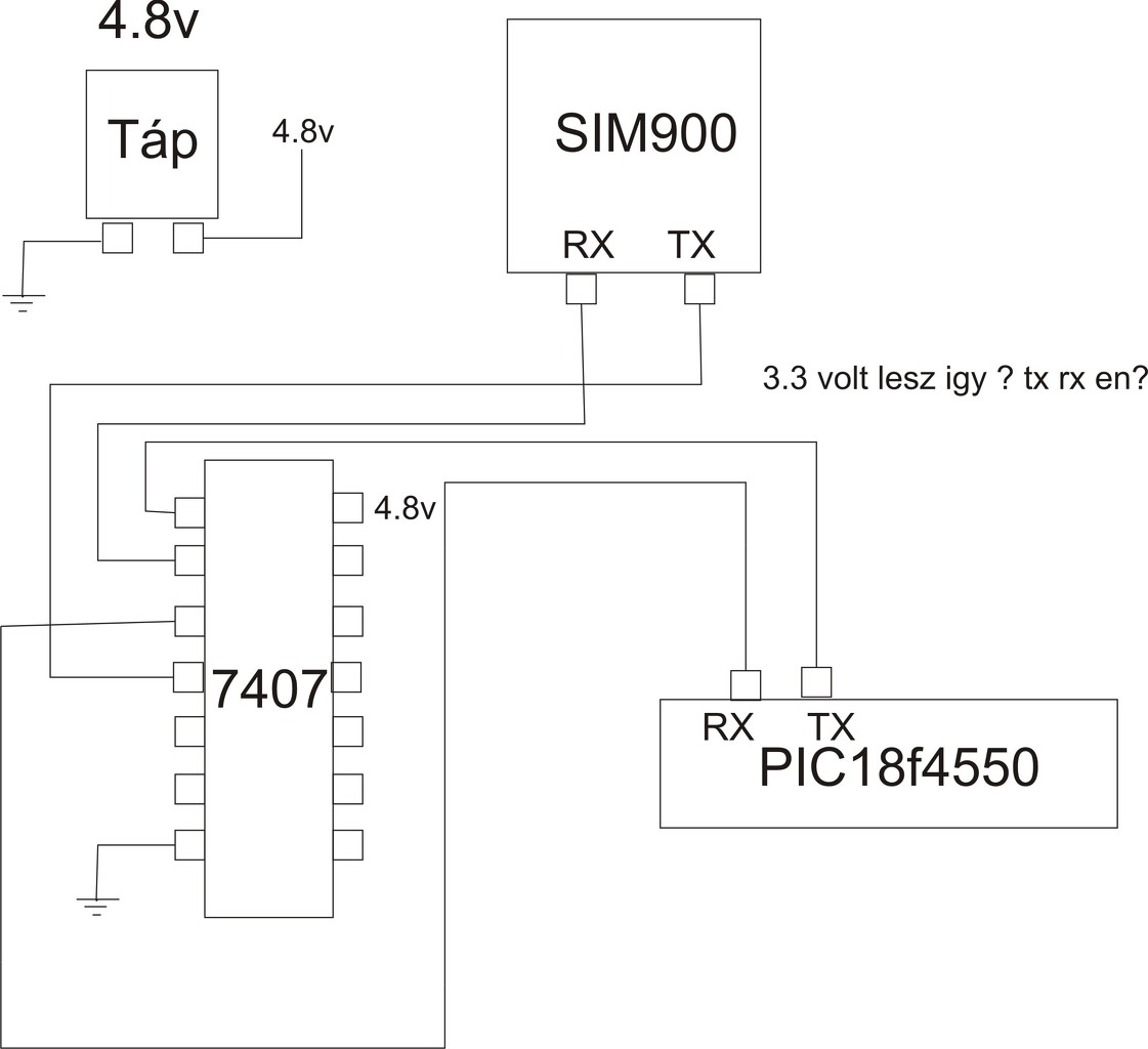
Én sim 508-al dolgozok és enfora enabler 2-vel és jópár projektből ilyet még nem tapasztaltam ! A sim508 asszem ugyan az mint a sim300 csak egy gps vevő is van benne, de a gsm része fizikailag ugyan az. Tehát eszerint a GSM modul akár 3A-t is zabbanthat egy egy rosszabb pillanatában (ennyit még nem mértem, de az adatlapban ez van). A másik, hogy nekem egyik sim modul sem megy rendesen ha nem adok neki legalább 4.8 V-ot !!!! Az adatlap szerint 4V-tól már stabil, de a valóságban folyton leválik a hálózatról, ha nincs meg a 4,8V. Megjegyzem a gyári demopanel is ennyit ad. Én TS2576 sorozatú tápokat használok, ez bevált. Az nem derült ki számomra, hogy az 5V/3V illesztést hogyan oldottad meg a modul és a PIC között, mert ez egy kulcskérdése a dolog stabil működésének.
Az antennát milyen messzire teszed a mikrovezérlőtől?, és maga a modul is milyen távban van tőle?
Külön tápról üzemelteted őket? a PIC TXén van egy 3Vos zener+ellenállás így a GSM modul csak 3Vot kap. Mivel a PIC is 4,5Vról megy nálam, ezért a RXen lévő mobiltól jövő bemenő jelszintet magasnak veszi. Te hogy oldod meg a szintillesztést? Erre a 4,8Vos dologra annyit tudnék neked irni hogy lehet nagy a feszültségesés a stabilizátorodon, és ha nagyobb feszről indul akkor még elviseli.. oszcilliszkoppal probaltad mérni? Mert nekem ha viszonylag stabil a táp akkor 4Vról is simán elfut.
Nekem a tápom nagyon tiszta, nincs saját szkópom, de elvittem megnézni egy haveromhoz és ő is meglepődött, hogy milyen fasza a táp.
A gsm modul kb 2cm-re van a pic-től, az antennajelet sma csatlakozóval vittem ki a dobozból. De nem számít, mert mikor kezdtem,( amíg meg nem jött az antenna) nekem egy darab dróttal is ment hibátlanul. A szintillesztést 7407-el oldottam meg. Az ellenállásos zéneres megoldás nekem nem vált be, és sehol nem használok ilyen megoldást szintillesztésre. Attól, hogy a SIM modul 4.8 V-ról megy még az adatlábai 3V3-asok !!!! És nem nagyon komálja a közvetlen bejövő 5V adatjeleket. Azon a stabon nem esik egy dekát sem a fesz, mert visszacsatolt ágon keresztül figyeli a kimenetét és ráadásul 3A-t tud leadni, szóval ott inkább füstölne a panel minthogy leessen a fesz. Mint írtam a gyári demópanel is 4,8V-os tápot ad ! Gondolom ez nem véletlen. Szóval szerintem nálad a zaj a szintillesztés miatt lehet. A panelem full teleföldes és 8mil-es raszterrel van huzalozva.
És a haverod DC módba mérte a tápot? mert ugy nem igen fogod látni a zavart. ugy az enyém is überfasza stabil egyenes szint van 4,5Vnál. De a nagyfrekes zajokat nemigen látod, csak hogy a jelszint stabil.
AC módban 50mV/div el már lehet látni.. mert ugye ilyenkor a DC szintet leszűri róla és csak a jelre ráülő zajokat nézegeted. 5V nemjut rá a GSM modulra, mert a zéner levágja... de majd ha szarakodik kipróbálom ezt a 7407es megoldást amit irtál.
Végülis egyenlőre megoldódott a dolog. szoftveres probléma volt. Leírom hogy tanuljatok a hibámból:
ORG 0x4 ; Megszakítás kezelés MOVWF W_TEMP ;Copy W to TEMP register MOVFW STATUS ;Swap status to be saved into W CLRF STATUS ;bank 0, regardless of current bank, Clears IRP,RP1,RP0 MOVWF STATUS_TEMP ;Save status to bank zero STATUS_TEMP register igy kezdődik a megszakítás lekezelés. a W_TEMP változóval volt a gond. Addig jó volt a program amíg olyan helyről lett megszakítva a program ahol a Bank0ban dolgoztam Ilyenkor a W-t berakta a W_TEMPbe. Viszont amikor olyan helyen szakad meg a program ahol a bank1ben dolgoztam. a W-t nem a W_TEMPbe tette hanem egy másik változóba ami ugyanazon a címen volt mint a W_TEMP csak a bank1ben. Megoldás: ugyanazon a címen a bank0 ban és bank1ben is van egy w_temp igy csak azt irja felül. Szoval egyenlőre megoldódott, ha előjön még vmi írok! Köszi a sok tanácsot segítséget!
Az adatlap leírja, hogy a W_TEMP számára azon a területen kell a helyet lefoglalni, amelyik minden bankból látszik. Ez a terület a 0x70-0x7F, vagyis a bankok utolsó 16 bájtja.
Idézet: „Szoval egyenlőre megoldódott, ha előjön még vmi írok!” Előbb-utóbb elő fog jönni, mert még most is hibás a programod. Nem így kell elmenteni és visszaállítani a W_TEMP tartalmát. Adatlapban a Context saving during interrupts részt olvasd el, ott találsz mintaprogramot is.
Köszi, ezt nem tudtam. Majd módosítom a programot.
Közben előjött egy hiba, azvolt a baj hogy tulsok call volt egybeágyazva, és a stack tulcsordult. Persze nem alapbol, csak mikor belement az IRQba azon belül. Ezis X akták volt egy ideig, de rájöttem mi a gáz és javítottam. Még egy kérdés? Ha a stack tulcsordol, ugye akkor amit legrégebben tettem bele, a legalsó esik ki?
Szerintem nem esik ki semmi, hanem egyszerűen nem kerül bele a legújabb. De ha már a stack túlcsordult, akkor lőttek az egésznek.
Hi.. Hagy kérdezzem már meg a gsm modullal kapcsolatban. A sim300-as modulba be kell kötni az rts,cts,dtr,dcd,ring csatlaozásokat is, vagy csak a tx,rx-et használom?
Nem kötelező bekötni a többit. Ezek különféle handshake vonalak, nézz utána mire jók, de nélkülük is tökéletesen megy, de speciális esetben szükség lehet rá.
én a ring-et hasznalom hívás megszakításnak. Persze aztis meglehet oldani akár RS232 megszakítással, de nekem igy 1szerűbb volt.
Köszi a választ most kezdtem tervezni még csak a nyákot lehet lessz még 1 pár fárasztó kérdésem
Szia!
Én egy GSM telefonos riasztót készítettem. A hardver és a szoftver is működik. Jelenleg egy Siemens C45-ös kivülről csatlakoztatott telefon van hozzá illesztve. Szeretném a C45-ös telefont lecserélni egy GSM modulra. Én a SIM300 vagy a SIM340-esre gondoltam, mert az egészen kis méretű. A riasztó többnyire SMD alkatrészekből van összerakva és elég kicsi a doboz amiben van. Szeretnék Tőled egy kis segítséget kérni a riasztó és a GSM modul, valamint a SIM kártya közötti illesztésében, mivel a leírtak szerint Te már túl vagy ezen. Előre is köszönöm a segítséget. Üdv: Belami
Üdv! Adott egy Genius HF-1255A nevű 2.0 hangrendszer, amit nagyon érzékenyen érint, ha mondjuk 1m-en belül mobiltelefon van, és annak kommunikálhatnékja támad. Az ez előtti, ettől olcsóbb 5.1-es rendszerem központja azt se bánta, ha a hátára teszem a mobilt, nem tattarázott be tőle... a belsejének kiépítése *ránézésre* megegyezik ezzel: papírbakelit panelen halom kondenzátor meg IC, alu hűtőborda, normál trafós táp, amazon se volt sehova árnyékoló ferrit húzva, mintahogy ezen sincs.
Mivel az erősítőt tartalmazó dobozhoz közelítve erősödik a hanghatás, így próbáltam alufóliát tekerni (kívülről) a komplett erősítős dobozra, az nem használt, próbáltam a hangbemenet testjére rákötni az árnyékolást, attól se lett jobb a helyzet. A kérdésem az lenne, hogy miképp lehetne leárnyékolni, illetve mit lehetne beiktatni a készülékbe, amitől elmúlna ez az effekt? Köszönöm a segítséget!
Szia.
Azt szeretném megkérdezni , hogy hogyan illesztetted a pic és a gsm közti feszültséget? A hozzászólás módosítva: Jan 28, 2013
|
Bejelentkezés
Hirdetés |






)






