Fórum témák
» Több friss téma |
Szép jó napot mindenkinek.
Ezt a témát azért nyitottam mert ugyan van jó néhány PWM szabályzással foglalkozó téma,de ott minden szabályzó áramkör potméter alkalmazásával szabályozható,itt jön képbe a hall szenzor ezt az alkatrészt miként lehetne ilyen feladatra alkalmazni,azért is kérdezem mert lenne egy villany bringa aminek meghalt a vezérlése amit hall szenzorral lehetett szabályozni, de ezekről nincs sok infó ezért gondoltam építenék egyet de úgy ahogy elkezdtem úgy el is akadtam,úgy hogy erre várok okosságot. Ui: Villany bringával még sosem volt dolgom.
Üdv!
A fórumban a keresésnél írd be "elektromos kerékpár" van egy sor elektromos kerékpár találat, szerintem ott talász megoldást.
Ha viszont te klikkelsz rá akkor látni fogod ott is kérdezősködtem sőt én vagyok az uccsó hozzá szóló de ott sem tudtak segíteni ,ez a villanybici bizony misztikus dolog :alien: :alien:
Mondjuk itt nem is ez a téma csak ez áll legközelebb hozzá.
Nincs abban semmi misztikus... Egy lineáris hall szenzor előtt a gázkar mozgatja a mágnest. Keresd meg, valahol a roller vagy bicikli témában betettem egy rajzot marha régen, ami egy roller elektronikája visszarajzolva.
Köszi meg fogom ,de ebből ,hogy most felvetődött a villanybici fogalma nehogy az jöjjön le NA MÁR MEGINT EGY VILLANY BRINGÁS TÉMA,EZT A KÉRDÉST MIÉRT NEM TUDTA OTT FELTENNI.
Mert ezeket az áramköröket máshol is lehet alkalmazni,ahol csak ez az út járható.
Alapvetően villany biciklit szeretnél. Akárhogy csavarod ott kellett volna csak kérdezni. Ennyi erővel lehetne topik mondjuk "ellenállás + tranzisztor együttes alkalmazása elektromos jelek erősítésére" címmel is. Igaz hogy erősítőt építenél, de hát máshol is lehet tranyót + ellenállást használni.
Nem, konkrétan egy 150-200 amperes szabályzót szeretnék építeni beszerezhető alkatrészekből a méret nem lényeges, és ezekhez az közismert alkatrészekhez mint pl NE555, CD4011,CD4001, NE556 LM 324 ,hogyan lehet illeszteni a hall szenzort, (amiről semmit se tudok,azt sem milyen alkatrész és milyen paraméterrel rendelkezik)hogy az 0-100%-ig vezéreljen.ezeket az alap kapcsolásokat mintaként fel lehet használni más dolgoknál is,pl megfelelő teljesítménnyel akár kőrhintához is,vagy például fényerő szabályozás poti nélkül szilárdtest relével.
Tudom annyi téma van már,hogy újat már nem nagyon tud senki mutatni. Mindenből mindegyikben van egy kicsi. :yes: :yes:
Na végre,akkor most már tudom, alapjában ez egy mágnes vezérelt potméter de hogyan tudom meg hogy mekkora ohm értékű potit képes helyettesíteni mert ezeknek kell egy 5 voltos táp. (most vissza térve a bringához azon nincs jelzés vagy lekopott vagy nem is volt) A lényeg biztos nem jó ahhoz a vezérléshez amit az előzőekben leírt alkatrészek köré lehetne fel építeni.
Nem, alapjában véve ez nem poti, de bizonyos esetekben helyettesítheti azt is. (Ahogy poti helyett lehet alkalmazni pl. egy fotoellenállást, aminek megvilágítását mechanikusan mozgatott réssel befolyásolod)
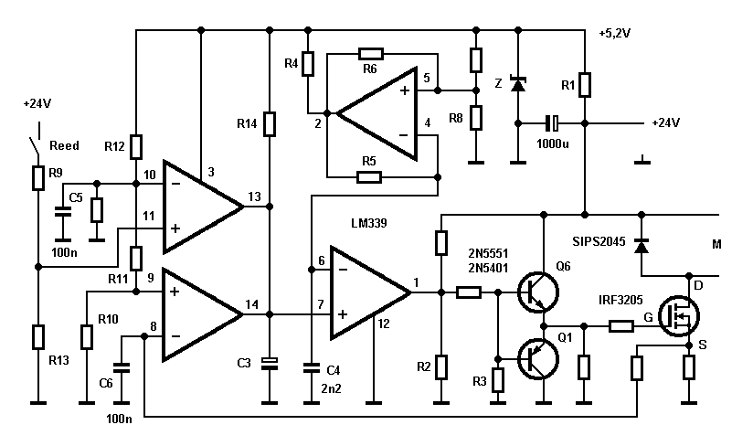
A lineáris hall-eszköz kimenete a mágneses tér erősségétől majdnem lineárisan változó feszültség. Ezzel a feszültséggel vezérelsz egy PWM IC-t és készen van a szabályzód. Sokmindent össze lehet kombinálni, részleteket "kiollózni" kész rajzokból, ehhez azonban az elvi működés ismerete is szükséges: hol kezdődik (mi a bemenete) és hol végződik (kimenet(ek)) egy önállóan, vagy más célra használni kívánt áramköri részlet. Itt egy nagyon egyszerű PWM, amit egy jó drága búvárvontató beázott belsejéből javítás céljából rajzoltam vissza. A FET-et vezérlő komparátor bemenetére egyszerűen ráteheted a hall kimenetét...
Sebi, Köbzoli mind kettőtöknek köszönöm így már legalább van valami fogalmam erről az alkatrészről.
De a többiek se csüggedjenek írjanak bátran ha találnak olyan alkalmazást vagy kapcsolást ami ezen alkatrész köré épül fel.
Kicsit szerkesztettem ott is, elég hiányos volt...
Sziasztok!
Kis segítségre lenne szükségem. Adott egy kondenz kazán ventillátor, ami nem akar felpörögni. Van rajta egy Hall elem, melynek típusa 636S 4G1. Google barátunk erre nem adott semmi használhatót. A tekercsnek összesen 2 kivezetése van, így a négy csévetest sorba van kötve. Ha valaki tudna a Hall elemre egy helyettesítő típust adni, azt nagyon megköszönném. |
Bejelentkezés
Hirdetés |











