Fórum témák
» Több friss téma |
Halihó !
No itt a regi regi rajzom ... Lessetek rá ... időközben javithatnékom támadt benne ... no de Ti is több szem többet lát ! ![]()
Halihó!
Itt az igért rajzocska ... Időközben javithatnékom támadt rajta ![]() de Ti is javithatjátok !!! Bocsi értékek nincsenek mert akkor qrva zsufolt lett volna de tudok alkatresz lisát generalni... esetleg sch eagle filet felrakni ... a 3.14csába !!! 2*er ment fel 2 gif képem! Na mindegy akkor itt lesz az eagle sch fileje 4.13r1 verzióban. Az sok helyről le tölthető a netről ![]()
Hali. Lehet nem lényeg de ahogy elnéztem
a képet a lámpárol amihez kell a vezérlö,nem egy hanem 2 motrot kell vezélni.Mikor a külsö tükrök megállnak akkor indul a belsö,persze mindekettö ütemre. Rajzot nem,képet viszont tudok majd küldeni a vezérlöröl.
Hali Deejay!
Ez annó 1 tükröt mozgatott 1 motorral ![]() ebből lehet tovább építkezni a kívánalmaknak meg felelően .. de akár el is vetheted ... de majd alakul ez még ![]() ....
Nem muszály feltétlenül az eredetit koppintani. ha valahogy működésre bírod, már az is jó. szvsz az egyik motort a mélyre a másikat meg a magasra kéne forgatni. úgy azért eléggé jó lehet...
Na,akkor a másodjára felrakott rajzot ( rajz ) a _JANI_ által rajzolt motormeghajtó résszel működésre lehetne bírni?
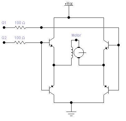
A tranyók egy 4,5V-os motor hajtása esetén (tulképpen ugye ez a 12V helyett 4,5V-ról hajtott teljesforgású ablaktörlő motor ) milyenek legyenek?
És az először felrakott kapcsolás akkor teljesen rossz? ( rajz )
Különben mi az a kocka alakú dolog ott az ic-től jobbra? ![]()
Jah, és mély hangokra kell a vezérlés nekem. Ez forgatná ide-oda ütemre a motort gyorsan, ami egy tükrökből összerakott kis (5cm élű) gúlát forgatna, amiről a fény kivetődne egy "tükör-ernyőre" és így szétszóródna. (ebben eltérnék a felrakott fénytől,de sztem a hatás kb. ua
)
Hali!
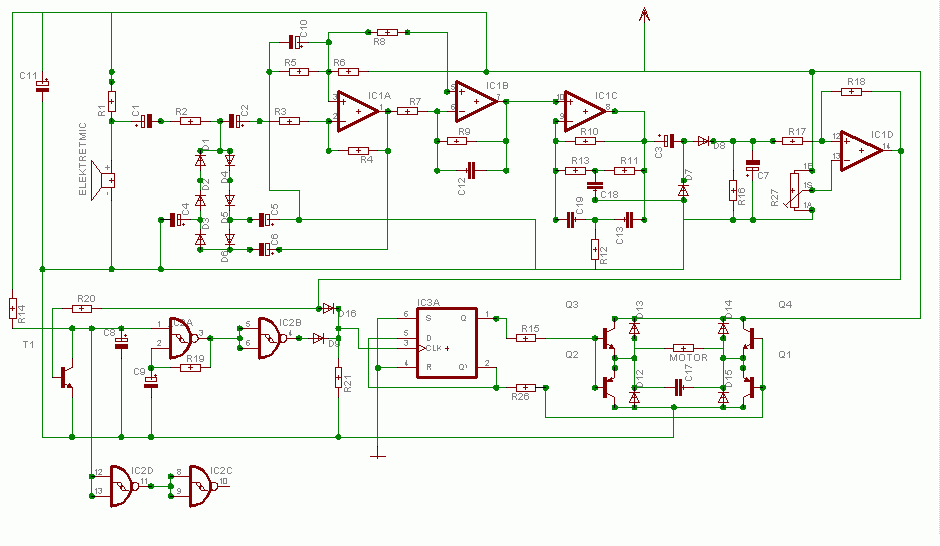
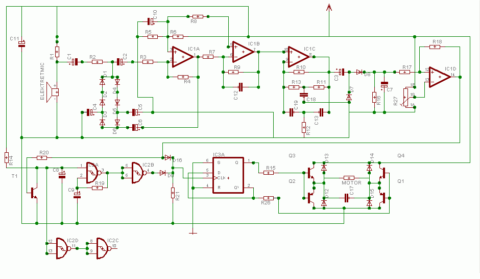
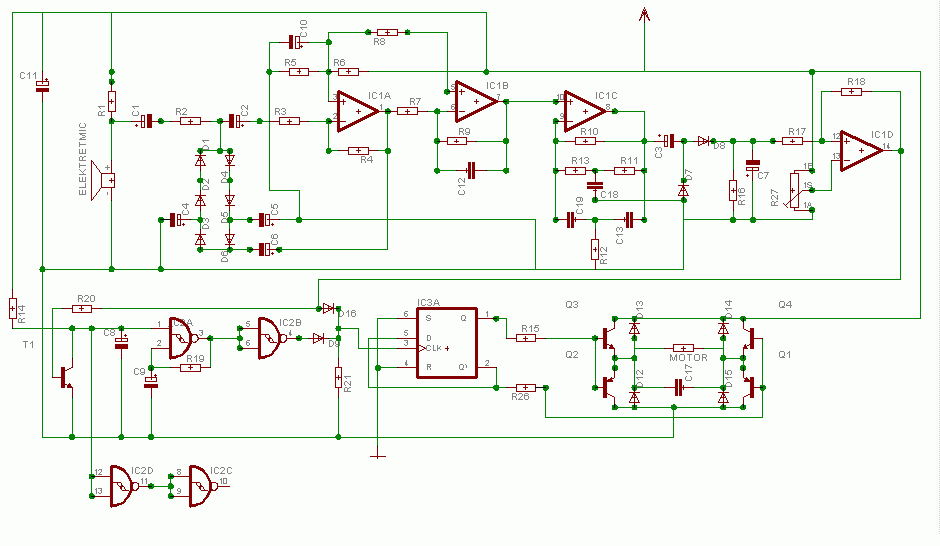
Igy igaz ... G-lesz ! ![]() Végülis a T szűrőt kell átméretezni és újra megépíteni ... az ucsó műv erölködő ből ami határoló / szintkapcsoló de van felesleges 2 nand ami szintén schmitt triggerel rendelkezeknek bemeneten. Azok is jó határolni ami a számláló bemenetére megy ... a 4013 másik fele tökéletes másik hid vezérléshez.. .. ami magasra dolgozik ... No még akkor 1 pici magasvágó kondit ki kell szedni a második műv erölködő visszacsatolójából mert az 5-600 herztől vág R/C tagok értékéből adódóan ... De ha csak 1 szinváltó korongot kell forgatni akkor meg mindegy merre forog mert akkor elég ki/be kapcsolni motort és nem kell oda vissza rángatni a híd is kimaradhat csak 1 tranzisztor kell hozzá. De most télleg mi az eredeti ?!De kérdezhetnétek azt is lassan ,hogy hány éves a kapitány ?!?!?! Mert a topic elején lévő zaj.hu-n lévő trükkös tükrös pilácsba csak 1 motor van az adatlapján olvasgatva ... erre hivatkozott a topic nyitó az én olvasatomban ... ![]() További jó napot mindenkinek !
Hi dcenter!
Az ICtől jobbra az 1 JK tároló amit egyszerűen 1 bistabil multivibrátornak használnak.(természetesen sokkal több mindenre is használható) Bemenetén lévő jel frekvenciáját felezi a kimenetén. Tehát így váltja a forgás irányt is. Minden második ütembe forog a motor az "eredeti" irányba. 0. állapot bekapcsolod áramkör nincs ütemjel se Motor forog balra 1.állapot jöt 1 "mély" ütem Motor forog jobbra 2.állapot jöt 1 "mély" ütem Motor forog balra 3.állapot jöt 1 "mély" ütem Motor forog jobbra 4.állapot jöt 1 "mély" ütem Motor forog balra 5.állapot jöt 1 "mély" ütem Motor forog jobbra 6.állapot jöt 1 "mély" ütem Motor forog balra 7.állapot jöt 1 "mély" ütem Motor forog jobbra 8.állapot jöt 1 "mély" ütem Motor forog balra . . stb. igy tovább amíg le nem áll a gép vagy elfogynak a mély ütemek szám végén utolsó ütem által meghatározott irányba marad és addig forog míg ujabb mély ütem át nem fordítja az iráyát. Nézd meg az elvi rajzot amit korábban sikerült 2szer is felraknom az pont a te gondodra lesz a megoldás. ![]() GOODBYTES!
Oksa, és ennek az 1 JK tárolónak van vmi kapacításértéke vagy bármi?
Vagy bemegyek a boltba és kérek egy 1 JK tárolót?Amúgy az elvét értettem, tehát az megvolt, h. mit csinál , csak a topic elején (amikor ezt a rajzot felraktam) valaki azt írta,h. ebben a formában diódák nélkül nem lesz jó.És ezért érdeklődtem,h. jó-e a rajz. Amúgy a másik rajzot akkor a _JANI_ által küldöttel kiegészítve megjavul a kapcsolás,ugye?
Hi !
Mekkora tápról jár az áramköröd? Annak függvénye a tároló tipusa. CMOSban a 3-15 voltig dolgozik, akkor pl.: CD4027 az dupla JK tároló.
Hi!
Motor hidjaik eddig mind nem voltak jók. védő diódák 1ikben se voltak ..azok nélkül nem élet biztosítás a tranyók működése. Nézted már a rajzom ?
Néztem,csak nekem bonyolult
. Igen,tom,h. la. az biztonságos és működőképes,de nekem most legfőképp az egyszerűség a fő érv,mert le kell belőle gyártanom 5-6-ot.
oks megértelek .
de menyire 1szerű lesz a végleges ? mert vmi miki erősítő kell utána vmi sáv szűrő aztán 1 határoló utána 1 flip-flop hid és motor. ha vmi nem van akkor már kicsit macerásabb hogy az alsó mély hangokat érzékeld biztosan. de majd üzem közben kiderül ... ![]() mit kell még belerakni ... ![]()
Találtam egy tapskapcsoló rajzot magamnál.HA kihagyod a 4027 flip.flop ot és olyan relét kötsz be ami forgásírányt vált,akkor kész.De kezdőnek szerintem jó az elje rész.
Ez jó ez a rajz! De a relé elég gyorsan vált?
Ezt a rajzot strobi vezérlőnek használtuk,az elejét.Szerintem meg inkább lasítani kéne.De tud gyorsan.Vagy egy elektronikus forgásirány váltó kell oda.Pl mint ez, csak akkor kell a 4027 is és a kimeneteire kötöd a tranyokat:
Helló!
Nahszóval: én is szeretnék egy ilyen ütemre irányváltós motrot, de ezekkel a kapcs rajzokkal nem nagyon tudok mit kezdeni. A diszkófényes topicba is van, de abba is van amit nem értek. Tudna vki egy érthető, működőképes kapcsolást adni? Köszi: Peter007
Kérdezz, s válaszolunk.Mit nem értesz?
Mindegyeik jó(részben).
Szia felraknád még egyszer a alkatrész listát
Ennek a rajznak
Sziasztok!
Nekem egy olyan panel kéne amely a micro motort hang hatására irányt váltson. Bármilyen hang hatására Pl: koppintásra vagy mély hangra vagy hangos zenére. Mert ez egy Disco fénybe kéne, a motor 12V-os. Segítségeteket előre is köszönöm!!!!! Az címem: piti_csaba@citromail.hu
ebben a forumban kb 3 4 féle áramkörről értekeztek ... ezekből tudsz panelt csinálni ... is ..
Sziasztok
Igen a mély hangokra kéne neki irányt váltani ja. Nekem egy olyan panel rajz kéne amin rajta, van az összes paraméter az össze rakáshoz és biztos jó legyen! Mert ebből én többet is össze szeretnék rakni, mert ami rajzot idáig küldtetek azokon nem volt rajta a tranzisztorok fajtája és száma sem. És a többi alkatrészen sem és ezek kénének köszönöm szépen az idáig is a segítségeteket! Nagyon fontos lenne mert ez nagyon kéne. Főleg Kera Will terv rajza érdekelne. Előre is köszönöm a segítségeteket! Szerbusztok. Dj Peat
Sziasztok! Egyik disco-s barátom kért meg arra, hogy építsek neki egy áramkört, ami egy elektromos motor forgásirányát változtatja megadott időnként. Ebben kérnék segítséget. Ha valaki tud ilyen elektronikát, annak nagyon örülnék. A motor egy 12V-os egyenáramú motor. Ennek kellene oda-vissza forognia. Előre is köszönöm!
Mellékelek egy rajzot, sok van még legalább 10 ha megjön a sávszélesítés akkro feldobom mind a weboldalamra, mindent amit találtam a neten, és a témához kapcsolódik,hang fény.
Jo lenne ha nem csak kérne mindenki, mert már sok rajz van a témákban, hanem nekiülne és ki is próálná, mégha csak szimuláción is, tul kényelmes mindenki!!! Szunyog2: 4027 elé kell kötni 555 öst, amit le kell lassítani vagy le kell osztani a frekvenciáját, a kellő lassuságra.A kimenet meg a 4 tranyó.
Szervusz !
Ha olvastad az öszes topicot akkor a kérdésedre ott válaszom köztük! Eagleban rajzoltam , annak az SCH filejét is felraktam már régen. Ez a file tartalmaz minden infót alkatresz értékek stb (azért nincs az elvin érték mert zsúfolt lett volna. De kiszámolni se nagy ördöngőség. Műverősítők kb.: 100-500 közt erősítenek, aluláteresztő tranzitfrekvenciája (-3dB)kb 500 Hz körül indul, kettős T RC szűrő Itt kb 10dBes kiemelése van , közzépponti frekijét az ütem frekijére kell méretezni kb 200-300 Hz közé, CMOSos időzítés is kisérlet lehet kb 100u kondi és 200-500k ellenállás de számolható is simán, bázis előtét ellenállások meg tranyó és motor függőek(Béta és kollektor áram) 2-10k közt, mi maradt ki ja a AGC része azok értékei is ott vannak az sch fileben) csak megfelelelő progit kell használni EAGLE sch -> schematic áramkör rajzolo része a proginak ,nyák tervező is ezek meg BRD -> board filek lesznek BRD file azért nincs mert nem tudom ki ki hova mibe hogyan akarja rakni attól függ a panel mérete is ... : (#2237) Kera_Will válasza Kera_Will hozzászólására (#2236) Válasz | privát | Dec 4, 2005 a 3.14csába !!! 2*er ment fel 2 gif képem! Na mindegy akkor itt lesz az eagle sch fileje 4.13r1 verzióban. Az sok helyről le tölthető a netről |
Bejelentkezés
Hirdetés |




... 


, csak a topic elején (amikor ezt a rajzot felraktam) valaki azt írta,h. ebben a formában diódák nélkül nem lesz jó.








