Fórum témák
» Több friss téma |
Ja... a kép lemaradt...
Szia! A piros kerettel a javasolt módosításokat jelöltem.
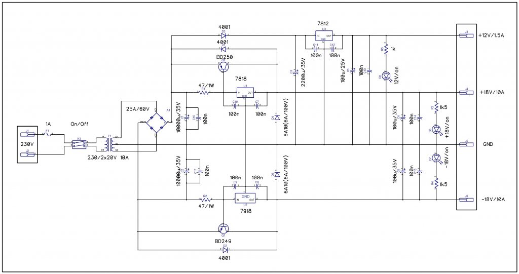
A táp kérdés áttekintéséhez kérlek írd le milyen transzformátor(ok) állnak rendelkezésedre, szekunder(ek) száma, feszültsége, terhelhetősége lenne érdekes.
Üdv! Végül is azért választottam ezt a megoldást mivel nincsen középelágazású tápom, csak aszimmetrikus.
Üdv! Az az igazság, hogy mindegyik aszimmetrikus, de eltérő feszültséget adnak le. Van egy középelágazásos trafóm, de annak kicsi a teljesítménye. Feszültségre jó volna, de teljesítményre nem.
Üdv! Azért oszd meg velünk az adataikat. Javasolhatnánk, hogy melyikre érdemes az egyes részegységeket kötni.
Megosztanám, ha tudnám! Max feszültség adatokat tudok mondani, vagy olyan adatokat amelyek rá vannak írva, de nem mindegyiken van olyan. Többet én sem tudok.
Itt vannak a képek!
A hangszínszabályzónak elég a legkisebb 12V-os transzformátor is, graetz hidas egyenirányítással.
A legnagyobb teljesítményűt - gondolom már kiválasztottad - terheld a végfokkal és a védelemmel. A védelem különválasztása nem tehermentesíti számottevően a végfok tápját.
Akkor a végfok tápját megcsinálhatom aszimmetrikus trafóból is? A védelem szétválasztására azért gondoltam, hogy ne a végfok szűrt tápjáról legyen járatva. Azt hittem, hogy az bezavarhat a végfoknak.
Ezt te csináltad? Szép munka!! Az az igazság, hogy én ehhez nem értek. A másik kérdésem az volna, hogy van egy +-22V-os trafóm az jó lehet a végfokhoz? Elvileg a TDA2030A azt még elbírja.
A TDA2030A elviseli a +/-22V-os tápot. Az adatlapja tartalmazza is a tranzisztorokkal kiegészített kapcsolást.
Szerk.: Ha lenne még TDA-s kérdés, írd a témájába.
A fényképen is látható Unitra trafó egykor egy 2x40W os erősítőben volt (ilyent használok a kis tápegységemben, párhuzamosan kötve a szekundereit
), tehát elvileg jó lenne a végfokodhoz, a probléma csak annyi, hogy a +/- 22V (nálam+/-24V) az AC.Ezt gyök 2-vel felszorzod és máris túllépted DC a TDA2030-ra kapcsolható megengedett maximális feszültséget. A hangszínszabályzóhoz -szerintem is- a kisebb méretű trafó kellene. Így függetlenítve van az erősítő csúcsáramfelvétel okozta feszültség csökkenéstől is.
Üdv! Nekem ha jól látom sorba vannak és így mérek 15V AC-t. Nekem mind a két oldalon sora van kötve a 230V-nál és a kimeneti oldalon is. Amit én használok az TDA2030A ami tényleg csak +-22Voltot bír el.
Sziasztok!
A képen látható kapcsolásban mi szerepe van a tranzisztornak.
Szia! 5,5x-ös jelerősítést végez, és meghajtja (kellően alacsony impedanciával) a hangszínszabályzót.
Szia!
Megépitetem ezt a szerkezetet de nagyon brumos ki vetem a tranzisztort meg nem raktam rá tápot akkor el tünt a brum. A pirosal bekeretezet részt elhagytam. Nem értem ott azt a 3,9M omos elenálást.
A brummosság a táp szűretlenségéből eredhet.
A 3,9Mohm adja a tranzisztor munkaponti bázisáramát.
3,9M Ohm helyet teszek pl: 4,7M Ohmot akkor jólesz?Mert most 470 M Ohm volt benne
A búgáson aligha fog segíteni, de legalább működő képes lesz. Az ellenállás értéke akkor jó, ha a tranzisztor kollektorán testhez képest a tápfeszültség felétől 1-2V-tal több lesz. Például 12V tápnál 7-8V.
Szia!
Köszönöm a segitséged müködik a jelerőséget hogy lehetne feljeb vinni mert ipodrol hajtom és még a telefonhoz képest gyenge.
Szia! A 3,3k emitter ellenállást cseréd kisebbre, 1k-t ajánlok.
Sziasztok!
Ezt szeretném megépíteni egy TDA2004R elé. Bővebben: Link Egyik probléma, hogy nem találok nyáktervet. Nekikezdtem magam megtervezni, de idő hiján nem foglalkozok sokat elektronikával, elvéreztem bele. Valószínűleg újra neki fogok futni. Előtte azonban érdeklődök, hogy funkcinalitás/zaj/minőség terén jól teljeítene ez? Jobb lenne LM1036 + NE5532vel? 2.1-es erősítőhöz szeretném építeni. Az mennyiben lenne elvetemült ötlet, hogy a végfok mellett egy aluláteresztő szűrő is innen kapja a bemenő jelet? Ezt azért gondoltam így, mert a hangerőszabályzó egyben lehetne a fő hangerő is.
Szia! Az LM1036 tökéletes erre a célra, a témájában megtalálsz minden hozzávalót. Amennyivel drágább az IC azt a potikon - mivel a legolcsóbb típus is megfelel - bőven megtakaríthatod. Az egyszeres táp is jól illeszkedik a TDA2004-hez.
Szia! A 2.1-es rendszerben én nem használnám a TDA2004-et mélyre, sőt...a normál sztereóra is csak erős fenntartással, és azt is csak max 5W-ig min. 4 Ohm-on. Zajjal nincs probléma, minőség -kis hangerő mellett- elfogadható.
Sajna ez az IC nagyon csúnya karakterisztikával torzít! És ezt nemcsak "látni" de hallani is lehet. ( a mellékleten jól látható, hogy úgy 5W felett 14.4V-on iszonyú meredeken nő a torzítás) (valahogy úgy kell elképzelni, ahogy egy hibás hangszóró tekercse hozzá ér a vas-hoz nagyobb amplitúdónál) És ehhez jön még ugye az LM1036 által akár 20dB-el emelt mély(is). Mindenképpen javasolt a végfok elé, a hangszínszabályozó után egy csillapító tag beépítése (akár lehet egy trimmer is), úgy hogy maximális hangerőnél ill. magas-mély emelésnél se jelentkezzen az a "csúnya" torzítás. Mindamellett egész jól illeszkednek egymáshoz az áramkörök.
Nem érteted akkor pontosan hogyan is gondoltam, bár én sem írtam le minden részletet.
Szóval, bejön a jel a hangszínszabályzóra, onnét két helyre megy tovább, egy aluláteresztő szűrőbe és a TDA2004 végfokba, az aluláteresztőből pedig a 2xTDA2030 végfokba. Ez utóbbi fogja a mélyet hajtani, a TDA2004 csak a szatelliteket.
Igen! Így már kicsit érthetőbb.
Működik a dolog, bár kicsit "sántít". A hangszín szabályzó fokozat mélyet és magasat is emel és vág, ami rákerül az alul áteresztő fokozatra is, aminek meg pont az lenne a feladata, hogy csak a mély hangokat engedje át, tehát megkapja a magasat is. Ezenkívül nem lehet külön szabályozni, állítani a mély-sugárzó kimeneti szintjét! A szatelitek is fölöslegesen "erőlködnek" a mély tartományban... |
Bejelentkezés
Hirdetés |













