Fórum témák
» Több friss téma |
Szia! Jó helyen volt ez itt. Szabálytalan a hozzászólás duplikálása.
A főbb különbségek az átlagos rajzokhoz képest: a potik 7805-ről kapják a feszültséget a 17-es láb helyett, hogy ez jó, vagy rossz, majd kiderül, meg az előerősítő az IC előtt. Kell az oda biztosan? A nyákterv kinézetre tetszik.
Sziasztok!
Néhány éve megépítettem ezt a kapcsolást:Bővebben: Link Mely értékek módosításával tudnám javítani a mély tartomány kiemelését? A hangszín fokozat elé tettem már buffert, de nem igazán javult a mély átvitel. Átalakítottam szimmetrikus táposra.
Szia! A mély poti melletti 12k ellenállásokat cseréld kisebbre, a 22nF-okat pedig nagyobbra!
Köszönöm! Még annyi kérdésem lenne, milyen értékűre kellene módosítanom az r-c tagokat, ha nagyjából a Videoton ea7386-os erősítőben levő hangszínszabályzó mély kiemelését szeretném elérni? A VT kikapcsolt loudnessel is magasan veri mélybe, az említett hangszínszabályzót. A kapcsolásból egyébként kihagytam 3 csatoló kondenzátort, amik szerintem feleslegesek. Az egyik ic csatoló kondenzátorai nem is szerepelnek a rajzon, csak a panelterven, pedig pont azok nélkülözhetetlenek. Lehet, hogy átépítem, a Videotonos rajz szerintire. Mennyivel emel az többet?
A poti és a kondi szorzata határozza meg az emelés/vágás frekvenciáját, a kiemelés/csillapítás mértéke pedig a poti és a vele soros ellenállás arányán múlik.
A kitűzött cél eléréséhez 68 nF-os kondikat ajánlok.
Nagyon szépen köszönöm a segítséged! A magas hangok kiemelését/vágását már korábban átláttam, de a mély szabályzásának megértésével ez ideáig bajban voltam. Neked hála már ez is értem. Köszi még egyszer!
Sziasztok!
Kis segítséget szeretnék kérni. Van egy adott csöves hangszínszabályzóm ami nem éppen úgy szól ahogyan én szeretném. Nagyon sok a közép és kicsit kevés a mély, a magassal meg vagyok elégedve (?). Mit tudok vele tenni, hogy jobban a fülemre szóljon a hangja. csatoltam a képet. üdv: fj
Hali,
Építsd át erre. Ezen állítható.
Szia!
Köszönöm! Át tudnád küldeni fájlban, lementve kicsi a méret, nagyítva olvashatatlan. Köszi!
Ha a kép alatt a nevére kattintasz, akkor a rendes képet kapod új ablakban!
Hú, ez nekem új volt, mindig a képre kattintottam... Köszönöm, lejött!
Sziasztok!
5-6 évvel ezelőtt megépítettem a képen látható hangszínszabályzót. Kovidivi alkotása lehet a rajta szereplő név miatt. A kérdésem az lenne hogy ez mennyit erősít a bemenő jelen ? Hányszoros erősítést végez ? Illetve ha valakinek meglenne az ehhez tartozó kapcsolási rajza és megosztaná velem azt megköszönném.
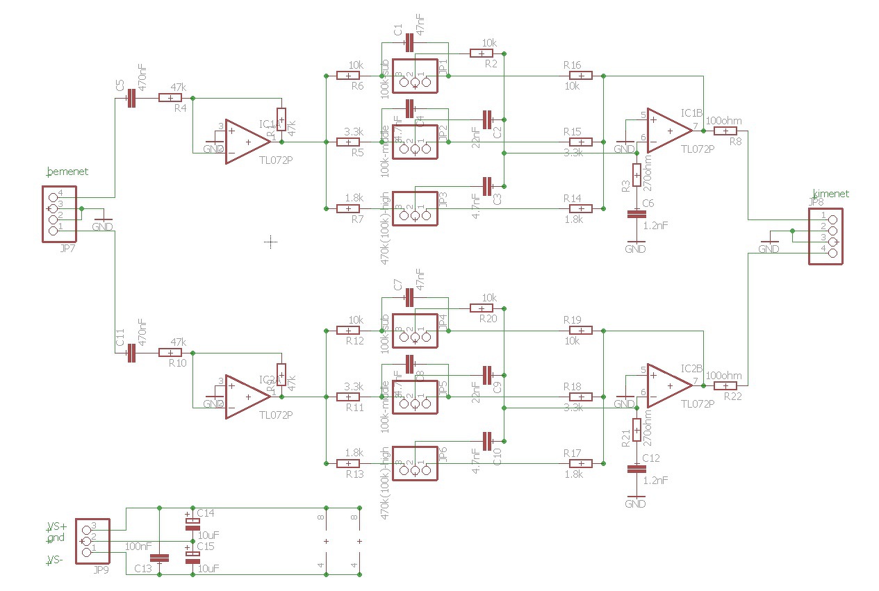
Az orcika70 által linkelt kapcsolási rajzon, a bemenettől a kimenetig nagyjából 1 szerest. Pontosan nem tudom, számolni kéne, szimulátorom pedig nincs. A TL072 nagyjából max 20 dB tud erősíteni a teljes hangfrekis sávban, a hangszínszabályzó egyenes állásban is kb ennyit csillapít, hogy meg tudd valósítani A +10 - 15 dB kiemelést. ezt a csillapítást kompenzálja a műveleti erősítő, többet nem is nagyon tud.
Azt nem tudom, nem követtem végig, az orcika70 által linkelt rajzon csak két erősítő van, viszont a nyákterveden 2 szer 2 erősítő látható. Jó lenne, ha a nyáktervedhez való kapcsolási rajzot is feltennéd, akkor pontosabbat lehet mondani.
orcika70 köszönöm szépen!
A gépemen csak a nyáktervet találtam meg. A kapcsolási rajzot sajnos nem. A nyákterv alapján dobtam össze anno az egészet, attól eltekintve hogy én nem TL072 használok hanem OPA 2132-őt. Az egészet az miatt kérdezem mert ha minden maxon van a számítógépen és elindítok egy 1Khz-es szinuszos hangot akkor a hangkártya kimenetén 1V-ot mérek oszcilloszkóppal. Ha pedig közbe iktatom a hangszínszabályzót is, akkor a hangszínszabályzó kimenetén csak 800mV-ot mérek. Nem igazán értem hogy hová tűnik az erősítés.
"Jó lenne, ha a nyáktervedhez való kapcsolási rajzot is feltennéd, akkor pontosabbat lehet mondani."
Ott van a belinkelt hozzászólásban az is, eagle formátumban. 2009-es tervem, nem semmi 10 éves.
Sajnos nincs Eagle wiewer se. De kapcsrajz (jpg, pdf) jobb lett volna arról, amit megvalósított, nem kéne találgatni, kutakodni.
A hozzászólás módosítva: Szept 14, 2019
A hangszínszabályzó önmagában csillapít, nem is keveset. az kell kompenzálni az erősítő elemnek. Akkor is, ha akív elemként használod, a visszacsatoló ágban. Ha kevés az aktív elem erősítése, akkor így jártál.
Ez az. Nem módosítottam semmit az eredeti kapcsoláson.
Illetve miért lehet ilyen az erősítésem ? Kisebb mint a hangkártya kimenetén. A hozzászólás módosítva: Szept 14, 2019
Szia! Ideális esetben a potmétereket középre állítva nem csökkenhetne és nem nőhetne az áramkörön áthaladó jel. Az alkatrészek értékének szórását és a valóságban fellépő veszteségeket figyelembe véve a mérési eredményed teljesen elfogadható.
A bemeneten lévő IC visszacsatoló körében találod (ha jól olvasom) az R1, R9 47k ellenállásokat. Ezeket növeld addig, míg a kívánt kimeneti jelszintet meg nem kapod! Beraksz ideiglenesen 220k trimmert, beállítasz és fix ellenállásra cseréled.
A bemenetén levő erősítőnek ebben a formában nem sok értelmét látom, mert annak az erősítése 1. Így csak a zajt termeli, még ha nem túl sokat is. A hangkártya kimeneti impedanciája is kb. ugyanennyi, mint ennek a bemeneti fokozatnak.
Ha már van bemeneti fokozat, akkor az már erősítsen is a teljes kivezérelhetőségig. Ha a reloop javaslatát megvalósítod, akkor a bemeneti fokozatod erősíteni is fog, legalább annyit, amekkora a hangszínszabályzó vesztesége. Én azért akkora erősítést állítanék be, hogy az egész áramkör kimenetén valami szabványosnak mondható feszültségszint álljon be. Arra figyelj, hogy a szkópon csúcstól csúcsig lehet legpontosabban feszültségszintet mérni, azt át kell számolni eff értékre, színuszos mérőjel esetén.
Szia!
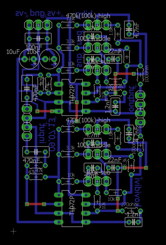
Ha jól fejtettem vissza a nyáltervet akkor a nyákterven ezt a két ellenállást kellene más értékűre cserélni. (Jelöltem a nyákterven.) Nos ahová kettest tettem, ott betudtam állítani potival azt az erősítést amit én szerettem volna. 56k ellenállás kerül be utána. Viszont ahová egyest tettem, oda hiába tettem be az 56k ellenállást, nem változott semmi. Ugyan olyan mint ha a 47k eredeti ellenállás lenne ott. Mit rontottam el ? Miért nem jó az egyes oldal ? Nem is ezt az ellenállást kellene cserélni ?
Jó ellenállást cseréltél, próbálkozz nagyobb értékkel! A TL072 1-es és 2-es lábai közé eső ellenállásról van szó ennél a NYÁK-tervnél.
Sikerült. Most úgy állítottam hogy mint a két ellenállás helyére betettem egy egy 100k potit.
Az egyik 15k lett, a másik 43k. Tökéletes! Köszönöm szépen a segítséget! A hozzászólás módosítva: Szept 15, 2019
A jelnövelés akkor sikerült volna, ha 47k-nál nagyobb értékű ellenállást ültetsz be, de fő, hogy jó lett. Az értékből következhet az, hogy a bemeneten található másik ellenállást cseréltél, vagy a hangszín potik elmozdultak a pontos középállásból.
Úgy állítottam hogy minden potit kitekertem egy irányba. Ráadtam a bemenetre 1Khz.es jelet, majd a kimeneten beállítottam mind a két oldalra ugyan akkor jelszintet. Esélytelen hogy minden potmétert pont középre tudjak állítani. Vagy hogyan tudnám ezt megvalósítani ?
Akkor most ez így megint nem jó ? Teljesen hülyeséget csináltam ? ![]() Mindent, hibát hibára halmozok. A hozzászólás módosítva: Szept 15, 2019
A poti középállását mechanikus úton szokás megoldani. a poti tengelyére felerősítenek egy bronz rugós érintkezőt, ami az előlapba (vagy külön a házhoz rögzített tárcsába) fúrt pici lyukban finoman megakad, és érzed, hogy itt a középállás. Műszereknél alkalmazzák a kalibrált állás jelölésére.
A hozzászólás módosítva: Szept 15, 2019
|
Bejelentkezés
Hirdetés |










10 éves. 







