Fórum témák
» Több friss téma |
Szia.
Én ilyet használok. nyugodt szívvel tudom ajánlani. E-bayről szinte anyagárban van. De ha sürgős akkor keress meg privátban.
Rendeltem egy pont ilyet, pont tőle. Adtam 2x20V-ot neki, rákötöttem előbb a tv-re, aztán a telefonra. Őszintén szólva csalódott vagyok. Annyira jelentéktelen a mély és a magas oldalon az állítási lehetőség, szinte mintha nem is lenne. Oda kell figyeljek hogy észrevegyem a különbséget. Én rontottam el valamit vagy ez ennyit tud? Lehet valahogy upgrade-elni? Kapcsolási rajz van róla valahol? Rádiós fejhallgatóra szánom.
Szia! A rajz és a ténylegesen beültetett alkatrészértékek ismerete nélkül nehéz mit mondani a jelenségről. Ha visszarajzolod, szívesen állok a rendelkezésedre. Egy csatorna ismerete elég, az nem tűnik nehéz feladatnak.
Köszönöm!
Kutatok a neten valami hasonló rajza után, úgy talán könnyebb lesz visszarajzolni. Holnap, holnapután szerintem meg is lesz.
A hangszínszabályzás két elterjedt sémája: Bővebben: Link, Bővebben: Link.
Arról ismered fel, hogy a hangszín poti két végére egyforma, vagy 1:10 arányú alkatrészek csatlakoznak.
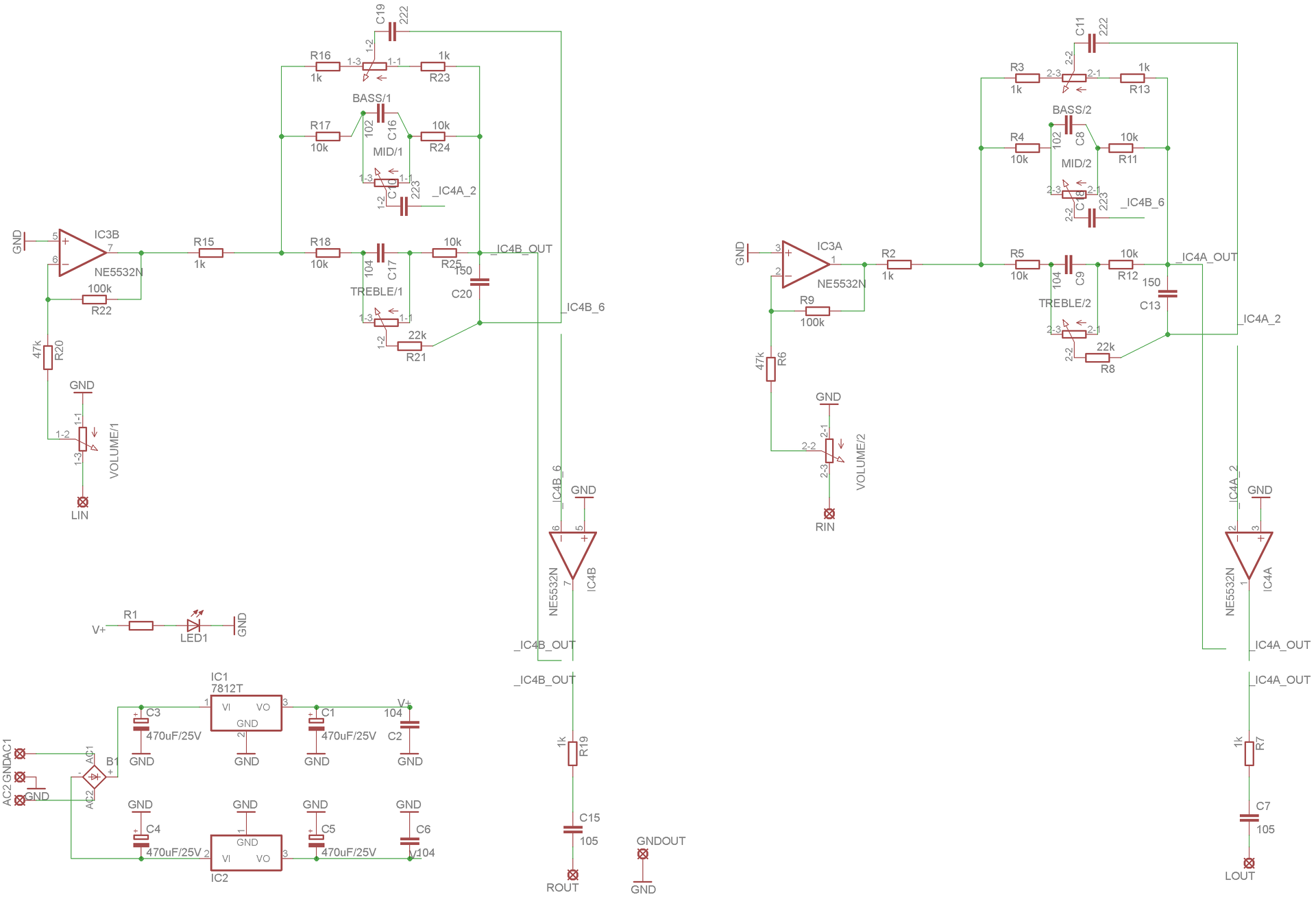
Két napomba került, de visszarajzoltam!
Lehet hogy van benne hiba, próbáltam a tökéletességre menni. Ami nekem feltűnt, hogy a mid szűrőköre mintha kereszbe lenne rákötve az erősítőre. Ettől még nem értem miért nem megy rendesen. A rajzon pár helyen meg van szakítva a vezeték, ezt az átláthatóság kedvéért tettem, de mindenhol oda van írva a vezeték neve. A panel alsó része teljesen megegyezik az igazival, a tápnál csaltam egy kicsit, mert nincs álló 7912 a könyvtárban. Párhuzamosan rajzoltam mindkettőt hogy kevesebb legyen a hibalehetőség. Ettől még van benne eltérés, mert mintha három rétegű lenne a panel, pár vezetéknek nyoma sincs, pedig összesípol. Szóval biztos van benne amit nem vettem észre, de legalább látszik hogy mégis mi ez. Kérlek mondjatok valami okosat hogy mit csináljak vele! Üdv! A hozzászólás módosítva: Nov 4, 2018
Most hogy jobban megnézem, lehet hogy nem is a mid van elcserélve, hanem a másik kettő. Bemegy mint bal, aztán kijön mint jobb (a bass és a treble). Ilyen módszeresen elrontottam volna? Ettől még nem tudom állítani..
Még egy kérdés maradt, milyen értékűek a hangszín potenciométerei?
Beírtam a szimulátorba találomra egységesen 47 k-t, így működik valamelyest. A magas és a mély elég a sávszélekre szorul. Az értékek ismeretében mutatom majd az átviteli ábrákat.
Erősen figyelve egy kis magas emelésnek érzékelhetőnek kéne lenni. A markerek a 80 Hz és 10 kHz kiemelését mutatják. A magas (P1) és a mély (P3) feltekerve, a közép középállásban.
Számolok alkalmasabb ellenállásértékeket...
Hálás vagyok érte!
Erősen fülelve van magas és mély is, csak nagyon gyér. Szeretném őket durván felerősíteni.
Papír forma szerint ez hozza az elvárásod. Figyeld meg a módosításokat, elég sok van belőlük!
A közepet is helyre raktam. Ha kell, mutatom annak is a vágását, kiemelését. Szerk.: bejelöltem mit kéne cserélned. Az R1 helyén köss át huzallal (0 Ω)! A hozzászólás módosítva: Nov 4, 2018
Húha, úgy tűnik elég mélyen bele kell nyúlni!
Összeírom az alkatrészeket, aztán kipróbálom! Köszönöm szépen a fáradozásod, be fogok számolni az eredményről! ![]() ![]() szerk: Azért az elég durva hogy használhatatlan a cucc amit árulnak.. A hozzászólás módosítva: Nov 4, 2018
Megvettem az alkatrészeket, de a 3.3n helyett csak 3.9-et tudtam venni. Remélem nem ront rajta sokat! Holnap próba
A 3,9 nF nem vészes, de emeli a középtartományt annyira, hogy hangosodni is fog a magas emelése során. Ha sorba kötsz vele 22 nF-ot (ha akad a fiókban) akkor az eredője 3,3 nF lesz.
Jelentem megcsináltam, kipróbáltam!
Sokkal jobb lett, bár még nem teljes az örömöm. A mélyet most már lehet tekerni (bár kissé átmegy középbe), de erre azt mondom hogy jó. A közép is kb jó. A magas mintha ott sem lenne. Valamit csinál a középpel, nem igazán tudom megfigyelni mit. Ha kétharmadra tekerem, akkor valahogy szétesik a hang tőle. Van még ötlet esetleg hogy mit kellene piszkálni rajta? Mondjuk olyan 2-3kHz-től kellene egy durvát erősíteni rajta.
Szerintem de hozzáteszem szerintem te is belenyúltál ebbe a hangszínbe rendesen.
Ez csak nagyon pontos és jó kivitelezésben működik megfelelően . Ami miatt neked nem jó a hangja az valószínű hogy gerjed és azért tolja szét a hangképet.
Elfogadom. Mindenesetre részemről a kivitelezés összemérhető a kínaival, így annyira nem gondolom hogy a forrasztásom vitte el a nanofaradokat.
Írtam a kínainak hogy ezt most mégis hogy gondolták, erre ő részleges visszatérítést javasolt. Én meg ragaszkodtam a teljes összeghez. Pedig reloop kolléga olyan szépen kiszámolta nekem a dolgokat, szerintem más baja is van a panelnak. Az eddigiekért meg hatalmas köszi!!!
A három sávos hangszín ezen topológiájától nem várható csoda.
A 150 pF kondit lecserélted kisebbre? Akár el is távolítható. A panelről mutatott kép és a visszarajzolásod alapján a magas szabályzás nem lehetne ennyire érzéketlen. Az nem lehet, hogy a forrásjelnek, vagy a fejhallgatónak gyenge a magas átvitele? Jelen kiépítésben a magas emelés meredekségét a közép csillapításával növelheted. A hangszínszabályzó az eredeti értékekkel is tudott azért annyit korrigálni a hangon amit sokan neveznének túlzónak, ezért érdeklődöm a hangrendszered paraméterei felől.
Hello! " amit sokan neveznének túlzónak" Ezzel mélységesen egyetértek.. A fene megette azt a rendszert, ahol +-6dB-nél nagyobb korrekcióra szükség van. Akkor a bödönt is rugdoshatnám, miközben a fedőt az oldalához verném. Zene gyanánt, hasonló hangzáshoz jutnánk. Ez alól kivétel, a fiziológiai szabályzó, ami csak a halk hallgatás miatt van. De ott is gyanús, hogy miért kell a magasat is emelni..
Mindjárt kipróbálom másik fülessel is, ez valamiért nem jutott eszembe. Ami a magasakat illeti, olyan 6kHz-től felfelé már elég rossz a hallásom, ezért akartam ráerősíteni, hogy szép telt legyen az élmény.
A megadott értékű alkatrészeket raktam bele (kivétel a 3.3nF, ehelyett 3.9 ment bele).
Kipróbáltam!
A felvetés jogos. A fejhallgató lesz a ludas. A forrást tekinthetjük etalonnak, a tv scart-jára van kötve, pont azért hogy ne piszkálja szét az eredeti hangzásképet. Ami a többit illeti, úgy tűnik hogy ez a fejhallgató nem kompatibilis a fülemmel. Odaadtam a nejemnek is, ő hallja. Kipróbáltam egy sennheiserrel, na ott aztán volt hangorgia! Lehet hogy az érzékenysége a gyenge? Pedig vacsi új, és még olcsó sem volt (philips, 15kHuf). Mindjárt kettőt is vettem belőle, annyira megörültem neki. Hát kár volt. Jelen felállás szerint az egyik philips megmarad a feleségemnek a szabályzóval, a másikat elajándékozom, én meg maradok a sennheisernél. Érdekes hogy ő hallja ahogy tekerem a potit, de én csak a sennheiserrel.
Valószínűleg a hallásod nem tökéletes. Neked nem tűnik fel egészen addig, amíg a beszédet érted. Amikor az emberi agy már nem tudja a hallott anyagot javítani, nem tudja szájról leolvasva és a hallottak alapján kitalálni, mi hangzott el, akkor gondolják az emberek, hogy rossz a fülük. Pedig már sokkal hamarabb elkezdődött a romlás. Ez "normális" sajnos. Készíttess egy tesztet halláscentrumban, mit visz át a füled. Amikor én volt bent, azt hittem, direkt tesztel a nővérke, és nem csavarja fel a potit 2KHz-nél.
Hát nem szórakozott, a fülem úgy döntött, nem érdekli a 2KHz annyira, mint minden más frekvencia. A hozzászólás módosítva: Nov 8, 2018
Ez nem kérdés, tudom hogy rossz a fülem. Azon lepődtem meg, hogy a füles nem viszi át a magasat, mármint abból semmit. Tudom, a fülem. De a másik füles meg átviszi... A fülemet nem cseréltem közben
![]() Amúgy a teszt azt mutatta, hogy alacsony frekvenciákon kiemelés van (emiatt aztán a kamion konkrétan szétviszi a fejem mikor infrahangot nyom be a falon keresztül), a magas meg sajnos ment a levesbe. Olyan 4kHz-től felfelé fele annyi mint kéne. Minél magasabb, annál kevesebb. A hozzászólás módosítva: Nov 8, 2018
Teszteltük egy akciófilm keretében a cuccot, és nejem megállapította hogy a kütyüvel "mozisabb" a hangja a fülesnek, megtartjuk. Szóval a projektet összeségében sikeresnek könyvelem el, köszönöm szépen a segítséget!
Sziasztok!
Elhatároztam magam, hogy megépítem a fórumon is fellelhető LM1036 sztereo hangszínszabályzót ! Már megterveztem sprint-be , akinek van kedve és persze ideje , az rákukkanthat , esetleg elkerülte e valami a figyelmem , esetleg nem jó a tervezés stb... Csatolom a kapcsolási rajzot ami alapján terveztem a nyomtatott áramkört + xps formátumot és egy exportált képet is. Egyáltalán jó e ez a kapcsolás? Előre is köszönöm a segítséget! |
Bejelentkezés
Hirdetés |













Hát nem szórakozott, a fülem úgy döntött, nem érdekli a 2KHz annyira, mint minden más frekvencia. 

