Fórum témák
» Több friss téma |
Szia!
Az 1µF-os is teljes tápfeszt kap, tehát annak is 300V-os felettinek kell lennie. A csöves táp oldalon egy fórumtárs meg is említette, hogy az fólia legyen. Természetesen nem elkó, csak néha elnagyolom az információt. Csöves erősítőbe alap, hogy csak a tápszűrő nagyobbacska kondik az elkók, az 1uF, vagy ez alattiak mind fólia. Azt nem mondom hogy legyen "orange drop", mert az drága. Inkább azért használjuk, mert klímaálló. A gitár erősítő az sárba fagyva dobálva esőben szenved. Nyílván lakásban nincs ilyen. Tehát 1µF (de 470n is elég) 300V feletti. PC tápokból bontható 1µF/250V. Azokat méregettem, és 500V-on sem ütöttem át. Ide is tökéletes. A zénerekkel kapcsolatban: Két zéner van a rajzon. Az, amelyikkel sorba van kötve egy ellenállás, az minél nagyobb, annál jobban áramgenerátorossá válik a fet, így nagyobb lesz a szűrés, de nagyobb lesz a feszültség csökkenés is. Oda 10-30V közötti ajánlott, tehát a 20V-os jó. A másik, ami a fet GS lábai között van, az csak a fetet védi. Üzemszerűen a fet GS lábai között 3-4V van, és maximum 30V lehet. Bár Karesszal meg is mértük, hogy 50V-ot is kibírhat, de legyen a gyári adat. Tehát a zéner ott 6,3 és 30V közötti legyen. A 20 oda is jó. A 10µF-os kondik lehetnek nyugodtan nagyobbak. Minimum érték az mA-enként 1uF, tehát 4,7µF az ajánlott alsó érték. A felső, az pedig a méret függvénye, valamint nem szerencsés ha a tápegység több percig nem tudja feltölteni. Tehát ilyen kis előfoknál nem kell 100µF feletti. Ajánlott 10-47 között valahol. Természetesen itt is legalább 300V-os. A zéneres tápstabilizálással nem volt jó tapasztalatom, ezért én nem is tudok róla mit mondani. Félvezetős erősítőbe való szerintem. De ha felteszed a rajzát, kivesézzük. Ha ott van a tápban a 100uF, akkor nem kell az első kondi. De mivel ott van az erősítőn is, a második sem kell. Így gyakorlatilag csak az 1µF kell. A csövek adatlapján a 2,3mA az egy tipikus beállításban mérhető anódáram. Gyakorlatilag én 0.1 és 1.5mA között szoktam használni. A 0,1mA az egy cold bias torzító fokozat, azt nem alkalmazzuk hifihez, oda 0,7-1,5mA között. A trafó primer mint fojtótekercs jó gondolat. Sőt, az ilyen viszonylag rossz trafó az optimális mint a schaffer. Egy alacsony veszteségű, légrés nélküli mag ilyenkor betelíthet, de egy nagy szórású összehajigált lemezelt mag elég nagy légréssel rendelkezik egy ilyen feladathoz. Mindenképpen jobb mint egy sima szűrőellenállás. A feszültség esés az a primer tekercs ellenállása miatt van. Nagyobb méretű (5-10VA-es trafónál jóval kisebb. Amúgy a fetesen is fog esni kicsit még több is. De nem kell megijedni. Attól hogy cső, még nem biztos hogy villámló feszültségre van szüksége. ECC82-vel sima 12V-os anódtáppal csináltam gitár előerősítőt. 30-40V felett már az ECC83 is kezdi magát jól érezni. Olyan sokat kérdeztél, hogy biztosan kimaradt valami.
Köszönöm a kimerítő válaszaidat, nem akarlak zsibbasztani a kérdéseimmel, de ez az első nehezebb csöves projektem. Bár építettem most egy csöves erősítőt (EL34 PP) és ezzel az előfokkal szeretném meghajtani. Mondjuk azzal is van (volt) probléma, UL-ban nem akar szólni, csak normál PP-ban. De így is szépen szól.
" UL-ban nem akar szólni, csak normál PP-ban"
Ezzel azt akarod mondani, hogy UL bekötésnél gerjed? Ha ez a helyzet, akkor próbáld meg megcserélni a 2 ul kivezetést, lehet az okozza a hibát. Vagy túl kicsi a ráccsal sorba kötött ellenállás. Esetleg azt is érdemes megnövelni 220ohm környékére. Nálam ezek okoztak gerjedést UL bekötésnél.
Szívesen válaszolok ha tudok. Szerelni jobban szeretnék, csak sokat vagyok a munkahelyen. Így marad az elmélet.
Úgy emlékszem szaggatottan szólt, nem is erőltettem nagyon, inkább megszüntettem az UL kapcsolást. A rácsot 100R-on keresztül felhúztam az anódra. Mértem a trafókat, mindkettő kifogástalan, szinte tökéletesen azonosak, egyébként a rács ellenállás 100R.
Hétvégén sokat foglalkoztam a hangszínnel. Vagy mondjuk előfokkal, hiszen van benne egy riaa korrektor, bemenetválasztó és egy EM83-as varázsszem. Szóval elvégeztem a javasolt módosításokat, mint írtam szuper lett, illetve a javasolt csöves tápot is elészítettem. Kifogástalanul működik, ezen a kapcsoláson is szinte annyi feszültség esik, mit az általam korábban említett trafós előtéten (~15V). A tápzaj szinte elhanyagolható. Még annyit kell tennem, hogy a korrektor körből ki kell szedjek valami brummot, kitűnően szól leszámítva a búgást
.Most itt tartok vele. Köszönöm az eddigi segítséged! üdv: fj
Sziasztok!
Olyan kapcsolast keresek ami egy vonalszintu jelen melyet es magasat emelne egy altalam beallitott frekin es mértekben. Tapfeszultsege pedig 12Vdc. Autoba kellene hangzast javitani. A hozzászólás módosítva: Feb 1, 2020
Javaslom pókolj össze egy lepke hangszínt és tégy egy próbát vele hátha.
Legalább 2x 12 volt kellene!! Egy rendes fej simán ad 4 volt vonalit!
1x12V van. A 4V-ot mire írtad? Nem értem a hozzászólásod
Igen és??
Akkor csinálni kell többet! Mit nem értesz a: "4 volt vonali"-n?? Te mondtad, hogy vonalszintű, én meg elárultam, hogy mennyi az annyi... Azaz 8 volt csúcstól-csúcsig Ha arra még ráemelsz nem biztos, hogy belefér a tápfeszbe..
Segitseget kertem. Leirtam, hogy mik a lehetosegek. 1*12v.
Erre szerrtnek megoldast. A lenyeg a minel egyszerubb, olcsobb kapcsolas. A vonalszint nalam 150-200mV.
Az LM1036, Ta8184, Ba3812 és hasonló társai előtt csak a ME erősítők, és a diszkrét tranyós kapcsolások léteztek és jól működtek.Tranzisztorosból lehet építeni olyat is amiben minden ferekvencia tartományra külön külön egy-egy tranzisztor végezi a kiemelést vagy a vágást. Az viszont igaz hogy a cél Ic-kel sokkal könnyebb épitkezni.
Én meg adtam!
A megadott érték elég soványka... nem vagyok benne biztos, hogy helyes. Adok még egy utolsó tanácsot: Vegyél egy gyári, autóba való EQ-t használtan! Akkor van esélyed, hogy mindenféle földhurok, illesztési, táplálási gondokkal szívj hónapokon keresztül! Mellesleg jól is mutat. Utóiratként: kitalálták már a feszültség átalakító kapcsolásokat 12 voltra is.
Azt nagyon köszönöm, hogy foglalkozol a kérdéssel és próbálsz segíteni.
de sajnos ez nem segít nekem, hogy vegyek a boltban stb stb. 12V-ra keresek egyszerű kapcsolást. Nem 2*12V-ra hanem szimpla 12V-ra. A maximális jel bemenet 0,775V. Kérem aki tud az adjon tanácsot.
Nos, ha építesz:
A kolléga által javasolt fél lepke jó lehet! Viszont ne tranyóval, hanem műveleti erősítővel! Akkor nem kell a munkaponttal foglalkozni.. Szerencsés esetben belefér a tápfeszbe, ha nem akkor teszünk az akváriumba vizet is... ITT ez a kapcsolás: http://erosito.club.hu/images/hsz747.png Neked ebből csak a magas rész kell, az IC legyen inkább TL072, annak más picit a lábkiosztása, de az adatlapjából egyértelműen megállapíthatod az eltérést.
A kérdésem elsősorban reloop-hoz szól:
Összeraktam ezt az áramkört, de szimpla táppal, neminvertáló bemeneteket féltápra húztam, és a két műveleti erősítő közé csatolókondit tettem. Nagyon szépen szól, jelalak nem torz maximális kivezérlésnél sem. Milyen előnyei vannak a szimmetrikus tápnak?
Megsporolsz néhány kondit és nagyobb lehet a jelszint ( amplitudo).
Szimmetrikus tápnál nincs feszültségugrás ki és bekapcsoláskor. Ez a fél tápfeszültségnyi impulzus egyes erősítőket akár tönkre is tehet, vagy koppanásgátló hiányában a hangszórót veszi igénybe.
A másik előny, a műveleti erősítő tápárama nem folyik a test vezetőn, ami egyben jelföld is, így kevesebb a zaj és a gerjedési lehetőség.
Sziasztok!
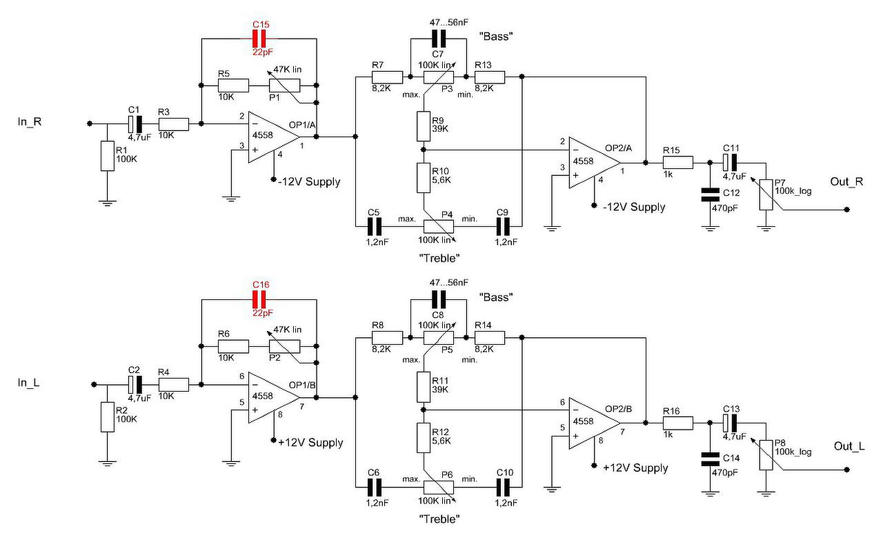
Olyan kérdéssel fordulnék hozzátok, hogy elkészítettem a képen látható hangszínszabályozó szimpla tápos verzióját, viszont a potméterek forgatásával nem történik semmi érdemleges a hangban. A jel kissé középtartományban, tisztán átmegy az elektronikán és a GAIN potival lehet is erősíteni, de szabályozni nem lehet egyik sávot sem. Lehetséges hogy a rajz hibás? Köszönöm!
Nem kizárt.
Vedd ki a C7-et, és azt a forrpontot ami az R2, R5, R7-tel kapcsolatos kösd össze az U1 kimenetével egy darab vezetékkel!! Aztán számolj be a változásról!
C1,C2 értéke túlzottan kicsi, növeld meg 1-10u értékre.
Kapcsolás egyéb pontokon is problémás.
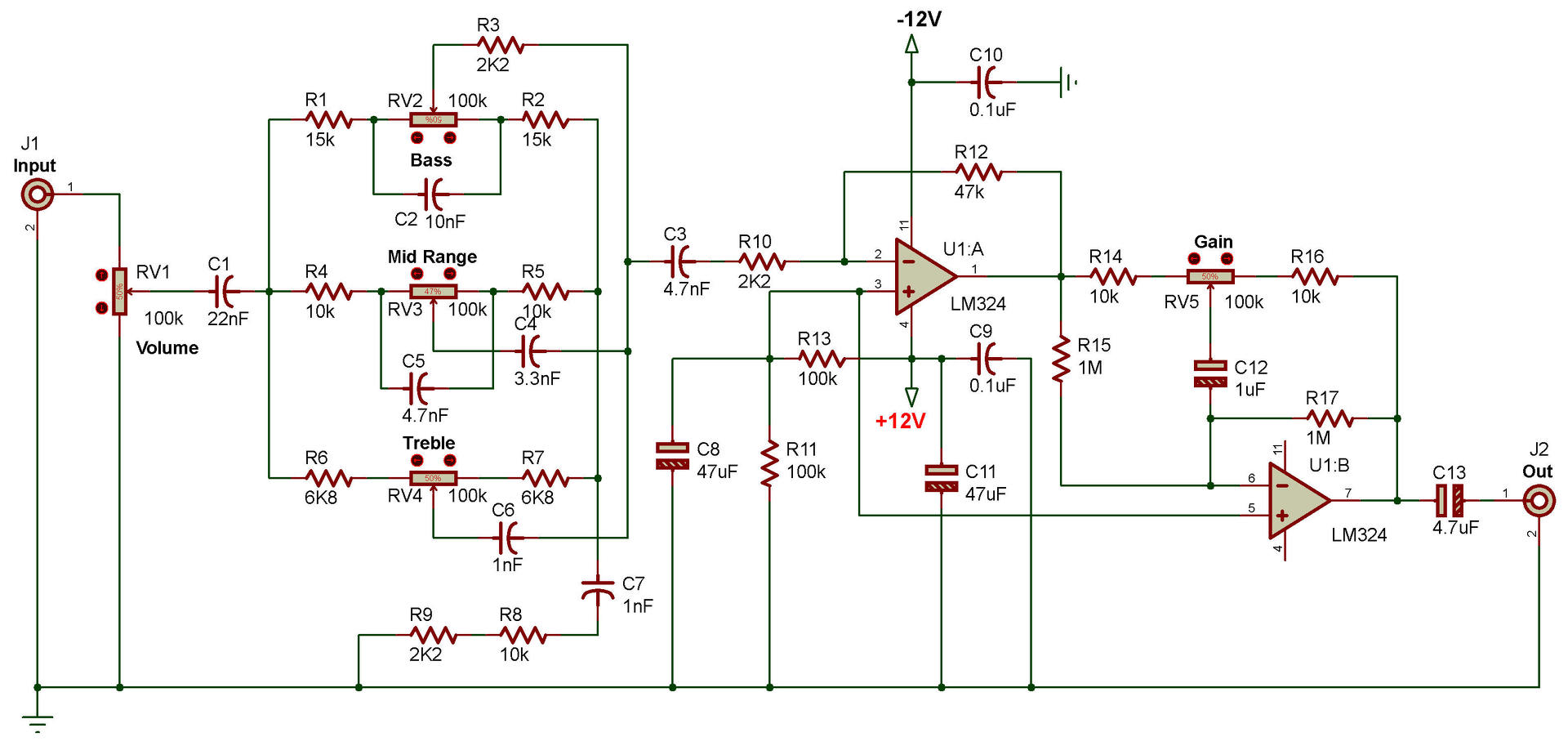
Szia! A rajznak egy ép porcikája sincsen. A hangszínszabályzó elvi felépítése erre kéne hasonlítson.
Ha szeretnél GAIN (erősítés) szabályzást, azt tedd a hangszín elé! A hangerő poti pedig kerüljön a végére. Ennek a jel/zaj viszony és a túlvezérlődés miatt van jelentősége.
És ezzel hány dB-es tartományban lehet szabályozni ?
Háromsávos EQ-k közül ±10-12 dB szabályzási tartományút érdemes keresned. Legjobban jársz, ha bevált gyári készülék szervízdoksija alapján építed.
Ha a kérdésed arra a kapcsolásra vonatkozik amit a helyes topológia bemutatása céljából linkeltem, akkor gépeld be áramkörszimulátorba és nézd meg az analízisét.
Sziasztok!
Köszönöm a hozzászólásokat! dB_Thunder tanácsát követve az átkötést megcsináltam, így már van némi hallható szabályozás, de inkább csak mély tartományban, amit a mérés is igazol.A bemenő C1 kondit CHZ tanácsára 1µF-ra, C2 4,7µF-ra cseréltem, de számottevő változás nem történt. Megmértem így a frekvencia menetét az egyik kis hangfalnak. A kék vonalnál nincs közbeiktatva a hangszínszabályozó, pirosnál a potméterek minimum, zöldnél maximum állásban vannak. Ez a kapcsolás tényleg kuka sajnos! Egyébként egy bluetooth hangfalat készítek: Bluetooth speakers lejátszó - Hangszínszabályozó - TPA3116D2 végfok, 20cm mélyközép és 2db dóm magassugárzó egységekkel, a tápfeszültség 18V lesz.
Sziasztok! Ebben a https://www.hobbielektronika.hu/forum/topic_post_2127591.html#2127591 Reloop lepke hangszín kapcsolásban a szabályozó potenciométereknek jó -e a lineáris karakterisztikájú vagy logaritmusos kell? Illetve meghajtó fokozatnak pl. kell -e elé kötni mondjuk egy emitterkövetőt?
A hozzászólás módosítva: Okt 1, 2020
Szia! A lepke hangszín logaritmikus potit igényel.
Sajnos a topológiák és sok ábra alapján jól sejtettem, hogy logaritmikus kell. Kár, kár kicsit kár!
|
Bejelentkezés
Hirdetés |





.









