Fórum témák
» Több friss téma |
Sziasztok.Olyan kapcsolást,leírást keresnék,amivel házon belüli kommunikációt tudnék lebonyolítani.Nem vezetékkel összekötött "házitelefonra" gondolok.Hanem olyanra,amit az elektromos hálózatba kell csupán bedugni s igy lehet beszélni egyik helyiségből a másikba.Több ilyen készüléket láttam a neten;(pl:vaterán).Akinek van erről leírása,rajza s megosztaná velem,megköszönném.
Hi!
CB rádió töltővel? Az elektromos hálózaton keresztül történő jelátvitel hobbiszinten veszélyes, ráadásul nem egyszerű feladat. Szerintem marad a rádiófrekvenciás megoldás. Amit házilag meg lehet oldani könnyen, az 2 darab FM mikrofon (poloska, lsd. megfelelő topik) és 2 FM rádióvevő különböző frekvenciákon. Hátránya, hogy nagy adóteljesítménynél illegális, és a szomszéd is hallja.
walkie talkie ra gondolsz?
Szevasz!
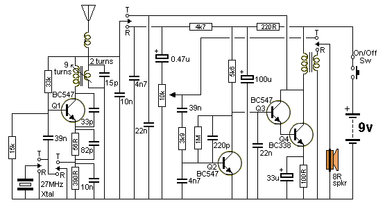
Rajzot hirtelen nem tudnék róla előkapni, de majd 30 éve egyet "utánépítettem" /lemásoltam/. "Lelke" a 4046-os PLL IC volt, egyéb kiegészítőkkel 100kHz-es FM modulált jelet ültetett a hálózatra. HF erősítője hangszóróra dolgozott, és volt egy elektrét betétje. Tápot nyilván a hálózatból kapta, ezt "kerülte meg" megfelelő szigetelőképességgel az FM jel. Üdv: StMiklos
Ha nem akarsz mindenképpen magad építeni, akkor én úgy tudom, hogy a cordless telefonok tudják azt, amit te szeretnél. Csak olyat kell venni, aminek két mobil készüléke van.
Szerintem vegyél egy PMR-t, nyílt terepen a gyári 0.5W-osnak kb. 3km a hatótávolsága, ekkor még jól érthető mit mond a másik, házba untig elég.
Már egyszer közzétettem. Elektromos hálózaton keresztüli kommunikáció: Bővebben: Link
Már nagyon régen töltöttem le valahonnan, de miután belegondoltam, kiderült, hogy nincs rá szükségem. Végülis nem rossz játék, de a hálózati feszültséggel nem szabad játszani!
szia!
nekem van egy ilyen készülékem (bár tudom, ez rajtad nem segít (( Ez egy ősdarab. Egyszer szétszedtem, (kb 10 éve) hangolt körökkel van megcsinálva, tekercsek kis árnyékoló búrában, ahogy emlékszem. Ezt házilag utánépíteni nem lehet. A nagyfrekis jel nagyfeszültségű kerámia kondenzátorokkal van csatolva a 230-ra. De ha gondolod, szétszedem, és küldök képet a beléről, csak érdekesség képpen.
OK.Köszönöm a hozzászólásokat.Most csak átfutottam őket.Estére részletesen átolvasom őket.A pmr,meg egyébb hasonló megoldások elvetve.Ilyenekből,meg pár tucat adó-vevőböl
) van egypár otthol (pár éve rádióamatőrködöm)
Előttem már érintették, volt szó hálózati adattovábításról , - a hivatkozott támánál egyszerűbb verziója a közönséges
- Hálózati Intercom. Ez valójában egy nF nagyságrendű kondenzátorral a hálózatra csatolt hangfrekvenciás erősítő oda és vissza is, mikrofonbemenetnél illetve a végfok kimeneténél. Ez duplázva egy pár. Technikailag valamivel több alkatrész kell, feszültségszintek kezelése illetve szűrés, esetleg szelektiv hivás... A 1985-1990 közti rádiótechnika újságokban többször foglakoztak a témával... Anno én is akartam építeni, de került hozzám "nyugati kidobott" vagy megunt, - kisebb hibával. Miniatűr változatban poloskának is használják, elekromos fogyasztók házába rejtve. |
Bejelentkezés
Hirdetés |





(( Ez egy ősdarab. Egyszer szétszedtem, (kb 10 éve) hangolt körökkel van megcsinálva, tekercsek kis árnyékoló búrában, ahogy emlékszem. Ezt házilag utánépíteni nem lehet. A nagyfrekis jel nagyfeszültségű kerámia kondenzátorokkal van csatolva a 230-ra. De ha gondolod, szétszedem, és küldök képet a beléről, csak érdekesség képpen. 
) van egypár otthol (pár éve rádióamatőrködöm)
