Fórum témák
» Több friss téma |
Fórum » HEED canopus, obelisk /HTA-30/
Nem tudom kipróbálni sajnos a közelemben.
Viszonyítási alapom is csak 1-2 marantz meg a saját gainclone lenne csak. ![]() Kénytelen vagyok másokra szavatkozni, mert én ilyen komolyabb cuccokat még nem hallgattam.
Ez így van épitsd meg aztán te saját magad mérlegelj hogy tetszik vagy nem ?
Olvasok itt olyan badarságot hogy inkább nem válaszolok rá mert csak további gondokat vetne fel . Ha netán tudsz egy ismerőst akinek van készen az is megteszi egy meghallgatás erejéig .
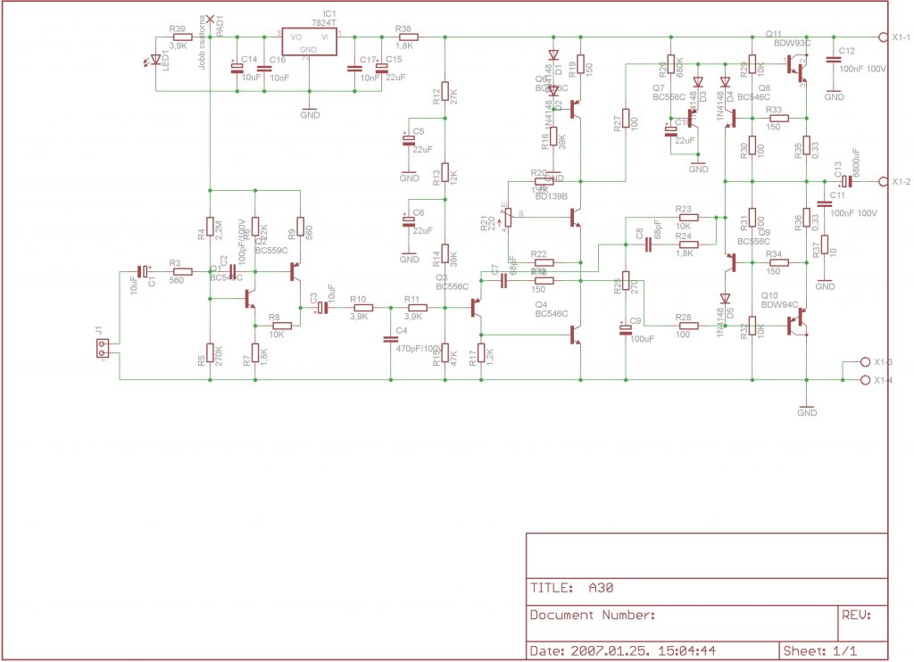
Pont most van nálam is folyamatban az Alkotós terv alapján egy HTA-30 készülőben , gyakorlatilag egy nagyon átgondolt panelterv /sajnos más elfoglaltság miatt kicsit lassan haladok vele /
Bővebben: Link
Ha esetleg úgy gondolod hogy tőlem olvasol badarságot, nyugodtan reagálj rá.
Az a baj, hogy nem tudom kipróbálni. Ezért is kérem ki mások véleményét.
![]() Pont a ti kettőtök munkáit nézegetem. De nagyon nagy különbséget nem látok a végerősítők között, de lehet hogy csak nem néztem meg elég alaposan. Lehet ecpeckimehetsz lesz a vége a 2 rajz között. ![]() A gainclone is csak új jött, hogy szimpatikus volt a kapcsolás amit találtam.
Nem tudom merre laksz , ha esetleg netán elérhető közelségben akkor segítek a meghallgatásban , van több példány is .
Egyéb iránt ne ec-pec legyen a döntésed végeredménye , szerintem kérdezz és válaszolunk rá hogy melyik miért de jól látod a kettő gyakorlatilag ugyan az csupán a tervek közt a másság annyi csupán hogy két különböző ember tervezte és ezért nyilván két különböző elgondolás , tehát az egyik ilyen a másik olyan . Ge Lee: Nem gondolok én semmit , a tények magukért beszélnek , elhiheted én már sok mindent kipróbáltam és én nem hiszek semmi mendemondának csak a fülemnek és ezt nem hinném hogy belehet csapni . Az meg hogy kinek mi tetszik az nem ide tartozik annak van saját önálló topikja , ezért nem is szaporítom itt az off-ot.
Vp. megye Zirc közelében.
Melyik miben jobb/gyengébb a másiknál? Igazából értem én, hogy meg kell hallgatni, de nem hiszem, hogy olyan nagy lenne a kettő közötti különbség, hogy sírva fakadnék a hang hallatán. ![]() Nekem a gainclone-om hangja is bejön, pedig sokan írják rá, hogy hideg/fémes hangja van.
Valamit félre értesz , a kettő közt csak annyi lehet a különbözőség hogyha egészen más alkatrész készlettel épited .
Sziasztok
Szeretném megkérdezni, hogy ezen a 2 képen lévő elektronika megegyezik?Elvileg mindegyik neve obelisk. Köszi Szép estét
Ja, hát akkor mindegy. Az egyik rajzot megfogom és csinálok hozzá nyáktervet magamnak.
Ha nem tudsz dönteni, akkor azt javaslom hogy először építs egy olyat amin tudsz kísérletezni (én is ezt tettem), vagyis beleteszel mindent. Aztán ezt tudod tetszés szerint módosítani (alkatrészeket csereberélni, előfok részt kivenni-berakni stb.), és hallgatózással eldöntheted hogy neked melyik lesz a jó megoldás. Mondjuk ehhez kell 2x2db, vagy egy másik erősítő (ami számodra az etalon) hogy legyen mihez viszonyítani (átkapcsolás). Az Alkotós terv kiindulási alapnak jó, én is azt módosítottam (a dinamikus viselkedés szempontjából van benne egy kis hiba, nem részletezném, aki ért hozzá látja).
Kb. két hétig hallgatóztam és küzdöttem ezzel a végfokkal, de megérte mert most már csak ezt hallgatom.
A HTA-30-ashoz mekkora borda kell sztereó kivitelnél? 200-300VA-s trafó fogja hajtani.
Ekkora borda elég a 4 tranyónak? Vagy ez csak 1 csatornára lenne elég? 130x175x38mm
Elég!
Na még pár kérdés azért.
Ezt a rajzot néztem, van ennél jobb kialakítás? Konkrét tervezet nem nagyon találtam, vagy csak nem néztem át elég alaposan a topicot, nem tudom. A lényeg, hogy én csak egy végfokot szeretnék építeni egy 300VA-s trafóval. Szerk.: Jól át lett méretezve a kép...itt van ismét.
Csöves előfoknál milyen csövek jöhetnek szóba?
A ht-a30-hoz mekkora méretű kicsatolókat érdemes rakni?
A kapcsolás ECC88-hoz van kialakítva. Ennek ellenére nekem ECC85-el tettszik jobban, de ez lehet, hogy függ a hangfaltól is, így ez csak privát véleményem. A lábkiosztása megegyezik még a 6N1P, 6N2P, csövekkel, de az alacsony anódfesz miatt lehet, hogy változtatni kell az alkatrészeken vagy egyáltalán nem fog működni. A 6N6P még megérhet egy próbát.
A méret az alkotójára van bízva, ha a panelon lesz elhelyezve, akkor a megfelelő méretűt kell alkalmazni. De ellehet helyezni a paneltól külön is, akkor a doboz mérete szab csak határt.
Köszi.
2 félén agyalok, de nem tudom melyik lenne jó. jamicon 4700uf/50V nippon 10000uf/63V A nippon drágább, de nem tudom, hogy a jamicon nem lesz-e kevés esetleg... Illetve táp buffernek mekkora kellene, ezzel is bajvan vagyok 20000-30000µF között agyalok. Illetve nem sokkal lenne drágább a 44000µF sem. A táp 42V 300VA.
A kimeneten féltápfesz van, tehát a feszültségnek ehhez kellene alkalmazkodnia, ennek ellenére és a tápfesznél nem tennék kisebbet, a biztonság érdekében. Ha nem a nyákon lesz, tehetsz több kisebb értékűt is párhuzamosan kapcsolva. A 42V, váltó vagy már egyen feszültség? Egyennek kevés lesz. Ha váltó akkor is határeset.
De ha nagyobb értékű van a kimeneten akkor az baj?
~59V DC, azaz ~30V lesz a féltápfesz a kimeneten. Elvileg az 50/63 jó oda, vagy nem? Igazából én a kondik értékét szerettem volna megkérdezni, hogy elég-e a 4700µF vagy kevés. A 42V a váltófesz lenne, nem találtam 48V-ost a neten. Határeset alatt mit értesz? Nem fog szólni? Vagy esetleg nem fog szépen?
59V volt DC jó lesz de üzem közben eshet pát voltot.Ha lehet inkább 63V-os kondit használj mert hiba esetén ott lehet több is. Kicsatolónak 6800µF az ajánlott. A kondi minősége nagyban befolyásolja a kapott hangot ezért oda nem árt a jó minőségű kis ESR értékű kicsatoló kondi.
Ha kevés a tápfesz, akkor rá kell tekerni a trafóra pár menetet ha lehet. A 6,3V is megvan, vagy azt is rá kell tekerni a trafóra?
A bufferek amiket néztem 63V-os mind és MM márka. Ezt nem tudom milyennek számít.
6800-ast nem láttam most neten, de akkor maradok a nippon 10000uf/63V mellett kicsatolónak. 6.3V hova kell? Olyanom nincs sajnos a trafón. Gyári fémházas BEAG trafó. Oda lehet keresek valami. Mekkora teljesítmény kell a 6,3V mellé, illetve az hova kell?
Idézet: „Igazából én a kondik értékét szerettem volna megkérdezni, hogy elég-e a 4700?F vagy kevés.” A 4700µF-al 8 Ohm nál az alsó határfrekvencia 4Hz, 6800µF esetén pedig 3Hz. Idézet: „Illetve táp buffernek mekkora kellene, ezzel is bajvan vagyok 20000-30000ľF között agyalok. Illetve nem sokkal lenne drágább a 44000ľF sem.” Talán eretnekségnek számít amit leírok, de tapasztalatom alapján, nem igazán érdemes hiper nagy értékű kondérokat behelyezni a tápba. Az igaz hogy a tárolt töltésmennyiség is nagy, de egy ésszerű határ felett, már nem venni észre különbséget. KD-val, a Puskásban rendezett találkozón, a HTA próbálgatás során a Jamicon 10mF os, és az általam vitt Spargue 68mf-os kondi között nem volt hallható különbség. Ez néhány hányendes csodafület biztos feldúl, de attól még így volt.
Idézet: [/quote] Ha cső is lesz benne akkor a cső fűtéséhez. ECC88-hoz 0,5A -os megfelel. „Csöves előfoknál milyen csövek jöhetnek szóba?”
Ezek igen hasznos infók voltak.
Még esetleg olyan kérdésem lenne, hogy nézegetem itt a rajzokat, de egyikben sem látok tápszűrést. CRCRC tagok helyett csak kondik vannak. Ez miért van? Csak, mert épp most lett egy 4.7mF - 5ohm - 4,7mF - 5ohm - 4,7mF tervezve aminek semmi tápzaja sincs már. 57V DC marad így csak az 59V DC helyett, de a grafikon elég meggyőző.
De azt egy ellenállással is meglehet oldani nem, mint itt.
Cső fűtésnél nem. Vagyis lehet, ha fűtőtestet szeretnél erősítő helyett.
Akkor nem értem, hogy van ez most. Nem látok egyik rajzon se, 6.3V-ot.
|
Bejelentkezés
Hirdetés |










