Fórum témák
» Több friss téma |
Szerintem attól, hogy kb. 3V Uds feszültség alattl lecsökken a FET meredeksége, valamint ugrásszerűen felnőnek a kapacitások. Sokkal nagyobb töltést kell bevinni a gate-be, és a kapacitásokat ki is kell sütni. Tőled tanultam anno, hogy a kondikkal az a baj, hogy ki is kell sütni őket (energiát tárolnak)
Nálam is látszik, hogy amikor elkezd határolódni a pozitív félhullám, viszi-viszi bele a töltést, aztán - a nagyobb negatív csúcs után - ott egy kisebb tüske amikor kisüti a gate-et. Most látom, hogy Skori is ezt írta. A hozzászólás módosítva: Okt 18, 2025
Igen, logikus. Marad így, lényegesen nem tudok rajta változtatni.
Már nem írom, hogy megint játszok mert folyamatosan játszom a szimulátorral, oszt a végére majdcsak kisül belőle valami. De ennek a "játéknak" is van tanulsága (szerintem).
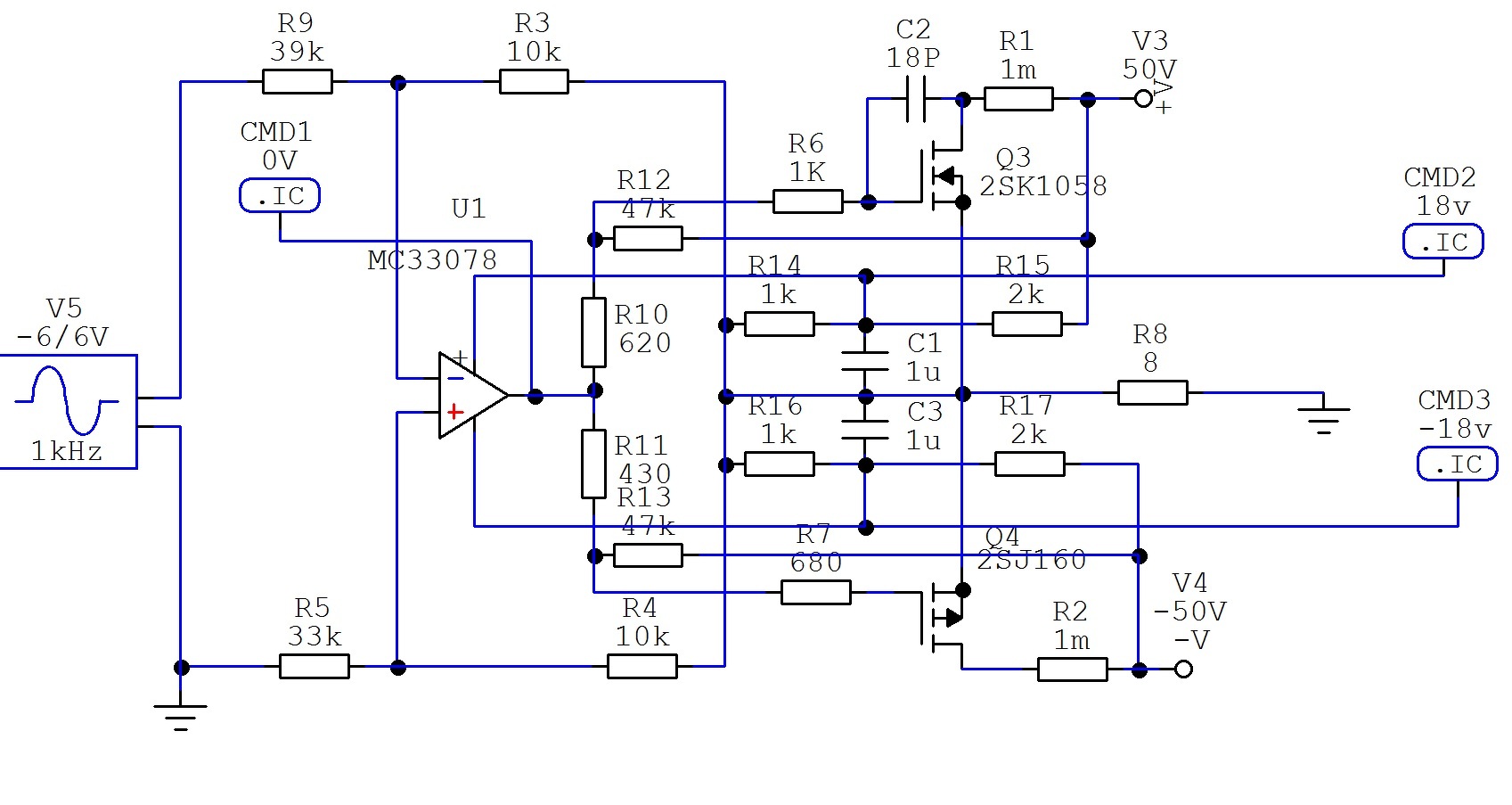
Kipróbálom ideális opamppal a gate meghajtást. Az elv marad a régi, hogy ez egy önálló visszacsatolt hurok bufferként, azaz feszültségkövető kapcsolásban. 1. "buff id nocht 70 dB" Ebből az derül ki, hogy ideális opamppal, ugyanúgy 70 db hurokerősítés mellett a THD 30 dB-lel kisebb, mint tranzisztoros hibajavítással... 1.5mV helyett 57uV-on vannak az összetevők és nem a keresztezési torzítás ugrik ki a jelből a Nocht kimenetén. Azért, mert az ideális opamp végtelen sávszélességű és mert a BJT is visz be torzítást... meg a ki-bemeneti impedanciája sem végtelen a fetgörbítőnek. 2. "buff id nocht 100dB" Ennek a szimulációnak nem sok értelme van, mert nyilvánvaló, hogy a hurokerősítés növelésével arányosan csökken a THD (és minden egyéb). De azért nem árt megnézni, hogy valóban így van-e. Így. 3. Érdekes megnézni a gate áramot. Nem terheli semmi más az opampot csak a gate kapacitások. Mert nincs is semmi más a kimenetén : ) De mégis meglepő valamennyire, hogy mindössze 30uA áram folyik ki az opamp-ból 1kHz-en és ez az áram természetesen 20dB/dekád meredekséggel nő a frekvencia tengelyen felfelé haladva. Végtelen frekvencián az opamp szolgáltatja a kimeneti áramot. Ez az előtorzított áram teszi közel nullává a torzítást, de ez gondolom egyértelmű. 4. A hurokerősítés is tanulságos. Nyilván ez egy elsőfokú rendszer, amiben a domináns pólust a gate ellenállás és Ciss kapacitások szorzata adja. 200R gate ellenállással 4.4MHz-re esik a -3dB-es pont. Ezt érdemes megjegyezni, mert ez mindig így van/lesz. Ebből következik, hogy 2.2k-nál 440 kHz-el kell számolni (saccolni)... stb. A gate ellenállást a gerjedéshatárig lehet csökkenteni. Hogy hol lesz a gerjedésghatár, azt a nyákterv szórt induktivitásai és kapacitásai fogják majd eldönteni a gyakorlatban. Azért írtam, hogy csak "saccolás" amit a szimulátor mutat. Most végtelen frekvenciához közeledve előrecsatolás lép fel (ez a fázismenetből is látható), mint az előbb írtam. Ennek nincs gyakorlati jelentősége. Még az is megjósolható ebből az ideális opampos szimulációból, hogy lehetetlen ezeket az értékeket megközelíteni valóságos műveleti erősítővel. Tele van a dolog kompromisszumokkal és elő kell jöjjön a luftballon elmélet.
Kicseréltem az ideális opampot valóságosra.
LT1223-ra, mert ez elég gyors (100MHz, 2000V/us) van belőle egy csomó a fiókban, újra lehet kapni, viszonylag olcsó. Nem olyan rossz a szimulációk eredménye. Mindössze háromszor akkora torzítása (1kHz-en, ugyanakkora hurokerősítés mellett) mint az ideális opampnak, de nyolcszor kisebb mint a tranzisztoros meghajtásnak. Az viszont továbbra is homályos előttem (is), hogy meddig érdemes csökkenteni a THD-t. Talán akkor érdemes opampot használni ha nyújt valami más előnyt is a BJT-hez képest. Arra voltam kíváncsi ezzel a sok szimulációval, hogy van-e valami hátránya/előnye a feszültség utánhúzásnak a fix táphoz képest. A Nocht kimenetén az látszik, hogy a keresztezési torzítás alig változik, viszont utánhúzva kisebb a páratlan harmonikus torzítás. Nyilván, mert kisebb kivezérléssel dolgozik az opamp (csak a torzítást kell kompenzálnia). A fázistartalék 9 fokot romlik - pont amiatt, hogy kisebb jelszinten dolgozik, de ezt át/ki lehet kompenzálni). A futási időt azért mutatom zárthurokban, mert ezzel egyszerűen ki lehet mutatni ha belső fázistolás átlépi a -90 fokos bűvös határt. Miért bűvös? Ha a fázistolás nagyobb -90 foknál, a visszacsatolás pozitívvá válik. A torzítást a pozitív visszacsatolás növeli. Az megint jó kérdés, hogy van-e ennek jelentősége a halláshatár fölött egy dekáddal? 76 fokos fázistartalékig túllövésmentes a négyszögjel átvitel. Elvileg ennyit lehet megengedni egységerősítési frekvencián... de a terhelés nem Ohmos, hanem komplex.
Csak mint érdekesség.
Az opampos meghajtás hátránya, hogy ha nincs nagyfeszültségű opamp kéznél, a hangszóró kimeneten 25Vpp feszültség határ felé nem tudunk menni. Persze a "földelt kimenetű" ezt megoldja, de elképzelhető egy szimmetrukus kimenetű is. Ez olyan amolyan kvázi híd kapcsolás. A hangszóró kimenetet felező 68 Ohmok középpontja a virtuális GND. De felboríthatjuk a felező szimmetriáját, ha a kivezérelhetőség fontos. Igazából egy soutce követő és egy földelt drain kapcsolás közötti átmenet. A hozzászólás módosítva: Okt 23, 2025
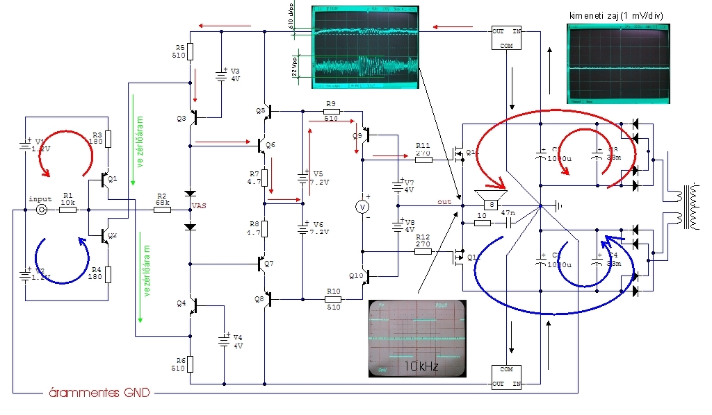
Jött egy ötlet, és nekiálltam szimulátorban játszani egy kicsit, földelt kimenetű erősítővel. Az eredmények és a kapcsolás annyira megtetszettek TG barátomnak, hogy ketten is rászántunk órákat a további finommításra, és már meg is tervezte a prototípushoz a nyákot (bocs hogy a rajz egyelőre nem látszik) .
Meglátjuk, hogy a gyakorlatban milyen lesz. A nyugalmi áram 30mA körüli. Szándékosan kapcsolófet-ek vannak a végén, mert hajtott a kíváncsiság, hogy mit lehet ilyenekkel elérni. Nagyobb frekvencián látszik, hogy kicsit kompenzál az opamp a két fet közötti átváltáskor (az A-B osztály határán) de a kimeneten ebből szinte semmi sem látszik - kérdés, hogy majd a gyakorlatban is tudja-e ezt... A hozzászólás módosítva: Okt 23, 2025
Utánhúzott táppal bármeddig fel tudunk menni, ugyanakkora kivezérléssel működik az opamp, mint a földelt kimenetűnél. De ez is egy szupi budget megoldás amit most rajzoltál. Ez is tetszik. De nem tudom akarunk-e ilyet hallgatni. Rengeteg ilyen egyszerű de nagyszerű kis kapcsolást érdemes lenne kipróbálni. Igazándiból most egy csúcsszuper izére gyúrnék játszásiból.
Szeretem ezt a titkolózósdit : ) Meg is mutatod, meg nem is. Nem fogjuk ellopni, hallgassátok örömmel.
A hozzászólás módosítva: Okt 23, 2025
Igazából a kapcsolófeteket sem tagadtam meg, mert van még belőlük itthon egy marékkal. Csak hát laterális is akad egy dobozzal, szimulátorban viszont eddig nem tudtam velük mit kezdeni spice modell hiányában. Ez már megoldódott.
Egy kapcsolófetes gyári monoblokk pár van a birtokomban, az egyébként nem szól rosszul. Gyári Isostatic ultra. Igazából amiért a laterális fet erősítőket előnyben részesítem, az az "összerak és bekapcsol" elv. Szóval nem öncélú a vágy. Ennek ellenére azt tapasztalom, hogy akiknek a legnagyobb problémát jelenti a munkapont beállítás, éppen ők nem fektetnek be anyagi tőkét a laterális fetek vásárlásába. Inkább helyettesítenem valami hexfettel. No nem baj. Annyit egyelőre azért elárulhatsz, hogy diszkrét avagy opamp van e előtte. Bár lehet hogy vezérelt áramgenerátor. Persze ez is lehet diszkrét, vagy opampos is. Ezt a Source ellenállásokról visszamenő vezetékekből gondolom. Szimuláció ál még nem szoktunk áramkorláttal szenvedni. Tehát földelt kimenetű. Előnye, hogy igazából csak a Delta UGS feszültséget kell tudnia a meghajtó fokozatnak. Hátrány, hogy a frekvencia növekedésével csökken a damping faktor. A source követő ebből a szempontból előnyösebb. Viszont a meghajtó feszültséget elő kell tudni állítani. Éppen ez vezérelt a szimmetrikus kimenetű elmélet felé.
OPAMP-os bemenetű. A damping még 20kHz-en is bőven 1000 felett van a szimulációba is, 1,3mR-os kimeneti impedanciát mértünk. Én szeretek mindent (is) kipróbálni a szimulációba, ne élőbe kelljen. Így az áramkorlátot is. Sőt, a ki és bekapcsolási tranzienseket is. Extrém kapacitív és induktív terheléseket is. Általában beleszimuláljok a nyák okozta ellenállásokat és induktivitásokat is, hogy lássuk a gyakorlatba hogy fog működni. Jobb itt kísérletezni Tinába, mint élőbe. Sokkal jobb az, ha itt derül ki, hogy valami nem optimálisan működik. A fizikai világ még így is nagyon sok meglepetést tartogathat. Sőt direkt szoktam szimmetriahibákat is szimulálni, hogy mi a helyzet ezzel. Az előző verzió is tök ígéretes volt, de mivel kijött szimulációba, hogy a nyugalmi áram egyáltalán nem kézben tartható, emiatt el lett vetve, pedig lehet, hogy tök jó lehetett volna... (ezt leszámítva)
A hozzászólás módosítva: Okt 23, 2025
Utánhúzott táppal is próbálkoztam, ott a szűk keresztmetszet az opamp bemeneteinek "input voltage orange" paramétere. Azaz egyszeres erősítésű kapcsolásnál a bemeneti feszültség végig az opamp tápfeszének felénél lesz, de ha erősíteni is kell, akkor már gond van. Persze erre is van orvosság, mindjárt feltöltöm a rajzot.
Itt van egy kapcsolás, ahol közel az opamp lábai nem lógnak ki a tápsínek keretein kívülre.
Előző hozzászólásban a range szót a telefonom orange szóvá javította. A hozzászólás módosítva: Okt 23, 2025
Kényelmes dolog ha nem kell sokféle független táp egy erősítőnek, de szerintem ez nem olyan nagy probléma manapság. Amikor "trükközni kell a visszacsatolással" hogy beleférjünk az opamp bemeneti fesz. tartományába az szerintem nem javítja az erősítő hangminőségét.
A szimulált erősítő opampos. Manapság elég jó opampokat lehet kapni, érdemes kihasználni a paramétereiket. A negatív visszacsatolást én nem tartom rossz dolognak (sokan a globális visszacsatolást rossz dolognak tartják), pedig szerintem csak jól kell eltalálni ill. megvalósítani. Idézet: Az a szimmetrikus kimenet, lehetne kissé kevésbé szimmetrikus, persze csak annyira, hogy jobban ki lehessen vezérelni. Amúgy ötletes megoldás. „Éppen ez vezérelt a szimmetrikus kimenetű elmélet felé.”
Akartam is írni, hogy igazából szabad kezet kaphat a kivitelező. Az optimális osztás a felhasználón múlik, a tápfesz függvényében lehet módosítani.
Nem értem a problémát. Itt sem lóg ki a tápfeszből a bemenet mert az LT1223-nak 10kHz-en van a domináns pólusa, az MC33078-nak meg 10Hz-en. De lehet mást nem értek (nem túl gyors a felfogásom.)
Ez igaz, viszont kell neki 40Vpp bemenő feszültség. Valójában bármekkora tápfesznél használható, ez rendben is van. De mondjuk egységnyi erősítéstől nagyobbat nem igazán lehet beállítani rajta. Ha erősítés is kell, jön a gond. A kapcsolásnak éppen ez a lényege, hogy van erősítése.
Igen. Annyiból mindenképpen érdekes a kapcsolás, hogy ez egy NIC (negatív impedancia konverter) ha jól látom. Még emésztenem kell : )
De én most az Alohahá-ban gondolkodom. Meg szeretném tartani a kimeneti buffert önmagában (zárt hurokban) és elé jön ugyanaz a VAS, mint az Alohában volt (van).
Értem. Ott természetesen csak feszkövető kell. Ennek ellenére azért nem fogom titkolni, ha valami érdekesség akad horogra.
Az opampos fetgörbítőnek vannak azért előnyei. Relatív magas a bemeneti impedanciája, ami a tranzisztoros verziónál nem mondható el, valamint a forrás felé közel állandó és viszonylag nagy impedanciás terhelést jelent. Ez egy perverz tervezőnek lehetőséget ad akár csöves meghajtására is.
A véleményem továbbra is az, ahhoz, hogy jól szóljon egy erősítő három dolog kell:
jól kitalált kapcsolás, még jobb nyákterv és a jó tápegység. Persze ez így közhely, de azért érdemes megnézni mi van elkövetve az Alohában mindezek érdekében. Minimalizálva van a föld csillagpontba befutó áramutak száma. Ennél kevesebb már nem lehet... vagyis még annyit el lehet követni, hogy a VAS külön trafóról, független stabilizátorokról járjon és akkor az a földvezeték is árammentessé tehető. És szerintem összefügg a mérésekkel a hangminőség, de inkább zavarjeleket kell mérni és csak másodsorban THD-t. De azért mégis gyúrunk a THD minimalizálására, mert ártani nem árthat ha minél kisebb. Meg még számtalan dolog van amire figyelni kell (pl. a termikus torzítás az egyik a sok közül).
Ha még nem unod a hozzászólásaimat, akkor veszem a bátorságom és hozzászólok. Már csak azért is, mert a topik címe alapján a tervezés a lényeg. A tervezési fázisban pedig szabad kritizálni. Természetesen csak akkor, ha az építő jellegű. Rombolót nem is fogsz tőlem kapni sem most, sem soha.
Elég az érzelgősségből, vegyük komolyan. A bemeneti GND csillagponthoz menő vezetékét árammentesnek jelölted, de valójában nem az. A Q1, Q2 kollektor árama ami az R5, R6 áramát szipkázza el a Q3, Q4 elől, a GND vezetékbe folyik. Az elemekből csak a bázisáram származik. Lehetőség van a Q3, Q4 differenciál módú meghajtására, aminek következtében valóban árammentessé tehető az említett vezeték, de ez további tranzisztorokat igényelne. Ez viszont lehet hogy több rosszat hozna mint hasznot. Ezt le is fogom rajzolni.
Én a 910ohmokkal sorba kötnék 1-1 nyitóirányú diódát, megelőzendő a 10µF-os kondik kisütését, ha az OPA tápja a végfok tápfeszültsége fölé emelkedik.
A 10µF helyett jóval nagyobbat használnék, persze ezt mindenféle számolás nélkül mondom, csak amolyan megszokásként...
Igazad van, valóban folyik rajta 15uA áram, de nem tudom ez honnan jön össze. Talán abból ered, hogy nem végtelen a VAS nyílthurkú erősítése. Erre aludnom kell egyet, mert egyelőre nem látom.
C1, C2 330µF az utánhúzó kondi. Ezt az utánhúzást a tranzisztoros bementi fokozathoz ütöttem össze hirtelen, csak beletettem az opampot is, ha már itt volt.
Ha 10u-ról 1000u-ra növelem, 18mV-ról 12mV-ra csökken a feszültségesés. Oda egy SMD tantált gondoltam betenni majdan (ha ilyen lesz) a nagyfrekvenciás zavarjel csökkentése végett. Nem tud a tápfesz (33V) fölé emelkedni a Zener feszültsége, mert a VAS 20V körül klippel. Nem akarom tápfeszig kivezérelni ezt a végfokot, mert nem diszkózni kell. Bőven sok nekem 20W itthonra.
A kérdés inkább az, hogy ragaszkodni kell e az áram mentes vezető szakaszhoz, vagy nem. Ha igen, akkor erre gondoltam.
Bár nem engem kérdeztél, néha a szimulációban kis értékű kondenzátorokat szoktunk betenni, ugyanis több kHz-en ez elég, de főleg az az indok, hogy viszonylag hamar lejátszódnak a DC kiegyenlítődések. Egy összetett kapcsolás szimulációja 10 ns felbontásban nagyon sokáig tartana, ha a valós több másodperces feléledési időt is ki kellene várni.
Hát igen... itt jön a luftballon elmélet. Ha differenciál erősítős a bemeneti fokozat akkor javul a linearitása, de a visszacsatolókör árama folyik a jelföldön. A jefölddel meg el kell menni valahogy a csillagpontig és az mindig messze van. Valamelyik fólia szakasz mindig nő a másik rovására. Vagy még jobb nyákot kell tervezni. El lehet ezzel molyolni tavaszig simán.
Az Alohában az az 1.2V-os feszültséggenerátor most NI-MH akku. Az 1.92V-os referencia feszültség esetleg LED lehetne. A differenciál erősítő meg földponton van (vagy a DC szervó kimenetén). Nem tudom melyik ujjunkat harapjuk meg. A hozzászólás módosítva: Okt 24, 2025
Én LTSpice-t használok. Ott opció, hogy állandósult állapotról induljon a szimuláció.
Nadehát éppen Te rajzoltad fel a megoldást valamelyik nap a jelföldön keletkező zavarjelek kioltására differenciális különbségképzővel. Két jelföld vezetékkel kell a csillagpontba menni. Az egyiken keletkező zavarjelet a másik kioltja (ha jól gondolom).
|
Bejelentkezés
Hirdetés |




































