Fórum témák
» Több friss téma |
Én meg úgy emlékszem én loptam tőled a fetgörbítőt. Szerinted meg én találtam ki?
Mindjárt lerajzolom "segítőnek"... lehet mások sem tudják miről van szó.
Nem azt írtam hogy te találtad ki, hanem azt, hogy tőled láttam először olyan kapcsolást, aminek nem volt, vagy nem kerestünk hivatalos nevet. Majd sorra jelentek meg nem szokványos kapcsolási részletek, köztük a fetgörbítő is. El lehetne veszni a nevek hivatalosításában, de akkor nem maradna idő a valódi alkotásra. A vegyipar már talált rá logikát, mert ha egy szénhidrogén lánc szénatomainak számát deák nyelven.....
.... Vagy egy benzol gyűrűhöz kapcsolódó valami milyen szögben áll. Vagy ott van az aszpirin. Van neki hivatalos neve is, de érdekel valakit. A patikában is csak aszpirin néven árulják. A "folded cascode" névbe is belekötöttek, jól emlékszem. Ha majd céget alapítasz az "Aloha" gyártására, meggazdagodsz, na majd akkor kénytelen leszel hovatalos nevet keresni a fetgörbítőnek. Addig meg csak legyenek játékizék, meg burgumok.
Q1/Q2 a "fetgörbítő". Ez a hurokerősítése.
A hibajel (a végfetek torztása) "A" csomóponton jelenik meg. Q1,Q2 (kisfrekvencián) ezt a 3500-szorosára erősíti és az így előtorzított jelet kivonja a bemeneti jelből. Tehát ez tulajdonképpen egy párhuzamos negatív feszültség visszacsatolás.
Nem változik a Bode ha nyílthurkú erősítést nézzük, viszont így Q1, Q2 földelt bázisú kapcsolásban működik.
És zárthurokban a THD. Az a gond, hogy a keresztezési torzítás magasabbrendű páratlan harmonikusokat tartalmaz és 3-5-7... stb kHz-en már kisebb a visszacsatolási tényező. Erre még ki lehetne találni valamit, de nem egyszerű.
Még kétszer elolvastam amit írtál, de ez így vagy egy hagyományos egyszerű kis kapcsolás lesz, vagy fából vaskarika... esetleg feszültségkövető.
Megnéztem mit mutat, ha a meghajtó impedanciát csökkentem úgy, hogy a 220 Ohmos emitter ellenállásokat áthidaltam 1-1 µF-dal. Utána a nyugalmi áramot megnöveltem, a bias feszültséget 2V-ra állítottam. Ez nagyjából 250mA-t jelent.
Ez így jól mutat, de sajnos elfogy a fázistartalék. A szimulátor szerint is már csak 33 fok.
Az első alohánál is 220R volt ez az emitter ellenállás és a gyakorlatban meg kellett növelni a meghajtás impedanciáját, különben gerjedésre volt hajlamos. Az utolsó változatnál 510R-re növeltem, hogy kapacitív terheléssel is stabil maradjon. Tehát ennek az értékével nem nagyon lehet játszadozni, más kiutat kell keresni. Az "A" osztály az egyik, de ennek nem tudom van-e értelme (fülre nem nagyon szokott meghallatszani az "A" osztályú beállítás).
Köszönjük! Nekem ki van fénymásolva és kivételesen még azt is tudom hová tettem... de majd újra átolvasom ezt, ha már itt van az orrom előtt : )
Erről jutott eszembe, mennyi rengeteg kapcsolási rajzom van. Néha nézegetem őket. Ez csak a töredéke, valószínűleg ezernél több van lementve a gépemen szanaszét. Úgy nagyjából mind a fejemben is el van mentve. És mégis új kapcsolásokat akarok kitalálni. Lehet nem vagyok teljesen normális Vagy megint kezd kitörni rajtam az alkotói válság
Azt hittem én használom a legrégebbi TotálCommandert, és most rámutattál, hogy egyáltalán nincs ez így, a tiéd még öregebb.
Úgy látom, hogy az első kapcsolás (JBL SA600 1966) hiányzik a gyűjteményből, pedig igazából ezt nyúzza mindenki 60 éve
![]() TJ.
Engem a tápja is érdekelne, meg van valahol? VCC1-3, nem csak az érték, hanem a megvalósítás módja is.
Megtaláltam az elvi rajzot, mondjuk feszültség értékek nélkül. Az az öreg amp 2x40W, ebből ki lehet találni a tápot, de érdekes.
Én egy erősítőnél mindig a tápegységet nézem, számomra ott eldől, hogy tanulmányozzam-e tovább. Csak tiszta szubjektivizmusnak mondom.
A legrégebbi az 1.0. Az enyém már a 6.54, tehát modern : )
Most már ez is benne van a gyűjteményben, köszönöm! Nyilván több tíz-, vagy több százezer kapcsolás létezik, de a variációk száma nem annyira sok.
Ebben sincs semmi különleges. Invertáló és munkaellenállása van a VAS-nak. Az meg, hogy hány tápról jár egy végfok ízlés dolga. De kettő minimum kell bele, ezen általában én sem szoktam spórolni. De tetszik. Elbonyolított alapkapcsolásnak jó. Nem jutott eszembe a neve hirtelen... úgy emlékszem pl. Kaneda erősítői ilyenek, hogy a VAS 100V-ról jár. A hozzászólás módosítva: Okt 13, 2025
Van egy "B" terv is, magát a fetgörbítőt kell torzítottnak beállítani. Persze ezt könnyű mondani, megcsinálni nehezebb.
Vagy más. Megint nem tudom mi a neve, mert csak a transzkonduktancia ugrik be, de a lényeg, hogy a tiszta "A" osztályú végfokozat a "U" alakú ez az átviteli görbéje, az "AB" osztályban dolgozónak pedig, "W" vagy "M". Hogy tisztább legyen mire is gondolok, a betűk széle a nagyáramú üzem, itt a legkisebb a kimeneti ellenállás, vagyis itt a legnagyobb a damping faktor. Középen ismét elég nagy a damping, mert ott két tranzisztor dolgozik párhuzamosan. Az "M" betű két válla az a két pont, ahol az egyik tranzisztor árama nullára vált. Itt lesz a delta I / delta t a legnagyobb. Ezzel kellene kezdeni valamit. Ez betű amúgy jól látszik a notch szűrő utáni görbén.
Éppen a hibajavításokon agyalok én is. Csak az a gond ezekkel, hogy általában nem jönnek be. Ez az egyik nagy kedvencem. Úgy működik mint a Quad, de szerintem ez jól is szól. Valami 2ppm a THD-ja teljes kivezérlésnél.
Cordell szerint is a feedforward lehetne az egyetlen üdvözítő megoldás, ha valaki ki tudna találni egy jó szummátort a kimenetre. Példa rá az NHB580 ha jól emlékszem a típusára. Nem emlékeztem jól. Benchmark AHB2 A hozzászólás módosítva: Okt 13, 2025
Az alapprobléma végtelenül egyszerű és a megoldása is annak tűnik. Elvileg.
A torzítás jellege (a jelalak, azaz a felharmonikus tartalom) a frekvenciától függetlenül állandó, de nagyon kis frekvenciától (néhány Hz-től) 20dB/dekád meredekséggel nő. Számszerűen: 100Hz-en 4ppm, 1kHz-en 0.004%, 10kHz-en 0.04%. A probléma megoldása szinte semmi. Hozzá kell keverni a kimeneti jelhez az előtorzított jelet ellenfázisban. 1kHz-en 1mV hibát kell kijavítani, tehát csak egy 100uA nagyságrendű áramot kellene hozzáadni a kimeneti feszültséghez ellenfázisban és nulla lenne a kimeneti jel torzítása. Ezzel szenved mindenki (sokan) évtizedek óta és senkinek sem sikerül : ) Mert a végfok kimeneti impedanciája kicsi (néhány mOhm) és nem állandó... a nem állandó a nagyobb gond. A hibajavító áramkörnek sokkal gyorsabbnak kell lennie, mint magának a végfoknak. Ha nem végtelen a sávszélessége olyan még magasabbrendű felharmonikusokat termel ami az eredeti jelben benne sem lett volna... akár pozitívvá is válhat a visszacsatolás. Ezért írta Cordell: HA valaki ki tudná találni az ideális összeadó áramkört, akkor bárki tudna közel nulla torzítású végfokot tervezni. A feladat adott : ) Az egyik megoldás a kimeneti fojtó. A másik a teljes híd, ahol a híd másik fele a torzítást kompenzálja. És még nagyon sok ötlet született - felsorolni is egy kisregény lenne - de egyik sem igazán vált be
Ez most csak ténymegállapítás. Ugye a (bármilyen) FET gate árama csak a jelemelkedési sebességtől függ. Nagyobb élmeredekség, nagyobb gate áram. Az állandó kimeneti áram fenntartásához nem kell vezérlőteljesítmény. De ilyen csak egyszer fordulhat elő, ha le akarjuk égetni a hangszóró lengőcsévéjét.
A gate áram a kimeneti áramhoz viszonyítva, fázisban 90 fokkal előre siet. Egyelőre semmi ötletem nincs a hibajavításra.Lehetetlennek tűnik kijátszani a fizikát.
Félretettem a hibajavítást. Újra kell gondolni az egészet.
Arról is volt már szó, hogy nem ártana stabilizált tápról járatni a végfokot. A kísérleti panelek meghallgatásánál is mindig az jött ki, hogy labortápról jobban szólnak. De valahogy nincs kedvem az áteresztő tranzisztoros stab nyűgjeivel bajlódni. Meg még az egyszerű is bonyolult. Többször megfordult már a fejemben, hogy ott van ez a "földelt kimenetű" végfokunk. Ennek is van brummfeszültség a pufferkondiján, a kimenetén pedig nincs. Azért nincs mert elnyomja. Ha kimeneten nincs brumm, akkor a pufferkondikon sem lehet. Tehát ez egy söntstabilizátornak is felfogható ha a bemenetét nem vezéreljük, azaz rövidre van zárva. Leszimuláltam egy primitív alapkapcsolással. Ha majdnem "B" osztályban működik, akkor van egy olyan söntstabilizátorunk aminek alig van fogyasztása. Nincs tápfeszültség veszteség. Nem kell külön pozitív és negatív stabilizátor. Kettő az egyben kapcsolás. És működik. Mert miért ne működne, hiszen ez szól ha végfokként használjuk. Magával a kapcsolással még érdemes elmolyolni egy kicsit... vagy annál többet is. Emlékeztetőül kiteszem azt a szkóp fotót amin megmértem mekkora a feszültséges a 33mF-os puffereken 630VA-es trafóval 2A kimeneti csúcsáramnál. Most képzeljük el ha ez csak 30 dB-lel kisebb. 450mV helyett 15mV. Maga a Kánaán. A hozzászólás módosítva: Okt 14, 2025
Szia Karesz!
Most értem vissza, és csak most tudok reagálni. Elnézést, nem volt szerencsés így leírni valamit. Le kellett volna rajzolnom, és a szimulátorban rögtön az is kiderült volna, hogy életképes-e a dolog. Sajnos most nincs időm erre, de nem adom fel!
Jó, majd rajzold le.
Nem jött össze ez a "söntstabilizátor", nem is értem, hogy gondoltam. De erre jó a szimulátor, hogy a halva született ötleteket ki sem kell próbálni, sok időt és alkatrészt megtakarítva ezzel.
Megmutatnád ezt 10kHz-en, vágás előtti kivezérléssel?
https://www.hobbielektronika.hu/forum/getfile.php?id=423365 visszacsatolás nélküi erősítőklVagy 30 éve építettünk egy haverral egy hibrid erősítőt. ECC85 és 3-as szimmetrikus darlington.(állítólag Mark L) Jól szólt. Nem volt NVCS
Ilyet csináltam én is, de ECC88-al. A osztályban jó hangja volt.
Nem a tápfeszültség korlátozza a kimeneti teljesítményt, hanem kimeneti áram, amit 3A-re állítottam be... ez nekem bőven elég itthonra. Kb. 20W-ot elfűtök veszteségi teljesítményként. 10V Uds alatt már nagyon lecsökken a FET meredeksége, ezt szándékosan "benne hagyom" a tápban.
Vágás előtt a THD felnő 0.1-0.5-1-5-10-20%-ra. Mi értelme van ezt mérni (látni)? Levágja a szinusz csúcsát. Ennyi.
Tovább rajzolgattam a tápegységet.
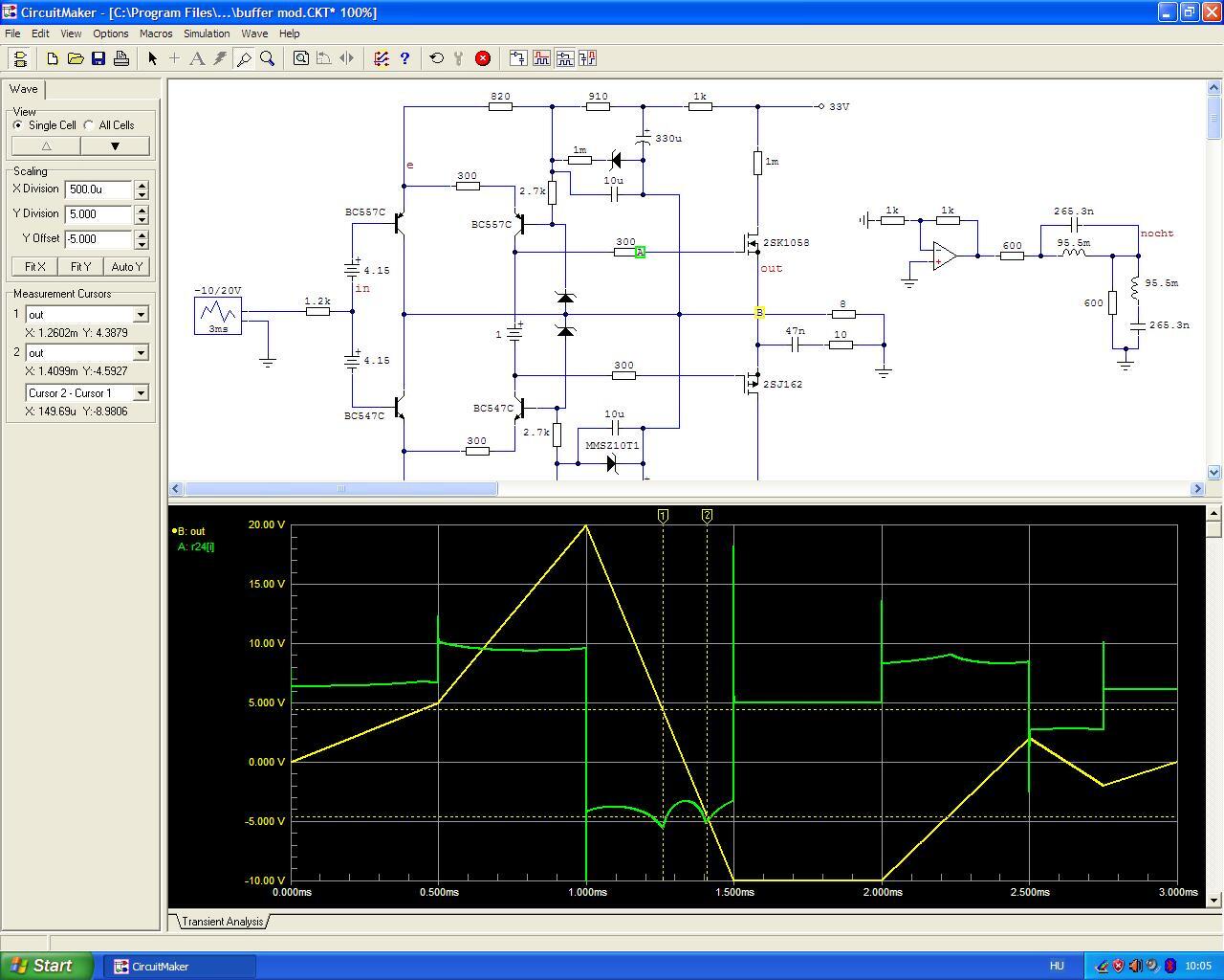
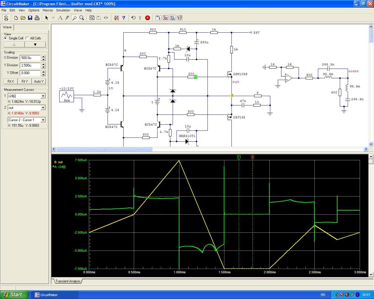
A hangszóró földvezetékével el kell jutnunk valahogy a csillagpontig (több út is vezethet ide ugyanúgy, mint a folyóhoz). Most azt feltételezem, hogy van egy fóliaszakasz aminek az ellenállása 10mOhm (R26). A csillagponttól a trafó szekunderéig is van egy ellenállásunk (R30). Jó kérdés, hogy vajon ez az ellenállás mekkora lehet vajon a gyakorlatban különböző kialakítások mellett, mivel a trafó kivezetése önmagában is egy ellenállás (impedancia). Látható a szimulációkon, ha ennek az ellenállásnak (R30) növelem az értékét - végtelen R-nél eljutunk a virtuális földhöz - a zavarjel drasztikusan csökken R26-on. Ez a "zavarjel" a Graetz-en átfolyó töltőáram. A Nocht szűrő ezen frekvencián 1.6 mVpp torzítást mutatott. Alapesetben 8x akkora torzítást okoz a GND hozzávezetési ellenállása, amit a VAS még felerősít a 6.8-szorosára... tehát kb. 56x nagyobb torzítást tud okozni ez a 10 mOhm-os hozzávezetési ellenállás, mint maga a kimeneti buffer. Ezt csak úgy... gondolatébresztőnek szántam. Remélem nincs hiba a szimulációban.
Nem ilyesmire gondoltam.
Van egy végfok, 2 x 43V, 100W, 8ohm-ra. 10-szeres erősítés, tehát 4V bemenetről csinál 40V kimenetet. 38 V-ig nagyon szép a Nocht szűrő kimenetén a jel, a keresztezési torzítás is nagyon kicsi, de 38V felett megjelenik a kimeneti feszültség csúcsértéke környezetében két lengés, ami jóval nagyobb, mint ami a keresztezési torzításból ered. Arra lettem volna kíváncsi, hogy a te elrendezésedben van e ilyen? A THD-ba IMD-be alig zavar bele, így is 0,0036% a THD 40V-on, 20kHz-en. A furcsa az, hogy teljesen mindegy, hogy lateriális, vagy kapcsoló FET van benne, az opamp is mindegy, hogy gyorsabb, vagy lassabb, ezek a tüskefélék ott vannak, úgy néz ki, mintha csak a kivezérléstől függenének.
Nem a Cgd kapacitás megnövekedése miatt van? Amikor az Ugd lecsökken 0 közelébe ill. polaritást vált, akkor a legnagyobb a félvezető kapacitás..
|
Bejelentkezés
Hirdetés |













Vagy megint kezd kitörni rajtam az alkotói válság































