Fórum témák
» Több friss téma |
Ezt már néztem, nem is rossz. Ennek ellenére keresem a hibákat, amin még lehetne optimalizálni.
Egy ilyen észrevétel, hogy a VAS fokozat visszacsatolása a VAS out pontjáról történik, viszont a végfokozat bemenetei a Q5, Q6 kollektorairól történik. A kettő közt ott van az 1µF-os kondival áthidalt 3.6V zener +1n4148 tag.
No meg boldog Károly napot kívánok! A sok tranzisztor között elvész a lényeg.
Köszönöm szépen! (de jan. 28.)
Rengeteg hibát lehet még találni a kapcsolásban, én is keresgélem min lehetne még javítani.
Ez a plusz két tranzisztor nem jó megoldás szerintem. Beleviszi a zavarjelet a földbe, a tápsín zavarjelein viszont nem csökkent semmit.
A TL431-nek nagy a belső ellenállása, de szerintem elmegy ha nem lesz jobb helyette. Utólag még beteszem a Bode-ját. Azért írtam valamelyik nap, hogy többféleképpen lehet nézni milyen zavarjelek vannak a tápsínen, mert van a tápelnyomása és van a zavarjel elnyomása (ha azt vesszük zavarjelnek amikor áram folyik a tranzisztorokon, mert valamilyen jelet erősít, tehát működik/teszi a dolgát). A tápegység felől jövő zavarjelek (brumm) és a saját maga által termelt zavarjelek keverednek egymással, de itt a brumm most gyakorlatilag nulla. Ha megszűröm R37, C10-zel a stab bemenetét 25uV zavarjel van a tápsínben 10kHz-en teljes kivezérlésnél. Szerintem ez már szódával elmegy. Egy jó nyáktervvel ezt a gyakorlatban is meg lehet közelíteni (nem mondom, hogy egyszerű lesz). R39 egy csillapító ellenállás, mert félek a gerjedésektől. A 10µF-ok SMD tantálok lesznek. Nem olcsó játék, mert a teljes végfokba az eddigi tervek szerint 12 db kell (ez olyan 6000 pénz kb.). Még ennyi hozzá a trafó (de még ne számolgassak). Ennek a Greth-nek 1,4-es a szorzója üresjáratban, a terhelés 35mA, tehát a pufferen elvileg 39V-nak kellene lennie - de most 36V-tal szimuláltam a biztonság kedvéért. Most nincs több ötletem a VAS-hoz. Az szerintem nem gond, hogy a visszacsatolás a 3.6V-os Zenerek (+1N4148) közepéről megy - illetve erre még a legvégén vissza kell majd térni, hogy van-e jobb megoldás ennél. Nyilván van, ezért vannak akkuk a "nagy" Alohában. Ha feszültség esik a Zener-eken az inkább csökkenti a buffer torzítását, de ezt most csak úgy vakon mondom. Talán már kitettem egy szimulációt arról, hogy a VAS THD-ja 1ppm körüli 1kHz-en 2.8Vp generátor feszültségnél, tehát inkább bufferrel van még millió gond.
Túlzottan összetömörítettem az előző hsz-ben mindent, pedig nem hajt a tatár bennünket.
Mindig érdemes visszanyúlni az alapokhoz. Nézzük csak meg mit is csinál a földelt bázisú fokozat a gyakorlatban. - földelt bázis tápelnyomás: Arra törekszik mindenki, hogy a lehető legnagyobb legyen a nagyjelű fokozat erősítése. Ne legyen még munkaellenállása sem a földelt emitteres fokozatoknak. Alul egy áramgenerátor és meghajtja a szerencsétlen FE fokozat a hármas darlingtont. Esetleg kiegészül egy kaszkóddal, hogy még nagyobb legyen a kimeneti ellenállása és az erősítése. A termikus torzítás kivételével azért elég jól mutatja a szimulátor, hogy mi is történik valójában. A tápelnyomás... a tápelnyomás... a tápelnyomás! A munkaellenállás az alohában adott (valamiért fülre is a 68k jött be legjobban). A 68k-t meg kell szorozni kettővel, mert ellenütemben vezéreljük a kimenetet. A Bode szépen mutatja, hogy lesz egy felső határfrekvencia (1MHz környékén) ahol a tápelnyomás nulla. 1 MHz-en már a visszacsatolási tényező is 0dB környékén jár, tehát ez sem nyomja el a tápsín zavarjeleit. Minden nagyfrekvenciás zavarjel vezérelni/kínozni fogja a buffert, de főleg a FET meghajtót. Azt is mutatja a Bode, hogy hiába növeljük az emitter ellenállást, úgy 40kHz fölött ez nem javít semmit a tápelnyomáson. Azzal lehet számolni, ha van mondjuk 10mV zavarjel a tápban akkor 0.5-1mV körüli zavar van a kimeneti jelben. Ezt csökkenti a visszacsatolási tényező az x-ed részére a dominás pólus frekvenciájáig. Efölött a frekvencia fölött 40dB/dekád meredekséggel nő a tápegységből a kimenetre kijutó zavarjel mértéke. Tehát elég rossz a helyzet ebből a szempontból (is). Érdekességképpen még megmutatom, hogy nagyon kis kollektoráram változástól nagyon nagy feszültség keletkezik a VAS kimenetén. Ezért kell a nagyon jónál is jobb tápegység. A hozzászólás módosítva: Nov 5, 2025
És az még lemaradt, hogy a földelt emitteres fokozat nagyjelű erősítőként nagyságrendekkel rosszabbul viselkedik minden szempontból, mint a földelt bázisú. Főleg ha még soros áram visszacsatolást sem használunk az emitterkörben. Persze azzal is lehet trükközni, de az egyszerűbb dolgokat már jobban szeretem.
Átváltottam a bufferre. Támadt egy kósza gondolatom:
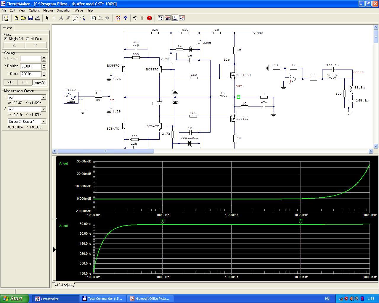
1. A buffer bemenetére adunk egy nulla torzítású, bármekkora amplitúdójú és frekvenciájú jelet. 2. Ha buffer torzítása nulla akkor a kimenetén pontosan ugyanez a jel fog megjelenni. Eddig ez teljesen nyilvánvaló. 3. Ebből logikusan az következik, ha buffer kimeneti jeléből kivonom a bemeneti jelet (vagy fordítva... ez mindegy) és a buffer torzítása nulla, akkor egy nulla mV-os egyenest kell látnom. Ha a buffer torzít, akkor a torzítást kell látnom. Ugyanazt a jelalakot (torzítást) amit a Nocht szűrő kimenetén látok. És ez majdnem így is van. Vagy mégsem? Rajzoltam három különböző buffert. Az eddig szimulált tranzisztoros fetgörbítőt, egy opamposat LT1223-mal és egyet ideális opamppal. Amit láttam az meglepett. Ebből látszik, hogy nem tudok semmit. Megmutatom és felteszek egy találós kérdést. Amit a tranzisztoros fetgörbítő különbségi jelén látunk és persze a többi szimuláción is, de kisebb amplitúdóval (Ube-Uki) az most torzítás, vagy sem. Ha torzítás akkor honnan származik (és miért ilyen nagy), ha nem torzítás akkor miért nem az? Abban ezer százalékig biztos vagyok, ha a gyakorlatban egy szkóp GND-jét a kimenetre csatlakoztatnánk, a mérőcsúcsot a buffer bemenetére, akkor ugyanezt jelalakot látnánk. Aztán még tovább szimulálgattam, az is érdekes lesz... már ha valakit érdekelnek ezek - a számomra krimibe illő - dolgok. Ui.: a hurokerősítés mindhárom esetben 70dB. Az ideális opamp erősítését szinte végtelenre be tudom állítani és akkor a különbségi jel közel nulla lesz.
Egy visszacsatolt erősítő kimenete csak a hurokerősítés nagyságától függően tudja követni a bemeneti jelet. Valamennyi eltérés biztosan lesz, legfeljebb a végtelen hurokerősítésnél nem.
A másik, hogy 10kHz-en már van fázistolás, tehát meg fog jelenni valamennyi alapharmónikus emiatt is, tehát nem csak torzítási termék lesz az eredmény. ( Ezért nem igazán tud nulla THD-t a Hawksford hibajavító. A slew-rate is okozhat problémát, tegyél fel négyszögjeles meghajtást is. Meg a Bode-ját is, az első képen az in-out jeleket, a másik kettőn az opamp plusz bemenete és a kimenet között.
Itt van a hurokerősítése a tranzisztoros- és az opampos meghajtásnak.
- Az egységerősítési frekvencia mindkettőnél 3MHz környékén van (jelentéktelen eltéréssel). - A fázistartalék a BJT-nél 92 fok, az opampnál 79 fok. Ennek sincs jelentősége. - A hurokerősítése mindkettőnek 70dB. - Ebből adódóan a dominán pólus mindkettőnél 1kHz. (3000kHz/3000) - A zárthurkú rendszer fázistolása az 1Hz-10kHz-es tartományban mindkettőnek (gyakorlatilag) nulla fok. Gyakorlatilag teljesen egyforma a két meghajtás ezekkel a módszerekkel mérve. A hurokerősítésük is azonos és a zárthurkú erősítésük is azonos. Mégis négyszer nagyobb a különbségi jele az egyiknek a másikhoz képest. Az in-out jeleket az előző szimulációban már kitettem. A kép címére kattintva jól látható. A négyszögjeles szerintem akkor kell amikor a zárthurkú erősítésből szeretnénk megtudni, hogy mekkora a fázistartalék, tehát mondjuk egy kész erősítőnél akarjuk ellenőrizni a szimuláció pontosságát. Most a fázistartalék mutatja a négyszögjel átvitelt. Szinusszal mérünk, nem szól bele semmibe a jelemelkedési sebesség... nincsenek túlvezérelve a fokozatok. Szerintem felesleges ezzel bonyolítani, máshol kell keresni az összefüggést. És még mindig nem tudjuk, hogy az a 100mVpp ill. 26mVpp az most torzításnak számít-e vagy sem. Ha igen, akkor honnan ered és miért pont ekkora?
Nézzük meg inkább a THD-t mindhárom kapcsolásnál.
Azt látjuk, hogy a tranzisztoros meghajtásnak négyszer akkora a torzítása, mint az LT1223-nak és 28-szor akkora, mint az ideális opampnak. Ennek a 28-szoros szorzónak még csak elméleti jelentősége sincs, mert ez akárhányszoros is lehet. Csak brahiból tettem ki az ideális opampos szimulációt, de azért van (lesz) tanulsága. Inkább annak van jelentősége, hogy ezt a négyszeres szorzót itt is megtaláljuk és pontosan akkora, mint az in-out különbségi jel. A hozzászólás módosítva: Nov 7, 2025
Szerintem ez a legelgondolkodtatóbb szimuláció.
Az ember azt hinné, hogy minél pontosabb a meghajtás, annál kisebb a torzítás. Vagyis ez nagyon hebehurgya megfogalmazás volt. Arra gondolnánk (legalábbis én), hogy a nulla torzítás eléréséhez valami csoda kell. Valami olyan gate áramot fogok látni, hogy az perec alakú lesz, vagy nem is tudom milyen... És tessék... Szemre semmi különbség nincs, sőt, a torzabb kimeneti jelhez kell valamivel nagyobb áram. Akkor hol a titok? A hozzászólás módosítva: Nov 7, 2025
Az előző négy hsz csak emiatt az ötödik miatt kellett.
Az van ugyanis, ha eddig megkérdezte volna tőlem valaki, hogy miért nem akarok többé átfogó negatív visszacsatolást -akkor azt válaszolom- azért mert az Aloha nagyon jól szól így az önálló VAS-sal és az önálló bufferrel. Bejött és 3 hónapja nem tudok betelni a hangjával. Na de ez nem magyarázat. Ez szubjektivitás, amit mindenki gyűlöl. Vagy azt mondom, hogy: csak! Vagy valami más hülyeséget kitalálok. Eddig azt gondoltam azért nem lehet eltüntetni, vagy legalábbis tovább csökkenteni a keresztezési torzítást, mert a tranzisztorok torzítanak. Vagy azért mert a FET-ek úgy működnek, hogy előbb be kell tölteni a gate kapacitást és csak ezután nyitnak ki és ehhez idő kell. Ez egyébként valóban így is van, de most nem ez a lényeg. Jól látható az ideális opampos szimulációnál, hogy nem kell semmivel sem több gate áram ahhoz, hogy a FET ne torzítson. A késleltetést kell nullára csökkenteni ahhoz, hogy nulla legyen a keresztezési torzítás. Persze a hurokerősítést is végtelenné kell(-ene) tenni, de ha késleltetése van a rendszernek végtelen hurokerősítés mellett is a késleltetés fogja meghatározni a keresztezési torzítást. Pontosabban, ez a rendszer be fog gerjedni, tehát nem is kell a kérdéssel foglalkozni. Tehát ha most megkérdezi tőlem valaki, hogy miért nem szabad átfogó negatív visszacsatolást alkalmazni, azt fogom válaszolni, hogy azért, mert a késleltetést drasztikusan megnöveli ha az összes létező fokozatot bevonjuk a visszacsatolókörbe. Nem a feteknek van "grízes hangjuk", hanem a rossz kapcsolástechnikának.
Az előző öt darab hozzászólásból semmit nem kell véresen komolyan venni, csak azt az utolsó előtti félkövér betűkkel szedett mondatot. Nincs megoldva semmilyen probléma és nem találtam fel a meleg vizet.
Tovább kattog az agyam és nem tudom leállítani. Egyetlen módja van a késleltetés csökkentésének, a feedforward kompenzáció. Lehet, hogy van még száz más is, de most ez jutott eszembe hajnalban. Idéztem már Cordell-től azt megállapítást ami valahogy így szól: ha valaki kitalálná az ideális összegzőt (szummátort) akkor ez lenne az ideális megoldás a torzítás (közel) nullára csökkentésére. Erősen tömörített és szabad fordítás ez, de benne van minden ami lényeg. Az a gond ugyanis (magyarra fordítva ezt az idézetet), hogy végfok kimeneti impedanciája nagyon kicsi (ebből a szemszögből nézve... másikból meg túl nagy). Ha párhuzamosan kapcsolunk valamilyen kis torzítású és a végfoknál gyorsabb (mondjuk) "A" osztályú erősítőt, akkor az csak úgy tudja "nullára" csökkenteni a torzítást ha átveszi a végfok teljes kimeneti áramát. Tehát felesleges bele a torz végfok.. ki lehet hagyni... vagyis nem csináltunk semmit. De ha megfordítjuk a dolgot és a nagyáramú végfok áramkimenetű (áramgenerátor jellegű) ugyanott vagyunk mint az előbb. Az "A" osztályú végfok átveszi a nagyáramú végfok teljes áramát. Tehát nagyon szigorú szabályokat betartva kell a két végfok (a nagyáramú és a hibajavító) kimeneti áramát összegezni. Ezt csinálta meg (lopta el) a Quad. Újra elővettem ezt a régi szimulációt. Nevezhetjük ezt a torzításcsökkentési eljárást hídnak is, meg előrecsatolásnak is... mindegy melyik, a lényegen nem változtat. Itt a nagyáramú végfok kimeneti impedanciáját a 2.5uH-s induktivitás növeli meg. A híd másik ága az integrátor 250p-os kondija. Ha ezt a két tagot arányosan változtatjuk akkor az egységerősítési frekvenciát "tologatjuk" az x tengelyen. A Quad Bode-t kell nézni. A másik két tag az erősítés (R2/Av) és R1 aránya. Itt most úgy van beállítva, hogy az integrátor erősítése 20dB-lel nagyobb a nagyáramú végfok erősítésénél. Ezt is lehet "tologatni" az y tengelyen. Figyeljük meg, ha 20dB-lel nagyobb az integrátor erősítése, akkor az egységerősítési frekvenciája is tízszer magasabbra tolódik. Tehát most a nagyáramú végfok 2.5MHz-es, az integrátornak 25MHz-ig nem szabad(-na) torzítania. Azt is figyeljük meg, hogy nagyon ki van ám találva ez az egész ("Quad áramok") A nagyáramú végfok kimeneti árama 1A, a hibajavító erősítőé 4 mA. Ennek így (ideális alkatrészekből összerakva) 0.1 ppm a torzítása. Igen ám, de ha a hídegyensúlyt kicsit felborítjuk - 1%-al megnövelem C1 kapacitását - a tozítás a 200-szorosára emelkedik. Ezért nem tetszik nekem ez az egész... annak ellenére, hogy csodálom és mélyen tisztelem azt aki ezt így kitalálta. A hozzászólás módosítva: Nov 7, 2025
Ezt a Quadot csak bevezetésnek szántam egy "kósza gondolathoz". Az az ötletem támadt ugyanis, hogy nem muszáj az a fojtót a végfok kimenetére tenni, lehet az akár a földön is.
Így a - nevezzük most - hibajavító erősítőnek nem kell a végfokra is rádolgoznia csak a kimeneti fojtóra. És lehet U2 egy valamekkora erősítésű, nagyon gyors, kis áramú invertáló erősítő. Ezt sem egyszerű jól megcsinálni, de legalább nyugton maradok vele egy ideig.
Éppen ezt akartam írni, hogy a GND végére kellene tenni a hibajavító erősítőt. De te már leírtad. Talán volt is már szó róla, de nem okozna nagy fejtörést egy alacsony tápról üzemelő nagyáramú erősítő tervezése. Ráadásul mivel csak 1V alatti jelszinten dolgozna, a jelváltozási sebességnek sem kellene nagynak lennie, mégis gyors lehetne.
De van egy még betegebb gondolatom. Az egész fő erősítő tápostól együtt lebeghetne ennek a kis segéderősítőnek a kimenetén, vagy fordítva.
Én visszatérnék a kályhához. Egyszerűen csak matematikai modelleket használnék és elsősorban a bemeneti, " in " levő jelekre koncentrálnék. Ez okoz TIM-et, állítólag ettől lesz grízes a hang. A sima THD-ban nem hiszek, azt alapból kicsire lehet megcsinálni és nem hiszem, hogy lényeges lenne, hogy 0.01, vagy 0.0001% a THD. Az, hogy mégis kicsi, az szép, de nem jó semmire. ( De jó marketinges célokra. )
A TIM lenne a lényeges. Ottala és mások szerint is az a probléma, hogy átfogó visszacsatolásnál az in bemenet túlvezérlődik, mert a visszacsatoláson későn érkezik vissza a kimeneti jel. Erről régebben, tettem fel két cikket, jó régiek, Ottala cikkét meg nemrég tette fel valaki. Az is régen írodott, de jó. De a TDA2030A ic adatlapján is ott a lényeg. És bizony négyszögjeles vizsgálatot igényel. A felfutásoknál sem vezérlődhet túl a bemenet, mert ez okoz TIM-et. ( Lehet, nem tudom, hiszen a kimeneten semmi nem látszik.) Ahogy én gondolom, a TIM-nek is a slew-rate-től ered a problémája. ( A cikkek szerint ) A SID ( Slew-rate Indicated Distortion ) elkerülésére az átvinni kívánt legnagyobb frekvenciájú szinuszjel esetében a szinusz nullátmenetében húzott érintő meredeksége adja meg a minimális slew-rate-et. ( Matematikailag egy egyenes iránytangense. y = mx+b) Erről tettem fel szimulációt, meg te is tettél fel. Ugye, nem akarjuk, hogy háromszögjel jöjjön ki a szinusz helyett... Ehhez a képlet: Smin = 2Pi x fmax x Up, ahol Up a szinusz csúcsértéke. Ez egy 100W 8 ohmra erősítőnél Smin = 6.28 x 20e3 x 40 = nagyjából 5V/us. Legyen mondjuk 6V/us. Ezt nagyjából az összes erősítő teljesíti, kivétel talán Ottala idejéből, amikor nem voltak gyors tranyók, FET meg pláne nem. Régebbi cikkekben azt írták, hogy ne járassuk sokat a végfokot 10 kHz-en, mert nagyon melegszik. Persze, mert a tranyóknak akkora töltéstárolási ideje volt, hogy még együtt is vezettek. És valószínűsítem, hogy a csövesek is azért szólnak jól, mert ezt a néhány V/us-os slew-ratet vidáman teljesítik. De ugye a tranyós 20...50-et már nem? Elvileg, a szimulátorokban csak akkor lépnek fel durva hibák az "in" bemeneten, ha túllépi a bemeneti jel slew-rate-je azt, amit a végfok a kimeneten tud. Ezért aztán teszünk a bemenetre egy aluláteresztő szűrőt. Bár ez is megkérdőjelezhető, hiszen egy CD játszóból 20kHz felett nagyjából semmi nem jön ki. Persze, ha valaki rádióvevőt csinál a végfokból, akkor kell... Mindezek ellenére hiába megfelelő a slew-rate, az "in " bemeneten elég furcsán is tudnak alakulni a jelek. Erre mondom azt, hogy matematikai modelleket kell használni és inkább visszabutítani egyes helyeken. Én a csatományban levőt használom. Kondik nélkül semmi baj az "in" bemeneten. A visszacsatoló ágban levő kondi nagyban növeli a kimeneti jel késését, mégpedig az R x C időállandónak megfelelő értékben. A másik kondi kevésbé látványos, de ha az előremenő ág domináns pólus csak 1 kHz, akkor már nagyon beleszól a késleltetésbe. Meg a nagyobb frekvenciákon a THD-ba. És az "in" bemeneten megjelenő jelbe is... Ezért kell ezt a pólust 20kHz fölé tolni. A visszacsatolásba levő inkább csak a kimenet sávszélességébe szól bele, a késleltetési ideje hiába 100...200ns körüli, nem látom milyen problémát okoz. A TIM1 a kapcsolási rajz. Én nem szeretem az ideális, vagy virtuális opampot, mert ki kell tölteni egy táblázatot. Egyszerűbb a szummátor, mindössze az erősítést ( illetve azt, hogy mennyivel szorozza fel a bemenetet a kimenetre.) A végén egy slew-rate korlátozó van, a megadott értékek V/s-ban vannak, tehát egymillióval osztani kell a V/us értékhez. A 2pF a visszacsatolásban azért kell, hogy a szimuláció ne akadozzon. Egyébként, már ez a kondi 11 ns késleltetést okoz. TIM2 a bemeneti fesz felszorozva -10-zel, a kimeneti feszültség és az "in" bemenet. Látható, hogy ezen a ponton túllövés nélkül áll be az új érték és gyakorlatilag csak az előbbi 11ns-os késleltetés van. TIM3 Be van kötve a C3 kondi, már okoz rendesen késleltetést, meg látszik, hogy a kimenet sávszélességét is korlátozza. TIM4 Csak a C1 van bekötve. Az első töréspontot az előremenő ágban 28 kHz-re korlátozza. Mindjárt látszik, az "in" bemeneten a túllövés. Ez mennyire probléma? TIM5 Csak a C1 van benne, 1 kHz-re korlátozz. Azért ez már 4 mV a bemeneten. A késleltetési idő továbbra is csak 11ns. TIM6 Mindkét kondi be van kötve. Elég ronda. TIM7 Mint az előbbi, de -300000-re megnövelve a szummátor erősítése. Ahogy én látom, az előremenő ágnak, vagy ha úgy tetszik a hurokerősítésnek minél feljebb legyen az első töréspontja és minél nagyobb legyen az erősítése. Az, hogy nem átfogó visszacsatolás van szerintem semmit nem jelent, viszont egy csomó problémát vet fel.
Egészen másról beszélünk. Buffert írtam. A buffer feszültségkövető, csak áramot erősít és nem invertál. Alapesetben egy emitterkövető. Az utolsó öt hozzászólásom erről szólt, semmi másról.
Vagyis a Quad előtti öt hozzászólásra gondoltam. A hozzászólás módosítva: Nov 7, 2025
Nem tudom, hogy legyen, vagy, hogy kéne lennie. A buffert meg kell tartani és azt "hibajavítani"... esetleg, de nem kellene nagyon túlbonyolítani. A tranzisztoros helyből jól kell, hogy szóljon mert lényegében ez szól most is nálam. Az LT1223 nagyon instabilnak tűnik, ezt meg se merném építeni... ha csak valami jó kompenzációt nem találnánk hozzá... de ez reménytelennek tűnik egyelőre, mert túl gyors ez az opamp és nagyon könnyű begerjeszteni.
Rajzolgatok még... Idézet: „De van egy még betegebb gondolatom. Az egész fő erősítő tápostól együtt lebeghetne ennek a kis segéderősítőnek a kimenetén, vagy fordítva.” A Technics megépítette évtizedekkel ezelőtt (màr beraktam egyszer). https://www.diyaudio.com/community/threads/audiotek-69-technics-se-...23590/ TJ. A hozzászólás módosítva: Nov 7, 2025
Igen, az egy buffer. Aminek szintén van feszültségerősítése és mindenféle energiatárolói. Amiről én írtam, az egy átfogó visszacsatolású erősítő. Ha te egy közös visszacsatolást csinálsz, akkor pont egy normál erősítőt kapsz. Ugye, a normál erősítő is úgy épül fel, hogy van egy feszerősítője, meg egy teljesítményerősítője. Én nem ebben látom a különbséget. Te két, különálló részre bontottad a visszacsatolás szempontjából. És ezzel a nagy hurokerősítés jelentette előnyöktől megfosztottad az elrendezésed, cserébe ástál néhány árkot, aminek a betemetése nem is olyan egyszerű. Sok sikert!
Mindjárt írok a másik topikba a TIM-ről, hogy mit csinált a Sansui (jól vagy rosszul) erre 78-ban.
Nem fosztottam meg a nagy hurokerősítés jelentette előnyöktől. Van egy rendkívül stabil DC csatolású VAS fokozatom 44dB-es hurokerősítéssel 0.0001% torzítással, 10MHz-es egységerősítési frekvenciával, 90 fokos fázistartalékkal, ami mindössze 6 tranzisztort tartalmaz. Ezt terheli 200 MOhm/20pF impedanciával a buffer, aminek szintén van 70dB-es hurokerősítése, 85 fok fázistartaléka, 50ns késleltetése, 5mOhm kimeneti ellenállása 1kHz-en.
A "sok sikerről" annyit, hogy ez a gyakorlatban működik nálam. Rendkívül stabil, agyonverhetetlen és rendkívül jó hangú. Próbálom egyszerűsíteni (vagy bonyolítani) és tovább javítani a paramétereit.
Csak birizgálja a fantáziámat ez a Quad. A jó hír, hogy bufferré is át lehet alakítani, a rossz, hogy tévedtem... R1, R2 a híd másik két tagja (C1, L1) mellett. A légmagos fojtót ismerjük még a PWM topikos korszakból.
Köszi, csak felmerült az elmélet mint lehetőség. Valójában mire megszületne a tökéletes erősítő, addigra biztosan halláskárosodott leszek.
De ha megfigyelem a zenehallgatási szokásomat, az derül ki, hogy engem egy olyan erősítő elégíteni ki, amit már régen megterveztem elméletben. Ez kapcsolható tápfeszültségű és munkaponti áramú erősítő. Mivel nyugodt estéken az 1W teljesítmény elég, miért ne lehetne ez tisztán "A" osztályú beállítás. Bulis napokon meg úgy sem zavar hogy nem High end, csak legyen erő. Ez az én tervem a jövőben. De most van néhány erősítőm ami megfelel. Időm az sajnos nem olyan sok.
Mint ahogy egyszer volt már téma, a Quad topológiát úgy lenne értelme követni, hogy elvetnénk az eredeti nagy torzítású beállítást, aztán az eleve jó végfokot javítanánk a topológia adta előnyökkel. Nyilván nem akarjuk újra feltalálni a langyosvizet, csak élvezni a lehetőséget, amit adhat.
Ha már légmagos tekercs. A szolenoid nem a legjobb választás, helyette voltak próbálkozásaim alternatív megoldásokkal. Ilyen volt az egymás melletti két sorbakötött ellenfázisú, kívülről réz csővel körülzárt tekercs. Persze még "D" osztályú erősítőn. De természetesen ezt sem én találtam ki, meg a teflon magos toroid induktivitást sem. Ennek ellenére használni szabad.
Ma egész nap egyéb torzításcsökkentő eljárásokat bogarásztam. Egyik sem igazán tetszik, de azért egy-kettőt leszimulálok. Például itt van ez a GEM...
Egyszerűen nem tudom elképzelni, hogy az működjön, de még nem szimuláltam le mert mást akarok bebizonyítani (magamnak).
A GEM-nél is azt látom, hogy nincs meg az összegzőpont a kimeneten. Ellenfázisban hozzáadják az áramgenerátor előtorzított áramát egy feszültség generátorhoz... amit az szépen el kell, hogy nyeljen. De előbb még kicsit utána kellene olvasni, hogy mit írnak róla. Aki nem ismerné, egy ilyen képet tudok róla kitenni (mert a laptopról kell kifényképeznem). Kőkorszak : )
No igen. Nem tudtam hogy mi ez a kapcsolás, de lejött. Összegző pont az a kimenet, mivel nem nulla a kimeneti ellenállás, vagyis csak akkor nulla, ha a visszacsatolás ezt nullára kompenzálná. Laterális fet esetében ezt most nem számoltam ki, de tized Ohm nagyságrendű, tehát virtuálisan ott van egy soros kimeneti ellenállás.
Te amúgy szívbaj nélkül csinálsz tized százalék alatti torzítású erősítőt, azaz 10A csúcsáramnál 10 mA javító áram elég. Persze a kapcsolást merőben nem így csinálnám, hanem szimmetrikusan. Rágnom kell még, mert új ez a topológia nekem.
Ha a komplementer tranyók B osztályban mennek, akkor a nullaátmenet közelében nem lesz kicsi kimeneti impedanciája, csak akkor amikor már a kimenő áram zömét az állítja elő.
Egy korrekt AB osztályú munkapontban működő kimenet torzítását ez a megoldás szerintem már nem tudja számottevő mértékben csökkenteni. |
Bejelentkezés
Hirdetés |



















































