Fórum témák
» Több friss téma |
(esetleg nincs némítás bekapcsolva?)
Általában végfok hybridek mute lábánál szokott lenni egy RC tag, ami a bekapcsoláskori némításért felelős. Annak az elkónak elöregedve megnő a szivárgási árama, így nem tud feltöltődni, némítva marad a végfok... Ha ez a probléma, akkor az elkót (~100-220µF/10V) nagyobb feszültségűre cserélve megszűnik a hiba.
Köszönöm a gyors választ de már megoldódott a probléma. A hifin található egy Audio-In csatlakozási lehetőség ami tudomásom szerint kontakt hibás. Néhány apró megmozdítás után visszajött a hang. Valószínűleg a hifi úgy érzékelte mintha rá lenne csatlakoztatva valami.
Üdv.: Rmade
Bővebben: Link
Üdv!
Sziasztok!
Tevion MDVD 2007 A gondom vele, hogy van, hogy működik tökéletesen, de van, amikor nem reagál semmire, "úgy marad". Amikor áram alá helyezem, Stand by állapot mindig van, Bekapcsoló gomb működik, de amikor nem akar működni, nem csinál semmit. A kijelzőn megjelenik, ahol éppen van (FM, Disc, Card) de se kikapcsolni, se forrást váltani nem lehet. Mitől lehet ez? Köszi
Addig eljutottam, hogy a táppal egyszer biztos, hogy baj van. Nagyon magas frekvenciás hangon sípol valami benne. Van 1 púpos kondi is, nyilván cserélve lesz majd. Kondi hiba okozhatja, ez a sípolást? Mi szokott így sípolni?
köszi
Sziasztok.
Egyik ismerősöm megkért, hogy nézzem meg a hifijét. AIWA, tipus jelenleg ismeretlen. Kb. valami ilyesmi: Bővebben: Link Még nemláttam, de abból amit elmondott az a gondja vele, hogy bármilyen CD-t helyez bele, nem játsza le, hanem a válto átváltja a következőre. Betette a tisztító lemezt, azt probléma nélkül lejátszodta. Vadonat új CD-t sem játszik le neki. Minden más működik, kazi, rádió stb. Esetleg a lézerrel lenne a gond, vagy miből érdemes kiindulni? Köszönöm
Üdv!
Ilyen esetben én mindig cserélem az összes elkot a szekunder oldalon (főként, hogy ott ülnek a melegben a bordától pár centire). A sípolás azért van, mert a táp próbálja a megfelelő kimeneti feszt beállítani, de nem bírja, mert a kondik kiszáradtak/megnőtt a belső ellenállásuk vagy zárlatossá váltak. Ez okozza a standby állapotot is, letilt az elektronika, mivel nincs megfelelő tápfesz (tv-knél is ez szokott lenni). Cserekondiknak feltétlenül low esr 105-fokos elkokat alkalmazz. Biztos ami biztos alapon, a primer oldalon is érdemes cserélni az elkokat, mert azok is közel vannak a bordákhoz (akkor is ajánlott, hamár 2-3 éves a készülék). Üdv!
Köszi a választ!
Kicseréltem már az összes elkot, a sípolás megmaradt változatlanul. Összeraktam, majd működött is tökéletesen egy fél napot. Kikapcsoltam, majd amikor újra be, akkor egy nagy durranás a hangszórókon, és azóta csak magas hangú cincogás jön ki belőle, sőt ha megemelem a hangerőt, elnémul az egész a magasabb hangerő tartományban. Gondolom, nem tud annyi áramot leadni a táp, amennyi kellene. Ezt a cincogást mi okozza, nem tudom, a tápon szerintem valamelyik trafó még problémás, amik persze egyediek. De ha a tápot sikerülne is megjavítani, nem tudom, h. nem a végfok szált e el. Az meg valami qfp tokozású ic, aminek a tetejére van ragasztva egy alu darab hűtőbordaként ![]() Ha van még ötleted, szívesen fogadom, mert nekem már baromian nincs.
Üdvözlet!
Segítséget szeretnék kérni. Van egy Sony str-de445 erősítő. A jobb oldala egy kicsit halkabb lett. Egy fórumon találtam ugyanilyen hibát, ami kondicserével megoldódott. Idézet: "Sziasztok! Utólag mindig okosabb az ember... Megvettem az ic-t, de persze kiderült, hogy nem az volt a hibás. A hibafelmérése során három helyen hibáztam: -hittem az ismerősnek és bevettem, hogy csak az első csatorna egyik oldala halkabb, mint a többi, a hátsó csatornát nem próbáltam szétszedés előtt. -amikor felcseréltem a két ic-t akkor rögtön ki is cseréltem a visszacsatolás-hidegítő kondenzátorokat (mert gyanúba keveredtek ők is) a front részlegen, de a hátsó részlegen nem cseréltem ki őket, az ic-ket pedig nem cseréltem vissza, hogy ellenőrizzem a feltevést -átsiklottam a tény fölött, hogy a kapcsolási rajz szerint az első és hátsó hangszórók azonos oldalai a meghajtó ic-k ellentétes feleit használják. (tehát az ic cserével a hibának oldalt kellett volna cserélnie, ha tényleg az ic lett volna a rossz) Végeredmény: 2db rossz hidegítő kondenzátor, 1db feleslegesen megvásárolt ic, 1db jól működő erősítő." Nos én kicserélném az említett kondikat, ha tudnám melyik az. Ebben kérném a segítségeteket. SM: SManual A másik probléma ugyanezzel a készülékkel: amikor az előlapi gombokat használom akkor nem mindig az a funkció működik, hanem mintha egy másik közeli gombot nyomtam volna. De ha sűrűn nyomkodom akkor helyre áll a rend. Távirányítóról tökéletesen működik. Mi lehet a gond? Talán a mikrokapcsolók...? Köszönöm a segítséget!
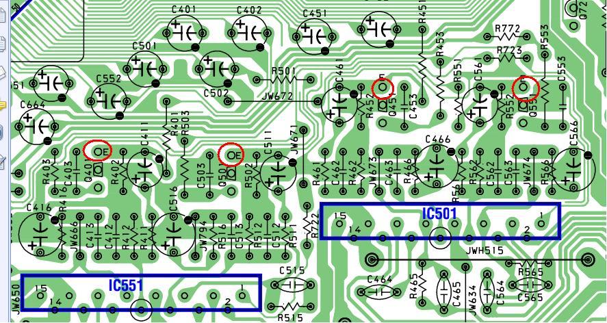
Szia! Ez nem pont az a széria de majdnem ugyan olyan és a dolog logikáját be tudom rajta mutatni. Az UPC jelű meghajtó IC-k elég forrók, a közvetlen mellette lévő elektrolit kondenzátorok kiszáradnak ettől a melegtől. Amit mellékelek azon C416, 516, 466, 566.
Köszönöm, de sajnos olyan sokat nem mond nekem. Lényegében az összes ic melletti kondit cseréljem? A kép az erősítőm panelja. Azon lehet az említett "hidegítő kondi"?
A készülék nyomógombokra van valami ötlet? A hozzászólás módosítva: Ápr 5, 2013
Abból a hat kondenzátorból négy a visszacsatolásoké. A másik kettőt, ha fontos kiderítem, de azok pont úgy meg lettek melegítve, a cseréjüket ajánlom. 105°C-os kondikat szerezz be!
Sziasztok!
Samsung MAX-PN54 Hifi készülékem hibajelensége, hogy halkan szól max hangerőnél, és csak sistergő hangon szól, végfokot cseréltem rajta. (A Pro-Logic része szól rendesen) Segítségeteket szeretném kérni, hogy találkozott e valaki ilyen hibajelenséggel. Tápfeszültség a végfokon 40V van. Rajz: Link
Üdv!
Mivel a leirásod szerint eléggé problémás a táp, ezért szerintem kapcsolási rajz alapján nézd meg, hogy melyik kimeneten mekkora fesznek kellene kijönnie, és mekkora áramot kellene leadnia, szedd ki a tápot a gépből, a kimeneteket terheld le úgy, hogy a specifikált áramod adja le, és a kimeneti feszt figyeld szkóppal (mennyire stabil a feszültség, mekkora a zaj rajta). Ha a terhelés során újra előjönne a cicergés/instabil működés akkor ellenőrizd a trafókat, optocsatolót, ic-t, és a kapcsolófeteket/stabilizátorokat, ha valahol nem stimmel az üzemi feszültség, ott érdemes hibát keresni. A hangproblémávan kapcsolatban: itt is érdemes mérni, feszültségeket ellenőrizni, ellenőrizni a végfok/processzor áramfelvételét. Üdv!
A segítségeteket szeretném kérni. van egy Hama mini hifim. Nem rég volt egy központi áram szünet, és mikor a szolgáltató visszakapcsolta elhalálozott a PC tápja és valami ebben a kis jószágban. Szétszedtem,de nem láttam semmi hibát. A biztosíték jó, felpuffadt kondi nincs. Minden funkció működik(rádió, CD, USB) csak éppen nem szól, még a fejhallgató kimenet sem. Hogyan kezdhetnék neki a hiba megkereséséhez?
Az erősítőfokozatok tápját ellenőrizd. Ha megvan, tegyél jelet a bemenetükre. Ha ez szól előrébb a bemenet választónál van probléma. Rajzod van hozzá?
Szia!
Mi a típusa ennek a "hi-fi"-nek? A hozzászólás módosítva: Ápr 11, 2013
Ez inkább valami gyártási sorszám lehet. Valami olyasmi, hogy TYP:xxx vagy Modell:xxx nincs rajta? Értelem szerűen az x-ek helyén számokkal.
Ez a típus száma, a gyárási száma külön van feltüntetve rajta. Ha google-ba beírom, képeket találtam a készülékről,de rajzot semmit.
Az szomorú, Így sokkal nehezebb dolgod lesz. A végfokot csak megismered benne? Az abban lévő IC adatlapján lévő kapcsolás alapján legalább annak a működőképességét tudod ellenőrizni. A tápot is méregetheted, hátha ráakadsz a bajra.
Felismerem igen,de rá van ragasztva a hűtőborda, majd valahogy leoperálom róla.,köszönöm a segítséget!
Sziasztok!
Van egy Philips FW-M567/22-es hifim a következő problémával: Egy ideje elkezdett búgni az egyik hangfal (nem emlékszem melyik), aztán mire odajutottam, hogy szétszedem, már nem tudom kipróbálni sem, hogy melyik volt, de azóta már komolyabb a gondom. Most ott tartok vele, hogy bekapcsolom, és mihelyst bedugok akár egy fülest, vagy néha cd-módra váltásnál, átvált standbyba, és nem is tudom visszakapcsolni, áramtalanítanom kell. Hallom, ahogyan a relé kapcsol a standby tekercsre, aztán nem reagál semmire. Egyik kondi a táp paneljén 3900 uf-es 4700 helyett, de nem hiszem, hogy ez lenne a fő probléma. Köszönöm a segítséget!
Valakinek lenne ötlete?
Sajnos nem jutok közelebb a megoldáshoz.
Hali!
Valószínűleg a végfok adta meg magát és emiatt letilt az elektronika. Ha kicsatolókondis a végfok, akkor a kondi is okozhatta a búgást.
Köszönöm a segítséget!
Feltettem a javítási útmutatót, hátha észrevesztek még valamit, hogy merre indulhatok el. A kondikat most rendelem hozzá, de addig kimérném még a gyanús dolgokat. Előre is köszönöm! |
Bejelentkezés
Hirdetés |
















