Fórum témák
» Több friss téma |
Szia!
Ezek közül valamelyik hasonlít rá?
Köszi , de hagyjuk. Ez így nem fog menni. Majd megoldom magamnak.
Idézet: „Ha kell még valami pontosítás hozzá, tudok még segíteni.” Fényképezd le és mutasd meg!
Üdvözletem!
A segítségét szeretném kérni a nagyérdeműnek annak érdekében, hogy elkészülhessen végre a hőfokszabályzott kefirkészítőm. Adott az a probléma, hogy a kaukázusi kefirhez szükséges mondjuk 25°C. A hőmérséklet jelentősen befolyásolja az ízét: alacsonyabb hőmérsékleten (~22) savanykásabb, magasabbon (~26) tejszínszerű a végeredmény. (17°C-on már leáll a kefirképződés, 30 felett pedig megromlik az egész.) Emiatt szükség van egy olyan érzékelő és szabályozó áramkörre, mely a beállított hőmérséklet alatt (~1°C-kal) fűtést kapcsol, afelett hűtést. A probléma valódi forrását az 1-2°C-os köztes, kikapcsolt állapot jelenti a szabályohatóság (például 20-30°C tartományban) mellett. A helyes megfejtésért kefirgombát tudok felajánlani (BP-i átvétellel). A kefirkészítő többi részét már nagyjából megterveztem, a kész művet pedig majd cikké konvertálom itt.
Ha ilyen pontos szabályzásra van szükséged, akkor valamilyen PID szabályzó jó lehet ide. Valahol a neten láttam ilyet, mondjuk az villannyal működtetett "kukta-fazék"-hoz készült, azt nem tudom, hogy annó melyik cikk volt, amit olvastam, mert abban volt egy elég jónak tűnő beállítási módszer is a PID-hez, pc-re kötött hőmérős multiméterrel felvett hőfok-idő diagram alapján... de most rákeresve, pl találtam egy ilyet: Bővebben: Link
Mondjuk kérdés a fűtést mivel oldanád meg, meg ha hűteni is kell akkor az is egy külön kérdés, hogy hogyan és mivel...
Egy keltetőgép, az igényel pontos szabályzást (+-0,25°C) ez nem. Ha azt is meg lehet oldani analóg szabályzással (igaz, már körülményesen), akkor ezt már "röhögve" vinnie kell egy egyszerű áramkörnek. Bimetálok is csak azért kerültek kizárásra, mert kettővel külön kellene beállítani a tartani kívánt hőmérsékletet.
A hűtés/fűtés/szellőztetés módja már megoldódott: a hőszigetelt burkolaton van két szellőzőnyílás, az egyiken keresztül jut be a peltierrel fűtött, vagy épp hűtött levegő. A hozzászólás módosítva: Máj 22, 2014
De az az analóg szabályzó is lehet amúgy PID
csak ott az áramköri elemek cseréjével tudod azt elérni amit egy egyszerű 1000ft alatti árú mikrokontrollerrel is akár... (bár én még nem játszottam hasonló kontrolleres pid szabályzóval, de érdekel a téma)
Ilyen szintű vezérlés kellene, csak nem feszültség, hanem hőmérséklet által működtetve. A végén még fogok két termosztátot: az egyiket belövöm fix 24°C-ra, a másikat pedig meghagyom szabályozhatóra. Kapcsolnak majd 1-1 relét. Így csak azt a problémát kell megoldanom, amikor mindkét relé bekapcsolt állapotban van...
Én úgy oldanám meg, hogy vennék 2 komparátort. A + bemenetükre egy termisztoros feszültségosztót, A - bemenetükre egy stabilizált feszültségről működő potméterrel működő feszültségosztót kötnék. A kimenetükre egy tranzisztoros kapcsoló fokozattal meghajtott relét kötnék. Az egyikkel a hűtést kapcsolnám, a másikkal a fűtést.
Ha a termisztoros feszültség osztó feszültsége kisebb, mint a hozzá tartozó potméteres feszültség osztó feszültsége, ekkor mindkét komparátor kimenete alacsony, a tranzisztorok zárva vannak, a relék elengedett állapotban. Az egyik, a fűtést kapcsoló relé bontó érintkezőjén keresztül a fűtés be van kapcsolva. A hőfok növekedéséven nő a termisztoron a feszültség, és ha az eléri a fűtést kapcsoló komparátor potméterén beállított feszültséget, akkor az átbillen, a kimenet magas lesz, kinyitja a relé tranzisztorát, a relé meghúz, a bontó érintkező kikapcsolja a fűtést. Ha tovább emelkedik a hőmérséklet, akkor a második komparátor is átbillen, és a relé záró érintkezője kapcsolja a hűtést. Ha a fűtést kapcsoló relé fogyasztását sem akarod, akkor az ahhoz tartozó jelet negálni kell, ekkor mindkét relé csak akkor húz meg, ha az egyik potméter által beállított feszültségnél kisebb a termisztoron mérhető feszültség, és a másik csak akkor kapcsol, ha nagyobb ez a feszültség. A kettő között sem a fűtés, sem a hűtés nem működik, csak a potikat kell jól beállítani. Egyszerűbb lenne mikrovezérlővel, csak a programot kell az előző gondolatmenet szerint megírni.
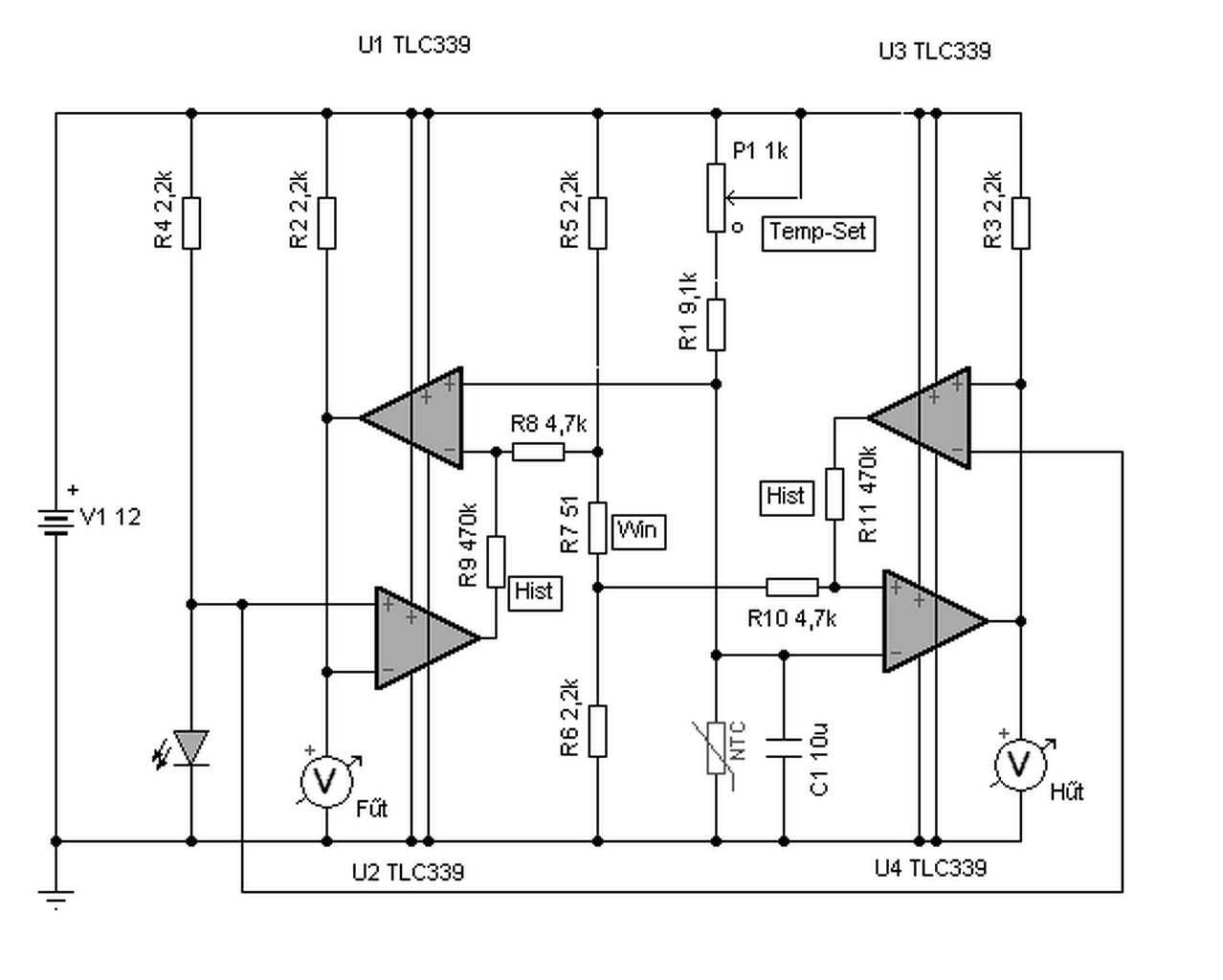
Hello! Termosztáttal az a gond, hogy ehhez nagy lesz a hiszterézise. Kivétel, ha két digitálisat használsz. De rajzoltam egy analóg kapcsolást, ez egy "ablakkomparátor".
- A hőmérsékletet (Temp-Set) a P1 potival lehet beállítani. - Az ablakot a két kapcsoló között, az R7 ellenállásával. (Két "Be" pont közötti távolság.) - A hiszterézist ("Be" és "Ki" kapcsolási pont közötti távolságot, hogy ne kapkodjon) R9 és R11 ellenállásokkal. Ez 1db IC, amiben négy komparátor van (tápfesz vezetéke persze csak kettő van). A kimenetekre lehet tenni egy-eyg Fet-et, ami meghajtja az akármit. A hőérzékelő, egy 10kohm-os termisztor. (A hőfokos grafikonon, fűtés kikapcsolását, és a hűtés bekapcsolását láthatod csak, mert a szimulátorral csak növekvő hőmérséklet tartományban lehet szimulálni. A másik kapcsolás feszültség vezérelt, hogy lásd a hiszterézisek alakulását, csak ott a termisztor feszültségét szimuláltam. Ott persze lehet oda-vissza menni.)
Üdv!
A hiszterézisre gondoltam, ezért is jött az ötlet, hogy két relét vezérelnek a termosztátok, ezáltal csökkenthető a tehetetlenségük "egymásra tolt" kapcsolási tartományokkal. Mellékeltem is a képet erről, hátha valaki szórakozna ilyesmivel. Szerintem pontosan ez az az áramkör, amit kerestem. Köszönöm! A szimulációkat szintén, bár azok áramkör nélkül is megjelentek a beépített kivetítőmön. :-] TLC 339-t nem találtam a Hestore-ban, csak LM 339-et. Az ugyanúgy megfelel a célra? 2 kétáramkörös relét (+1-1 LED-et) fog meghajtani a kapcsolás, a mellékelt módon. A nagy feketeség a képen a meghajtott peltier-t szimbolizálja.
Természetesen az LM is jó hozzá, csak a TINA-ban TLC van, én meg észre sem veszem már.
A relés is jó, de a termosztát hiszterézisének kisebbnek kell lenni mint a szükésges ablak, mert különben megnöveli azt.
Hestore-ban van összeállítás alatt egy csomagom, úgyhogy ürölök, hogy egy komparátor miatt nem kell másik boltot is keresnem... Köszönöm!
Jelenleg egy működésképtelen (=már csak fűt) routerrel melegítem a kefirt, s a hőérzetem alapján tologatom a tetején hidegebb, vagy melegebb pontok felé. Ennek a pontosságával tippre egy átlag bimetál is felveszi a versenyt... :-]
A 80-as években nekem is voltak kefir gombáim. Akkortájt jöt divatba, hogy nem volt e tejfölben savó. Utána jártam, és kiderült gombával oltják. Kaptam is egy marékkal. Aztán a műhelyben minden nap gyártottam a kefirt. A többiek meg utálkoztak, látván a gombákat. De hőfokszabályozás eszembe sem jutott, szobahőmérsékleten simán működött a dolog. Lehet akkor a tej még tejből volt. Hétvégén meg vagy szaporítottam, vagy ha nem kellett, 5 literes üvegben tiszta vízben nyaraltak. Ma már csak eszem, nem gyártom..
Persze, működik az szobahőmérsékleten is, főleg, ha a savanykásabb a kedvenced. Szabályzás nélkül az íze is változatosabb. Nekem viszont akkor a kedvencem, ha kellemesen tejszínes. 2,8%-os tejből még savanyúbb lesz, 3,5-ből pedig ez az édesebb. Lehet akár tartós is, de van ismerősöm, aki az automatás 3+% -osra esküszik... :-] Jó Neked, hogy a boltit tudod fogyasztani. Azok közül egyet kedveltem, de valami horribilis ára volt. Napi 10 perc foglalkozást meg megér, hogy a kedvencemet igyam a tej árán.
Üdv. Egy kis segítséget kérnék tőletek. A lent látható kapcsolást szeretném megépíteni, fűtőtestnek 2db 100W izzót használnék sorba kötve. A relét szeretném valamivel helyettesíteni, mert gyanítom nem sokáig bírná a sűrű ki-be kapcsolgatást. Esetleg triakkal valahogy össze lehetne e hozni.
Előre is köszi.
Üdv!
Ott a kép alatti leírásban a megoldás: szilárdtest relé.
Jobban örülnék egy triakos megoldásnak, mert olcsób.
Az optocsatoló + ellenállások + tirisztor = szilárdtest relé.
Se nem csak 5K+ -ért vannak, lásd a Gugli első boltos találatát: Link
Két kérdésem lenne, jó e így a rajz, és az R8+R9+R10 ellenállásokat ki lehet e hagyni a kapcsolásból. A hőfok beállítást az Ic-2-3-4 lábán végezném el, multiméterrel. Nem lesz hozzá kijelző.
Szia
" jó e így a rajz," Igen de lehet hogy a R7 ellenállást kissebre kell venni ~600ohm ( de próba és meglátod ( függ hogy milyen a 2 LED)) "R8+R9+R10 ellenállásokat ki lehet e hagyni " igen de ha a R10 kihagyod akkor 0fok alá nem tudsz menni. ( R10= -50-+150fok, R10 nélkül = 0-150fok ) "beállítást az Ic-2-3-4 lábán végezném el, " Az a baj, hogy a IC 3láb változni fog a visszacsatólás miatt. De járható ut, csak figyelembe kell venni, a változást. üdv.
Rátudnál nézni a kapcsolásra egy kicsit változtattam az értékeken,mert 35-39 celsius között használnám csak.
Így kb 0,2 celsius a hiszterézis ha minden igaz,és így könyebb a beálitás is. Előre is köszi.
Sziasztok!
Van egy LAE MTR6-os hőfok szabályzóm. Biztos nagyon egyszerű beállítani de nem tudok rájönni hogyan kell. Találtam hozzá egy "adatlapot" de abban nincs benne a beállítása. Tettem rá PTC-t és amikor feszültség alá helyezem a következő történik: Először kiírja hogy "LAE" ez a logó, oké. Utána kiír egy számot 66 majd még egyet 86, ezután pedig az aktuális mért hőmérsékletet. Először azt hittem hogy a két szám amit bekapcsoláskor kiír az az alsó és felső kapcsolási hőmérséklet, viszont minden alkalommal amikor újra feszültség alá helyezem ez a két szám amit kiír random változik így nem tudom mi ez. Továbbá amikor már az aktuális hőmérsékletet mutatja hiába nyomkodok bármit is az előlapon, nem csinál semmit. Tud valaki segíteni hogyan is kell használni ezt a modult? Köszönöm!"Adatlap" Illetve közben találtam egy ilyet, ez elég szépen leír mindent, viszont Németül van, én meg google Translate-val sem nagyon értem mit írkálnak benne. Bővebben: Link
Szia!
Regisztrálás után innen angol nyelvű dokumentumot is le tudsz tölteni. Hátha azt jobban megérted.
Sziasztok,
valaki épített már hasonló 220V-os hőkapcsolót? Bővebben: Link Igazaból pont ilyenre lenne szükségem, amire 2 ventilátort kötnék és a kandalló mögé helyezném, hogy ha elér egy bizonyos hőfokot (pl 40fok), akkor bekapcsoljon és elvigye a meleget. A hozzászólás módosítva: Nov 20, 2014
Nekem van pár darab az NDK gyártányú elődjéből
Sziasztok! Szükségem lenne egy olyan hőfokszabályzó áramkörre, ami 130 C fok-ig tudná szabályozni a hőfokot. A hőfokérzékelő bármi ehet, majd azt szerzem be. Azt tudom, hogy ilyen áramkört garmadával találok a neten, de lenne még egy feledata ennek az áramkörnek, a hőfok nagyságát egy-két percenként rögzíteni (menteni) kellene amit utólag ki lehetne nyomtatni, ha a tulaj úgy érzi, hogy dokumentálná az éppen aktuális melegítési ciklust. A csatlakozófelületre sincs semmi kikötés, lehet ez akármi, csak utólag hozzá lehessen férni az adatokhoz. A melegítési idő kb 6-8 óra lenne, tehát4-500 mérési eredményt kellene valahogy tárolni. nem tudom, hogy ez mennyire lenne bonyolult dolog. Van erre valamilyen megoldás?
LAE MTR6 leírás HUN
A hozzászólás módosítva: Dec 6, 2014
|
Bejelentkezés
Hirdetés |




csak ott az áramköri elemek cseréjével tudod azt elérni amit egy egyszerű 1000ft alatti árú mikrokontrollerrel is akár... (bár én még nem játszottam hasonló kontrolleres pid szabályzóval, de érdekel a téma) 







