Fórum témák
» Több friss téma |
Sziasztok!
Megépítettem a képen látható kapcsolást LM317T-el. Az R2 poti segítségével 1,25 és 15,3V között tudom állítani a kimenő feszültséget, amely tökéletes egy ventilátor fordulatszámának szabályozásához.:yes: Hogy magától működjön, a poti "helyére" valamilyen hőmérséklet érzékelőt szeretnék beszerelni, csak sajnos nem találok olyan darabot, aminek 20-30°C-nál 0 Ohm az ellenállása. Például a KTY 81-110 szenzor 20°C-on már kb. 961 Ohm-os, és ráadásul 70°C-on csak 1395 Ohm. Így csak egy szűk tartományban kb 80 és 100% között tudnám állítani a fordulatszámot. ![]() A másik probléma, hogy ezek elég kis áramot bírnak, és ahhoz képest elég alacsony az ellenállásuk ebbe a feszültségosztóba (bár ez lehet hogy butaság). Az lenne a kérdésem: hogy valamilyen "előtét-kapcsolás" segítségével be lehetne-e úgy illeszteni egy ilyen érzékelőt R2 helyére, hogy kb. 20°C-on 0 Ohm-nak feleljen meg az ellenállása. ![]() Egyébként egy erősítő hűtőbordájának hőmérsékletét vizsgálnám, a vizsgálandó tartomány is 2 részből áll: - kb 35 től 75°C-ig a ventilátor fokozatosan eléri a max fordulatot, - 80, 90 és 100°C-nál pedig (a ventilátor továbbra is maxon forog) + kigyullad 1-1 LED (ezt komparátorokkal oldanám meg) Tehát a másik kérdésem, hogy 1 db ilyen KTY érzékelővel megoldható-e egyszerre a 2 dolog, vagyis az LM317 szabályozása, valamint a feszültségosztóban való alkalmazás a komparátor bemenetéhez? Illetve láttam egy LM35 nevezetű érzékelőt, amely minden 1°C növekedéssel 10mV-al többet ad a kimenetre. Ezt vajon fel lehetne valahogy használni az LM317 állításához? ![]() Egyenlőre ennyit szeretnék kérdezni... ![]() A segítséget előre is köszönöm!
Hello!
Ha a KT érzékelőt egy hídba kötöd, és egy műveleti erősítővel felerősíted, akkor lehet vele vezérelni az LM IC-t. (Bár akkor egy tranyó is megfelel, mert a stabinak semmi értelme.) Az erősítő kimeneti feszültséget, meg bevezeted a komparátorokba is. üdv! proli007
Szia!
Én úgy látom, hogy alapvető tévedésben vagy. A potméter 0 értékénél a kimenő fesz elvileg végtelen lenne, a poti ellenállásának végtelenhez közelítése adná a minimális kimenő feszt., vagyis az 1,25V referencia feszültséget. Tehát éppen fordítva kell eljárnod: növelni kell a poti- vagy a helyére kötött hőérzékelő ellenállását! Erre a helyre bekötve nyilván egy NTC (negatív termikus koefficiensű) típusú hőérzékelő kell, merthogy a hőmérséklet növekedésével az ellenállásnak csökkennie kell, ahhoz, hogy a kimenő fesz. növekedjék. Nem értem egyébként az egész 0 ohm problémát sem. Ha ventilátort akarsz működtetni, akkor a "0" az a minimális feszültség kell, hogy legyen, amivel a venti még éppen áll. Ezt a minimális feszt. előállító szabályozó ellenállást kell alapul venni, vagyis ekkora legyen a hőérzékelő ellenállása azon a hőmérsékleten, aminél kezdenéd működtetni a ventit. Csatlakoznék proli007 véleményéhez: a feszültégregulátornak ebben a vezérlésben nem sok értelme van, jobb helyette műveleti erősítőt használni, de természetesen ez nem jelenti azt, hogy a kapcsolás ne lenne működőképes. Ebben a fölállásban a hőmérsékletmérés nem oldható meg normálisan. Ventilátor meghajtás és mérés két teljesen ellentétes szempontrendszer! Egy fenékkel nem lehet két lovat megülni! Üdv: Göndör
Szia!
Idézet: „Én úgy látom, hogy alapvető tévedésben vagy.” Ezt benézted, lásd melléklet!
Hello
Szerintem meg ha van lehetőséged akkor építsd meg Attila86 kapcsolását vagy proli007 kollegáét... Azok a kapcsolások direkt hőmérséklet figyelésre vannak kifejlesztve, tehát melegen ajánlom őket ![]() Hővédelem hűtőbordára :: Attila86 Ventillátor hőfok-vezérlése :: proli007
Jogos a kritika. Tekintsétek hozzászólásomat megnemtörténtnek!!
Üdv: Göndör
Ha a hő függvényében akarod a fordulatszámot szabályozni, akkor ez tutti hogy működik. Ezt használom az erősítőmben, ahogy melegszik ugy pörög fel a ventillátor.
Üdv.!
A ventilátorok fordulatszámát PWM-ben szokás vezérelni/szabályozni. Ha te a hőmérséklet függvényében szeretnéd változtatni a fordulatszámot, akkor azt javaslom, hogy tégy egy diódát a hűtőbordára, kösd rá áramgenerátorra, és a diódán lévő feszültséget (esetleg némi jelalak-formálás után) vidd egy komparátorra, aminek a másik bemenetére háromszögjelet (vagy fűrészjelet) köss. A komparátor gyakorlatilag modulátorként fog működni és a kimenetén már PWM jelet kapsz, amit rávezethetsz egy fetre, ami pedig a ventilátor áramát kapcsolgatja. Egyébként a készülő félben lévő "Hővédelem II" kapcsolásom szinte ugyan ezt csinálja (majd). Üdv.: Attila
Sziasztok!
A hozzászólásokból úgy látom, hogy az LM317-et el kell felejtenem, és helyette célszerűbb tranzisztort használni. Nézegettem Attila86 és proli007 féle kapcsolásokat, és nagyon szimpatikusnak tűnik ez a "TO-220-as tokozású schottky dióda", mivel ennél jobb hőátadó kapcsolatot nem lehet a bordával létesíteni. Az a tartomány, amin belül figyelnie kellene, kb 20°-110°C., de ami a ventilátort állítja, az csak 40° és 70°C közötti. Csakhogy az MBR10100-on mérhető feszültség a hőmérséklet növekedésével egyre kevesebb. Ezt felerősítve a tranyóra vezetve egyre lassabb lenne a ventilátor, nem? ![]() Egyébként multisimbe hol lehet megadni neki, hogy hány fokos éppen a dióda? ![]() Köszi
Üdv!
Nagyon tetszik ennek a "Hővédelem II" kapcsolásnak a leírása. És ha jól értelmezem akkor szépen "be lehetne lőni" vele, amit leírtam, hogy 40°C-on induljon 70°C-on lenne teljes fordulaton és ennél magasabb hőmérsékleten pedig a diódára rákötném lm324-et komparátorként, ami bekapcsolna 3 LED-et (80,90,100°C-nál), és ráadásul egy max hőfokon még egy relé is meghúz, amivel tudnám némítani az erősítőt. Sajna ilyen PWM dologgal még nem találkoztam, de ha jól értem, a ventilátorra kötött feszültség vagy 0 vagy maximális lehet, és a be - ki kapcsolgatás sebességének növelésével emelkedik a fordulatszám. ![]() Kérdésem: a háromszögjel állandó frekvenciájú és ezt + a diódafeszültséget kell beadni egy komparátorba, és a kimeneten egy állandó feszültségű, de eltérő frekvenciájú négyszögjel szerű valami keletkezik? ![]() Nem tudom kb. mikor készül el a "Hővédelem II" kapcsolásod, nincs esetleg valamiféle félkész terved, hogy kb. hogy nézne ki?:heureka: Köszi!
Hello!
Idézet: „Sajna ilyen PWM dologgal még nem találkoztam, de ha jól értem, a ventilátorra kötött feszültség vagy 0 vagy maximális lehet, és a be - ki kapcsolgatás sebességének növelésével emelkedik a fordulatszám.” Nem a sebességének, (mert az a jel fel-lefutásának ideje lenne) hanem a be-ki kapcsolás idejének arányát változtatjuk. Idézet: „a háromszögjel állandó frekvenciájú” Idézet: „kimeneten egy állandó feszültségű, de eltérő frekvenciájú négyszögjel” Ha a bemenetnek állandó a frekvenciája, hogyan lesz a kimenet "eltérő frekvenciájú". Állandó frekvenciájú, de változó kitöltésű lesz a jel. üdv! proli007
Hát, ezt nem tudtam (én csak találgattam)
És ha a be-kikapcsolás aránya 1:1 akkor megy kb. fele fordulaton nem? És mekkora frekijű legyen a háromszögjel, vagy az mindegy és mivel célszerű előállítani ![]()
Hello!
Ha a kitöltés 1:1 arányú, akkor a fele munka jut rá. Hogy ettől fel lesz-e a fordulat, azt csak a motor tudja. A háromszögjel azaz a PWM frekvenciája több mindentől függhet. Motor, kapcsoló eszköz sebessége... Próba cseresznye. Keress rá a PWM szóra, és látni fogod a megoldásokat. üdv! proli007
Az oldalon a második a Pulse Width Modulation Thermal controller ami neked kell. Az oldalon van egypár féle kapcsolás ventilátor fordulatszám szabályzásra.
Hát jobban megnézegettem ezt a PWM dolgot, lehet, hogy maradi vagyok, de valahogy a hagyományos "analóg" megoldás mégis jobban tetszik. Arra is gondoltam, hogy mivel elég közel van az erősítőhöz, lehet hogy bezavarná a ventilátor gyorsan "vibráló" tápfeszültsége. Másrészt ez a "Próba cseresznye" találgatás, sem túl bíztató.:no:
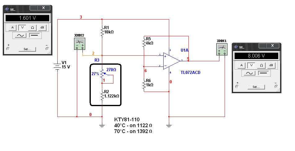
Még korábban írtad: "Ha a KT érzékelőt egy hídba kötöd" Ezt én úgy értelmeztem, hogy sorba kötöm egy ellenállással és a 2 együtt fesz.osztót képez (de lehet, hogy tévedek). ![]() A mellékelt képen összeállítottam egy teszt áramkört (nem a ventilátorhoz). A bekeretezett rész megfelel a KT érzékelőnek, az 1122 Ohm-os "ellenállással" szimuláltam a venti indulásához szükséges minimum 40°C -ot, és a 70°C hoz tartozó 1392 Ohm felett sem szükséges a mérés. Az érzékelőn mérhető fesz ebben az összeállításban min.: 1,513V max 1,833 V. A gond csak az, ha ezt én felerősítem például 5x-ös re, akkor (7,567V és 9,165V) közötti feszültség lesz. Tehát semmit nem nyerek vele, csak 80-100% -os a szabályozási lehetőség. ![]() Az lenne a jó, de ez csak egy példa: ha 1,513 V-ot "ki lehetne valahogy vonni" és ekkor 0 és (1,833-1,513) = 320 mV között lenne a kinyerhető feszültség, így meg is lenne a 0..100%. Megoldható ez valahogy, mert én nem bírok rájönni, hogyan vagy cak a hídba-kötést értettem félre.. Köszi!!
Ha egy műveleti erősítő referenciája 1,513 volt lesz / egyik bemenet.../, akkor megoldottad ezt a részt... a +320 mV meg bőven elég lesz a teljes "kivezérlésnek"...
Hello!
Sokféle megoldás létezik, de ez csak egy példa. Hát egyszerű Wheatstone híd-ra gondoltunk. A híd ki van egyenlítve, ha a kereszt tagok szorzata egyenlő. Így be lehet állítani a kiegyenlítést az egyik tag változtatásával. Persze ez kissé hat az erősítésre is. (A 10kohm-os potit precizebb állítás érdekében egy ellenállás és egy poti soros kapcsolásával lehet finomítani. A műveleti erősítőnek, ha "féltápfeszes", nem szükséges negatív tápfesz. LM358-LM324-CA3140...) Az erősítés mértékét a visszacsatoló ellenállással állíthatod be. Egy egyenes leképezhető. az Y=a*b+c képlettel. Ahol az "a" a független változó, a "b" a meredekség , szorzata azaz az erősítés, és a "c" az eltolás mértéke azaz a nullázás, vagy offset. üdv! proli007
Hello!
Köszi szépen, ez igen nagy ötlet volt, tökéletesen műxik a dolog! LM35 - el is tudom így használni (remélem, a gyakorlatban is működik, nem csak szimuláción ![]() ![]() ![]()
Hát igen, köszönet a feltalálónak is! :yes:
Ha már a téma címe: LM317T hőmérsékletfüggő szabályozása Akkor itt van LM317T - felhasználásával a kapcsolás, hát valahogy így fogom megoldani a dolgot, és LM35DZ típusú érzékelőt fogok használni, mivel pontosabban kiszámítható "hány fok van" ![]() Ja, légyszi nézd meg a kapcsolást, van e benn komolyabb hiba, köszi
Mivel a tápfeszej 15-18 V között fog ficeregni a többi terheléstől függően, ezért a műveleti erősítőt is fix feszre kötöm + lm35 -öt meg az ellenállásokat is :yes:
Hát az erősítés még így is mászkál fel, le.. de azért be lehet lőni úgy az értékeket, hogy az nagyjából jó legyen ![]() Kösz még1x ![]() Üdv! zoka
szevasztok egy olyan kérésem volna hogy egy kapcsirajz kellene lm317 hez fordulatszám szabályzásra az e- mail cimem ****a.j@******.hu elöre is köszi
A hozzászólás módosítva: Aug 17, 2013
Ez egy nyilvános fórum. Nem kuncsorgunk privátot. Az e-mail címednek az adatlapodon a helye. Olvasd el újra a szabályzatot és használd a keresőt!
Sziasztok!
Tesztelésre közkincsé teszem ezt a kis egyszerű fokozatmentes LM317-re épülő kapcsolást. Nem hiszem, hogy különösebb magyarázatra szorulna... Sikeres után építést kívánok.
Az áramköri tervek is elkészülnek lassan... ( EAGLE 4.11-el készült. )
|
Bejelentkezés
Hirdetés |






















