Fórum témák
» Több friss téma |
Megpróbáltam, de nem vagyok egy eagle mágus.
Próbáltam nyomógombbal, de vezeték odaérintéssel is. De próbáltam úgy is hogy az időzítő 555-jét indítottam manuálisan. Mindnél ugyanaz a hiba.
A sorkapcsot úgy gondoltam hogy nem megy mindenen keresztül a táp. Tulajdonkép az IC-k csillagpontosan vannak kötve. A tápellátás egy egyszerű egyenirányított, pufferelt 12v trafó egy Lm350-nel beállítva 6V-ra.
Ha a tápfesz rendben van, akkor annak rendesen kell működni. Mert csodák nincsenek..
De továbbra is fenntartom, hogy valami lóg a levegőben. Vagy az órajel, vagy az engedélyező jel. Próbálj meg az 555-el egy astabilt készíteni és azzal léptetni a számlálót. De ez a "vezeték odaérintés" csak akkor működik helyesen, ha a linkelt kapcsolás szerint van kialakítva az órajel bemenete.
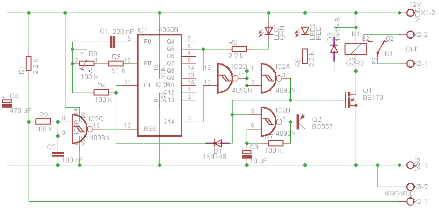
A rajz a megépített kacsolást mutatja.
Ezért sem értem mi a hiba. Már átnéztem, átforrasztottam 100x. Megpróbálom astabillal. Köszönöm
Én olyan rajzot nem láttam, ahol az egész áramkört látni lehetett volna. De azt is meg kellene mérni, mi van a pufferelkón, meg mekkora a váltó, nehogy szűretlenség okozza a gondokat. Mert a stabi után is lehet hullámosság ha a bement kevés vagy hullámos. Mert az időzítő stabilitásával is gondod volt..
Astabillal működik, ugyanarról a tápról párhuzamosan kötve. Szépen viszi a kimeneteket sorba.
Képet tettem fel ide. Ezek szerint az időzítő 555je és a 4017 között van valami zavar? Viszont ha csak egy ledet időzítek az működik. Az időzítő működik, csak a képlet alapján nem pontos. A ciklusok pontosan jelennek meg egymás után.
Ott pedig nem lehetne semmi, hiszen ugyan azt teszi, mint az astabil, csak monostabil módban.
De próbáld meg, hogy egy 10k/100nF-os RC taggal összekötni a kettőt. (10k a kettő közé, és 100nF a 4017 14-es láb és a GND közé) Hátha az 555 ad ki valami impulzusokat (amit a 4017 megszámol), mert a Reset és Tr lába össze van kötve. Bár nem lehetne. Az mit jelent, hogy egy Led-et időzítesz vele? Az van az 555 monostab kimentén, vagy 4017 kimenetén? Mint írtam az természetes hogy nem nem pontos a számított érték, más tápnál a 1.1-es szorzó más. A kondinak (100nF) is van tűrése, és a kerámia nem jó ide, mert az hőfok és feszültség függő. Ha esetleg az tettél volna bele.
Igen úgy néz ki, valamit számol, mert néha rángatja a szervot oda vissza, tehát kapcsolgat a kimenetek között.
A rst és a tr a rajzod alapján van összekötve. Bővebben: Link A ledet a monostab kimenetére tettem hogy lássam mit csinál. Itt tartja is a beállított kimeneti időt (1-10s). A kondi kerámia, mert most az volt itthon, de majd cserélem.
Üdv.
Módosítottam egy két dolgot. 1. A monostab resetjét átkötöttem +ra igy nem változott semmi 2. kapott egy új tápot egy készülékből bontott kapcs. üzeműt 5vról. Itt javult a helyzet, de a monostab még mindig nem egyenletesen adta a jelet így a 4017 továbra is számolt. 3. Az 555 adatlapján ír ilyen zavarról ha tr lábon nincs meg a Vc/3 feszültség. Így egy fesz osztón keresztül adtam a tr lábra 1,4voltot. Ha így húzom GNDre akkor nincs zavar a kimenő jelben a 4017 szépen számol. Viszont nem jövök rá, hogy mi a hiba a kapcsolásban. Ezt egyenlőre a 4541 nélkül próbáltam
Hello! Digitális áramköröknél ennyi problémát generálni, azért ahhoz külön tehetség kell..
1. Az oké, hogy a Reset-et átkötötted a +ra, de ha a 4541 fogja vezérelni, vissza kell kötni. Mert nem fog jól működni. Ugyan is ha a TR láb alacsony szinten van, akkor a kimenet az alatt az idő alatt magas szinten áll, hiába telik le a monostabil ideje. 2. Oké, hogy van új táp, de minek a dióda a tápban, kondi meg nincs a tápon a rajz szerint. (Én azért szoktam a tápba diódát tenni, mert sokan autóba teszik az áramkört, és ha nincs dióda a kondi az egész kocsi tápját akarná megszűrni.) 3. Én ugyan az adatlapot nem olvastam, de szerintem félre érted a dolgot. A Tr láb bemenet referenciája a harmad része. Hogy a TR láb hasson, annak feszültsége a táp harmada alá kel csökkenjen. Ha a bementet egy ellenállással a tápra húzod és indítás gyanánt egy nyomógombbal a GND-re, akkor meg van az indító impulzus. Feszosztót akkor szoktak a TR lábra tenni, ha differenciáló taggal indítják a monostabilt. Mert ha nem elég nagy az indítójel nagysága, akkor esetleg nem kerül a TR a 2/3-ad táp alá- De mivel itt nincs kondi, a 4541 meg teljes Vdd/GND jelet ad ki (CMOS lévén) nem lehet gond az indítójellel. Egyébként hogy ne kelljen várni órákat a működésre, vagy a 4541-nék a 100nF-ot kicseréled egy 4.7nF-ra, vagy egy másik 555 astabillal is indíthatod a monostabilt.
Akkor valamit nagyon tudok..
Csavar az egészben, hogy most mindezek ellenére jól működik 4541el is. Az 555 adatlapján még kép is van a hibás jelalakról a monostabnál. A dióda azért van mert a rajzon is volt. Rajz alapján megépítem a dolgokat, nagyjából értem is mit miért, de többet nem értek hozzá. Elég alapszinten mozgok a témában, de próbálkozom. Egy 47µF van a tápra kötve. Próbáltam 100nF-ot és 1000µF-ot is pluszba rakni a tápba de nem segített egyik sem.
Akkor még is van valami szerelési probléma itt. Mert ha egy áramkör tisztességesen van összerakva, még ha nem is működik megfelelően, akkor is következetesen kell működnie.
Ha az adatlap 4. ábrájáról van szó, akkor ott mást mutatnak be, csak szerencsétlenül van előadva. Egy 555 monostabil módban sem nem újraindítható, sem pedig nem élvezérelt módban működik. Ha valami újraindítható, akkor amíg a vezérlő jel fenn áll (itt L szintű a Tr) addig a kimenet magas szinten áll, és az időzítés annak megszűnése (H) indul el. Ha pedig élvezérelt, akkor a lefutó élre indul el a késleltetés, és az időzítés ideje alatt nem fogad el indítójelet. Az 555-náé viszont a bementek Th-Tr-Reset között prioritás van. A Reset "mindent úberel", vagy is míg az fennáll, a kiment alacsony szintű. A Dis kimenet is, így az időzítő kondi nem tud töltődni, nem indul a késleltetés. Ez után a Tr bementnek van elsőbbsége. Vagy is hiába éri el a kondi a Th szintjét, a kimenet nem vált át alacsony szintre (pedig letelt az ideje). Vagy is, ha a Tr alacsony szinten áll, a kimenet addig magas szintű lesz. A kondi pedig feltöltődhet. Így monstabil módban, az időzítés ideje alatt hiába érkezik indítójel, az hatástalan marad. Mert arra a kimenet H szintre váltana, csak a kondi töltése ugyan úgy folyik, hiszen a kimenet az időzítés alatt egyébként is magas szinten van. De ha az indítójel a késleltetés végén érkezik, akkor visszavált a kondi töltésére. Így alapból az 555-nél az időzítés alatt nem érkezhet be indítójel. Valamint az indítójel hossza nem lehet hosszabb mint az időzítés ideje. Ha ezeket nem tartjuk be (mint ahogy a 4. ábrán is látható. akkor a kimenet össze-vissza kapkodhat a késleltetési idő és az indítójel periódusától (interferenciájától) függően. Erre gondolnak az anomália alatt. Vagy is ha tényleges újraindítható vagy élvezérelt működést szeretnénk, azt nekünk kell külső áramkörökkel biztosítani. Sajnos a Reset bement 1V-os jelszintje is elég bután van megválasztva. Ha oda egy hiszterézises bementet alakítottak volna ki, sokkal használhatóbb lenne a bement. A CMOS változaton történt némi átalakítás, de erről megfeledkeztek. A Th és Tr komparátoroknak belső referenciája van, a táp 1/3-ad és 2/3-ad része. Tehát működéshez a Th bementnek a 2/3-ad felett, a Tr bementnek pedig 1/3-ad alatt kell lenni. Ezeket kell ismerni és betartani a korrekt működés feltételéhez! A hozzászólás módosítva: Dec 27, 2020
Olyan időzítőre lenne szükségem ami 30 mp-ig bekapcsolva tart valamit, majd 5mp-szünet, és megint 30mp-ig megy, és így tovább és így tovább. Megoldható?
Ezt nagyjából értem, de ha az 555nem újraindítható a kapcsolásban, ill a táp feszültségeket is megkapja akkor mitől hullámozhat a kimenete amit a 4017 megszámol? A monostab működik olyan szempontból, hogy a negatív indítójelre aktív lesz. A kimeneten is időhelyesen jelenik meg a késleltetés.
Lehet újra építem elemenként hátha meglesz a hiba.
Hello! Természetesen megoldható, az 555-nek ez a kedvenc időtöltése. De részben ez még nem "hosszú idejű" mint a topik témája valamint nem írtad meg mekkora tápfeszről készítenéd és mit működtetne. Mert a kimenetét ez szerint kell kialakítani. A 30sec időt az R1-el, az 5sec időt az R2-vel lehet beállítani/pontosítani.
Szia.
12V-ról fog menni, és egy relét fog kapcsolgatni. Kap egy tranyót a végére, és akkor probléma nem lehet. Köszönöm szépen.
Üdv.
Megvan a hiba, ha minden igaz táp probléma volt. Kicsi volt a teljesítménye. Köszönöm a segítséget! Cd4060-al lehet 24 órára időzíteni? Ha igen akkor RC oszcillátoral érdemes vagy kristályal?
Hello!
- A 4060-al nem igazán lehet 24 órára időzíteni. Met abban "csak" 14 tagú bináris számláló van. Tehát az ütemadónak nagyon lassúnak kellene lenni. Vagy is a kondinak nagy kapacitás kell. De mivel az nem lehet polarizált, méretben az nem kivitelezhető. (Tudom vannak megoldások a kondira, de az műszakilag nem korrekt megoldás.) - Egy CD4541 már megfelelő lehet a 24 órára, mert abban 16 tagú számláló van (65536). De ott is 1.3sec-os ütemadót kell készíteni. De RC oszcillátortól maximum néhány %-nyi pontosság várható el. - Pontos időzítéshez kristály kell, de abból a közkézen mozgó a 32768Hz-es. Vagy is egy CD4060-al 0,5sec időzítés jön ki. A 24 óra pedig 86400 sec-ból áll. Tehát ilyen időzítéshez célszerűbb már mikrokontrollert használni, ha pontos időzítés kell.
Kristállyal 3db egymás után, rc taggal elég 2 is, ha nincs kedved programozni.
Inkább nem tudok..
4060 van is itthon, talán 4020is legfeljebb tovább osztom 4017 - el
T=2.2*R*C*2n
Ez jó képlet az idő kiszámításához?
Jő, de a kimeneti jel periódus idejére vonatkozik.
Szia proli007!
Találtam itt ezt az időzítőt, ami gyakorlatilag pont azt csinálja, ami nekem kell. A feladat hasonló, csak egy motoros kapu zárt helyzetét kell figyelnie, amit reed-relével tervezek megoldani. A kapcsolás kimenetét kicsit átalakítottam, mert sípolás helyett egy száraz kontaktust kell zárva tartania távjelzéshez. A relés verziót egy másik rajzodból vettem. A kérdés, hogy ez így működőképes-e? Előre is köszönöm, Zsolt A hozzászólás módosítva: Feb 9, 2021
Hello! Igen, működőképes. Bár én a D2-R5-ből képzett ÉS kaput a maradék két NAND kapuból alakítottam volna ki, ha azok nem használtak.
Köszönöm.
Annyira azért nem értek hozzá. Gondoltam, ha ez működött másnál, nekem is jó lesz. A ledeket csak diagnosztikának hagytam benne, és, hogy csili-vili legyen, bár be lesz építve a kapumotor dobozába, a kutya sem fogja látni.
Nem egy nagy kaland, a maradék kapu pld. 1-es lábát UC1 5-ösére, 2-es lábát az IC1 3-asára kötöd. A 3-as kimenetére kötöd a 13 és 12-es lábát. Majd a 11-es kimenetre kötöd az 5-ös bemenetet és a D1 anódját, meg a Fet Gate-t. Így a maradék két NAND egy AND kaput fog alkotni.
De ha így hagyod akkor is jó, csak a maradék bementeket vagy a GND-re vagy valamelyik kapu kimenetére kell kötni. Mert nem lebeghet. A csili-vili felesleges, de beüzemeléskor jó, ha lehet látni éppen mit tesz.
Én is arra gondoltam, hogy a hosszú időzítés alatt legalább látszik, hogy történik-e valami.
Átrajzoltam. Remélem, ilyesmire gondoltál. Megcseréltem a példádban a két kaput, mert a majdnem kész nyákterven így egyszerűbb volt a huzalozás. Még egy kérdésem lenne, mert nagyon nem vagyok otthon a logikai áramkörökben (sem). A D2-t eredetileg azért tetted bele, hogy a zöld led1-et lekapcsolja, ha a kimenet aktív és a piros led2 világít. Ez a kapus verzióval is így fog működni?
Igen, helyesen cselekedtél. A kapuk bemenetei felcserélhetők, mint ahogy a kapuk is egymás között. Csak a kapuk 3-3 összetartozó lábai nem, mert akkor már más lenne a működés.
A dióda ellenállás a régi megoldásban egy egyszerű logikai ÉS kaput alkot. Mert ha a Q14 kimenet magas lesz, akkor az összes előtte lévő kimenet alacsony szintre vált, a zöld világít . Az ellenálláson keresztül magas lenne a szint, ami leállítaná az ütemadó működését (most D1). De nem tudja mert a Q5 alacsony szintje a diódán keresztül nem engedi ki az ellenállás "magas szintjét". Így a számláló tovább számol addig, míg a Q5 magasra vált. Ekkor továbbjut a magas szint. A zöld sötét, a piros pedig az Ic2b ütemadó működése miatt villog. Semi csoda, csak a két Led üzemállapotának jelzését így értelmesen ki tudjuk használni. Az új felállásban az ÉS kapu "tisztességesen" van megoldva. Csak a kapuk NAND jellegűek, vagy is az bementi ÉS kapu kimeneti jele még meg van invertálva. Hogy visszakapjuk az ÉS kaput, a kimenti jelét ismét meginvertáljuk. Ha a NAND kimente meg van invertálva, akkor sima AND kaput kapunk. (Bocs hogy állandóan keverem a magyar és angol megnevezéseket, de az angol NAND sem épp helyes kifejezés, mert NOT-END lenne, csak hogy a NOT negálást (tagadást) jelentene, és igazából helyeses logikailag a kimenten kellene lenni a NOT-nak. Vagy is AND-NOT lenne a helyes. Csak gondolom a ANDN-t nehéz lenne kimondani. A kétszeres egymás utáni invertálás pedig az eredeti jelet adja vissza. Ezért kellet a az első NAND után még egy NOT műveletet végrehajtani, így visszanyertük az AND műveletet. Amúgy így már a relé meghajtásához lehetne használni egy sima NPN tranyót (persze bázisellenállással) mert a kapu kimente már terhelhető, nem úgy mint az R-D-ből kialakított ÉS kapu.
Köszönöm a részletes választ, megint tanultam valamit.
(A magyar-angol keveréssel semmi baj.)Áttanulmányozom a kapcsoláson és eszerint fogom megépíteni. Szerintem marad a FET, mert pont akkora, mint egy tranyó, de nem kell plusz alkatrész, ha már kettőt kivettem az eredetiből. Üdv, Zsolt
Üdv!
Szeretnék egy kis segítséget kérni. Olyan kapcsolást kellene építenem, ami 40-50 másodpercenként bekapcsol egy relét 2-5 másodpercre. A relé és a vezérelt motor 9-12 V ról üzemelne, a beállított ioffline és online időtartamok pontossága nem kritikus, többé kevésbé ez az arány lenne ideális. Keresgéltem a topicban, nem tudtam eldönteni melyik megoldás lenne jó. Mivel jópár évet kihagytam építgetés terén (amúgy is csak lelkes amatór vagyok) az is lényeges volna, minél egyszerűbb megoldás legyen, ha létezik ilyen. Az 555 el vannak régebbről "emlékeim" de itt be és kikapcsolni is kéne automatikusan és elakadtam. Bármilyen segítséget, tanácsot megköszönök. Tisztelettel: Varga László |
Bejelentkezés
Hirdetés |














