Fórum témák
» Több friss téma |
10k val kezdek és ha nem jó majd cserélem. köszönöm a segítségedet.
Azt tudnod kell, hogy az IC kimenetének állapotát Reset állapotban a QPH bemenet állapota határozza meg. Jelenleg ez magas szinten van, így a Reset megjelenésével az 555 adni fog egy impulzust. Vagy is ez az áramkör eredetileg táp megjelenésével ad egy impulzust, majd ciklikusan az időzítés leteltével ismétel.
Tehát ha Te a Reset bemenettel "kikapcsolod a számlálást", azonnal fog egy impulzust adni az áramkör. Tehát bekapcsoláskor fog elkezdeni számlálni, de bármely állapotban kikapcsolod, lesz egy impulzus. Kivét mikor a kimenet eleve épp magas szinten van, ami a késleltetés fele idejét jelenti. Csak szólok..
Így viszont egész más a helyzet. Jön Kolumbusz tojása, az 555 3-as lábára teszem a kapcsolót,"off"állásban egy plusz ellenálláson keresztül meghajt egy ledet. "On" állasban a BC547 et. Nem túl elegáns de egyszerű.
![]() Mégegyszer köszönöm a segítséged. A hozzászólás módosítva: Máj 17, 2020
Akkor viszont a számlálás tovább folyik, bekapcsoláskor meg az első impulzus fog véletlen módban megjelenni, mert a számláló tovább számolt és nem tudod épp hol áll..
Egy miniatűr kis töltőhöz lesz a kapcsolás. az időzítő segítségével a töltést meg szakítom 30 mp re. Ilyenkor "pihen" az akku és mérem benne a tőlőttséget is.Mivel több féle akkuhoz terveztem ezért elégé állíthatónak kell lenié töltési feszültség és áramerősségben is. Küzdők is rendesen a méréssel illetve a különböző ledekel, (zöld, sárg, piros)A töltő fesz 15v-1,5 v közt állítható az áramerősség sajna csak forgókapcsolóra kőtőt teljesítmény ellenállásokból áll, de így tudtam megoldani.
Számtalan ciklikus időzítő kapcsolást raktam fel, lehet inkább ezt lett volna célszerű alkalmazni. Relé nem kell, ha a Q kimenetet használod és a Reset bementet kapcsolod, akkor kezdhet a 30 sec szünettel is, így Reset alatt nem fog tölteni.
Köszönöm, de ezt már megrajzoltam a saját igényeimnek megfelelően és ki is "díszítettem".
Kedves Elektronikások!
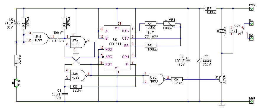
Segítséget szeretnék kérni. Teherjárművekbe (24VDC) szükségem lenne egy nyomógombos időzítőre, amely a nyomógomb megnyomásával behúzna egy 24V-os relét. Ezt tartaná minimum 30perc - maximum 2 óráig, majd elengedné a relét. Az újabb megnyomás, ha lehet ne indítsa újra a számlálást, de ha ez nem megy az sem baj. Az időnek állíthatónak kellene lennie pl. egy potival a fél óra és a két óra között. Eddig ilyet nem építettem, ráadásul a 24VDC is ismeretlen terep nekem. Több problémám van: olvastam 4060-as számlálóról, de ott mindig 12V-os táp volt megadva. Gondoltam arra, hogy egy L7812-vel stabilizálom, de tartok tőle, hogy esetleg nagyon melegszik. Ugyanis ennek 35VDC lehet a maximális bemenet. Mivel a gépek üzemben 28VDC-t biztosan előállítanak (hiszen töltik az akkukat), ezt elég közelinek érzem a 35V-hoz. További problémám, hogy a korábbi kapcsolások mindegyike kapcsolós, nekem pedig nyomógombos változat kellene. Gondoltam az ne555 és a 4060 "összeházasítására", de a tápfeszültség miatt problémásnak találom őket. Ha valakinek van ötlete vagy tapasztalata, kérem írjon! Előre is köszönöm a segítséget! Üdvözlettel: olika76 A hozzászólás módosítva: Szept 1, 2020
Hello! Pld. ezzel a kapcsolással meg tudod oldani a dolgot. A 24V miatt, a D2 helyett egy 2.2kOhm-os ellenállást tegyél. A tranyó bázisában lévő 2.2k-t cseréld le 4,7k-ra. A 100µF-os kondival párhuzamosan teszel egy 12V-os BZX55 12C zénert, ez biztosítja az IC tápot. A 470µF-os kondit cseréld 1µF/63V-os (film) kondira. Akkor 20 perctől 2 óráig állíthatod. Nem tudom mekkora áramú relét kapcsolnál vele, a tranyót célszerű BC337-re cserélni. (Ha nagyobb az áram mint 100mA , akkor egy pld. IRFZ44-es Fet-re.)
Nem tudom így megfelelő-e. Vagy ha a nyomógomb nem független, tehát pld. testet kapcsol, vagy pld. 24V feszültségként érkezik az indítás, akkor átrajzolom..
Egy dolgot elfelejtettem írni.. Az áramkör tápfeszültségre kapcsolásakor egy késleltetési ciklus lezajlik. Mert a belső Reset áramkör bekapcsoláskor ugyan olyan hatással van, mint az indító külső Reset jel, amit a nyomógomb működtet. Ha ez zavaró tényező, (tehát a tápfeszt ki-be kapcsolgatod) akkor át kell fogalmazni (vagy kiegészíteni) az áramkör. Nyomógomb késleltetés alatti megnyomására újra indul a késleltetés.
Kedves proli007!
Ön egyszerűen káprázatos... Köszönöm, teljesen jó lesz. A behúzó tekercs 800Ohm-os (így jóval kevesebb, mint 100mA kell), de valószínűleg a bc337-es lesz betéve, mert az van itthon. A nyomógomb független, minden gond nélkül jó lesz így. Köszönöm a gyors és hatékony segítséget! Üdvözlettel: olika76
Kedves proli007!
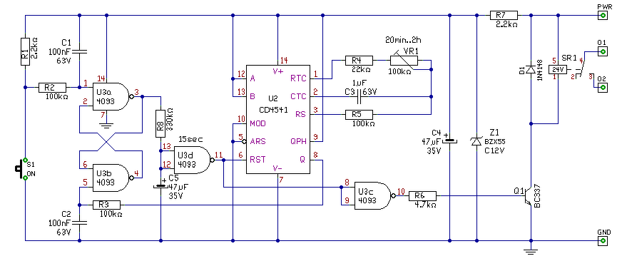
Ez sajnos gond, mert arra gondoltam, hogy a jármű indítása után lehetne használni az elektronikát. Azaz a gyújtás körre szeretném tenni a 24V-os tápot. Üdvözlettel: olika76
Akkor majd átrajzolom, hogy teljesítse.. (Sajnos a 4541 belső tervezésénél elkövettek néhány bosszantó hibát..)
Lerajzoltam, hogy teljesítse a kívánalmakat. Táp bekapcsolásra nem indul el, és időzítés alatti újra nyomásra nem indul el az időzítés. (Maradt még két kapuáramkör a tokba, annak még esetleg lehet valami feladatot keresni.)
A két kapuval meg lehetne azt oldani, hogy az indítógomb megnyomása után kb. 15-20s múlva induljon az egész? A többi jó!
Kedves proli007!
Köszönöm a sok segítséget! Ami nekem kell, azt mindet tudja. Nem tudom szavakban kifejezni, hogy mennyire lenyűgöző az Ön szakmai hozzáértése. Bár én is tudnék hasonlókat tervezni... További szép napot és jó egészséget kívánok! ![]() Üdvözlettel: olika76
Hello! Persze megoldható, csak nem tudom mire használható ez az egész..
Így műszakilag korrektebb a dolog..
Köszönöm! Ózongenerátor indítás. Helységbe berak, idő beállít, bekapcsol, kimegy, ajtó becsuk, ózon indul, idő lejár, várakozás, lehet bemenni.
Ha már lúd.. Egyébiránt Olika76-nak is jó a nyák, csak ki hagyja a C5 kapacitást.
A hozzászólás módosítva: Szept 3, 2020
Moderátor által szerkesztve
Köszönöm szépen! Megint jövök eggyel!
Hello!
Ez a számítás mennyire pontos? Megépítettem a kapcsolást és akárhogy számítom nekem mindig csal. A módosítás annyi, hogy C1 100nF és a táp 6V. Ez beleszólhat annyira hogy elmászik az időzítés. Jellemzően hosszabb lesz az idő akár több perccel is. Köszönöm
Hello! Egy egyszerű RC időállandóval működő oszcillátor sosem lesz pontos, működése a tápfeszültségnek és a hőmérsékletnek is függvénye. Tehát néhány %-nál pontosabb értéket sosem lehet elvárni tőle.
Köszönöm.
Gondoltam, hogy nem egy atomóra, de kb egy percen belüli eltérésre számítottam. Viszont lenne egy kis gondom, az időzítő jól működik, az eltérést majd kitapasztalom az nem kritikus. Ezzel a kacsolással próbálok egy cd4017-et léptetni ami két bc547-en keresztül kapcsolgatja ezt a szervo meghajtót a két végállás között. A két tranyó a nyomógombok helyén van. Előtte 1k ellenállások vannak. Az időzítő 555 kimenete 100kΩ-on keresztül csatlakozik a cd4017re. A gondom az, hogy a 4017 össze vissza kapcsol. Q0 és Q2 kimenete van használva, a Q4 megy a resetre. A megjelenő órajelre, van hogy 2x-3x semmi van hogy egymás után kapcsol többször, pedig minden második jelnek kéne megjelennie a tranyókon felváltva. A szervo vezérlő külön jól működik, az időzítő is, de a számlálónál szétesik az egész. Köszönöm a segítséget.
Anélkül is ugyan az a jelenség. Ezt már szűrés miatt gondoltam belerakni, de nem változott.
Hello! Lerajzolhattad volna hogy végülis mit követtél el. De ha a 4017 össze-vissza lépked, akkor várhatóan valami bemente lóg a levegőben. Mert az 555 kimentének határozott az átváltása, oda nem kell szűrés. Esetleg a 4017 Reset lába , vagy a 13-as lába lóg a levegőben. Vagy nincs tápja a 4017-nek és a bemenetéből nyeri a tápot a védődiódákon keresztül. Vagy a GND összekötésnél van gond. Tehát valami ilyen irányban kell kutakodni.
Az 555 kimenetével nincs baj, az határozottan kapcsol. Ledet kiválóan működteti. A 4017 reset lába Q4-re van kötve, a 13-as láb GND-re. Tápjai közvetlenül a sorkapocstól jönnek. Ha megkerülöm az időzítő részt és közvetlenül kapcsolgatom az órajel bemenetet +ra akkor is ez a jelenség.
Az hogy Te "kapcsolgatod", azt hogy kell érteni? Mert ha nyomógombbal pergés szűrés nélkül, akkor az természetes. Hiszen mechanikus kapcsolónak/nyomógombnak nincs pergésmentesítése. Azt van RS tárral, vagy RC időzítéssel lehet megoldani.
Egyébként a 4017-nek illik Reset áramkört kiépíteni. Mert arra nem lehet fixen számítani, hogy a táp bekapcsolása után a számláló a nulláról indul. Adatlapon ilyen megjegyzés nincs. Én a lekorlátozott lépésszámú 4017-nél a 13-as lábat a visszacsatolandó kimentre szoktam újfent kötni. Mert ott míg oda nem ér a számláló, "L" szint van, tehát képes lépni. Amikor pedig odaér és a Reset törlésre várunk, a "H" szint miatt nem tud továbblépni az áramkör. Így megakadályozható, hogy a számlánc "kilépjen a számlálási tartományából". Mert ha kilép, akkor több impulzus kell, míg ismét visszatalál a működési tartományába. A tápfesz szűrését is ellenőrizni kell, kondi kell az IC tápjára. Akkor a tápoldalról biztos nem érkeznek zavarjelek. Mert az hogy "közvetlen a sorkapocsból jön" azt nem tudom mit jelent, azt meg főleg nem, hogy az mire garancia.. Itt láthatod hogyan oldottam meg. De az órajel bementen lévő tagok, csak a nyomógombos működés esetén szükséges. Ha 555 vezérli, akkor az szükségtelen. A hozzászólás módosítva: Dec 26, 2020
|
Bejelentkezés
Hirdetés |





Köszönöm, teljesen jó lesz. A behúzó tekercs 800Ohm-os (így jóval kevesebb, mint 100mA kell), de valószínűleg a 










