Fórum témák
» Több friss téma |
Hello!
Akkor el kellene döntened,mit is szeretnél tulajdonképpen. Mert az első hozzászólásban azt írtad, hogy hosszabbítsa meg a jelzést. Most meg ha jól értem, azt, hogy tiltsa le a jelzést a tápfeszültség bekapcsoláskor. De akár le is rajzolhattad volna miből is áll ez a kapcsolás. Vagy nincs is kapcsolás, csak 5db kontaktus, meg egy relé? Egyébként ha bekapcsoláskor nem szeretnél jelzést, akkor arra az időre tiltani kell a jelzés kialakulását. De konkrét javaslatot akkor lehet tenni, ha látható is valami. (A mondatokat légy oly kedves nagybetűvel kezdeni.) üdv! proli007
szia-megpróbálom leírni mit szeretnék
van 5 db nyitásérzékelő /sorba vannak kötve--alaphelyzetben zártak/1 db 12v relé is van az áramkörben -ő is sorba van kötve ----ha bármelyik nyitásérzékelő megszakítja az áramkört a relé sem kap áramot és elenged,ekkor zár egy másik áramkört és megszólal a sziréna.ha gyorsa visszanyomják az ajtót akkor megint záródik a nyitásérzékelős áramkör és a sziréna elhallgat,mert a relé ujra bezárja a kört. most az kellene,hogy akármilyen gyorsan is újra zárul az /nyitásérzékelős/ áramkör a másik áramkör is kb.1 percre zárva maradna ---két külön áramkör melyet 1 db relé nyit vagy zár
Hello!
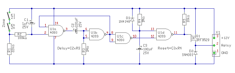
Az utolsó mondatodat nem tudom mire vonatkozik, de megrajzoltam egy kapcsolást. Remélem jó lesz. Ugyan úgy vannak (bontó) kapcsolók, és egy relé. A különbség, hogy itt riasztáskor húz a relé, nem ejt. Tápfesz bekapcsolásakor kb. egy percre hatástalan, ha bont valamelyik kapcsoló, akkor kb. két percre megszólal a sziréna vagy mi. üdv! proli007
Köszönöm a segítséged-----nem tudom,hogy sikerül-e megépíteni---gépész vagyok
Te vágod---menyiből lehet ezt kihozni?
szia -közben lett még 1 probléma
---van 1 nyitásérzékelős áramkör /12v ---van 1 riasztós áramkör /12v ---van 1 mozgásérzékelős áramkör /230V a 2db érzékelős áramkör valamelyike adja a jelet a riasztós áramkörnek. a mozgásérzékelős áramkör mágnes kapcsoló beiktatásával csatlakozik a 12v riasztós áramkörhöz-ha mozgást észlel jelet ad a mágneskapcsolónak,,behúz és zárja a riasztós kört. működik is a dolog csak áramszünetnél van baj,mert mikor újra van áram akkor a mozgásérzékelő úgy indul,hogy kb 40 másodpercre zárja is a riasztós kört. valami melegedés kell neki induláskor----a használati szerint . tehát vak riasztást ad minden áramszünet után ----ezt hogyan védhetném ki? 12/230 inverter szünetmentes táp mi volna a megoldás? a mozgásérzékelőt valahogyan rábírni hogy áramszünet után ne egyből úgy indoljon. a mozgásérzékelő tipusa--GA meg valami kör alakú jel.
Hello!
Ha gépész vagy, és ezek szerint nincs gyakorlatod, valamint az ár kérdés, akkor nem ajánlanám ilyen áramkörök építését. Mert hasonló dolgot szerintem olcsóbban kapsz kompletten. Ugyan is külön áramkörökkel, kiküszöbölni az alkalmazott készülékek alkalmatlanságát, biztos hogy nem kifizetődő.. (De gondolj bele.. Egy riasztónak biztosítani kell a folyamatos tápellátást, mert különben az egész dolog értelme megkérdőjelezhető. Ha 12V a tápfesz, akkor célszerű erről a feszültségről hajtott áramköröket alkalmazni, nem oda-vissza alakítgatni a villanyt. A bekapcsoláskori helytelen riasztás letiltását, nem a fogadó áramkörnek kellene megoldani, hanem az érzékelőnek. Hiszen akkor még figyelni is kell, hogy megvan-e a 230V táp. stb..) üdv! proli007
oké-tiszta- de ha már így van,akkor szerinted működhet a dolog--pl. ha betennék egy invertert (csak a mozgásérzékelős kört kellene neki ellátni,azt is csak az áramszünet idejére.)
a másik 2 áramkört trafóról kapott 12 v látja el,valamint be van építve egy 12 v aksi ,így ezekben folyamatos az ellátás. a nyitásérzékelős körrel kapcsolatban ---talán nem is baj-,hogy ha feszítik az ajtót és rögtön megszólal a sziréna és így talán abba is hagyják hogy ne riasszon tovább -nem csinálnának kárt az ajtóban.
A mozgásérzékelőt alapvetően nem érdemes 230V-ról járatni. Mert abban általában van egy béna kondis tápegység, ami még hálózatról leválasztást sem biztosít. Ezt, kis átalakítással simán lehet működtetni a 12V-ról. De a benne lévő relé sem kell, mert nem fogsz 230V-ot kapcsolni, csak egy logikai szintet. Azt meg a benne lévő tranyó, vagy plusz egy tranyó kiegészítéssel megoldható. A bekapcsoláskori késleltetés, nem gond, ha aksiról megy, hiszen ott mindig lesz feszültség, és legfeljebb a tényleges üzembe helyezéskor fog egyszer megszólalni.. Az meg lehet jó is, mert egyből kipróbálod a szirénát és a szomszédok idegeit..
üdv! proli007
Szia
a mozgásérzékelő 12v-ra való átalakításában tudnál nekem segíteni? Ha igen akkor mit kellene látnod hogy el tudd mondani nekem ,mit hogyan csináljak.én nagyon szeretném ha összejönne a 12 v-ró való működés---nem kellene inverterrel bonyolítani. rajza nincs a mozgásérzékelőnek csak fényképezni tudom. elég a fénykép? a segítséget előre is köszönöm --
sikerült szétszedni---itt vannak a képek.
valami relére 24v. van írva.....nem baj?
amit eddig írtál ,én úgy értelmezem,hogy /két kis panel van/
1.-panel csinálja 230V -ból a tápot 2.-panelon csak az érzékeléshez való dolgok vannak a két panelt 3 (piros színű) vezeték köti össze jól gondolom?
szürkét akartam írni---csak szétszedtem egy másikat abban viszont piros
Sziasztok egy kis segítségre lenne szükségem.
Szeretnék egy olyan 12v-s megoldást amikor ha nyit az autó kp zárja automatikusan felkapcsolja a ködlámpákat xmásodpercre ilyesmi van az audikon stb stb. Erre szerintetek mi lenne a legegyszerűbb megoldás pic nélkül? Egy sima időkapcsoló egyik lába a kp plusz vezetékéről jövő jel a másik ugye a test és a másik véglet pedig test és a jel amit rákötnék a ködlámpa pluszára? Szerintetek ezzel menne?illetve krestem valami időkapcsolós történetet de nem igazán találtam csak 220v-s bődületes árakon és persze az nem jó Köszi a segítséget előre is
Hello!
A nagy elkón kellene mérni feszültséget, és leolvasni a relére írtakat. Elvileg egyezni kell a kettőnek. Aztán lehet tovább lépni. üdv! proli007
Hello!
Biztos, hogy időzítő kell? Mérd meg hogy a központi záron milyen polaritású feszültség van mikor nyit, és az meddig tart. Ha annak ideje jó, akkor csak egy relé kell rá egy diódával, ami kapcsolja a ködlámpát erre az időre. üdv! proli007
Sziasztok, kene nekem egy olyan idozito amin allitani tudok 20-80sec. a bekapcsolas eltolodasat, ill. 0-4sec. amig a rele aktiv (ebben a 80sec. ben ), ha tud valaki segiteni megkoszonnem
Hello!
"bekapcsolas eltolodasat" No, ez mi? Cseppet furán fogalmazol. De ezt még egy 555-el,éppen meg lehet oldani. (A 270ohm a relét szimulálja) Tápra tegyél egy 47..100µF-os kondit. Remélem ciklikus időzítőre gondoltál. Vagy is pld. bekapcsolás után, 80sec-onként bekapcsolja a relét 4sec-re. (Az első szünet idő, mindig hosszabb, mint az ezt követők.) üdv! proli007
Hello, koszi hogy hozza szoltal, figyuz ez egy relet kell meghajtston ami egy adagolo motrot vezerel es nekem ebben a 80 sec tartomanyban kell tudjam valtoztatni az adagolas idejet is
Hello!
Ha a relé áramfelvétele nem nagyobb, mint 120mA,akkor az 555 közvetlenül is meg tudja hajtani. Ha nagyobb, akkor még egy tranyó kell hozzá. (Használd a fejlécben található Válasz gombot, hogy tudják, nekem válaszoltál és ha lehet kerüld az argó kifejezéseket. Köszi!) üdv! proli007
Hello, valoszinu rosszul fogalmaztam, egy olyan vezerlo kellene amin 2 dolgot tudok valtoztatni, az elso: 20-80 sec kozot (ami valtoztathato ebben a tartomanyban), adjon ki egy jelet ami (most jon a masodik) 0-4sec (ami valtoztathato) behuz egy relet. Lehetoleg 12 V. Koszi. A rele aramfelvetele kb 250mA
Hello!
És mi a gond? Pont azt tudja, amit szeretnél. (Azt kivéve, hogy 0sec ideig nem érdemes egy relét kapcsolni..) A két potival (P1-P2) lehet állítani az időket. De hogy megnyugodj, ott van az idődiagram, a relé áramával. üdv! proli007
Koszi, mukodik, jovok egy jager el neked
Hófehérke is Jagert kapott, aztán mégsem örült neki..
A Jager az nem a Piroska meseben van?
, meg egy kerdesem lenne, egy nyaklapot hogyan lehet ahoz a rajzhoz tervezni?, van valami progi ?
Hello!
Olvasd el a Hófehérkét is, és megtudod. Nyáktervező számtalan van, itt is találsz leírásokat ha keresel. Én a Circad-et használom, mást nem. De a téma nem ide tartozik, tehát Off. Használd a keresőt.. üdv! proli007
Szia, kuldjel legyszi egy email cimet ahol elerheto vagy, megkene beszeljunk valamit ami nem ide tartozik. Koszi.
Küldj neki privát üzenetet, és akkor nem kell e-mail címet kapnod a kontaktushoz.
Hello, koszi az infot, de azt hogy kell?
|
Bejelentkezés
Hirdetés |










