Fórum témák
» Több friss téma |
Fórum » Időzítő
Témaindító: Mekkmester, idő: Dec 25, 2005
Témakörök:
Sajna a felhúzó ellenállásos módszer nem működik.
Ezt te irtad
Idézet: „Ha a mágnes lassan megy fel-le kb. 0,5 másodperc, akkor az elektronika működik. Ha a mágnes gyorsan megy fel-le kb. 0,1 sec, akkor az elektronika nem működik.” Ez hogy jön ezzel össze időben ? Idézet: „10-20 másodpercig pneumatikát vezérel. A következő Hall impulzus ezután jön valamikor,”
Pontosítok: Ha csak a negatív impulzust szeretnéd meghosszabítani, akkor a felhúzó ellenállás helyett vagy vele párhuzamosan egy elkót köss (a + a Hall tápjára, a - Hall kimenetére). Ebben az esetben nem kell a dióda.
Szóval érdemes első körben egy 1-10 µF-os kondival próbálni.
0,5 mp az egyszeri fel-le mozgas ideje. Nem 0.5mp-enkent megy fel-le.
Kb. 30 mp-kent csinal egy fel-le mozgast.
Ha mindenképpen kapcsolásra vágysz, bár nem mértél meg semmit..
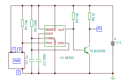
Az áramkör kb. 110ms-ra meghosszabbítja a bemeneti jel alacsony szintjét. Ha a bemeneti jel ennél hosszabb, akkor egyszerűen átviszi azt. Ha az invertált jel is megfelelő, akkor az 555 OUT jele is az áramkörödbe vihető. Ekkor a tranyó és a két utolsó ellenállás felesleges.
Köszi!
Ha 500ms-ot szeretnék, akkor mit változtassak?
Ez egy A3144-es hall kapcsolo. Magneses terre a kimenete 0V-ot ad. Ki kellene cserélni egy olyanra, amelyik fordítva működik. Az adatlapjan nem találtam melyik tipus mukodik forditva.
Melyik lehet az?
Teljes mértékben felesleges. Semmit nem lehet tudni, de Te cserélgetnéd a dolgot. Mi az ami változna? A sejtésed?
Mert ha fordított (invertált) jel kellene azt egy tranyóval megoldható, mint ahogy az 555 kapcsolásban is láthatod. De nem változna semmi.. Azt sem tudjuk, mi ez a valami. Ha "nem férhető hozzá" Akkor valami gyári bigyó. Dw akkor miért nem működik? Mert a hall, meglehetősen gyors. Tehát maximum az "elektronika" bemeneti (zavarmentesítő) szűrése miatt nem bírja a rövid impulzusokat fogadni. Arra pedig jó, az 555-ös áramkör, ha a késleltetés ideje nem haladja meg a jel periódus idejének felét. )És nincs másra kihatással a késleltetési idő). Szóval nem próbálgatni kellene mint a kutya a b.-t hanem valamit kideríteni. Mérni, és legfeljebb egy 555-ből készíteni egy áramkört, ami előállítja a Hall helyett az impulzusokat és ki lehet próbálni, mit visel el a készülék és hol vannak a határok. Ez a műszaki megfontolás, és nem az ész nélküli cserélgetés, ok és okozat nélkül.. " Doktor Úr! Eltörött a kezem. - Beszéljünk róla fiam?"
Oké, értem! Gyakorlatban bármelyik tranyó megfelelő, csak NPN legyen..
A kondik nem elkók ugye? Sima kondenzátorok vannak a kapcsolásban.
A Tina-ban nálam nincs csak sima kondi. De az mindig jobb mint az elkó. Nagy kapacitás esetén meg nem kérdés, vagy egy bőrönd, vagy az elko.
Az 1µF lehet elkó is, a 100nF (bár létezik elkóban is) értelmetlen. A tápfeszültségre is illene tenni egy 10..47µF-os kondit, de szerintem elmegy anélkül is, ha a Hall, nem egy kilométerre van a drót végén. Apropó! Az áramkört a Hall közelébe célszerű telepíteni, hogy a jel már kisimpedancián menjen..
Mértem javaslatod szerint és meglepődtem.
Ez egy gépi csavarhúzó. A nyomaték elérésekor a nyomatékkapcsoló a mágnest a hall elé löki. A csavarhúzó kikapcsol és jelet ad egy csavarbetöltő egységnek. A csavarhúzóban két elektromos panel van. Az egyik a csavarhúzó motorját kezeli, a másik jelet ad a csavarbetöltőnek. Oszcilloszkópra tettem és "nem értem" dolgot tapasztaltam. Ha látom a hall jelét akkor a csavarhúzó megáll és bekapcsol a csavaradagoló. Ez így jó. Ha nem látom a hall jelét a nyomaték elérésekor a csavarhúzó akkor is megáll, de nem kapcsolja a csavaradagolót. (mechanikus nyomatékkapcsoló, kézzel eltoltam a mágnes, a hall kapcsolja ki a csavarhúzót !! - ??.) Na ez érdekes.
Ezek szerint nem az ipulzussal van a baj, hanem a hiányával. Nagyon mechanikus hibának hangzik a dolog. Nem feltételeztem, hogy van szkópod, mert gondoltam akkor már megmérted volna az impulzust. De talán célszerű megnézni, hogy a Hall milyen pozícióba kapcsol ki-be a mechanikus végálláshoz képest. Valamint körülnézni, nincs-e valami törés vagy szorulás a mechanikában. Meg átgondolni, mi változhatott, ha előzőleg megfelelően működött.
Tegnap vettem szkopot.
![]() Sosem működött helyesen. Ha kicsi a nyomaték jól működik, ha nagy akkor nem. Azt viszont nem értem, hogy lehet az, hogy a csavarhúzó mindig kikapcsol a nyomaték elérésekor, pedig semmilyen jelet nem látok. Valahonnan tudnia kell, hogy ki kell kapcsolnia.
Làtatlanban megmondom neked.
Nagy nyomatéknàl azért nem kapcsol mert nem haladja meg a beállitott eröt, hanem megfullad a behajtò motorja. Az viszont öröm, hogy. lassan kiderül miröl is van szò. A hozzászólás módosítva: Okt 9, 2021
Ötleted alapján megvizsgáltam.
Az ötlet jó, de nem fullad meg a motor, egyszerűen kikapcsol. Kiderült, hogy van egy másik, egy elektronikus nyomatékkapcsoló is a rendszerben, ami valószínűleg a motor áramát figyeli. Amikor rosszul dolgozik, akkor az elektronikus nyomatékkapcsoló kikapcsolja a motort, de a mechanikus, hallos nem, mert hamarabb kapcsol az elektronikus, minthogy a mechanikus elérné a nyomatékot. Ez a legrosszabb variáció.
Lehetséges, hogy a 34063-as IC figyeli a "túlterhelést"?
Nem igazán az egy kapcsolóüzemű táp, ami figyeli az áramot de csak "magának". Inkább a nagy kondi baloldalán látható R010 ellenálláson figyeli valaki. De akár a mikrokontroller is lehet az, ha onnan a vezeték oda megy. Mert az ellenállálás másik lába szinte biztos hogy a táp negatívjára (nagy kondi) megy.
Így néz ki a panel két oldala. Sajnos a piros takarja a zöld panelt, a zöld a lényeg.
Van még valami ötleted? Melyik két pontra csatlakozzak méréshez?
Nekem sok ötletem nem lehet. De látható a három Fet ami kapcsolja (gondolom PWM) a motort, és az R010 meg a forrásba lesz, a feszültségesését meg gondolom a soklábúba vitték vissza. Az ellenálláson mérhetsz feszültséget, De sokra nem mehetsz vele ha a túláramra tilt le a vezérlő..
Nem baj ha letilt a vezérlő.
Nekem csak egy jel kellene, amiből tudom, hogy megállt, letiltott. Elég esélytelen megtalálni ezen az áramkörön ezt a pontot. Vagy valahol mérni a túláramot.
Az a jel, hogy megállt.
Idézet: „Vagy valahol mérni a túláramot.” Ott tudnád mérni ahol maga a táp méri magának. engedd el, ez nem az a súlycsoport amiben te játszol még.
Nem tehetem meg, hogy elengedem. mindenképp meg kell oldanom a problémát.
Én egyáltalán nem ismerem ezt a gépet. De gondolkodjunk logikusan, vagy csak én "hangosan"..
- Ha valamiben kontroller van, abban nem találsz köztes jeleket. Mert csak bemeneti információk vannak és kimeneti vezérlőjelek. - Ha a kontroller azt érzékeli hogy megszorult a motor, az számára üzemzavarnak minősül. Logikus hogy nem indítja el a következő folyamatot. És nem is tudod rákényszeríteni, mert fogalma sincs miért ált le és épp hol van az akármi útközben. - Ha valami elektromosan működik, akkor vélhetően mechanikai gond van, nem az elektronika csinál néha ezt, néha azt. Ilyennek a valószínűsége még az egy ezreléket sem éri el. - Mi van ha tovább romlik a helyzet?
Leegyszerűsítve.
Az elektronikai rendszer nem rossz. Jól működik. A motor túlterhelésnél leáll, majd újra indítható. De nekem kell egy jel, ami azt jelzi, hogy a motor túlterheléssel megállt. (esetleg csak egyszerűen megállt, nem forog) Ezzel a jellel kell vezérelnem egy másik egységet. A panelen van egy nagy méretű, kis ellenállású ellenállás, rá van kötve a motor egyik tekercsére. Lehetséges, hogy itt figyeli a motoráramot? |
Bejelentkezés
Hirdetés |
















