Fórum témák
» Több friss téma |
Fórum » Időzítő
Témaindító: Mekkmester, idő: Dec 25, 2005
Témakörök:
Igen! Ajánlanál légyszíves P csatornás mosfetet logikai szintre, nehéz találni. A FDN340P jó lenne nekem?
Ez amit választottál, az adatlap szerint jónak kellene lenni. Kb. 50mV lesz a feszültség veszteség.
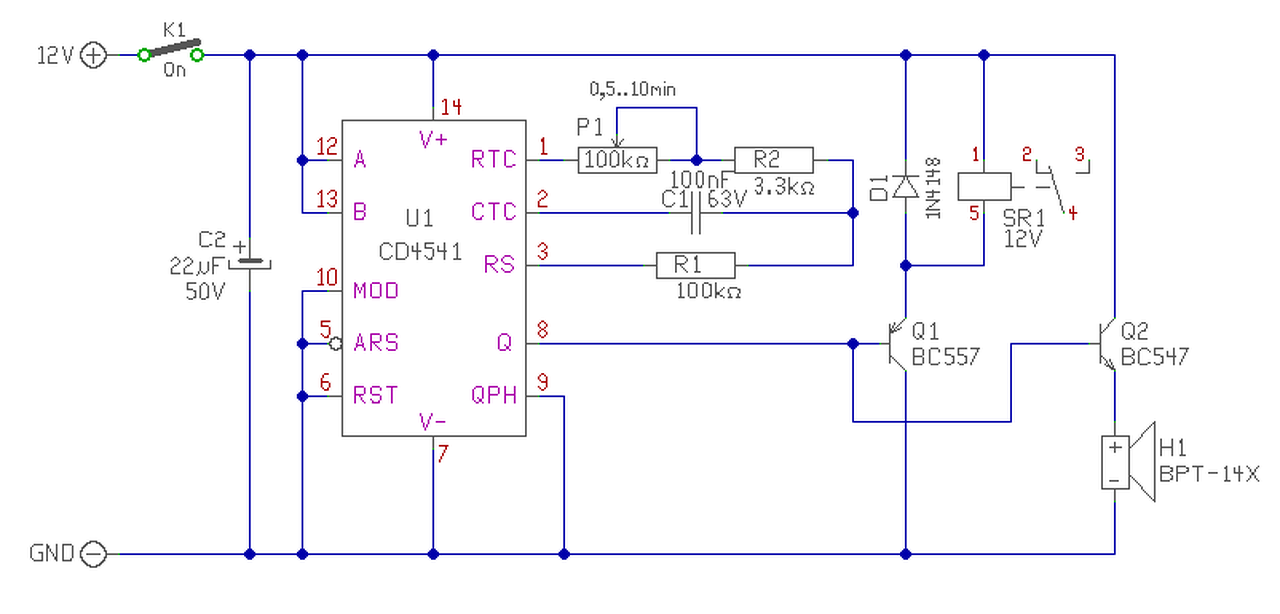
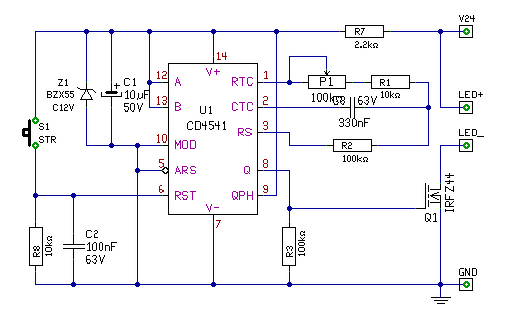
Üdv a csapatnak! Proli 007 fórum társ '19-ben feltett időzítője érdekel . Bővebben: Link Szeretném felhasználni egy gyermek éjszakai lámpa időzítésére. Az időket úgy szeretném módosítani, hogy 5-30 perc között legyen állítható.
Hello! A C1-helyett egy 330nF-ot, az R2 helyett 10k-t kell betenni.
Vagy az áramkört szeretnéd a 24V-hoz átalakítani? A hozzászólás módosítva: Okt 5, 2021
Helló. Nagyon köszönöm és, ha lehet a kimenetet FET-re, ha nem gond. A csipogó rész nem kell természetesen.
Hello! Elkészült. Az időzítés a nyomógomb megnyomására indul. De tápfeszültség megjelenésekor is lefut egy időzítés. Fet szinte bármi lehet, mert szinte mindegyik elbírja ezt a kis terhelést.
A hozzászólás módosítva: Okt 5, 2021
Köszönöm szépen. Ha az s1, R8, és C2 alkatrészeket elhagyom a 6-os lábat az 5-el átkötöm, az nem változtat semmit?
Nem változtat, csak annyit, hogy a táp bekapcsolásával fog az időzítés indulni. De ha napi szinten használod, nem célszerű a tápot ki-be húzogatni. Mert az időzítés lejárta után, gondolom reggelig úgy is feszültség alatt lesz a táp. Ha meg a 24V-ot kapcsolod, ugyan ott vagy, ennek fogyasztása alapból csak mintegy 2mA. Persze azt teszel amit jónak látsz, vagy számodra célszerű.
Köszönöm. A korábban mellékelt képen szereplö kapcsolóval gondoltam megoldani. De a nyákon meghagyom a lehetőségét a nyomógombnak. Mégegyszer nagyon köszönöm.
Én észre sem vettem ott a kapcsolót..
(Csak a tudás miatt: Az S1-et rövidrezárva a lámpa állandóan égne, mert fix lenne a Reset.)
Sziasztok!
Van egy problémám, amiben sürgős segítsége lenne szükségem. Egy hall szenzor előtt mozog egy mágnes, fel-le, mint egy dugattyú. Ha a mágnes lent van a hall kimenetén +5V mérhető, ha a mágnes felmegy 0V mérhető, ha lejön ismét +5V mérhető. A kimenet egy mikroelektronikát vezérel. A lejövő mágnes, kapcsolja az elektronikát. Ha a mágnes lassan megy fel-le kb. 0,5 másodperc, akkor az elektronika működik. Ha a mágnes gyorsan megy fel-le kb. 0,1 sec, akkor az elektronika nem működik. A hall szenzor kimenő jelét kellene megváltoztatni, hogy kapcsoljon a rákötött elektronika. (Valószínüleg túl rövid a 0V-os állapot.) Tudtok javasolni valamilyen megoldást?
Hello! Tegyél egy kondit a hall kimenete és a 0V közé. Az meghosszabbítja az alacsony szint állapotát. Hogy mekkorát, azt nem tudható, mert az elektronikád bemenetén lévő felhúzó ellenállás értékét nem ismerem.
Köszi!
Sajnos az elektronika nem hozzáférhető, ezért semmit nem tudok róla. Sima, vagy elektrolit kondit tegyek?
Ha nem hozzáférhető, akkor is egy árammérővel megmérhető a 0V és a bemenet között kiadott áram. Abból számítható az ellenállás, mert a táp 5V.
De én egy 1..10µF-os kondival próbálkoznék. Tehát elkó.
Elkó az megpúposodik, és évente minimum cserélni kell.
![]() Nem olvasol eleget internetet és fórumot.
A rajzod nem sikerült sajnos, vagy minden GND-ről megy...
A hármas láb és a táp közé tegyél egy 10K elenállást, a 3-as láb gnd közé meg 100nF kondit. Másik probléma, hogy az elektronika mennyire érzékeny, mert a 0,1s táp vagy vezérlőjel nem biztos hogy elég ha lomhább az áramkör.
Ha a hall kimenete és a 0 közé elkót teszek az nem a pozitív impulzust akarja meghosszabbítani?
Nekem a negatív impulzust kellene. (most ezzel kísérletezek, de egyenlőre nem működik)
A kimenet tartósan 5V-on van, majd egy pillanatra 0V, majd tartósan 5V. Az a baj, hogy a nagyon rövid 0V-ot (0,1 sec) nem érzékeli az áramkör, ezért ezt kellene meghosszabbítani.
Akkor van 0V amikor a mágnes a hall elé ér.
Minél gyorsabban mozog a mágnes, annál rövidebb 0V jelet fogsz kapni. Ha az áramkör működése szempontjából mindegy, hogy a dugattyú fent, vagy lent van, és csak a folyamatos mozgás lényeges a működés szempontjából, akkor invertáld a kimenetet. Igy hosszabb lesz a 0V és rövidebb az 5V. De nem ismerem azt amit hajt, igy annak működését sem.
Gondoltam az invertálásra. Úgy viszont az 5V-os impulzus lesz rövid. Lehet, hogy az sem működne. Egyenlőre a kondenzátorral kísérletezek, ha nem jön be, akkor jön az invertálás.
Erre a problémára igy nincs jó megoldás.
Kellene még egy fokozat a hall és az áramkör közé.
IGEN!
Invertálni kell, hogy csak egy pozitív impulzus legyen (ez rövid impulzus lesz) és azt kell kitolni ~0,5 mp hosszúra. Már csak egy kapcsolás rajz kell!
Ez a Hall érzékelő nyitott kollektoros kimenettel rendelkezik és miután nem látok felhúzó ellenállást, így lehet, hogy csak ennyi a probléma (próbáld ki, hátha csak ennyi). De ha az ismeretlen elektronika tartalmazza a felhúzó ellenállást, akkor a megoldás az impulzusok hosszának a megnövelésére egy dióda és egy kondenzátor. Ha a pozitív impulzust szeretnéd megnövelni, akkor a kondenzátort a GND és az Input közé teszed, a diódát meg a hall kimenete és a kondi + kivezetésére. Természetesen kell egy felhúzó ellenállás a Hall kimenete és a tápfeszültsége közé. Ha a negatív impulzus hosszát szeretnéd növelni, akkor a kondi + kivezetését a +tápra, míg a negatívot az Input-ra kötöd, valamint a diódát fordítva az előzőhöz képest a Hall kimenete és az Input közé. Sajnos nem tudjuk, hogy az Input milyen feszültség tartományra kapcsol, így lehet, hogy alacsony nyitófeszültségű diódát kell használni.
A felhúzó ellenállás tág határok kötött lehet, mivel a Hall maximális árama 25 mA. De szerintem elégséges lehet egy 1K-s ellenállás. A kondi értékét 10-100 µF-ra becsülöm, amivel elvileg működhet.
Amatőr vagyok. A felhuzo ellenallast igy gondoltad?
Mielőtt még más is előtúrja az adatlapot.
![]() A "vezérelt elektronkáról" nem találtam használható adatlapot, igy érdemben sokkal többet nem tudok segiteni.
Tegyél be egy számlálót a hall és az elektronika közé.
Ha most 200mS az inpulzus, akkor egy 3x számlálóval 600mS időre kitolhatod. Gyakorlatilag a mágnes mozgását osztod, három mágnes ciklus lesz egy mozgási ciklus. Mondjuk egy 4017 kiváló lehet erre a célra.
A Hall ad egy impulzust (tehát csak egyet, az elsőre már működnie kell) az "ismeretlen elektronikának", mire az 10-20 másodpercig pneumatikát vezérel. A következő Hall impulzus ezután jön valamikor, ami ismét működteti a pneumatikákat.
|
Bejelentkezés
Hirdetés |






















