Fórum témák
» Több friss téma |
Fórum » Impulzus feszültségváltásra
Témaindító: Smileyking, idő: Jún 7, 2009
Témakörök:
Örülök, hogy segíthettem és köszönöm a pontot.
Elméletileg a COM portról fel lehet éleszteni a PC-t, ha a BIOS-ba beállítod. Viszont azt nem tudom, hogy a Girdernek van-e ilyen funkciója.
Szia!
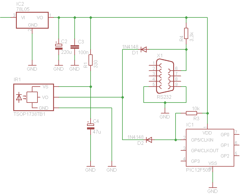
Egy régebbi alaplapho lesz de szerintem nem tudja a COM portról való felélesztést.A kapcsolás kiváló már csak össze kellene hozni a girder sorosporti vevőjével, hogy ne legyen a gépben 2db TSOP1736 csak egy darab. Üdv!
A TSOP egy logikai szint kimenetű eszköz, tehát ráköthetsz két feldolgozó egységet is.
Szia!
Az addig rendben de ha a tápot nem a soros portról kapja az nem fog bekavarni, attól még felismeri a girder? üdv
SZiasztok!
Senkinek semmi ötlete a 2 kapcsolás összekombinálására? Üdv
Szia!
Egy lehetséges megoldás. Ki kell próbálni, hogy működik-e.
Sziasztok!
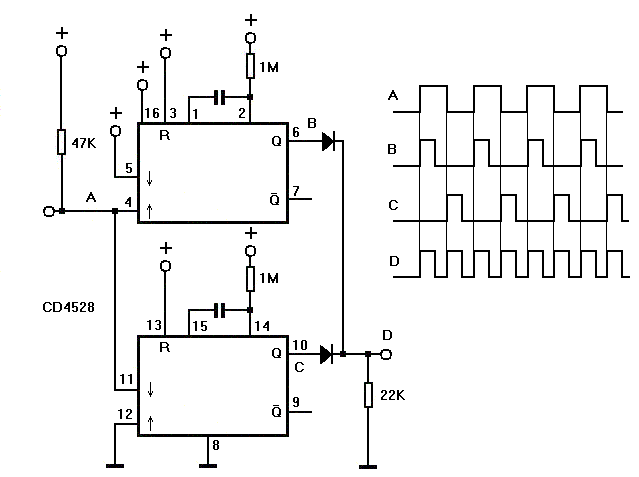
Nekem a következőt kellene megoldanom: adva van egy riasztóközpont aminek van egy kimenete amit konfigurálni tudok: pl. partíció élesítéskor 12V kikapcsoláskor 0V - ezzel kellene vezérelni egy garázskaput aminek kontaktusra indító bemenete van. 1 gombnyomás kinyílik, még egy gombnyomás becsukódik. A lényeg, hogy amikor kikapcsolom a partíciót kinyíljon a garázskapu amikor beélesítem a riasztót becsukódjon a garázskapu. Próbáltam nézegetni az impulzusreléket de nem tudnak olyat, hogy ha elveszem tőlük a vezérlőfeszültséget akkor is adjon ki egy impulzust. Előre is köszi a segítséget! üdv, Janó
Kettős monostabil kell, egyik a lefutó, másik a felfutó élre indul...
De: mi van akkor, ha a garázskapu csukott, amikor élesítesz? Mert akkor ki fogja nyitni... Figyelni kell a csukott állapotot és azzal még összekapuzni.
Az nem baj ha csukva van mikor élesítek, mert a garázskaput külön partícióra teszem (8 partíciót lehet beállítani a központon) egyedül csak a garázskapu lenne a partíción. Ettől függetlenül ki-be tudok élesíteni mindent.
Köszönöm a rajzot, de mivel nem vagyok ennyire elektronikához értő nem paraméterznéd be az áramkört? az alapján már talán össze tudnám rakni. |
Bejelentkezés
Hirdetés |






az alapján már talán össze tudnám rakni. 