OK
Mégsem
Hobbivasút
|
HESTORE
|
Kislexikon
Hírek
Cikkek
Fórum
OK
Hírek
Cikkek
Fórum
Lexikon
Segédprogramok
Apróhirdetés
Fórum témák
Ki mit épített?
Elektronikában kezdők kérdései
Ez milyen alkatrész-készülék?
ARM - Miértek hogyanok
[OFF] Pihenő pákások témája
- Elektronika, és politikamentes topik
PIC kezdőknek
AVR - Miértek hogyanok
NYÁK-lap készítés kérdések
•
Bluetooth adatátvitel
•
Műhelyünk felszerelése, szerszámai
•
Hifi erősítők tervezése
•
Vezeték nélküli gyertya
•
Alternativ HE találkozó(k)
•
Napelemes rendszer kérdés
•
Kávéfőzőgép hiba
•
Életvédelmi kapcsolás, FI relé
•
Búcsúzunk
•
Hörmann kapuk
•
Arduino
•
Érdekességek
•
Forrasztási 1×1 forrasztástechnikai miértek
•
Padlófűtés vezérlés
•
Energomat mosógép
•
Li-Po - Li-ion akkumulátor és töltője
•
Kombikazán működési hiba
•
Érintőképernyő csere és beazonosítás
•
Modulrendszerű, grafikus PIC programozás
•
Hőtárolós kályha
•
Kamerás megfigyelőrendszer
•
DS18B20 hőmérő-szenzor
•
Mosogatógép hiba
•
Sprint-Layout NYÁK-tervező
•
Szárítógép problémák
•
Felajánlás, azaz ingyen elvihető
•
Fejhallgató erősítő
•
Vicces - mókás történetek
•
Elektronikus szulfátoldó (Akku aktivátor)
•
LED-es világítás
•
Codefon kaputelefon
•
Szobatermosztát bekötése
•
Villanyszerelés
•
Erősítő mindig és mindig
•
Időzítő
•
Leválasztó transzformátor
•
Tablet PC javítások
•
EAGLE NYÁK tervező
•
Akkumulátor töltő
•
Jókívánság
•
Parkside akkuk javìtása
•
Espressif mikrokontrollerek
•
NYÁK terv ellenőrzése
•
Adatlapot keresek
•
Elektroncső
•
Börze
•
Villanypásztor
•
D-osztályú erősítők
•
Elektronikus hangszerek
•
Muzeális készülékek-alkatrészek restaurálása
•
Castone erősítő javítás
•
Rendelés külföldről (eBay - Paypal)
•
LCD kijelző vezérlése, életre keltése
•
Erősítő építése elejétől a végéig
•
TDA7294 végerősítő
» Több friss téma
Fórum
Keresendő kifejezés
Keresés módja
Intelligens keresés
Hozzászólás keresés
Fájlmellékletben
Fájlmellékletben (képek)
Kategória
Minden kategória
Alapismeretek
Ellenállások
Kondenzátor
Áramforrások
Tekercsek
Kapcsolók
Érzékelők
Motorok
Műszerek
Egyéb
Analóg áramkörök
Erősítők
Szabályzók
Egyéb
Digitális áramkörök
Flip - Flop és tárolók
Kapuk
Vonali választók
Multiplexerek
Dekóderek
Demultiplexerek
Bufferek és meghajtók
Számlálók
Regiszterek
Aritmetikai áramkörök
Logikai áramkörök
Memóriák
Egyéb
Mikroprocesszorok
PIC
Memória / EEPROM
Memória / EPROM
Memória / RAM
Egyéb
AVR
STM32
STM8
Espressif, ESP
LPC
SAM
PIC32
ARM általános
Speciális
Csövek
A/D konverterek
Időzítők
Komparátorok
Egyéb
Technika
Audiotechnika
Fénytechnika
Vezérlés technika
RF technika
Méréstechnika
Keresés
Új téma nyitása
Lapozás:
1. - 50. elem
51. - 100. elem
101. - 150. elem
151. - 200. elem
201. - 250. elem
251. - 300. elem
301. - 350. elem
351. - 400. elem
401. - 450. elem
451. - 500. elem
501. - 550. elem
551. - 600. elem
601. - 650. elem
651. - 700. elem
701. - 750. elem
751. - 800. elem
801. - 850. elem
851. - 879. elem
OK
16 / 18
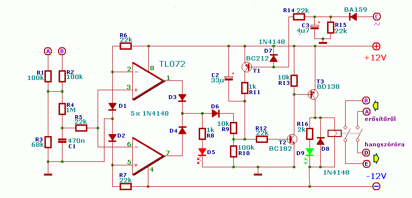
dg_hangszoro...jpg
20090214451.jpg
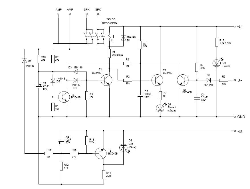
védelem.jpg
490aab0bedad...gif
spgrd_htm.jpg
1.JPG
c73c42a84f0d...jpg
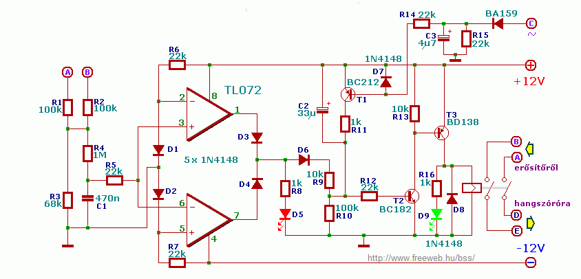
diagram.JPG
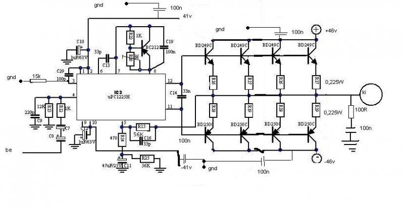
Védelem uPC...jpg
2f5a1bf647f9...jpg
Kiegészít...png
ebe65487f651...png
Clip-off-DC.png
hsz védelem.jpg
dg_hangszoro...jpg
Védelem.jpg
dg_hangszoro...jpg
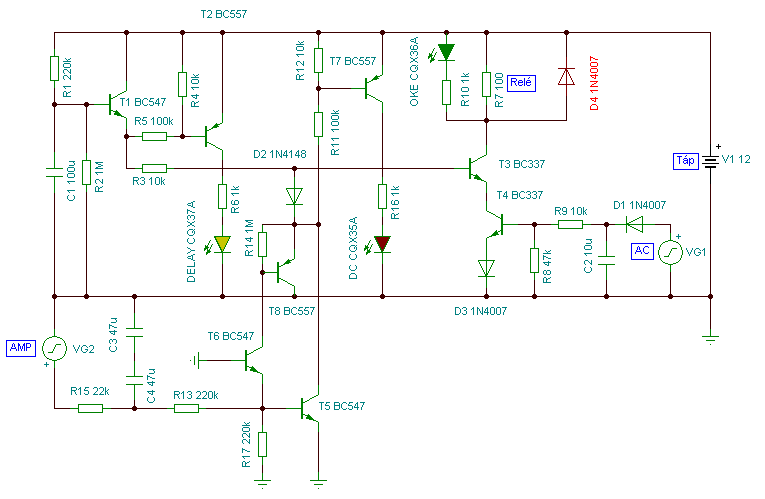
protect.gif
SP_A0535.jpg
dg_hangszoro...jpg
Hangfalvéd...gif
vedelem3.gif
Védelem-Mod.png
prot2.JPG
protmod.JPG
protectmod.GIF
ved_panel.GIF
STK.gif
valto.JPG
lewi.jpg
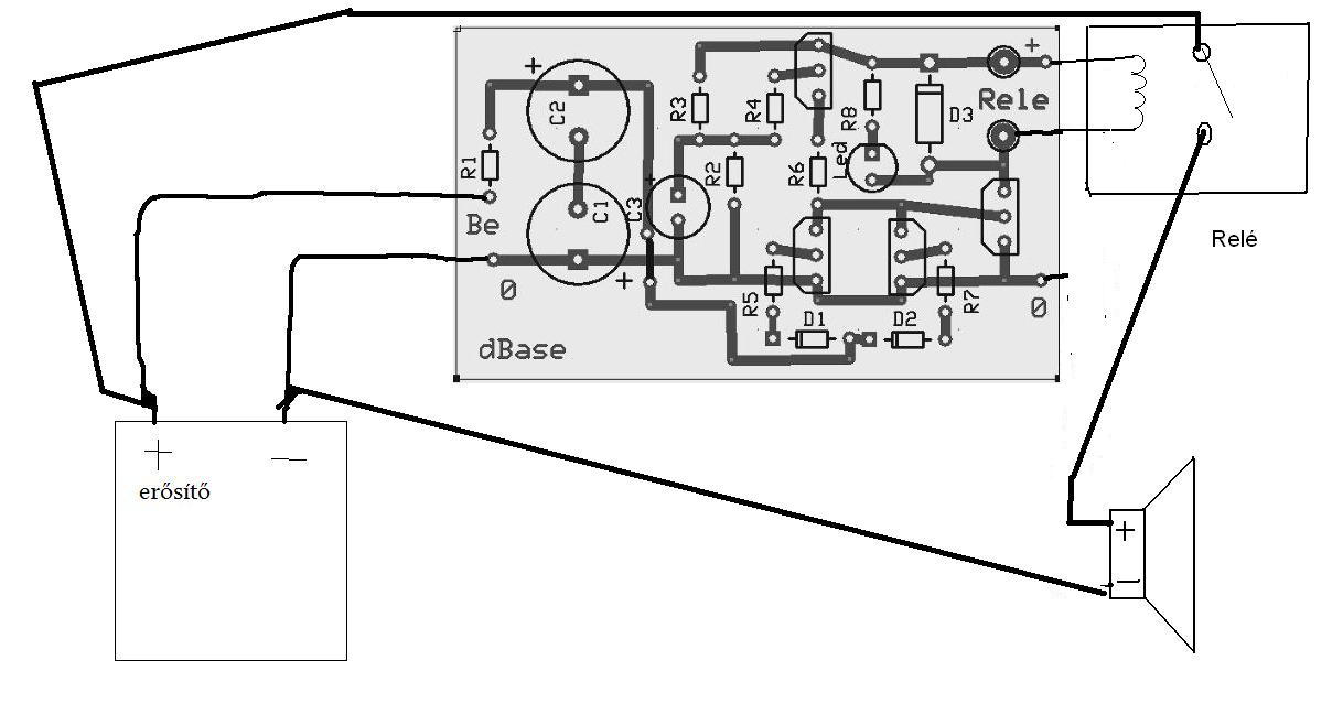
vedelem_top.jpg
vedelem_nyak...jpg
vedelem_nyak.jpg
bekotes.JPG
táp.JPG
huzal.JPG
240w.jpg
tap 001.jpg
Clip-AC-Grae...jpg
koppanásgá...gif
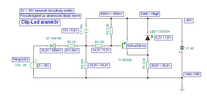
Clip-Led.jpg
01.jpg
Stereo-poti.jpg
Bekötés.jpg
vedelem 1.jpg
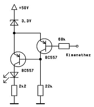
clip1.JPG
clip2.JPG
véd24V.GIF
vedelem1.gif
hvedelem.jpg
Következő:
1. - 50. elem
51. - 100. elem
101. - 150. elem
151. - 200. elem
201. - 250. elem
251. - 300. elem
301. - 350. elem
351. - 400. elem
401. - 450. elem
451. - 500. elem
501. - 550. elem
551. - 600. elem
601. - 650. elem
651. - 700. elem
701. - 750. elem
751. - 800. elem
801. - 850. elem
851. - 879. elem
»»
16 / 18
Bejelentkezés
Felhasználónév
Jelszó
Jegyezz meg!
Belépés
» Elfelejtett jelszó
» Regisztráció
Hirdetés
A használat feltételei
•
Adatvédelem
•
GY.I.K., Használati útmutató és szabályok
•
Impresszum
•
Elosztó
•
Hiba jelentése
Az oldalon sütiket használunk a helyes működéshez. Bővebb információt az
adatvédelmi szabályzatban
olvashatsz.
Megértettem