OK
Mégsem
Hobbivasút
|
HESTORE
|
Kislexikon
Hírek
Cikkek
Fórum
OK
Hírek
Cikkek
Fórum
Lexikon
Segédprogramok
Apróhirdetés
Fórum témák
Ez milyen alkatrész-készülék?
Ki mit épített?
Elektronikában kezdők kérdései
AVR - Miértek hogyanok
NYÁK-lap készítés kérdések
[OFF] Pihenő pákások témája
- Elektronika, és politikamentes topik
PIC kezdőknek
ARM - Miértek hogyanok
•
Erősítő mindig és mindig
•
LG okos tv
•
Tápegységgel kapcsolatos kérdések
•
Labortápegység készítése
•
Kapcsolóüzemű tápegység
•
Alternativ HE találkozó(k)
•
Felajánlás, azaz ingyen elvihető
•
SDR (Software Defined Radio)
•
Energomat mosógép
•
Gáztüzhely elektromos szikráztatója
•
MyElecParts alkatrészkereső és készletnyilvántartó
•
Kombikazán működési hiba
•
Aszinkron motor teljesítményének meghatározása
•
Arduino
•
Kapcsolóáramkör MOSFET-tel
•
Mikrokontrollerek zavarszűrése
•
Mosógép vezérlők és általános problémáik
•
Castone erősítő javítás
•
Érdekességek
•
Izzítás és izzítógyertya teszter
•
Motorindító kondenzátor
•
Gigatron TTL számítógép
•
Philips TV
•
Vásárlás, hol kapható?
•
Szárítógép problémák
•
HESTORE.hu
•
Mikrohullámú trafóból hegesztő
•
Sprint-Layout NYÁK-tervező
•
Gázkazán vezérlő hibák
•
Kazettás magnó (deck) javítása
•
Frekvenciamérő
•
555-ös IC-s kapcsolások
•
Opel Astra elektromos hibák
•
Bojler fűtése közvetlenül napelemmel
•
Autóelektronika
•
Vicces - mókás történetek
•
Videókártya probléma
•
Rádióamatőrök topikja
•
Tekercs induktivitás kiszámítása
•
Hangszínszabályzó
•
Csöves tápegység
•
Folyamatábrás mikrokontroller programozás Flowcode-dal
•
Elfogadnám, ha ingyen elvihető
•
PIC programozás mikroC fejlesztőkörnyezetben
•
Akkutöltő hiba
•
Kapcsolási rajzot keresek
•
A műhely (bemutató topik, ahol az alkotások készülnek)
•
Videomagnó problémák
•
Fejhallgató erősítő
•
RIAA korrektor
•
Füstgép építése házilag
•
BatteryBank gitar pedalhoz
•
Parkside akkuk javìtása
•
Ki hol gyártatja a NYÁK-ot ?
•
Mosogatógép hiba
» Több friss téma
Fórum
Keresendő kifejezés
Keresés módja
Intelligens keresés
Hozzászólás keresés
Fájlmellékletben
Fájlmellékletben (képek)
Kategória
Minden kategória
Alapismeretek
Ellenállások
Kondenzátor
Áramforrások
Tekercsek
Kapcsolók
Érzékelők
Motorok
Műszerek
Egyéb
Analóg áramkörök
Erősítők
Szabályzók
Egyéb
Digitális áramkörök
Flip - Flop és tárolók
Kapuk
Vonali választók
Multiplexerek
Dekóderek
Demultiplexerek
Bufferek és meghajtók
Számlálók
Regiszterek
Aritmetikai áramkörök
Logikai áramkörök
Memóriák
Egyéb
Mikroprocesszorok
PIC
Memória / EEPROM
Memória / EPROM
Memória / RAM
Egyéb
AVR
STM32
STM8
Espressif, ESP
LPC
SAM
PIC32
ARM általános
Speciális
Csövek
A/D konverterek
Időzítők
Komparátorok
Egyéb
Technika
Audiotechnika
Fénytechnika
Vezérlés technika
RF technika
Méréstechnika
Keresés
Új téma nyitása
Lapozás:
1. - 50. elem
51. - 100. elem
101. - 150. elem
151. - 200. elem
201. - 250. elem
251. - 300. elem
301. - 350. elem
351. - 400. elem
401. - 450. elem
451. - 500. elem
501. - 550. elem
551. - 600. elem
601. - 650. elem
651. - 700. elem
701. - 750. elem
751. - 755. elem
OK
7 / 16
Peak-LM358.png
Munkapontba ...gif
Kevés táp.GIF
016.jpg
017.jpg
018.jpg
019.jpg
PWM-DISP-sch.png
PWM-DISP-sch.png
pwm.gif
LM358.png
Stereo kivez...png
UAA180.GIF
vu-meter-2.gif
kivezérlés...jpg
100_2791.JPG
100_2790.JPG
100_2786.JPG
100_2785.JPG
TA7666.png
Kép0348.jpg
Kép0349.jpg
Kép0351.jpg
kiv_3.jpg
kiv_2.jpg
kiv.j.jpg
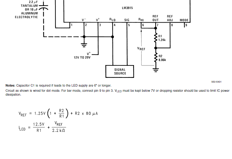
lm3915_2.gif
N-012a.jpg
NE012 kit.jpg
vu meter.jpg
000.jpg
Fények.JPG
Peak40-sch.png
an.jpg
A277D.jpg
bes.gif
lay.gif
sch.gif
Átalakítá...jpg
Ellenállás...jpg
Kijelző.jpg
Kijelző ér...jpg
DSCF3770.JPG
DSCF3774.JPG
kapcsolás2.JPG
kapcsolás.JPG
LM3915_4.GIF
VU meter.jpg
VU meter jó.gif
3915 csúcse...gif
Következő:
1. - 50. elem
51. - 100. elem
101. - 150. elem
151. - 200. elem
201. - 250. elem
251. - 300. elem
301. - 350. elem
351. - 400. elem
401. - 450. elem
451. - 500. elem
501. - 550. elem
551. - 600. elem
601. - 650. elem
651. - 700. elem
701. - 750. elem
751. - 755. elem
»»
7 / 16
Bejelentkezés
Felhasználónév
Jelszó
Jegyezz meg!
Belépés
» Elfelejtett jelszó
» Regisztráció
Hirdetés
A használat feltételei
•
Adatvédelem
•
GY.I.K., Használati útmutató és szabályok
•
Impresszum
•
Elosztó
•
Hiba jelentése
Az oldalon sütiket használunk a helyes működéshez. Bővebb információt az
adatvédelmi szabályzatban
olvashatsz.
Megértettem