Fórum témák
» Több friss téma |
Szerintem otthon nem tudod megjavítani, ezért vidd el szervizbe.
Egy ARISTON indukciós főzőlapunk van. Hirtelen elkezdett főzésnél büdös szagot árasztani. Műanyag szagnak tűnik. Tud valaki elméletben segíteni?
Sziasztok!
Javítottam egy AZURA indukciós főzőlapot. Az elektronikai része már rendben van,de mint utólag kiderült a ventilátor is elhalálozott. A ventilátor típusa: YHWF-110 DC18V 0.17A. Tudtok beszerzési forrást a fenti típusú ventilátorra? Esetleg bontott,de működőképes is megtenné. Köszönöm: Ottó
Szia!
Ne foglalkozz vele. Vegyél 12V ventit, ami ide beleillik, dremellel vágd le a keretet, és tedd a helyére. Még kell egy 7812, és kész. Csináltam ilyet, igaz nem főzőlapban, hanem frekiváltóan. Papst venti ment bele, évek óta megy.
Szia!
Lehet,hogy végül is ez lesz! Egyenlőre nem sikerült még a nyomára sem bukkanni. Persze 1000 db-os tételt lehetne rendelni!
Szép estét mindenkinek!
Azt szeretném megtudni, mit jelent az E1 ill. E4 hibakód a Hauser IC 2009 indukciós főzőlapon? Ha tud valaki segíteni, köszönettel venném. Üdvözlettel: stapi
Közben megkaptam máshonnan. Idemásolom, hátha mást is érdekel.
E1 tápfeszültség túl magas E2 hálózati feszültség túl alacsony (a rajongók is nyitva) E3 főzőlap hőmérsékletérzékelő szakadás E4 kemence felszíni hőmérséklete túl magas E5 az IGBT érzékelő nyílt E6 kemence belül a hőmérséklet túl magas
Üdv mindenkinek. Van egy Art-Land tipusu indukciós lapom melyben zárlatos lett a vezérlő IC(S3F9454) sajna e nélkül nem működik a masina,sem a vezérlés sem a kijelzés.
Ha valaki tudna segíteni,hogy hol,és kitöl lehetne egy ilyen felprogramozott csodát szerezni nagyon megköszönném.
Van egy Hauser IC-2009-es lapunk. Pár napja bekapcsolhatatlan, mert indításkor E1 hibaüzenetet ad és nem enged semmit állítani.
Illetve egy alkalommal azóta is elindult, de most gyakorlatilag használhatatlan. Az E1 a leírás szerint a nem megfelelő méretű vagy anyagú/típusú edény esetében jelenik meg. Természetesen ugyanúgy használnánk mint előtte (megfelelő méret és típusú edény). Mit érdemes megnézni a a masinán belül? Esetleg milyen hővezető paszta kell hozzá, mert a szétszedéskor az láthatóan nemigen volt meg. Köszönettel, Vino
Kettővel előtted a kolléga azt írja, hogy ez a hibakód a túl magas tápfeszültséghez tartozik. Nem tudom persze melyikőtöknek van igaza, de egy mérést megér.
Igen olvastam, de pont az az érdekes, hogy az E1 eddig mindig azt jelezte, ha nem vagy túl kis méretű, esetleg rosszul elhelyezett edény volt a lapon.
A túlmelegedés E5 kóddal jött. Erre is volt példa, amikor "acél-adaptert" használtunk nem mágnesezhető edényekhez (pl. alumínium). Ebből az jön le, hogy a készülék egyszerűen nem érzékeli az edényt. A kérdés, hogy ennek a hibának a megtalálásához mit kellene ellenőrizni. Nevezetesen mi érzékeli például a mágnesezhető edényt?
Kollégám hozott főzőlapot, ami rögtön leverte a 16 amperes automatát. Én még soha nem láttam ilyent . Kizárásos alapon megnéztem a 800 voltos 25 amperes greetzet és a H20R120 IGBT-t, ami 20 amper és 1200 voltos. Az IGBT volt zárlatos, amit kicseréltem G4PH50KD típusúra ami kb.2400 Ft. ?ba került. Már bizakodtam , hogy megjöttek a fények és tudtam a hőmérsékletet és a fokozatot állítani , de rögtön leverte az automatát. Edénynek egy vékony falú zománcos edényt használtam, benne kevés vízzel. Most már csak kíváncsiságból veszek még egy IGBT-t , de átnézem a vezérlőfokozatot is.
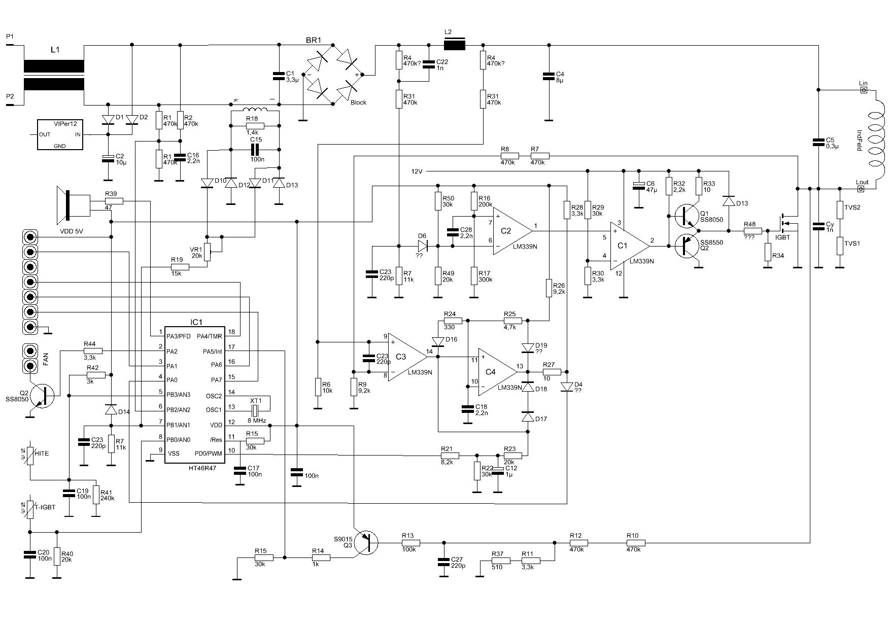
Kérdésem próbának használhatok egy tömör vasat is ? Például 1 kalapácsot . Főleg azért írok, mivel találtam róla egy kapcsolás rajzot egy német fórumon és hátha benneteket is érdekel.
Nekem is lenne egy hasonló főzőlap. igbt zárlatos és egy kondi felrobbant benne.Ventilátor és a többi rész épp és működő képes. Ha valakit érdekel jelezzetek. Úgy is csak kidobnám.
Igen! Email cimem *
Nem kell kiírni a felületre, az adatlapodon látható. A hozzászólás módosítva: Szept 11, 2012
Köszi. Megérkezett.
Miért nem javítottad meg, ha csak az a két alkatrész romlott el benne?
Segíítség! Vino problémájával tökéletesen azonos a gondom, jelenleg a grillsütőben tudok teát melegíteni.
Az indukciósom szintén Hauser IC 2009, szintén egyik pillanatról (főzésről) a másikra E1 hiba, ami eddig a nem megfelelő edényt, vagy az edény hiányát jelezte. Vino sajnos nem írta augusztusban, hogy mi lett nála a hiba, pedig érdekelne, ha másért nem, hát azért, hogy a szervizben ne verjenek át esetleg.
sziasztok, van egy Teka GKST 60 I4.1 FB típusú 4 indukciós beépített főzőlapunk, ami két hete elég furcsán viselkedik. Hiba jelensége, vagy nem kapcsol be, vagy a számok (hőfok) villognak kb 30mp-ig majd ER 22 felirat jelenik meg a panelen. Éppen hogy már nem garanciális
A márkaszerviz azzal kecsegtet, hogy az egész vezérlőpanelt kompletten ki kell cserélni kb 50ezer Ft-ért. Remélem nem és olcsóbban megússzuk, kondenzátor, mit tudom én cserével. A hibáról tudtok közelebbit mondani? Állítólag elektromos feszültség ingadozás okozza. Tanácstalanul várom szíves segítségetek. ÉV relé nincs ugyan a 32A áramkörön, amin csak ez a főzőlap, a sütő és egy mosogatógép van. Másik két eszköznek nincs semmi baja..
Sziasztok!
Egy kis segítségre lenne szükségem, van egy Fagor 5IFT22S félindukciós főzőlapunk F5 hibakódot kezdett el kiírogatni véletlenszerűen, de táp le-fel és ment rendesen tovább, most már nem akarja felismerni az edényt, ha meg véletlen elkapja akkor meg csak 10-es fokozat felett megy folyamatosan alatta lévő fokozatokban eldobja a vezérlést (mintha nem lenne rajta edény). Kérésem, hogy nincs e valakinek hibakódtáblázata és vagy kapcsrajza hozzá? Munkátokat előre is megköszönöm. Z
Üdv mindenkinek!
Nekem egy nagyon egyszerű kérdésem lenne indukciós technológia témában. Szerintetek az indukciós elven átadott hőenergia jobb hatásfokú , mint a hagyományos főzőké? Azt az előnyt már hallottam, hogy az indukciós főző az edényt melegíti közvetlenül és nem vész kárba az energia , mint a hagyomásnyos főzőnél vagy a gáznál. Vajon csak e miatt gazdaságosabb?, vagy az induktiv módon átadott energia is, önmagában jobb hatásfokkal adja át az energiát a hő létrehozásához? Kiváncsi vagyok a hozzáértő válaszotokra, mert ha az indukciós módon átadott energia jobb hatásfokkal rendelkezik, mint fűtő szálas technika, akkor valahogy fűtésre is lehetne használni. Tudom, hogy ez kicsit marhaságnak tűnik, mert még ilyen fűtési megoldásról nem hallottam, lehet hogy nem véletlenűl, de azért érdekelne a véleményetek.
Szerintem a jobb hatásfok csak reklám szöveg. Valahogy el kell adni a terméket. Fűtésre meg különösen, hiszen a hagyományos fűtőbetét hatásfoka igen jó és minden hő a helységben marad. Veszteség csak a falakban lévő vezetékeken van ott sem sok mert végül is az is a lakást fűti.
Sziasztok!
Nekünk egy Fagor 5IFT-22 AL típusú VTI-64M típusszámú félig indukciós, félig kerámialapos főzőlapunk van, ami most kb 6 éves. Az áramköre Copreci C42P015A9 3 éves korában hibás lett, főzés közben kikapcsolt. El is vittem Gábor barátomhoz, hogy ugyan már mi lehet a baj? A hiba oka, hogy az IGBT (háromlábú áramköri elem ami az alumínium hűtőre van rögzítve) túlmelegedett, és kidurrant, bár sosem jelzett túlmelegedést. Megoldás: Az IGBT-k cseréje, szilikonos hővezető paszta alkalmazása az IGBT és a radiátor között (a nagy alutömb). Ár, kb 6000 Huf Most hogy 6 éves lett a szerkezet, elkezdett ismét rosszalkodni, hibajeleket nem mutatott, de egyre nehezebben indult el, illetve csak nagyobb fokozaton volt hajlandó működni, majd később egyáltalán nem. Ismét elvittem Gábor barátomhoz a főzőlapot, ahol oszcilloszkópos módszerrel próbáltuk kitalálni a hiba okát. Az egyik hiba az volt, hogy az alacsony feszültségű tápegység kondenzátorai az évek során kiszáradtak, és elveszítették kapacitásukat, így a vezérlőpanel nem kapott stabil 5V illetve 12V feszültséget. A kondenzátorok cseréje megoldotta a feszültségingadozást, de a hiba megmaradt. (a nagypanelen egy négyzet alakú tekercs a trafó, és a környező henger alakú áramköri elemek a kondik ezeket kell cserélni, illetve van mégegy kondi a ventilátor mellett is) Ezen a spanyol oldalon aztán megszületett a megoldás: http://reparatumismo.mforos.com/1726309/10828645-induccion-fagor-5ift-30s/ (google fordítóval értelmezhető) A vezérlőpanelen is található 3 darab kondenzátor, aminek szintén feszültség szabályozó szerepe van, és szintén kiszáradhat. Megoldás: ezek cseréje után a lap tökéletesen működik, jobb mint az eredeti. Azért jobb mint az eredeti, mert: Nagyobb teljesítményű IGBT-t kapott. Az IGBT-k hűtését megsegíti a hővezető paszta. A vezérlőpaneli kondit nagyobb feszültségszintűre cseréltük. Kondenzátorok ára kb 500 Huf. Üdvözlettel, Soma
Szia!
Ment a válasz a fórumba, 3 bejegyzéssel lejebb. Soma A hozzászólás módosítva: Dec 17, 2012
Szia!
Lehet hogy rajtad is segít az üzenet 4 poszttal lejjebb. Soma A hozzászólás módosítva: Dec 17, 2012
Szia!
Köszi az infót hétvégén meg is próbálom. Üdv.: Z A hozzászólás módosítva: Dec 19, 2012
Szia!
A felületszerelt kondik kiforrasztásánál vigyázz, mert a kisnyákról könnyen feljön a forrpont. Javaslom, hogy pici csípőfogóval addig aprítsd a rossz kondikat, amíg el nem válik középen. Ha a kiforrasztást "billegtetve" csinálod, szinte biztos hogy megsérül a nyák. Soma
Szia!
Köszi, bevált a kis vezérlőn kicseréltem a kondikat, s lám működik is. Üdv. Z A hozzászólás módosítva: Dec 19, 2012
Sziasztok!
Tud valaki információt adni, hogy az indukciós főzőlapoknak mekkora a mérhető ellenállása? Szép napot! |
Bejelentkezés
Hirdetés |










A márkaszerviz azzal kecsegtet, hogy az egész vezérlőpanelt kompletten ki kell cserélni kb 50ezer Ft-ért. Remélem nem és olcsóbban megússzuk, kondenzátor, mit tudom én cserével. A hibáról tudtok közelebbit mondani? Állítólag elektromos feszültség ingadozás okozza. Tanácstalanul várom szíves segítségetek. ÉV relé nincs ugyan a 32A áramkörön, amin csak ez a főzőlap, a sütő és egy mosogatógép van. Másik két eszköznek nincs semmi baja..

