Fórum témák
» Több friss téma |
Fórum » Indukciós hevítő készítése
Alkalmazz rézcsövet és akvárium vízforgatót.
Az is elég ha folyadék csak szétteríti a munkatekercsnél a nagy fluxus változás miatti melegedést a cső többi részére.
Elkészítettem egy szikraközös teslával hajtott indukciós hevítő deszkamodellt. Működik is.
Bővebben: Link Itt a videó második felében van a hevítőként való működés : Bővebben: Link
Szia!
Jól néz ki, gratulálok!
Igen, bár ide mindenképpen vastagabb kellene, mert a 2,2mm-es huzalnak túl kicsi a felülete.
Összehoztam az mellékelt kapcsolást, de az LCRL kialakítástól eltérően a melegítés közben durván változik az áramfelvétele.
Ha nagyobb a primer menetszám az elején nem melegít elég gyorsan. Ha kisebb a primer menetszám a hevítés gyorsan megindul, de a vége felé drasztikusan megnő az áramfelvétel. Egy PM114 93 fazékmag viszi át a teljesítményt. Hogy lehet meredeken eső jellegűre tekercselni? Talán réselni kellene?
hello! van valakinek ötlete, illetve tapasztalata hogy a kondibankot hogy kellene lehűteni mert nekem nagyon melegszik.. vagy csak én vagyok ezzel igy
én egyenlőre rézcsőre forrasztottam a kondikat (55db) És a csőben vizet keringetek,de mégsem az igazi.. ha trafóolajba meritem az egészet nem fog az bezavarni kicsit?
WIMA MKP10 1µF 1600V. 50 kHz AC 600V-on csak langyosak...
Lehet az a probléma hogy én MKT kondikat használok?!
Lehet hogy hülye kérdés találtam WIMA MKP10 1ľF 630VDC? ezt gondolom nem ajánlatos váltóáramon járatni?
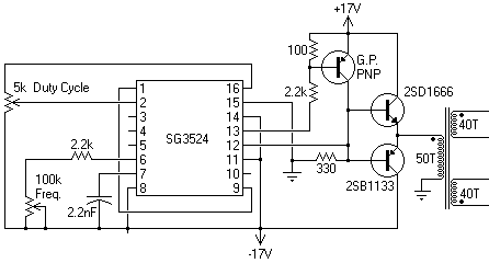
Minap épp elpukkasztottam a feteket valaki segitene,lehet a mosfet vezérlésem rossz?
Hol vannak itt FET-ek? Én csak bipoláris tranzisztorokat látok.
Itt a rajz. A vezérlést innét szedtem
http://webpages.charter.net/dawill/tmoranwms/Elec_IndHeat4.html
Sziasztok! Érdekelne hogy az inducios hevitő mosfet vezérlő részét hogyan lehetne megoldani Mosfet vezérlő ic nélkül (pl bipoláris tranzisztorokkal)
Ez a kapcsolás menyiben álja meg a helyét?
Szia!
Úgy látom megállja a helyét a rajz. Ha gate-driver ötletre lenne szükséged, nézz itt szét:hv labs Nézd meg ezt is:High-Side Gate Drivers
Köszi az oldalt
Az lenne még a kérdésem h. ezekkel a tranyokkal lehetne-e a rajban szereplőket helyettesiteni?
Minden bizonnyal, ha max. kollektoráramban hasonlóak az eredetihez. Honnan van a rajz?
Körűlbelűl ott vannak.. gondolom én. De nem ártana ha átnéznéd légyszives
A vezérlést innét szedtemBővebben: Link
és még talán anyit h. 50khz szeretném kapcsolgatni a feteket, Lehet h. lassuak ezek a tranyok ilyen frekvenciához?
Én egy ZVS meghajtós indukciós hevítőt építettem és az a problémám vele, hogy eldurrannak a fetek.
Mindent a kapcsirajz alapján csináltam és mégsem működik. Bővebben: Link egy 12 voltos akkuról próbáltam. Rezgőköri kondik 10*100nF Mks-4 630V A tekercs 4-es rézcsőből van 5-5 mennetes és 8 cm az átmérője. az egész hossza (10 menet) 6 cm. Nem vagyok otthon ilyen témában sajnos. Mi lehet a baj?
Egyszerűnek tűnik az áramkör, de egy elég komoly rezonáns kör van benne, aminek a kivitelezése (nyák) és méretezése nagyon összetett.
Milyen FET-et használtál? A tápfeszültség többszöröse veszi igénybe őket! Nyákon van az áramkör, vagy légszerelt? (Amúgy ha kell, akkor pár alkatrész beépítésével jelentősen növelhető a hatásfoka, ha érdekel megrajzolom.)
Próbanyákon van összerakva az áramkör a tekercs két végéhez vannak forasztva a kondik.
4mm2-es aluminium drótos tekerccsel működött a kapcsolás csak kicsi teljesítménnyel. Ezért cseréltem le rézcsőre. De így már nem műkdik( tönkremennek a fetek) Nagyobb feszültségű feteket használjak? Vagy más értékű fojtótekercset? Érdekelne a módosításod. Nyugodtam megrajzolhatod.
Irfp260-as fetekkel próbáltam, de ezeket is tönkretette.
Változott a munkatekercs mérete, geometriája?
(Amúgy ha kis teljesítménnyel működött, akkor azért élhette túl mert nem tudtak nagy áramok folyni.) Nameg tesztnél sorba lehet kötni vele egy 50W-os 12V-os halogén izzót, és akkor meg tudod akadályozni a tönkremenetelt. Ne használj nagyobb feszültségű feteket, IRFP260-al ment nekem is. Mellékeltem a rajzot az átalakításról. A két IRF610 segítségével közel +-3A-es csúcs meghajtó áram érhető el, meg mindig 14V-ig tölti a fetek kapuját. A fojtót mire készítetted el, és mekkora az induktivitása? (Nemtudom hogy a telítésre ügyeltél-e)
A kondikat nem muszály lecserélned, a rajzra azt írtam amit én raktam bele (ha jól emlékszem), 10db MKS4-el is bírnia kell.
A fojtó egy gyári 10 amperes 80 uH értékű ferritgyűrűs csoda. Lehet más értékű kellene h lekorlátozza a nagy áramokat. Ehhez nem értek sajnos. Én csak egy erősáramú technikus vagyok nem gyengeáramú.
A munkatekercs geometria nem változott csak az anyaga és a keresztmetszete. |
Bejelentkezés
Hirdetés |








Az lenne még a kérdésem h. ezekkel a tranyokkal lehetne-e a rajban szereplőket helyettesiteni? 





