Fórum témák
» Több friss téma |
Fórum » Infra távirányítás
Témaindító: Zsolti1980, idő: Feb 10, 2006
Témakörök:
nah jó lett az infra megyis csak nem raktam fel a pluginját.
De van egy plugin ami a win9. hoz jó ami nekem azt csinálja hogy egy gombnyomásra negyon gyorsan változtatja a kódját. Nah találtam egy xp alá való plugint (igorplugXP) és ezmeg ezt csinálja hogy minden kódnál csak FFFFFF-eket vesz. It mi lehet a hiba hirtelen arra gondoltam hogy elég új távinyók vannak itthon enm találram régebbit. És hogy az új távinyók gyorsabban adják a jelet és nem bírhatja venni az lehet a próbléma,?
nem de kipróbálnám aztis tudsz adni linket?
Csak ezzel a portal tudtam működésrebírni a WinLirc-t.
[pic]http://hezsokep.szm.sk/infra.png[/pic] [pic]http://hezsokep.szm.sk/infrash.png[/pic] És innen letőlthető a prog: [link=http://www.lirc.org/]http://www.lirc.org/[/link] 4,7muF Hehe... ez jó!!! Én ezt a progit használom: BoogerSoft PCTV Remote v0.2.7 Igaz én a PCTV PRO IR vevőjével. de az se lehet az előzőnél bonyolultabb. Idézet: = 4.7mikroFarad Vagy miregingoltál??? (mert az **FF):awink:„4,7muF” A PCTV infrája, mármint a külső egysége, tényleg egyszerűbb, nemt abban csak az opti vevő van elhelyezve...
tudom hogy mikroFarad, de én másra gondoltam, gondolom sejted mire.
De a sorosport csati házában se lehet sokkal több alkatrész! vagy tévedek?
Hát, IGGEN! mármint soros port... A 9-pólusú D-SUB házban, az egész vevőegység elfér!
Mégegy link a WinLirc-re.:yes:
énis ugyanezt csináltam meg egy kis váloztatással annyi a külömbség hogy amit én csnáltam az nem tsop1738-al megy hanem tsop1736
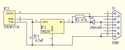
én építettem egy vevő áramkört tsop1736-al 5v-ios fesz.szab ic-vel megy 9v-os elemről, de nem jó!
nem ragál a távirányítóra se. milyen áramkört kell csinálnom, ahhoz, hogy kapcsoljon a tsop1736? plíz help!
ami az adatlapján van azt csináltad? ledet kötsz az outra akkor sem megy, a led nem villog??
nem oontosan azt. 55-el akarok csinálni adót, de mettől meddig érzkel a tsop1736? nekem nemsikerült kideríteni az adatlapja alapján!
helyesírás javítás: "nem pontosan azt, 555-el akarok csinálni adót"
iszonyatosan érzékeny. Nálam tsop1738 úgy is vette a jelet, hogy az ujjamon keresztül világítottam rá a távirányítóval, vagy ha vele ellenkező irányban nyomkodtam a távirányítót.
Köss rá 5voltot (laposelem is jo ) 1:Gnd, 2:+5V, 3:kimenet erre a led negatív(rövidebb lábú, lecsapott ) oldalát kösd!(+~270ohm ellenállás), ha így sem jó akkor másik távirányítót használj, lehet nem 36kHzn megy amivel próbáltad, a legtöbb 38kHz-s...
ezért szokták az okosak egy soros 100ohmon keresztül és egy 100µF-dal párhuzamosan kötni...(nézd meg pl. a propeller clock-nál)
(ja, és van adatlapja az interneten...ITT)
kösz, már láttam az adatlapját...
kipróbálom így rendesen. aztmondjátok megy 4,5V-os elemről is?
királyság! működik a 4,5V-os elemről! hogy tudok meghajtani egy ir ledet úgy hogy annak a hatására folyamatosan világítson a led amíg be van kapcsolva?
így:
[pic]http://www.freeweb.hu/bss/rajzok/infratr.png[/pic] 2.2K helyet 2K 1K marad 0.05µF helyet 10nF ez lesz 36khz ellenállások 1%-ossak legyenek. szerintem ez kinyírja a ledet szinte azonnal..fureszk: inkább nézd/csináld meg ezt ,ez pontosan belőhető 36-40kHz-ig mindenhova
na menny mán valahova
Idézet: „szerintem ez kinyírja a ledet szinte azonnal..” amit belinkeltél ugyan az a kapcsrajz csak éppen 5v-t kap és az ir led előtétje csak 47 ohm! DE az előtét ellenállást irdomos kiszámolni amugy is! tápfesz függő ugyebár! szal :yes: :yes:
hát... lehet nem nyírja ki, de 5V elé 270-et szoktak rakni (sima led) azt azért gondoltam h kicsit kevés.
Amit belinkeltem nem is néztem azt a 47ohmot most, mert régebben már belinkeltem másnak is. Meg ugye ez csak ~50% kitöltéssel megy... :wilting:
megtaláltam! bc548-as is jó helyette, de vajon 549-essel is megy?
szinte minden npn -es tranyó jó helyette ide.
Bocsi, hogy belekotyogok...
De Szabinak igaza van mert: Impulzus üzemben működtetett IR lednek szoktak engedni nemritkán 1A (!) is...Persze ez jócskán függ a kitöltési tényezőtől és a led típusától is! A "szünetekben" hűl a led és csúcsban akár 10~50 szeresét is elbírja az üzemi (folyamatos) áramnak! Nekem 5V nál 36kHz-en impulzus üzemmódban 50%-nál 47-68 ohm az előtét.... |
Bejelentkezés
Hirdetés |




4,7muF
nem ragál a távirányítóra se. milyen áramkört kell csinálnom, ahhoz, hogy kapcsoljon a tsop1736? plíz help!
szerintem ez kinyírja a ledet szinte azonnal..
:yes: :yes:
Meg ugye ez csak ~50% kitöltéssel megy...
:wilting:



