Fórum témák
» Több friss téma |
Fórum » Infravevő működése
Szóval elég ha egy led vagy valami más fényforrással rávilágítok az érzékelési sugarán belül (20cm)? Vagy visszatükrözni kell valami sugarat?
A pontos működési paramétereket nemismerem... :nemtudom:
De ha beüzemeled akkor kiderül, hogy reflexiós vagy külső fényforrás kell az érzékeléshez. Mivel a mellékelt doksi külső fényforrást nem említ és a készüléket mint Idézet: (KAPCSOLÓ) említi, ezért „SWITCH” Idézet: csak tápfesz kell + valami amit vezérel, és kész... „szerintem”
Köszönöm a segítséget, megpróbálom beüzemelni.
Üdv!
Ha TSOP1738 kimenetét és a földet összekötöm egy ellenálássan meg egy kondenzátorral (sorba kapcsolva a kettő) akkor a TV távirányító által küldött, a tv-nek szánt jelet vagy kódot, tudom úgy pufferelni mint egy egyenirányítóhídnál? mert nekem egy kimenő egyenfeszültség kellene. Azt esetleg nem lehetne valahogy megoldani, hogy egyfajta késleltetésem legyen, mármint csak akkor kapjak egy minenő jelet, hogyha mondjuk 2 másodpercig nyomom a gombot?
Szerintem lehetséges. Ahhoz hogy késleltetésed legyen célszerűen kell megválasztanod az ellenállás és a kapacitás értékét. Én nem számolgatnék , inkább a szkóppal mérnék. Aztán kell egy komparátor, aminek a komparálási feszültségét tudod állítani. Amikor a kapacitáson a feszültség elér egy feszültségszintet akkor kapcsol a komparátor.
Üdv!
Megcsináltam egy infra érzékelőt tsop 1738 és egyet bpw41-el. Egyisk se azt csinálja amire számítottam. tv tábirányító jelére nagyon minimális villogást lehet észlelni a leden, ami alaphelyzetben volágít. Mind a kettő ugyanazt csinálja. A bpw41-es pedig a lámpa fényére érzékenyebb mint a tv távirányítóéra. http://www.freeweb.hu/bss/rajzok/ir_kapcs.gif Ezt a kapcsolást hogy lehetne úgy átalakítani, hogy csak addig kapcsoljon amíg jelet kap a tv táirányítójától? szóval ne maradjon bekapcsolva Azt a flip-flop IC-t (74LS74)hogy lehetne kiiktatni? úgy jó lenne? És az 555-ből milyen jel jön ki? Ja és nem akarok relét vezérelni hanem egy másik Potméter IC lábát akarom földrehúzni egy tranzisztorral. Ja és még valami! Miért olyan kis háromszögekkel van jelölve a 4049? mármint miért úgy szétbontva?
esteleg valaki le tudná írni nekem az elvi működését ennek a kapcsolásna? melyik icnek mi a szerepe?
4049 az komperátor? és ez pontosan mit takar?
A 4049 nem komparátor. Az LM311, LM339 az komparátor.
Egyik alkatrészt sem hagyhatod ki. A 4049 buffert esetleg kiválthatod. Az 555 szerintem egy monostabil (lusta vagyok utánnanézni. ) A kékkel jelölt RC tag adja az időzítést. Az időállandója a 2s lehet, amit említettél. Na most amikor 2s-ként a bejővő jel hatására az 555 átbillen akkor kiad egy impulzust. Ekkor a 74LS74 órajel bemenetére beérkező jel hatására a relé kapcsol. Ha tovább nyomod a gombot akkor 2s múlva a relé kikapcsol. És így tovább. Ha rám hallgatsz jó minőségű 555-öst használsz. Vagy próbálkozz több gyártó típusával. Nekem sok bosszúságot okoztak már.
Erről én azt olvastam hogy azt csinálja hogy nyomom x másodpercig és akkor bekapcsol és úgymarad, nyomom utánna megint x másodpercig és akkor kikapcsol.
Nekem viszont az kellene, hogy nyomom a gombot x másodpercig a tv távkapcsolón akkor x másodperc utána bekapcsol és addig van bekapcsolva ameddig nyomom a gombot és ha elengedem akkor ne tartson tovább bekapcsolva.
Akkor 2db. ellenálásra , 1db. kondenzátorra, 1db. komparátorra + hozzá szükséges alkatrészekre van szükséged. A komparátor helyére egy műveleti erősítő is jó (Lm741, TL071). A TSOP kimenetére egy ellenálláson keresztül egy kondenzátort kötsz. A TSOP kimenetéről érkező impulzusok bizonyos idő múlva csúcsfeszültségre töltik a kondit. A kondival párhuzamosan kell kötni egy ellenállást amin keresztül kitud sülni, mert különben tartja a feszültséget. (pl:1M)
A komparátort bemenetét meg a kondira kötöd. Amíg infrajelet kap a TSOP addig a komparátor kimenetén magasszint lesz. Amint pedig nem kap jelet a kondin lévő feszültség kisül és a komparátor alacsony szintre billen. Kell még egy tranzisztor is ami a relét meghajtja.
A TSOP jel nélkül van alacsony szinten?
Csak mert csináltam egfy olyat hogy a kimenetére kötöttem egy ellenállással egy LED-et és ha nem kapott jelet akkor folyamatosan világított, ha pedig nyomtam egy gombot akkor pedig nagon halvány villogást látszódott. Gondolm hogy a magasabb frekvenciás jelet a szemem nem látja de akkor ez pontosan hogy működik? a távirányító kódolt jele nem számít csak maga a jel és akkor a kimenetén nem egyenfeszültésg van nem? és az alacsony meg magas szint azt jelenti hogy 5V és 0V?
A magas szint 5V. Úgyemlékszem nem invertálja a jelet a TSOP. Gondolom tisztában vagy azzal hogy a TSOP 1738-at csak 38khz vivőjű jellel tudod érzékelésre bírni. Tehát folyamatosan küldöd az akármilyen (bizonyos határok között 300us-1200us) moduláló jellel kevert 38khz vivőjű jeledet és a kondenzátor addig töltődik míg el nem éri az 5V-ot. Ha nem kap jelet , akkor meg kisűl a kondi vele párhuzamosan kötött ellenálláson. Az áramkörnek ez a része megtalálható a csatolt áramkörödön is. 22K,220K,22uF
Sziasztok!
A Tv nem érzékeli a távirányító jeleit (a távirányító ad jelet). Szétszedtem, és egy Sharp GP1U581X vevő van benne. Hogy lehet leellenőrizni, hogy működik-e? Esetleg nem lehet kicserélni valami másra? Pl TSOP 1738?? Deniel
Egy kis infrakaput szeretnék csinálni pár cm-re. Az adó csak egy infraLED lenne, de egyelőre TV távirányítóval tesztelem a vevőt.
Vevőnek BPW41-et használok, így raktam össze, de a jelző LED világít akkor is,ha korom sötétet csinálok a szobámban. Hogy kéne?
Szia!
Lehet hülyeséget mondok, de szerintem ez egy infra dióda, nem pedig infratranzisztor. Az adatlap 4. oldalán a két lábnak A illetve C neve van, ami az Anódot illevtve a Katódot jelölné. Kösd be tápra, és nézz rá valami CCD-s eszközzel pl. mobilteló, és meglátod, világítani fog.
Na így kötöttem be, ezt akartam az előbb is csatolni. Jó ez így?
A BPW41 egy fotodióda. Infra fény vételére való.
Szerintem nem jó, mert a fotodióda záróirányú árama még megvilágítva is a uA kategóriába esik. Ettől nem fog a LED világítani, mindenképpen erősíteni kell.
Miért nem jó a TSOP vevő?
Próbáltam azzal is, de nem ment. 4.5V jött ki, ha nem kapott jelet, rányomtam a TV távirányítóval és akkor lement 3.3V-ra. Miért nem húzta le földre?
Lehet, hogy nem vagyok tisztában teljesen a működésével. Addig ok, hogy 36Khz-es jel kell neki, de ha nem kap hasznos jelet, akkor mi van? Én csak annyit szeretnék, hogy van-e jel vagy nincs. Idézet: „Miért nem húzta le földre?” Mert a távrángató modulálva van, ezt demodulálja a TSOP vevő. Te ennek a demodulált jelnek a kisebb kitöltési tényezőjét mérted 3,3V-nak Ráadásul az sem biztos, hogy a távrángató vivője pontosan illeszkedik a TSOP vivőjéhez. Ha nem kap jelet a TSOP, akkor magas szint van a kimenetén. Miért nem csinálod meg azt, amit a napokban küldtem? Vagy olvasd végig ezt a topikot, épp ilyesmiről van szó.
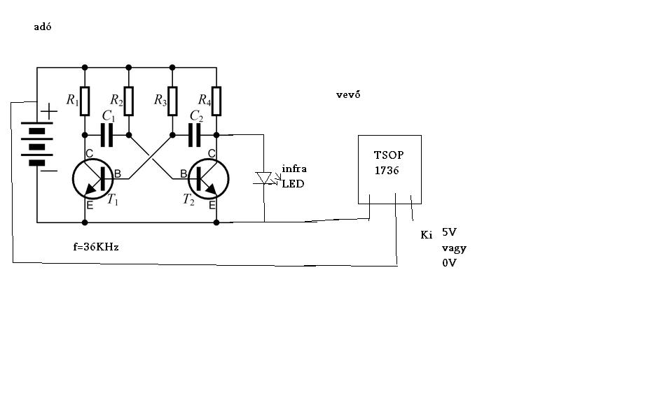
Elviekben ez a kapcsolás működhet? A TSOP1736 5V-ot ad ki, ha nem kap jelet és 0V-ot, ha kap 36KHz-es jelet, de a vivő hullámokon kívűl nem kap hasznos jelet?
Kell modulálni. Az adatlap szerint a vivőfrekis börsztök közé kell szünet is.
Sziasztok Forum Társak!
nagyon érdekel ez az infrás dolog de valahogy nagyon kínai nekem... azt nem kérhetem senkitől hogy magyarázza el nekem a-z ig hogy miről is szól. de a forumokat végig olvasva pár dologgal lettem csak okosabb de még mindig nem értem az elvét!? vagyis azt értem h 38kHz en komunikál és hogy magas vagy alacsony szinteket különböztet meg... no de most ha van nekem egy TV távirányítóm azon van tizen huszon valamennyi gomb. akkor hogy különbözteti meg hogy most melyiket nyomom meg? Szeretnék egy infrás kapcsolást összehozni nagyon! van nekem itthol még régen kaptam egy távirányítót és hozzá egy vevőt... a távirányító adatai: egy 3010 es IC pár ellenállás és kondi! a vevő: egy 7414 es smd ic van egy sajnos nem tudom milyen infra vevő... (képen látni amit látni.) és azután érdeklődnék, hogy ebből könnyen megtudnák-e oldani mondjuk egy motor ki be kapcsolását?! vagy akárminek a ki be kapcsolását? sajnos nem tudom egyedül megérteni az istennek sem hogy hogy a fenébe működik ez a dolog... azt olvastam hogy egy sima vevő az nem bír el egy motor mondjuk! de akkor mi a teendő? Üdv.:Skip
Hello, röviden és egyszerűen annyi lenne a trükk, hogy az adó egy 38kHz-re modulált impulzus sorozatot nyom ki, amely egy szám bináris (vagy más) kódja. pl 00111000=56 minden gombnak más a kódja, a vevő ezt a "számot" dekódolja a bitek sorozatából, ez alapján különbözteti meg a gombokat.
Az adó alkalmas az általad kívánt felhasználásra, viszont az a vevő kevés, mert igy csak a jelsorozatot kaptuk meg, azonosítani kell azt, hogy ez a jelsorozat milyen "számot" takar, és megkülönböztetni azt a többitől. Ez már nehezebb feladat. HABÁR! ha csak egy fogyasztót akarsz ki, vagy bekapcsolni, akkor csak detektálni kell bármilyen "számot" (vagyis az infra sugárzást, a 38kHz vivőt) igy már megoldható az előbb emlitett dekóder nélkül is... Tehetsz egy kisérletet: A vevő kimenetére tégy egy piezo hangszórót (pl egy kvarcórából) s amikor egy távirányítóval "rányomsz" , akkor hangot kell hallanod! Egy olyan áramkört kell építened, ami erre a "hangra", a meglétére kapcsol... (hangsúlyozom, ez az "egygombos", kódolatlan vezérlés)
esküszöm ebből a 3 sorból jobban megértettem mint a sok a topicból összesen!
kösziezt a piezzos dolgot azonnal kipróbálnám... csak sajnos nem tudom hogy hová kéne rákötnöm?! készítettem egy képet hátha arról lehetne segíteni! vagy csak kölün az infra vevőre gondoltál? hogy az a 3 lábú vmivel kéne csak próbálni? amugy a dekódolást mivel szokták megoldani? mer lehet hogy tudnak nekem hozni olyat ha megmondom hogy mi az?! köszi: Skip
A kóder és dekóder IC-k párban szoktak lenni. A kóder lábain beállíthatod az adatot és a címet, amiből az IC összerak egy egyszerű keretet, amit a vivőre ültetve kiküld az infra LED.
Az okos vevők (pl. TSOPxxxx és társai) egyből demodulálják a vett jelet, tehát a TSOP vevő kimenetén az a jel (keret) van, amit a kóder IC ad ki magából a beállított címnek és adatnak megfelelően. Ezt a keretet értelmezi a dekóder IC, és az adat lábain (ha stimmel a cím) kiadja azt az adatot, amit a kóder IC-n beállítottál. Ilyen IC párok pl. HT12D - HT12E, vagy PT2262 - PT2272 |
Bejelentkezés
Hirdetés |







köszi




