Fórum témák
» Több friss téma |
Fórum » Infravevő működése
akkor jelen esetben a távirányítóba lévő HJ3010 es Ic nek kell lenni egy párjának is? nem szeretnék kemény pénzeket elkölteni...
még egy olyan kérdés: hogy a kóder IC-t hogyan állítják be? vmi programozóval?
Azt nem kell beállítani, csak a címet, és az adatot adod neki, onnan tudja a dolgát.
Keresd meg guglival pl. a PT2262 IC adatlapját, még alapkapcsolás is van benne.
Most megnéztem a képeket a távirányítódról, de az biztos, hogy a vevőd nem tudja a gombokat megkülönböztetni.
Mi történik a vevő kimenetén, ha távirányítasz felé?
Nem vettem észre, hogy LED is van rajta, ebben az esetben a LED re juttatott feszültséget kellene megcsapolni, és azzal vezérelni valamit. De azért befejezem, amit mondtam, ha jól látom az IC 10. lábáról jön egy sáv, az kimenet, vagyis adat kimenet lesz. Úgy túnik, hogy a 14-es láb a pirosba megy, ez +5V. Az IC 7. lábára a testet kell kötni. A számozás úgy van, ha az IC vizszintesen van, és úgy , hogy el tudod olvasni a betűket (nem fejjel lefelé), akkor a bal alsó az egyes, a bal felső a 14. láb. Vagyis a csipogót a pirosra, és a testre kösd.
5V-ot adjak neki? mer anélkül nem csinál semmit sem a csippogó
működik! +5Voltra és a földre ráadtam a kakót a kimenet lábára a piezzo egyik a lábát a másikat pedig a földre és zörög ha megnyomom a gombot. viszont igy a 4. kivezetés nincs bekötve jelenleg. az mi lehet? fehér színű drót. egy diódán és egy vele párhuzamosan kötött 470k os ellenálláson megy keresztül a 7414 es 5. lábára ami az egyik logikai kapu bemenete. és még egy kondin keresztül a földre is megy...
most ezzel a hangal lehet kezdeni valamit? vagy mivel? még mindig próbálkozok megszerezni a dekódoló IC-t hozzá de majd csak jövő héten derül ki, hogy sikerülhet-e. de ha nem akkor is kéne a ki be kapcsoláshoz is azt mondtátok azt meglehte valósítani vele igy is! köszi: Skip
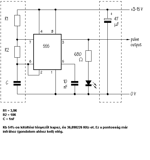
Pl egy ilyen kapcsolást lehetne(itt) ahol az infra cucc kimenetét az 555-ös 2.-dik lábára kellene kötni... Vagy itt van EZ de nem tudhatjuk, hogy az adód "SAA1251" kompatibilis"-e. De van még itt és itt is Ez nagyban hasonlít az elsőhöz. Tanulmányozd ezeket, ismerd meg a működésüket, a lényeg a tároló, egy impulzus: bekapcsol, még egy impulzus: kikapcsol
Ui.: A fehér színű drótra nincs tippem, esetleg ha a kapcsolási rajzot elkészítenéd akkor kitalálhatjuk. De mégis: szerintem azzal pedig ADNI lehet, mert villogott a LED, amikor rányomtad az infraadót????? Ha nem, akkor biztos az is egy infra led, amiveal oda-vissza komunikációt valósítottak meg
a led nem villog csak pirosan ég folyamatossan! szóval igazad van akkor azért van ott zöld re vált hogyha nyomja az ember a gombot ha jól van bekötve! köszi a rajzokat tanulmányomozom őket!
Hella.
Az alábbi kapcsolást akarom megcsinálni infra adónak. A vevő egy tsop lenne. A kérdésem a következő: olvastam olyat, hogy a vevő ic, csak egy bizonyos ideig veszi ezt a jelet, mert nem változik, ez igaz? Egy robotba lenne ez a cucc, közelítésérzékelőnek.
Esetleg, ha a 4-es lábat a robotban lévő mikrovezérlővel vezérelném, akkor akár jó is lehet nem?
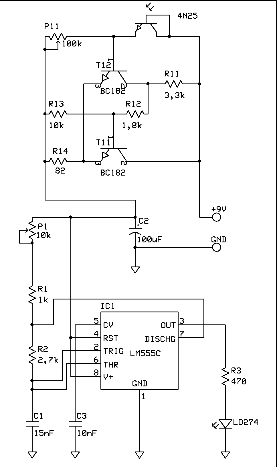
Mondjuk valahogy így.
Szia.
A "GP1U52X" IR-vevőt akarod beépíteni? A 4. lábbal az osocilátor rezgését tudod leállítani - elnidítani (ki - bekapcsolni. ). Ha erre gondoltál akkor igen, :yes: . DE, akár informásiót os ráúltethetsz a kiküldött IR jelllel. PL egy azonosítót amit a többi egység is értelmesnitud, és vagy utasításokat is adhatnának át egymásnak... Így elég lenne egy egységnek kiadni a paranycsot, s az gyorsan továbbadná a többieknek... ú
Nem pont ez a vevő lenne, de 38khz-es. Egyelőre nem akarok adatokat átvinni, csak mint közelítésérzékelő szerepelne, de később mehetne a robot és a dokkoló közötti komra is ez.
Ha csak +5v-ra kötöm a 4-es lábat, akkor is venné a jeleit a tsop?
Sziasztok!
Már próbálkoztam feltenni a kérdést egy másik fórumon, de későn vettem észre, hogy ott 2006-ban volt utoljára hozzászólás és nem is válaszoltak a kérdésemre... Ezért itt is felteszem: Sziasztok! Én valahol itt a fórumokon(nemtom hol) találtam egy kapcsolási rajzot infrasorompóról! EZt én megpróbáltam összeépíteni egy alkony kapcsolóval! Ezekkel én egy szobában a láblámpákat akarom vezérelni! Ha világos van a szobában, a láblámpák kapcsoljanak ki, és csak akkor kapcsolhassanak be, ha valaki elmegy az érzékelő elött és sötét van a szobában! Valami ilyesmi lett a végeredmény és érdeklődnék arról, hogy ez vajon működhet e? Mielött szétégetem az alkatrészeket! Tudna segíteni valaki? Köszi előre is! A kapcsolási rajzok mellékelve!
valaki tudna nekem segíteni h egy sima vevővel hogyan tok egy relét megvezérelni?
Egy monostabilt hajtasz meg a kimenő jelével, és az kapcsolja a relét egy tranzisztorral.
De lehet úgy is, ahogy az előző hozzászóló fénysorompója működik, egyenirányítod, szűröd az impulzussorozatot, és az húzza a relét...
Bővebben milyen vevővel mit vennél mennyi ídőre működjön a jelfogó.(ezzel a kérdéssel csak poénos válaszok halmazát lehet elindítani) És egyáltalán minek a tokja .
na már megcsináltam vevőt nagyon jó lett anny baja volt h a forrasztóállomás zavarta a jelet
csak most jöttem rá de már megcsináltam már jó holnap csinálom is neki a nyákot mega táviránytót..... nem tudjátok smds 555ös ic van?
Van SMD 555-ös SOP tokozásban. Ezek az infra vevők igen zavarérzékenyek lennének, ha nem volna rajtuk oly alapos árnyékolás...
nagyon hjó lett nekme teszik a szobába bárhonnanvezsi még ha nem is irányítom rá
én ezzel a garázsajtót akarom nyitni....
a vevőnek nemlezs baja a hidegtől télen?
na kész van a távirányitó is
3v os kis gomb elemmel megy és kb 2-3m ről vezsi csak a jelet meg rá is kell irányítani..... de jó lett... smd be csináltam az adót
Hello!
Szeretném tudni egy daewoo video infravevőjének bekötését,a tipusa dhr-38,három kivezetése van.Köszi!
Legegyszerűbb, ha megnézed mi hova van kötve.A test gyorsan kiderül a +5 V sem hiszem hogy túl nagy gond lenne (pufferkondi) a kimenet meg vagy a procra megy közvetlenül vagy van egy soros/ felhúzó ellenállás van rajta.
Köszi megnéztem a nyákot a test tuti a kimenet és a plusz már nem: a pufferkondira megy a test de a plussz lába és az egyik kivezetés között 50 ohnm van ,a másik kivezetés meg a kondi lába között 22kilo ohm .Gondolom az 50 ohmos a plussz kivezetés?
Nem akarok hülyeséget írni,Szerintem is ,DE nem biztos.
esetleg, ha ez a része működik,vagy a panelen egyértelmű utalást találsz a + 5V helyére az eloszlatná a kétségeidet. A másik lehetőség bekötöd ezekkel az értékekkel és multiméterrel váltót mérsz a testhez képest,valószinű ahol nagyobb a változás az a kimenet. (Bár furcsállom a kondi mindíg az ellenállás után szokott lenni.)
hi!
én tegnap elkezdtem összerakni az ir t vagyis már beépíteni a vevőt meg az ajtónyitót amit működtetni fog és egy nap problémám van vele kapcsolatban... utp kábelen vittem a 3eret az ir vevőhöz +a 2 ér ami a zárat működteti.. és az a problámám h 2 egymást zavarja nem tom mi lehet a baja mert a vevőt zavarja a zár mágneses tere.. az ir vevő le van árnyékolva de a vezeték nincs lehet h ez a baja?
Közvetlenül a vevőnél van kondi a tápon? Ha nincs, egy 100 nF-osat tegyél be, hátha segít.
Esetleg lehet variálni az érpárokkal is, bár ez inkább a differenciális átvitelnél alkalmazott, nem biztos, hogy az UTP a legjobb választás volt a zár bekötésére, azt én külön vezetékeken vittem volna. Milyen hosszú ez az egész szakasz? |
Bejelentkezés
Hirdetés |









3v os kis gomb elemmel megy és kb 2-3m ről vezsi csak a jelet meg rá is kell irányítani..... de jó lett... smd be csináltam az adót
