Fórum témák
» Több friss téma |
Fórum » Inverteres hegesztőtrafó
Idézet: „Az a jó ebben a fórumban,hogy mire kész lesz a projekt nagyjából tisztában leszek a működésével is.” Hát igen!
Helló
Nos ma átturdat a ferritkészletet megint.EE25 és EI28 van aminek jó a csévetestje is.Mindkettő légrés nélküli.Melyik lenne jobb a segédtáphoz?Meg az 1 mili légrés az úgy jön össze,hogy fél milit teszek a magba ugye?
A nevezett kapcsitáphoz nem javaslom egyiket sem,bár láttam EE25 magra készült trafót is (meg ennél kisebbet is),de az nem ez a táp volt.Az 1mm légrés az mindenhol 1mm legyen.
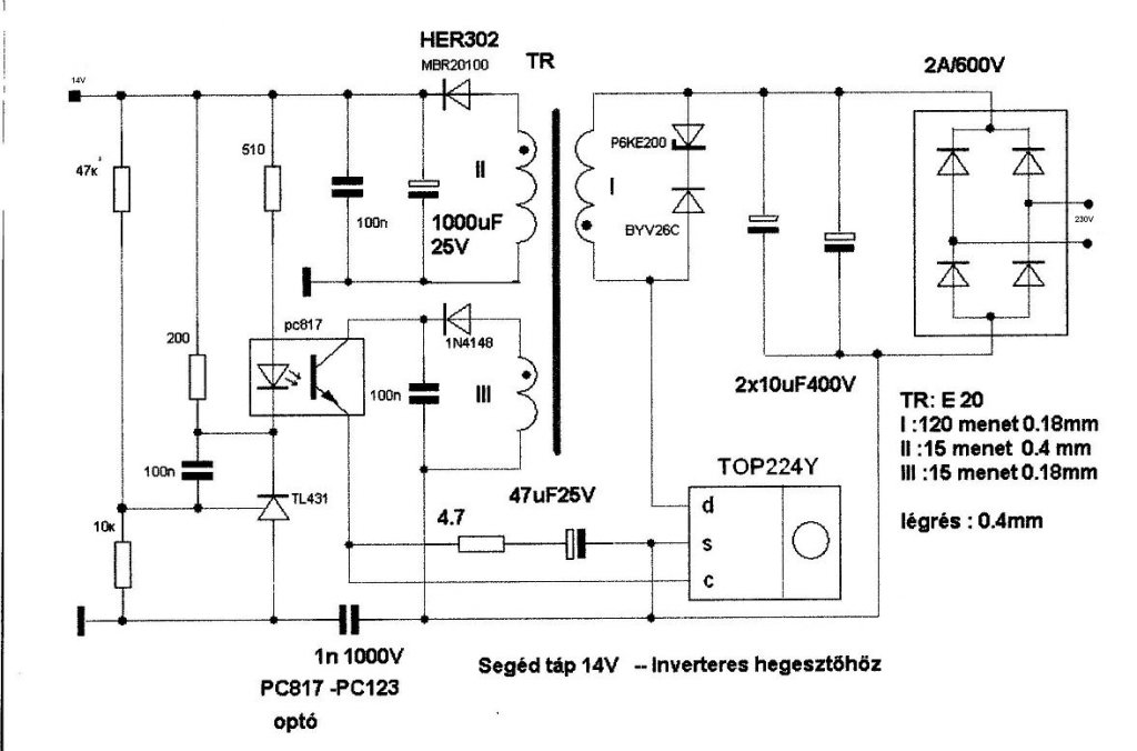
Mutatok egy másik segédtáp rajzot,ez E20 magon van.
Ez szimpatikusabb mivel ehez van magom
Azt hiszem ez lesz a befutó.Köszi
Nagyon jó ez a tápegység! Volna egy olyan problémám, hogy bontásból van itthon többféle hasonló méretű "trafóm", aminek a vasát fel lehetne használni. Hogyan lehet egy "vasról" megállapítani, hogy mondjuk E20-as mag? Van erre egyáltalán valamilyen leírás, esetleg táblázat, vagy egyéb iromány?
EPCOS honlap pl., de más gyártóknál is találsz adatokat. Amúgy tolómérő; a vas(ak együttes) magassága a főméret, EE, az két E alak szemben (vagy van légrés, vagy nincs, mindegy), EI, ez egy E, és egy I. ETD, az oszlop kör alakú (szintén 2 szemben), a jármok íveltek (belül). Mindig a külső magasság a méret. A nagysággal összefügg a mag-keresztmetszet. Pl. EE25, ~7x7mm-es az oszlop.
Azé' az EI 28-al tennék egy próbát, elég jól hajaz (löketre) az ETD 28-ra. Légrés az "I"alatt 1mm (prespán).
![]() Meg nem kell a bó'tba menni TOP IC-ért.
Helló
Ha eddigi ismereteim szerint egy trafón átvihető teljesítmény függ a vaskeresztmetszettől.Az etd 29 80négyzetmm.Az én ei28-am 70négyzetmm.A gábor által készített táp lazán tud 1 ampert.Ha viszont a vezérlés 2-300 miliampert vesz föl,plusz a két ventim durván 300-at meg van még két nyákrelé.Szóval olyan 700 miliamper körül megáll a felvett teljesítmény.Én eszem szerint ezt tudni kéne az ei28-nak.Csak van egy bibi.Nem tudom a menetszámokat át kell-e méreteznem.Mert ha igen az nekem nem fog menni Ha viszont maradhatnak az eredeti menetszámok akkor belevágnék.Meg kellene még egy kis segítség.A Gábor nyáktervét kicsit átszabtam az én alkatrészeimhez.A táprészen meg az opto-kon kelett változtatnom.Fehérrel vannak a módosított részek.Valaki aki jobban ért hozzá vethetne rá egy pillantást.Nem akarnám,hogy valami elszáljon.Mindíg akad valami kérdésem
Helló! Van itt valahol flyback (és egyéb kapcsoló üzemű tápok) méretezésről cikk, nem tudom belinkelni. "Cimopata" írt róla (talán). A másik a szakikra vár (layt nem is tudom nyitni).
Az átszabott nyákterv jónak látszik,látom észrevetted,mint ahogy írod is,hogy más a PC817 bekötése.Ha tudom,hogy ez irányban gondolkodsz a megvalósításról akkor úgy válogattam volna alkatrészeket a számodra,de így is jó lesz az.Annyit még hozzátennék,hogy nálam az én gépemben a hűtőventilátor nem a stabil 12V megy,amiről a vezérlés,hanem a 16,5V segédtáp kimenetről egy másik 7812 beiktatásával van megoldva,magyarul,még egy 12V táp van a 90mm ventilátornak.Mellékletben mutatom.
Helló
Igen ezen már én is agyaltam.Ha sikerül guberálnom dvd tápokat akkor egy lesz a vezérlésé,egy pedig a ventiké.Így ha valami gáz lenne a ventikkel a vezérlés akkor is ép marad és nem szál el a gép,hanem jó esetben lekapcsol a hővédelem.Ha a guberálás nem jár eredménnyel valószínű akkor is két kapcsitáp lesz.Vagy van még az a variációm hogy beteszem az enyhén túlméretezett 15 voltos trafómat.A trafóra két 1 amperes graetz hidat és onnan két külön táprész,venti illetve vezérlés.Ha a ventivel gáz van akkor a táprész is elszálhat de a vezérlés még ép marad a külön táprész miatt.A trafó meg túl fogja élni az incidenst szerintem.A szekundere 0.7-es huzalból van.Ezen még morfondírozok ráérő időmben Van még kérdésem a nyákkal kapcsolatban is.A panelterved bal oldalán fönt van 2 db 2 tűs csatlakozó.A HV gondolom a hővédelem reléjének a munkaérintkezője.Az alatta levővel pedig ami az UC1-hez megy egy jumperrel lehet ki-be kapcsolni a leragadás védelmet?Meg lenne mégegy kérdésem.A panelon lenne annyi helyem,hogy az áramvéltó toroidot be tudnám forrasztani mivel talpasra készítettem.Ha beforrasztom oda nem fog zavart kozni,hogy elhúzom oda a főtrafó kivezetését?Vagy inkább a toroidot tegyem a trafó közelébe és vezessem a panelhoz a két kivezetését?Ma történt más előrelépés is.Ma összeállítottam a főtrafó és a kimeneti folytó magját.A folytó 2 pár u-57 lett végül is.Kapott egy prespán szigetelést is.A főtrafó 4 pár lett.A légrés 0.1 mm-es prespán.Ezt is leszigeteltem és megtekertem a primert 19 menetre.Egyenlőre a kocka toroid elrendezés melett döntöttem.Most pihen a projekt kicsit lakkbeszerzés és bandázsszalag hiány miatt.De azért minden kis előrelépés örömmel tölt el.
Szia! A HV=hővédelem,a másik valóban egy jumper és a leragadás védelmet lehet vele kiiktatni.Az áramváltót teheted a panelra.Örülök a haladásodnak,csak nyugodtan és megfontoltan,senki nem hajt,Magadnak dolgozol.
Hát rohanásnak nem nevezném az építés menetét
Nekem tényleg hobbi ,de legalább valami számomra értelmessel foglalom le magam.Mondjuk a nejem nem nagyon érti mit lesek hetek óta egy kapcsolási rajzon De ez legyen a legnagyobb gond.Az alkatrészeket egyesével egyeztetem a kapcsolási rajzzal,holott tisztában vagyok vele,hogy nálad ez a gép már működik.De tudni akarom mit hol találok a gépben,melyik panelon és miért.
Idézet: „Mondjuk a nejem nem nagyon érti mit lesek hetek óta egy kapcsolási rajzon” Az én nejem sem tudta anno,hogy miért bújom esténként óraszám,hónapokig az orosz,lengyel és magyar oldalakat,a rajzokról nem is beszélve,ráadásul,én még süket,vak és néma is voltam, szinte baljós tünetekkel a fehér kezeslábas irányában.Az alapos munka,biztosabban hozza a remélt eredményt.Jut eszembe,azt írtad,hogy a főtrafó megoldásnál a toroidos változatot részesíted előnyben,úgy tudom ott nem kell a magok között légrés.A múltban hivatkoztam egy fórumtársunkra,ki így kivitelezte a trafóját,olvass vissza,esetleg szólítsd meg ez ügyben itt a fórumon,biztosan segít.
Sziasztok!
Szinte teljesen kész az általam (még2010ben) elkezdett Maci.Pár képet teszek föl ide.Nem lehet rámondani,hogy miniatürizált... A feliratozás még hátravan...Köszönöm Erdgabnak a rajzot,a többieknek pedig a segítséget,mikor valami nem klappolt. István
Örömmel látom az alkotást,gratulálok,ezek szerint működik is,használd egészséggel!
Nem kell,hogy miniatűr legyen,akkor sem 60kg.Csak kukacoskodás,a főpanelon a fetek alá a biztonság kedvéért tegyél,ragassz oda valami szigetelőt,még véletlen se legyen zárlat,köszönöm.Képeidet mentem az elkészült gépek mappámba,engedelmeddel.
Helló
Elolvastam a fórum adott részét Ő a magokat összeragasztotta.Annyi a légrés amit a ragasztó elfoglal.Az a magja 3 pár u57.Én mint írtam 4 párat használtam.Légrésnek 0.1 milis szigetelő papírt tettem,és csavarral húzattam össze a magokat.Szóval 7-8 század mili lehet a tényleges légrés.Ha viszont valami nagyon nem klappol majd szét tudom szedni a magot roncsolás nélkül és kiveszem a papírt.
Gratulálok szép munka,mindegy hogy mekkorára sikerült, a lényeg hogy téged kiszolgáljon amikor szükséged van rá.
Egyáltalán nem kell bele légrés. Ha mégis van benne, akkor legfeljebb egy kicsit nagyobb áram folyik a trafón. Akkor van baj, ha a légrés mondjuk 1 mm... De az, hogy van benne egy cigarettapapírnyi, semmi jelentősége.
akkor egyenlőre így marad.
Elkezdtem elkészíteni a főtrafót, és akadt egy gondom, csak 17 menetet tudtam feltekerni a csévetestre és még így is gyanús, hogy befér a szekunder. Lehet, hogy túl vastag a szalag? Szalag nélkül bemenne. De elég lenne a rézhuzal saját szigetelése? Vagy elég a 17 menet?
Mit csinálok rosszul?
Az EE70 magra nem fér rá a 19 menet + a szekunder,hát miből van az a primer,drótkötélből?Adatok a tekercsről,esetleg egy kép?
A primer 28 szál 0,35-ös rézhuzal. teszek fel képet, de nem túl jó mert telefonnal csináltam.
A primer vezeték az rendben is volna,de a kivitelezéssel gondok vannak.Ha az a primer sodrat hibátlan zománchuzalból készült akkor inkább lakkozni és soronként szigetelni kellene s elhagyni azt a bandázsszalagos betekerést,esetleg,ha mindenképpen be akarod csavarni valamibe,használj teflonszalagot.Ezzel meg az a baj,hogy sérülékeny és csúszós is,tehát ez sem egyszerű.A bandázsszalag nem nyújt annyival több védelmet,mint hinné az ember,viszont "feleslegesen" növeli az átmérőt,emiatt kevesebb menet fér el egy sorban.A kép alapján úgy látom nagyon laza az a tekercselés.A meneteket sokkal szorosabban kell egymás mellé tekerni,ügyelni arra,hogy a kanyarulatoknál ne lapuljon el a sodrat mert akkor több helyet foglal el.Nem egyszerű elkészíteni ezt a trafót a kellő szigeteléssel együtt,pedig az EE70 mag ablaka kicsit nagyobb is mint az EE65 magé.Előrébb tettem fel képletet a menetszám kiszámításához,azzal ellenőrizheted mennyi menet kell az EE70 magra (ha jól emlékszem ilyet vettél).30kHz frekvenciát alapul véve és hogy a menetszámok is egészek legyenek,EE70 magra primer 16 menet,szekunder 5 menetet javasolnék,de kíváncsi vagyok arra,hogy Te mire jutsz a számolással.
jati, erdgab! Sziasztok! Hol találom ezt a menetszám meghatározó képletet? Én egy kicsit kevésnek találom a 16-ot, gyors számolással közel a duplája jött ki...
|
Bejelentkezés
Hirdetés |





Azt hiszem ez lesz a befutó.Köszi 
Ha viszont maradhatnak az eredeti menetszámok akkor belevágnék.Meg kellene még egy kis segítség.A Gábor nyáktervét kicsit átszabtam az én alkatrészeimhez.A táprészen meg az opto-kon kelett változtatnom.Fehérrel vannak a módosított részek.Valaki aki jobban ért hozzá vethetne rá egy pillantást.Nem akarnám,hogy valami elszáljon.Mindíg akad valami kérdésem
szinte baljós tünetekkel a fehér kezeslábas irányában.Az alapos munka,biztosabban hozza a remélt eredményt.Jut eszembe,azt írtad,hogy a főtrafó megoldásnál a toroidos változatot részesíted előnyben,úgy tudom ott nem kell a magok között légrés.A múltban hivatkoztam egy fórumtársunkra,ki így kivitelezte a trafóját,olvass vissza,esetleg szólítsd meg ez ügyben itt a fórumon,biztosan segít. 










