Fórum témák
» Több friss téma |
Fórum » Inverteres hegesztőtrafó
Próbaképpen tennék a panel GND-je és a 7812 OUT lábára egy 2k7 ellenállást, 0,25W-ost.
Üdv.!
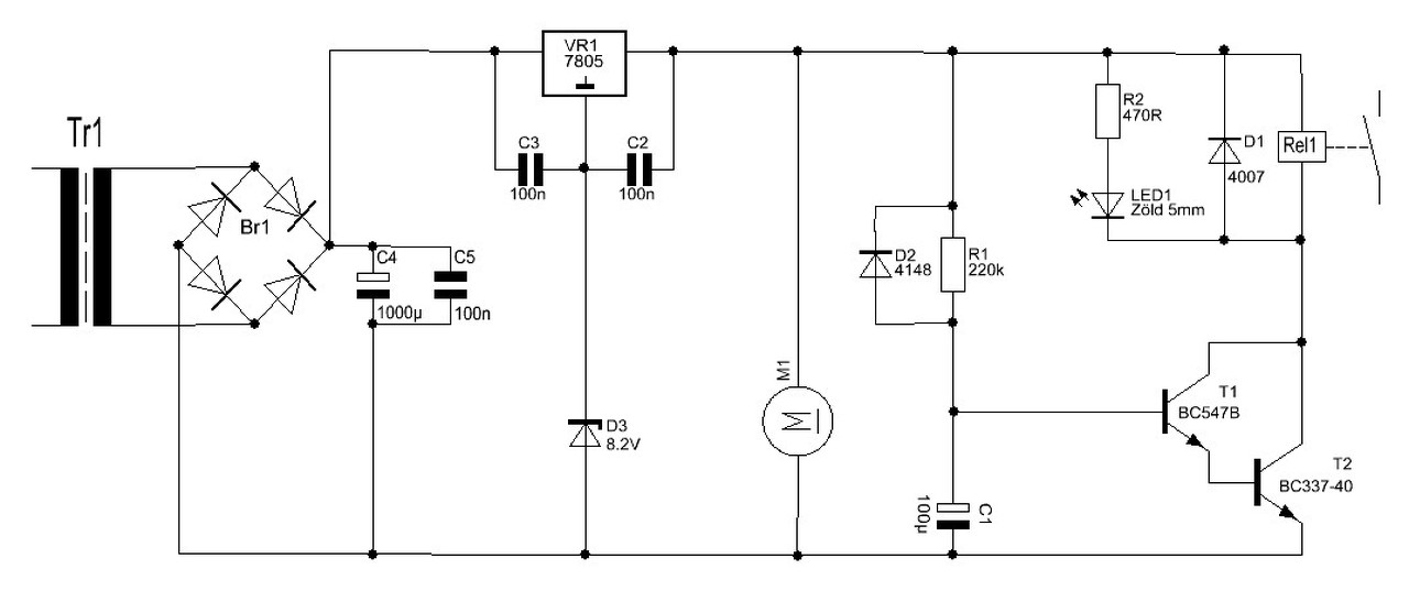
Tegnap este megmértem a kondi töltődését Gee Lee javaslatára, kicseréltem a 4148-akat 4007 -re, és tettem a 7812 kimenetére 1000u-t ahogy Tubi kérte (természetesen ez nem egyszerre történt, hogy lássam a változásokat). Megnéztem, hogy van e különbség a külső táp, ill. a saját segédtáp között. Nincs! Ekkor lehúztam a főtáp csatiját és a relé meghúzott. Tehát ilyen irányban kell folytatnom a keresést. 1; saját táp főtáp nélkül: darlington bázisa: 1.15V darlington kollektora: 0.73V => relé meghúz 2; saját táp + főtáp: darlington bázisa: 1.05V darlington kollekttora: 12.86V => relé nem húz meg (szívás) Mértem a 7812 kimenetét és készítettem képeket a jelalakokról.
A 7812 kimenetére nem kell puffer, sőt általában az adatlap nem is ajánlja, max. 10-22µF-ot.
A szkópon a zaj látszik, nagy különbség nincs. Ha a DC mindkét esetben megvan akkor a relének meg kellene húzni. Olyan mintha a segédtáp és a főtáp eleve valamilyen kapcsolatban lenne egymással, ami ugye elvileg nem lehet, csak a rajz szerint összekötve. Ha van valami kisebb DC tápod (30V-100V között), akkor azt tedd rá a primer pufferekre, tehát az legyen a főtáp. Utána bele tudsz nyúlni méricskélni hogy hol a bibi.
Erre gondoltan én is, a következő lépés a kisebb főtáp lesz, van állítható feszültségű leválasztó trafóm 10V lépesenként növelhetem a kimenetet.
Volt egy érdekes helyzet amikor a BC 182 bázisát akartam mérni szkóppal, hát nem jött össze, leoldott az FI. Pedig ugyebár van leválasztás! Ez miért...
Valami ott nagyon nem kerek. De gondolom a szkópod testje a védőföldön van, azzal számolni kell. Ezért szeretem az olyan szkópokat amin csak egy villásdugó van, és nincs rajta védőföld.
Akik az enyémet építik (építették) azoknak csináltam egy egyszerű kiegészítést, hogy könnyen megoldható legyen a hővédelem, letapadás, Co nyomógomb, stb. utólagos beépítése. Nem kell hozzá más csak egy optó meg 2db ellenállás.
Az IC COMP (1-es) lábán külső feszültséggel szabályozható a kitöltés (alapból kb. féltápon van a láb). A lábat kb. 0,5V alá húzva a kitöltés nulla lesz, tehát leáll a vezérlés. Az optó működésekor annak a tranzisztora kb. 150mV-ra húzza le a COMP lábat, tehát biztonságosan leáll a vezérlés. Az optó LED-je a segédtápról kap feszt egy előtét ellenálláson keresztül. Ha az optóval párhuzamosan kötött kapcsolók (alaphelyzetben zárt hőkapcsoló, Co nyomógomb, stb.) valamelyike nyitva van, nincs meghajtás, mert az optó kinyit. Amíg a kapcsolók zárva vannak, azaz rövidrezárják az optó LED-jét, addig lehet hegedülni. ![]() Co esetén egyszerűen csak sorba kell kötni a zárt hőkapcsolókat és a pisztoly nyomógombot (közvetlenül vagy relén keresztül), így csak addig van kimenő fesz amíg be van nyomva a gomb. És ebben az esetben is csak akkor, ha a hőkapcsolók zártak, tehát nincs túlmelegedés.
Még egy ötletem van, a segéd táp LNK304 IC-vel is megvalósítható.
Itt is egy könnyen elkészíthető táp menetszámra sem kényes, könnyen beállítható kimeneti fesz.
Ismét itt vagyok.
Sokat foglalkoztam a segédtáp és a főtáp kapcsolatával, de nem hozott eredményt. A relé nem működik. Kipróbáltam külső főtápról 30, 70, 100V, továbbá 30V -ként léptetve, így rendben működik az áramkör. Átépítettem a segédtápot 317-el, áteresztő tranyósra ahogy Gee Leenek van, zaj szempontjából a 7812 nyert (közel 300mV p-p), de relé nem működik. ![]() A lágyindítást a következőképpen fogom megcsinálni: jelenleg a venti külön kap tápot a segédtrafó második szekunderéről. Ezt a lehetőséget fogom kihasználni, áttervezem a táp nyákját ide kerül a drlington a relé mellé és már kész is, remélem!!!? Ennek ellenére továbbra se tudom, hogy ez az anomália miért áll fenn, hiszen ahogy Gee Lee mondta: "ha ott van tápfesz akkor annak meg kell húzni". Köszönöm az eddigi önzetlen segítséget.
Érdekes. Nekem nem csak a hegesztőben hanem más kapcsitápokban is ugyanez a lágyindító működik, hiba nélkül.
Ki kéne venni a BD 139-et a relé előtt. Ugyan ez volt a gondom. Majd amikor vissza raktam észre vettem, hogy a C-E lábat fel kell cserélni.
Szerintem ne mentegetőz, nem a te készülékeddel a hiba, az igen is jól van kivitelezve, persze egy "kis" plusz amit bistvan196700 hozzátett az nagyban megnöveli a használhatóságát. A hiba leírása és mellékinformációk hiánya az ami nem viszi előre ezt az aprónak mondható hiba ügyét. Van egy pár dolog ami változtatva lett a te leírásoddal ellentétben, például " A nyákon a föld és a tápvezetékek csillagpontban menjenek a táptól!!!" írtad, vagy a 22µF növelve lett 100µF-ra valójában 1µF kellene de "gyors", vagyis blokk vagy talán kerámia ).
Kérdezném tőled mi az a minimális áramerősség amit a 7812-en áteresztve, vagyis leterhelve, annak stabil működését eredményezi, vagy ilyen nincs is? Te leterhelted-e a ventilátorral a 14V-ot? Köszönöm előre is ha válaszolsz (általában nem szoktak).
Sziasztok!
Vásároltam egy ewm tig 230 dc típusú hegesztőt. A gépet sikerült megjavítanom legalábbis eddig mma módban kipróbáltam. Azt viszont nem tudom hogy az a transzformátor amiről a vezetékek le vannak vágva mire szolgál pontosan és az awi kábelnek a kapcsolóját, vagy esetleg lábpedált hogy kössem be. Valakinek nincs esetleg tapasztalata ezzel a géppel kapcsolatban, mert igazából azt sem tudom hogy pontosan mit tud ez a gép. Előre is köszönöm Üdvözlettel.: Tamás
Udv. Mesterek!
Fronius Transtig 1600-as gep, ERR. 017 hibauzenettel. A szervizkonyv alapjan: "primary overcurrent error". Talalkozott valaki ilyennel? Hol kezdjem a mericskelest? Kossz a tippet. Kellemes napot!
Nem nagyon használok stab IC-t mert nem szeretem, és nem is úgy működik ahogy "szerintem" kellene neki. A normális az lenne hogy ha lecsökken a betápja akkor levenné a kimenetről a feszt. De nem ezt teszi, hanem működik tovább alacsonyabb feszről is, persze instabilan és ilyenkor már nem stabilizál.
Amennyire emlékszem teljesen mindegy hogy a maximális terhelhetőség határán belül mekkora árammal terheled. A kimeneti feszültséget akkor is tartania kell ha egyáltalán nincs rajta terhelés, és akkor is ha a maximum terhelés van rajta. Felette meg áramkorlátja van. Hogy nekem a venti közvetlenül a segédtápról megy-e, vagy a trafó egy másik leágazásáról azt most meg nem mondom, de inkább az utóbbi.
Üdv mindenkinek!
Hoztak egy Einhell BT IW 160-tipusu gépet javitásra...Valaki már elöttem elkezdte csinálni és hát mitmondjak nemtetszett a müve....A csatlakozok széthuzgálva nem megjelölve mi hova csatlakozik,a meghajto fetek hiányoznak a 4igbt közül kettö bent a másik kettö kivéve pálya néhol felszakadva. Nemtalálok hozzá kapcsirajzot.Igazábol nem is lenne rá szükség vélhetöen a vezérlés rendben van csak a teljesitmény "összetevök" sérültek.Az igbt-ket tudom milyenek meg a meghajto feteket is viszont van egy két alkatrész aminek semmi jelölése nemvolt és hiányzott is...Teszek fel egy két képet és ha valakinek esetleg van ilyen gépe azt szivesen fogadnám ha megnézné nekem az alkatrész értékeket,és a csatlakozo bekötéseket... Elöre is köszi mindenkinek! A hozzászólás módosítva: Ápr 3, 2015
Az írásodból arra következtetek,hogy a 7812 elvileg jó,bár nem írtad mikor,mennyi a kimeneti feszültsége.Szerintem,gerjed a 7812 amikor a főtáp is a panelra van kapcsolva.Az a 100nF kondenzátor (C10) jó,de nem elégséges.Én tennék a 7812 be és kimenetére még 1-1 100nF kondenzátort közvetlen a 7812 megemelt test lábára kötve a másik végüket és még egy 100nF kondenzátort C4 -gyel párhuzamosan valamint az UC3808 5-ös-8-as lábára közvetlen.A segédtáp (7812) kimenetén a megemelés miatt legalább 13,6-13,8V kell lenni.Azért megnézném,hogy a 7812 bemenetén terhelés alatt mekkora a feszültség,elég e a biztos működéshez.
Üdv!
Az 1N4744 dióda 15V/1W zéner az 56 ohm maradhat,a többire nem tudok válaszolni.
Szia!Köszi a segitséget.Egyenlöre várom a többieket is hátha...
![]() Még egy kérdés... Az eredeti igbt az IXGH40n60B2D1 ezt helyettesithetem e HGTG40N60A4 -el?
A zenerek(8drb) mind 15V,mind a 4 kis kondi egyforma.
Ebbe a gépbe eredetileg az igbt-k be van védő dióda is(tehát a HGTG40N60A4 ide nem jó) Én az eredetik helyett IRGP4063D ket épitettem be (már több ilyen gépbe).Még eddig egy sem jött vissza(és még erősebbek is). A másik panel rajza már fent van a tanyán. Itt Ha tudok még valamiben segiteni,kérdezz. A hozzászólás módosítva: Ápr 3, 2015
Hali kicseréltem az alkatrészt (SGW50N60HS) de semmi vagyis volt egy kis pukkanás a kiegészítő panelon. NA EZ SE LESZ MÁR JÓ
Az az igazság, hogy nálam ez egy egész más jellegű probléma. Csatolok is két képet, hogy te is meggyőződj, nem is olyan könnyű felcserélni azt a két lábat. Azért köszi!
Az általad leírt dolgokat sorra megpróbáltam már, ezek nem hozták meg a kellő eredményt. Gerjedést nem tudtam mérni, a szkóp egyik csatornája folyamatosan a stab kimenetén volt a vizsgálatok során. A nyers bemeneti feszültség terhelve is 21V, a kimenet pedig 13,9V.
További próbálkozásom a kábelezés átrendezése volt és itt történt az, hogy a darlington kollektorán végre 6V ra beállt a feszültség, a relé már meghúzott, persze ez a biztos tartáshoz nem elég. Kivettem a BC182-t (bétája: 96...?) és kicseréltem BC547B -re (béta=339), a kollektor fesz 2,84V. Közelít, de jobb lenne a 0,7V. Tehát itt is van valami a mi "nem kerek". Még a földhurok kérését nem néztem meg. Erre pedig a korábban említett külön szekunder tekercs használata bizonyult könnyű megoldásnak. Meg is csináltam az előlap mögött rejlő kis próbapanelra az alábbi kis kapcsolást => így a készülék tökéletesen működik ![]() Tehát az a fránya huzalozás, és/vagy a rossz nyákterv szívatott meg, pedig nem lennék már ifjú... A kis plusz áramkör működteti a ventit és a lágyindítást, a D2 -es dióda feladata kikapcsoláskor kisütni a C1 -es kondit, ezáltal az időzítés minden bekapcsoláskor újraindul. Elnézést, ha hosszú voltam. Kellemes ünnepet mindenkinek.
Én azért cseréltem fel a két lábat mert úgy rajzoltam meg a sávokat ahogy a rajz mutatja, ezáltal nem is ment. Az a rész hibás. Mire rájöttem, hogy az a baj, atomjaira szedtem az egészet....
Üdv mindenkinek!
A Maci terv megépítéséhez szeretnék választ kapni egy-két kérdésre. A tp1 és tp2 trafók érdekelnének: Tp1 trafóhoz van egy Efd 25 és egy Etd39 es magom. Melyiket lenne célszerűbb alkalmazni? Légrés kell e bele? Tp2: E65 vasmaggal, vagy 6pár U57el jobb (melegedés, leadott teljesítmény) -e? Legmegfelelőbb tekercselés? (Erdgab fórumtárs nagyon szépen leírta a Tp1 trafónál, még a fórum elején) Viszont a Tp 2-nél sokfajta verzióról olvastam, és nem tudom hogy lenne a legjobb. Még egy kérdés: az Irfd120 feteket ki lehetne váltani irf540-el? Tudom, feleslegesen nagy teljesítményű fet, meg hogy kicsivel több a kapcsolási ideje, mint az irfd120-nak, de nem hinném hogy a 35kHz körüli tartomány még gondot okozna neki, meg van belőle egy marékkal. Átnéztem alaposan a 6évvel ezelőtti Maci konstrukciót, meg a fórum első 30-40 oldalát, de egyszerűen nincs időm mind a 430 oldalt átolvasgatni...Kíváncsi vagyok a ti kísérletezéseitek során szerzett tapasztalatokra, ha szabad ilyet kérnem. Válaszotokat előre is köszönöm! Üdvözlet!
Etd25 bőven elég, légrés nélkül. EE65-tel macerásabb a tekercselés, de kevesebb réz, hely, súly. 6 pár U57 atomreaktor építéshez? 4 párból is kijön az a teljesítmény (toroidként).Számold ki a keresztmetszetüket. A kérdéseidre az elolvasott 30-40 oldalon van válasz. Nézd meg a téma képeit is.
Üdvözöllek!
Tp2-nek elég 4 pár U57,toroid forma megfelelő.Az EE65 is jó,de sokkal macerásabb megtekerni.Alul a primer tekercs,négy oldalra elosztva,felette a szekunder tekercs.Ne rakd be az IRF540 feteket az IRFD120 helyett,akkor már inkább az IRF630,de ekkor módosítani kell a lehúzó ellenállás értékét,leírtam. Igazából nekem most nem szabadott volna írnom,jobb,ha a fórumtársak nyilatkoznak ilyen esetben.
Üdv granpa! Köszönöm szépen a válaszod! Most tartok a 30. oldalon, és azért írtam a 6pár u57 et
![]() Természetesen nem szeretnék reaktor méretű dolgot kidolgozni
Üdvözöllek én is erdgab!
Köszönöm, akkor maradok az Irfd120-nál! Nagyon szép hogy még így közel 6év után is segítitek az utánépítőket! |
Bejelentkezés
Hirdetés |

























