Fórum témák
» Több friss téma |
Fórum » Inverteres hegesztőtrafó
Ahhoz hogy meg tudd nézni hogy az a jel valójában hogy néz ki, legalább egy 10MHz-es szkópra lenne szükség. Ami a képen van az egy 100-200kHz-es szkóp.
Ez bennem is felmerült, hogy a DSO138 igencsak kevés ehhez. Van egy komoly szkópom, de valami baja van, és azt sem tudom, hol álljak neki megjavítani.
Mondjuk az asztalon?
Adott a szkóp, adott a hibajelenség, már csak egy kapcsolási rajz kell és neki lehet állni a javításnak. Nekem volt olyan szkópom amihez az ebay-ről kellett 12 dollárért rajzot vennem, mert anélkül nem találtam volna meg a hibát. És természetesen azt a szkópot az eladója (a ...adék) hibátlannak hirdette a vakerán...
Ezzel a szkóppal jobb ábrát nem kapsz.Bekacsolhattad volna az adat kijelzést akkor látni lehetne a frekit és a feszadatokat.Egyébként jó.
A frekit könnyű kiszámolni, a kijelzőn ott van, hogy 10us egy osztás, egy periódus 30us-ig tart, szóval 33kHz-en megy.
Nem tudom, össze merjem így rakni?
Üdvölök minden fórumozót.
Most vettem egy Hetra mma 180-as hegesztőt, amit úgy hirdetnek, hogy tudja a koppintós awi funkciót is. Mielött megvenném hozzá a szelepes awi pisztolyt, meg a palackot gondoltam beviszem a céghez és kipróbálom, hogy tényleg tudja -e. Mit mondjak nagy csalódás volt, mert ahogy ívet fogott, a volfram úgy szikrázott mint a csillagszóró. Van bent egy fronius és egy maistroweld koppintós, azokkal meg tökéletesen megy. Próbált már valaki ezzel a hetrával awizni?
Polaritás csere, gázmennyiség ellenőrzése a pisztolynál a kerámiára ráhúzott golyós átfolyásmérővel.. Az se jó ha sok, és az sem ha kevés. Kb. 8 liter/ percre lődd be. Ha meg jó a polaritás, akkor csak gáz probléma lehet.
A hozzászólás módosítva: Márc 16, 2018
Üdv!
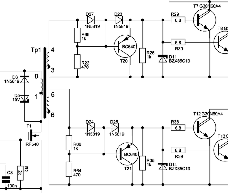
Egy halvány javaslat: - az IGBT panelon én spóroltam volna az átkötéssel, a második IGBT -hez az átkötés helyett mehetne a gate ellenállás. (persze ez az én bogaram csak... - minél kevesebb átkötés.)
Ok. Köszönöm a gyors válaszokat, majd még próbálgatom. De az nem lehet, hogy egyáltalán nem tudja? Csak azért mert a használati leírásában egy szót sem ejtenek az awizásról, csak a honlapon hírdetik úgy. Fel is hívtam őket emiatt. Azt hittem lesz rajta valami kapcsoló amivel át lehet állítani awi módra, de nincs.
Gondolkoztam rajt, de akár függőlegesbe, akár vízszintesbe állítva nem volt jó helyen a pad, nagyobb nyák kellett volna, így meg pont akkora, mint a hűtőborda. Alkatrészt meg nem tennék ferdén, az átkötés még belefér.
Kaptam kölcsön egy szkópot, meg tudtam mérni rendesen a jelalakokat. Örülök, hogy nem adtam rá fejetlenül az IGBT panelra a nagyfeszt.
Az UC3845 kimenetén még szép a jel, az IRF540 gate-jén mérve. A drainen szerintem nagyon csúnya, teli van túllövéssel, és az a lefutó él valami ritka ronda jelenség. Ezt a trafó szépen át is viszi az IGBT gatejére. Valamit elrontottam volna a gate trafó meghajtásánál? Minden szkóp kép 5V és 5us/div beállítással készült. A hozzászólás módosítva: Márc 17, 2018
A mérőfej testcsipeszét tedd az IGBT source-ára, a meleg pontját pedig a gate-jére. Utána ugyanúgy a másik IGBT-n is, a két jelnek egyformának kell lenni, és nem így fog kinézni. A drain-en pedig ettől sokkal rondább lesz a jel ha feszültség lesz rajta, mivel van ott egy trafó is.
Milyen vasra tekerted?Hány menet?
Úgy mértem, ahogy írod, közvetlenül az IGBT lábain volt a mérőzsinór. A két oldalon teljesen egyforma a jel, ezért is csak az egyiket fotóztam. Nem értem, hogyhogy rondább lesz a drainen a jel, ha feszültség lesz rajta? Van itt feszültség, a meghajtás megy, máskülönben nem lenne mit mérnem. A nagyáramú primer oldaltól nem hinném, hogy függ a gate meghajtó trafó primer jelalakja, ha arra is ráadom majd a feszültséget.
Dara, ez egy gyári gépből való gate trafó, UTK van ráírva, és piros műanyag házban van, műgyantával kiöntve.
Nekem is van gyári az is így néz ki nem tudom az adatait ezért tekertem E20-ra és az tökéletes.
Ma szétszedtem, egy E20-as trafó van benn, ha jól látom, 20 menet tekercsenként. Még sok rajt a műgyanta, de megpróbálom minél jobban szétdönteni.
Nincs valakinek eladó két szett gate trafónak való magja? Ferritmag, csévetest, esetleg szorító kengyel érdekelne. Nem akarok 3 helyről rendelni, mire összeszedek két gate trafónak való anyagot.
Így kellene kinéznie a jelnek az IGBT lábán beforrasztás előtt az UTK trafóval ha a meghajtást is lemásoltad a gyári rajzról.
Most komolyan szétszedted az új gyári UTK trafót és abban keresed a hibát? Biztos hogy nem ott van a hiba, mert azt a trafót 15 éve használják hegesztőgépekben. Soha nem találkoztam hibás darabbal.
Megolvad a magas hőtől, a teflon sem az igazi szigetelésnek mert gyenge mechanikailag, inkább mylar vagy esetleg kapton fólia.
Ha ilyennek kell lennie, akkor inkább nem használom fel. Kíváncsi lennék, milyen munkapontban van az IGBT azon a parabola jellegű részen.
A meghajtás jó, mint látod, nagyon hasonló jelalakot kaptam. Nem az eredeti meghajtást építettem, hanem Ge Lee-ét.
Sziasztok! Azt szeretném kérdezni, hogy az U.K.T. fő transzformátor szekunder tekercs utáni r-c tag , az a kimeneti diódákat segíteni ? Hegesztő inverterben szükséges-e ? Értéke mennyire kritikus? Köszönöm!
Inkább védi, értéke nem kritikus, már csak azért mert az alkatrészek értékének meghatározása elég empirikus illetve a környezettől függő érts szórt induktivitások és a többi.
Sziasztok! Egyenlőre eddig jutottam . Most készítem az élesztéshez a tápegységet , mert egyszer tavaly , már megjártam . 35V egyen fesz elég lehet a próbához ? A meghajtást , természetesen másik 13v-os tápról kapja majd . A nagyfesz rész ki lesz kötve . Üdv!
A hozzászólás módosítva: Márc 21, 2018
Még egy kép . Lehetne igényesebb is , de a doboza ígérem szép lesz !
Az egyenletlen áram elosztástól védheti ?
Ma jött el az a nap, hogy egy percre sem bánom, hogy hétvégén szétvágtam a gyári trafót. Reggel tekertem egy toroidot, a klasszikus primer oldali zavarszűrő tekercs PC tápból, gyárilag piros-fehér műanyag szigetelésű vezetékkel megtekerve. 3x25 menet fért rá, a 26-at már nem tudtam középen átdugni. Az eredmény, túl nagy áramot vett fel, és még csúnyább volt a jel, mint a gyári UTK trafóval, ugyan olyan parabola jellegű tetőesés, de a felső él 10%-a után már kezdődött, így ezt egyből elvetettem. "Nemjöttbe" névvel azért teszek fel róla egy képet.
Szétszedtem egy másik ilyen zavarszűrő tekercset, nagyobb, zöld színű maggal, valamivel AL=7000 feletti értékkel. Csúnyán, de felhajtottam rá 2x30 menetet, és az IGBT panel egyik oldalára kötve mértem az IGBT G és S lábain, mondhatni ilyen jelalakot vártam az elejétől kezdve. Holnap reggel megtekerem 3x30 menetre új szigetelt huzalból, és éleszthetem vele a hegesztőt.
Úgy látom ezzel már jó a jelalak. Rá fog férni a szükséges menetszámokkal a három tekercs?
|
Bejelentkezés
Hirdetés |




Adott a szkóp, adott a hibajelenség, már csak egy kapcsolási rajz kell és neki lehet állni a javításnak. Nekem volt olyan szkópom amihez az ebay-ről kellett 12 dollárért rajzot vennem, mert anélkül nem találtam volna meg a hibát. És természetesen azt a szkópot az eladója (a ...adék) hibátlannak hirdette a vakerán... 















