Fórum témák
» Több friss téma |
Fórum » JLT-02 analóg forrasztóállomás
Az enyém is kb. 1-2 mp ütemmel villog. De csak azért, mert egy kondival lehet kicsit "simítani". Teljesen rendben van így.
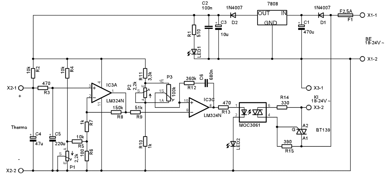
Megnéztem egy rajzot, amit ehhez találtam. A hőelem becsatlakozásánál van egy 47µF-os elkó. E miatt a másodpercenkénti több villogást nehezen tudom elképzelni.
Én is ezt a kapcsolást építettem meg, pontosabban a csonkolt változatát. Nekem is pislog elég rendesen. Ráadásul mai a kondikat illeti, vzoole féle univerzális átdolgozásban a bemenetet egy 100n kondi söntöli, az ellenállás után meg egy 47u ha jól emlékeszek, de lehet kisebb.
Nem lehet hogy a komparátort zavarja meg valami, és azért kapcsolgat annyira? Nekem a váltóáramú rész egy próbapanelen van összedrótozva, elég zavar érzékeny lehet. Az biztos, hogy a gyári állomások nem pislákolnak.... De ha szabályzás üzemszerűen működik, nem fűt túl, sem alul, akkor meg hagy pislogjon.
Hello! Csak egy kis tisztánlátás végett..
- A bemeneten a 47µF nem sok vizet zavar, mert nem veszitek figyelembe, hogy a hőelemnek Ohm nagyságrendben van az ellenállása. - A bementi kőrben található 470ohm/22µF időállandója egy tized másodperc. De mint tudjuk, Tau a jel 63%-áig való töltődési időt jelenti. Vagy is nem mindegy, hogy egy kondi feszültsége mekkora értékek között változik. Mert itt "K" elemnél, az csak kb. 40,6uV/°C értékű, a 200..400°C hőmérséklet mellett. - A komparátornak igazából nincs hiszterézise, vagy is a C6-R12 dinamikus hiszterézist ad számára. Mivel a komparátor mV-okra billenne, az erősítő előtte meg vagy 150-szeres, nagyon kis feszültség (hőfok) változásra billenhet az áramkör. A C6-R12 tag időállandója is 0,2sec. Vagy is a ki-be kapcsolgatás lehet gyors is, és nem független a páka hőmérsékleti időállandójától sem. - Viszont jelentősége a dolognak nem sok van, mert a MOC minimum egy félperiódusra kapcsol be, a triac-kot meg különösebben nem érdekli a kapcsolgatás. Arra való. - A bementi szűrőkondik legfőbb szerepe, hogy a mV nagyságú hőfokjelről lehámozza az 50Hz-es zavarjelet, hogy az jelentősen ne zavarja be a komparátor működését. üdv!
Köszönöm, hasznos infót közöltél!
Ilyen mélységeiben nem ismeretem az áramkör működését.
Megnéztem a saját készítésű pákaállomásom ki-be kapcsolgatási ritmusát.
A nekem ideális hőmérséklet (kb.360°C), és 14°C műhelyhőmérséklet mellett, felfűtött sárga pákával, nyugalomban, 2s kikapcsolt majd 4s bekapcsolt ritmus van.
Most olyan 1s a villogasideje.
Kb 21-23C fokos szoba homerseklet.
Helló!! Pénteki napon sikerült nekem is megépítenem az állomás amit alkotóó tervezet és ugyan úgy sárgapalkával használva 2s kikapcsol majd 4s bekapcsolt ritmus van. Alkotó nagyon szépen köszönöm.
A hozzászólás módosítva: Feb 22, 2014
Szervusztok .Én úgy látom hogy a be és kikapcsolás ideje függ a következőktől.
1, A komparátor hiszterézisétől. 2, A betáp nagyságától. ( Ha kicsi a betáp pl: 18V akkor lassabban fűt fel, így később éri el a komparálási szintet Ha magas pl:24 akár 26 V akkor viszont nagyon hamar eléri igy pillanatok alatt felfűt és kikapcsol. Továbbá olvastam hogy elég szélsőségesek a műhely hőmérsékletek ami 14-24 C fok között változhat így ez is befolyásolja a BE KI kapcsolás idejét )
Mindegy a kapcsolgatás ritmusa. A páka legyen a kívánt hőmérsékletű, és a többi nem lényeges.
Igen igazad van . A többi az automatikusan megy .
Kerestem Lay.file-ben de nem találtam sehol a panel terveket pedig átolvastam az oldalakat.De más lay file sincs felrakva . Esetleg valami szabályt nem tudok. Vagy csak azért van igy, hogy akinek nincs sprintje az is megtudja nézni ?
Szabaly az nem van
, de nem szivesen adja ki senki a lay file-kat.Mert jo hiszemuen belejavitasz es nem mukodik az eszkoz. es utanna megy a talalgatas, hogy miert nem mehet. PDF-ben is tokeletes a dolog. Sot ha meg kered az alkotojat -itt nem nev- akkor meg a szajized szerinti eredmenyt is hozzhat a kommunikacio.
Igen ráéreztél az igazságra. Pont azt szerettem volna tenni .Saját elgondolásom szerint, kicsit módosítani az alkatrész elhelyezést ,furatok máshol elhelyezése stb . De annyi idő alatt amíg átlapoztam az oldalakat már fel is pakoltam volna az alkatrészeket.De azért hasznos volt az időtöltés mindenféleképpen .
Sziasztok! Mivel jó lett a forrasztóállomás (mindenkinek köszönöm a segítséget)arra gondoltam vagyis azt szeretném kérdezni hogy lehetne csinálni hozzá egy led soros hőmérséklet kijelzőt lm3914-el.
Sziasztok!
Elhatároztam hogy megépítem Alkotó által publikált forrasztó állomást. Ezt. Végignéztem a topicot de sehol nem találtam hozzá felirat rajzolatot. Ha fent van de nem találtam akkor belinkelné nekem valaki? Ha nincs akkor Alkotóhoz fordulnék a kéréssel hogy tegye föl ide ha nem probléma. Köszönöm előre is!
Oke, oke. De ebbol melyik a
Idézet: [kerdojel] „..felirat rajzolat..” A hozzászólás módosítva: Feb 24, 2014
Köszi! Ezek megvannak. A beültetési oldalra kellenének a felíratok.
Talán meg kellene nyitni a pdf állományt.
A mellekelt pdf allomanyban nem talalhato a csatolt png kiterjesztesu fajl tartalma.
Se egyik, se masikban, de koszonjuk a kepet, igy legalabb meg van.
Azért is pdf-et írtam, a png már konvertálás által létrehozott kép.
Szia Zoli!
Igen a pdf file megnyilik. S benne talalhato egy azaz egy darab oldal, ami a beultetesi rajzot tartalmazza. furko kollega a pozicioszita utan erdeklodott, amit en magam se talaltam. Ezert az ertetlenkedesem, csupan.
Helló! Én nem nagyon értek hozzá. Egy kicsit több segítség kellene.
válasz ide.
Mellékeltem egy kapcsolást, és a pozíció feliratot vasaláshoz tükrözve. A kapcsoláson az áthúzott elemek nem kellenek. Nálam is bent vannak, de az R5 egyik lábát ideiglenesen kiemeltem (aztán örökre úgy is maradt), így mintha ott sem lenne.
Hello! Pld. úgy, hogy építesz egy feszültségmérőt az LM3914-el az adatlap első ábrája szerint. Az R1 és R2 ellenállásnak egyaránt 1,2kohm-ot használsz. Az RHi lábat a 7-es lábra, az RLo lábat a 8-as lábra kötöd. Az LM3914 5-ös (SIG) lábát, pedig az LM358 1-es lábára kötöd. Ekkor kb. 200..400°C között fog mutogatni a Led-sor. (Persze ez beneti érzékelőtől is függni fog, de a megoldás elmélete, kb. ez.) üdv!
|
Bejelentkezés
Hirdetés |















