Fórum témák
» Több friss téma |
Fórum » Kapcsolási rajzot keresek
Témaindító: Kallai Csaba, idő: Márc 11, 2006
Témakörök:
Cseréltem a mellékletet, kiszedtem a rajzokat a doksiból. Amit mérsz, aszerint nincs elégve, csak megnyúzódott... Nem is lehet rossz a végtranyó, mert ott van még sorba 1k2. Nem látom hová megy az N pont, arrafelé lesz vmi gáz.
A bizti helyére mérj be árammérővel (20A-ben), ha nincs durva hiba, akkor kösd át ideiglenesen egy szalagkábelből (vagy más sokszálas kábelből) kihúzott egy elemi szállal (kb 4A-es nek felel meg)
Hát nem tudok rájönni, mi ez a cucc. Sajnos nem teljesen ugyanaz a kapcsolás... Itt még induktivitások is vannak (ellenállásra tekerve). De gyanús, hogy ez nem eredeti alkatrész benne...
Fejlemények: találtam 4A-s biztit, bekapcsolás után elindul, tápfesz van, csövek felfűtenek.
Jó hír: az Y végfok jól működik, a szenes ellenállás nem melegszik számottevően, az Y eltolás állítására a kimenőtranyókon kb. 60 V körül ellenütemben változik a fesz. Rossz hír: nincs X eltérítés, illetve az egyik végtranyón 32V a másikon 95V van... Az X eltolás csak pár volttal befolyásolja ezt az állapotot. Valahol megborul az differősítő egyensúlya, csak nem tom hol...
Amire a poti csúszkája megy, az egy BFY34. Ezek szerettek E-B közt majdnem megszakadni. Mérni kell...
Dióda állásban (npn: bázisra +t ) B-E közt kb 650(mV) , B-C közt hasonlóképp. C-E közt végtelen.
Újabb feljemény: megmértem az összes tranyót, de jónak néznek ki. Találtam egy bizonytalannak tűnő forrasztást, azt megigazítottam. Most már látszik a sugár, de a csatolt képen látható képet adja, amikor az X-eltérítés külsőre van kapcsolva (tehát X és Y bemenetek egyaránt nem kapnak semmit). Ez valami táp probléma? Elég összevissza reagál a kezelőszervekre.
Úgy néz ki, hogy nincs visszafutás-kioltás + valami (brumm?) jut az x és y eltérítésbe. Szkópot szkóppal lehet legjobban javítani...
Tápokat kellene végigmérni először, elkókra próbakondit (100...220uF) rátenni. Idézet: „Szkópot szkóppal lehet legjobban javítani...” Igen, sajnos itt vagyok meglőve... ![]() A kondi rápróbálgatása meg érdekes kérdés, mert az összes elkó legbelül van, elásva a sok madzag meg panel alatt/mögött... Amúgy tök jó, mert az összes kábelkorbácsban minden vezeték fehér. Egy darab jelzés nincs sehol. Gondolom a gépkönyvben volna... ![]() Most ment egy darabig és egy idő után elhalványult a kép... Elmelegszik valami a tápban???
Valaki nem emlékszik melyik évjáratú hobbi elektrónikában, vagy RT-ben van annak az autóvolmérő-fordulatmérő-nek a rajza amely két panelbő áll, 555-el és A277D-vel felépítve? Kapcsolóval lehet váltani a két funkció között.
Hello!
Ez lehetne akár a Sweep generátor jele is, az X és Y csatornában.(Lineáris felfutás, gyors visszafutás, kis várakozás.) De X-Y üzemmódban, nincs visszafutás kioltás! Miért is volna! üdv! proli007
Ja,ja ebben teljesen igazad van! Ott csak a két erősítő megy. Csak a tápból jöhet ez a csúfság, hisz'pontnak kellene megjelenni. (vagy esetleg gerjedés?)
Van egy jó hírem, meg egy rossz. A jó az, hogy pont ugyanilyen szkópom van itthon. A rossz az az, hogy darabokban van, mert tropásan kaptam és szétbuheráltam! (nem volt hajlandó semmit sem csinálni, és akkor még nem volt kedvem javítással vesződni.... Ma már bánom!)
De ha van egy kis szerencséd, akkor meg tudom nézni, milyen típusú az ellenállás!!! Amint lesz rá időm, előtúrom és megmondom a típust! Addig is örülj a tudatnak, hogy van már lehetőség a továbbhaladásra...
Köszi szépen, de pillanatnyilag úgy fest, hogy az ellenállás most egyáltalán nem forrósodik fel és az Y eltérítés is műkszik valamennyire, szóval a hiba valahol máshol lesz.
Ma kaptam ígéretet, hogy kapok egy másolatot a doksijáról valamikor jövő hét végére, egy régi kedves barátomtól meg kunyeráltam kölcsönbe addigra egy kicsi orosz szkópot, úgyhogy már semmi sem ment meg attól, hogy nekiessek. ![]() Remélem sikerül zöldágra vergődni vele. Már ezer éve nem foglalkoztam komolyabban ilyesmivel (jó kis "bemelegítő" lesz....)
Köszönöm szépen.
Majd lehet, hogy kérek segítséget, ha elakadok.
Amilyen lendülettel haladsz, nem fogsz elakadni! De bármi probléma adódik, a fórumozókra számíthatsz! :yes:
Köszönöm előre is - mégegyszer.
így már biztosan nem lesz gond...
Sziasztok !
Kapcsolási rajzot keresek egy Sony CCD-F350E videokamerához. Ha valaki tud segítsen. Köszönöm előre is.
sziasztok!
Látom nagyon jó itt a fórumársi segítség, ami nekem is elkelne, látván hogy menyit segítettetek BALLAGE-kolegának a szkópjával kapcsolatban :yes: Iyen téren nekem is jól jönne egy kis segítség mégpedig ITT Ezt az üzenetet már végső kétségbeesésemben írtam... :no: üdv!
A linket megnéztem, de típust írtál valahol, mert nem láttam!
Vagy a típusa TELJESEN ugyan olyan, mint Ballage-nak?
szia!
A tipusa olyan mint a topic címe még szetrvízkönv is van hozzá! üdv!
Vagyis TV MINISCOPE-3 TR4362/H015
Ebben az esetben majd Ballege-t kérdezd, amint működik teljesen a szkópja! Sajnos csak egy darabokban lévő ilyenem van! De tuti segítenek majd mások is!
Hát, ha tudok, majd segítek, bár az enyém nem pont ilyen...
Sziasztok!
Kapcsolási rajzot keresek egy APC 2200 xl ups-hez, ha van valakinek valami ötlete, szánjon rám pár percet, Hálás köszönet elöre is.
Hopppá! Bocsi, úgy emlékeztem, hogy a két szkóp (tiéd és zoly15-é) ugyanolyan típusú. Elnéztem (na jó, nem néztem meg egyáltalán!
)
Én egy tolatásjelző kapcsolási rajzát keresek. Teherautóra kellene. (Egészen pontosan egy IFA W50L-re
)
Sziasztok!
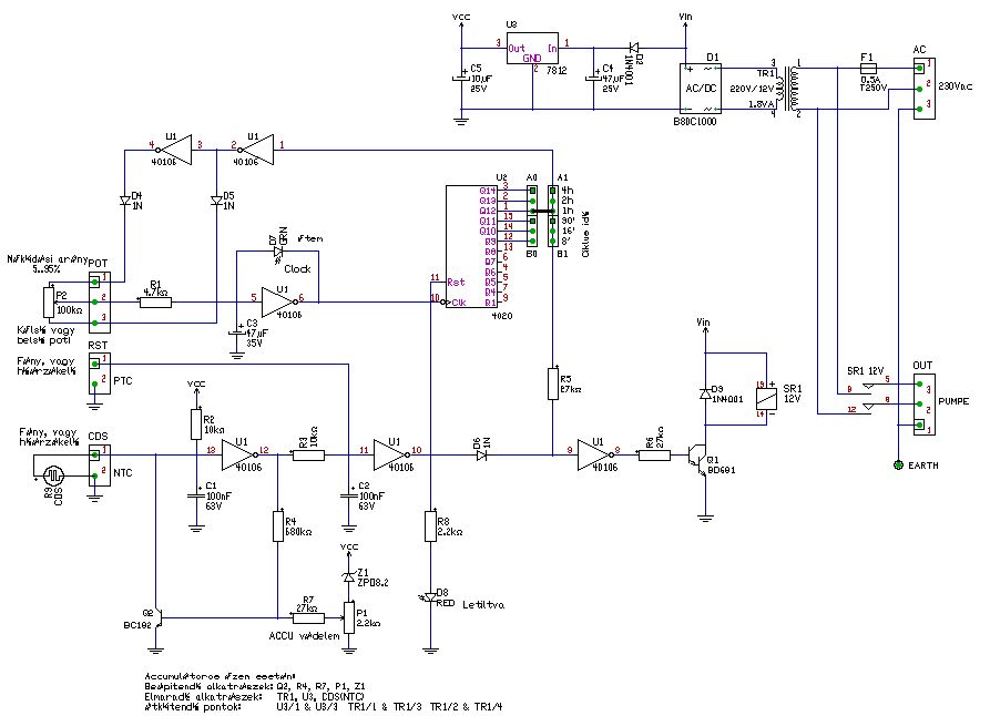
2db kapcsolási rajzot is keresek. Egyik az egy időzítő lenne, mely 12V-ról üzemelne 15 percig bekapcsolná a fogyasztót, amjd 5 percig lekapcsolná, majd 15 percig megint működne, 5 percig ismét pihenne és így tovább. (esetleg potméterrel lehetne állítani az intervallumot, ez lenne a legjobb) A másik kapcsolás DC motor meghajtásához kellene, PIC-es kapcsolás, hogy X idő alatt a motor fokozatosan érje el a max fordulatszámát, majd vissza a leglassabbra és így gyorsuljon, lassuljon X idő alatt. Mind a kettőnél komplett kapcsolásokat keresnék, de részletek is érdekelnek! A segítségeteket előre is köszönöm!
Hello!
Ha már valamiben PIC-van, akkor az vezérelheti a 15perces időzítést is, vagy bármi mást. Viszont azt meg kellett volna adni, hogy hány voltról-milyen feszültségnemről üzemel a motor, mekkora a teljesítménye, v. az áramfogyasztása. De hogy egy hagyományos megoldás is legyen: üdv! proli007 |
Bejelentkezés
Hirdetés |





Amúgy tök jó, mert az összes kábelkorbácsban minden vezeték fehér. Egy darab jelzés nincs sehol. Gondolom a gépkönyvben volna... 
De ha van egy kis szerencséd, akkor meg tudom nézni, milyen típusú az ellenállás!!!
Vagy a típusa TELJESEN ugyan olyan, mint Ballage-nak?
Sajnos csak egy darabokban lévő ilyenem van!
De tuti segítenek majd mások is!
) 

