Fórum témák
» Több friss téma |
Fórum » Kapcsolási rajzot keresek
Témaindító: Kallai Csaba, idő: Márc 11, 2006
Témakörök:
Köszi! Nemtudom mit értesz belső és külső kezelősön.
Ezek sem véletlen vannak a polcon. A TDA8950-et már nem gyártják, de ha lenne is, a NYÁK agyon van égve.
A db operában nem ez a modul van hanem ez
Akkor Cromo van nálam, kívülről nagyon hasonlítanak.
A-nyira azért nem de mindegy is
Akkor ez nem jött össze. Esetleg tegyél fel képet az Erősítő mindig-be a modul belsejéről.
Azért még nem adom fel hátha valakinél (valahol) megvan a kapcsolási rajza ennek a végfoknak
A külső kezelős tetején van egy talán 8 vagy 10 pólusú csatlakozó hüvely ahová a külső kezelőt lehet csatlakoztatni, amin a PTT és a hívóhang gomb van. Ezek a gombok a belső kezelős jobb oldalán felül vannak.
KeresekSziasztok!König Amp6000 kapcsolási rajzát/szervízkönyvét keresem! A hozzászólás módosítva: Jan 30, 2025
Lámpa villogtatásSziasztok!Egy lámpát villogtató kapcsolást szeretnék készíteni 12 V-os feszültségre. NE 555-ös, esetleg 556-os IC-vel. (Azért 555-össel, mert ez van itthon) Az alapkapcsolást ismerem, de úgy szeretném a villogtatást, hogy pár, 4-5 gyorsabb villogás után egy kis szünet legyen, majd ez ismétlődjön az áramkör kikapcsolásáig. A hosszabb és rövidebb impulzusok idejét állíthatóra szeretném. A terhelt kimenetre van megoldásom. Ha esetleg PCB is lenne hozzá, akkor teljesen boldoggá tennétek. Előre is kösz a segítséget.
Szia! Ez nem az a topic, de szerintem proli007 minjdárt rajzol neked egy két IC-s kapuzott áramkört.
Hali! Ez valami hasonlót tud ha csak az egyik ledcsoportot szereled meg, ott a kapcsirajz is
https://www.hestore.hu/prod_10042689.html
Könyörgök, ne érts félre, nem LED-eket szeretnék villogtatni, hanem mint írtam, LÁMPÁT.
Akár 21W-osat is. Ezt IRFZ44N- el szeretném elkövetni. Csak a kért feltételekre kérnék tisztelettel választ. És én szeretném megépíteni, nem TEMU-s, vagy Aliexpresses modulok kellenének. Kérnék továbbra is segítséget!
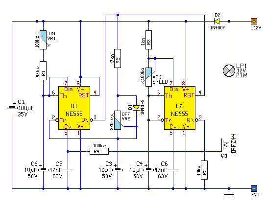
Hello! Ilyesmire gondolsz?
Idézet: „nem LED-eket szeretnék villogtatni, hanem mint írtam, LÁMPÁT. Akár 21W-osat is. Ezt IRFZ44N- el szeretném elkövetni.” Proli007 megoldását már láthatod feljebb. De ettől függetlenül kérdezem: ha már a ledek villognak, mennyire "bonyolult" lenne azzal a jellel a FET-et vezérelni (pl. egy optocsatolóval)? Költői kérdés volt... A hozzászólás módosítva: Feb 11, 2025
"Nincsenek régi viccek, csak öreg emberek vannak. Egy újszülöttnek minden vicc új."
Talán érted! Vannak amatőrök, akik csak szeretnének valakik lenni, és vannak még ennél is amatőrebbek, akik tudják, mire képesek!
Nagyon köszönöm a válaszodat! Kíváncsi vagyok az eredményre, kipóbálom, és majd tájékoztatlak.
Már több problémámra kaptam tőled segítséget. Nagyon hálás vagyok, hogy még az amatőr kérdésekre is időt "pazarolsz". Szívesen megismernélek személyesen is. (akár egy parolázásra, vagy egy koccintásra) Kösz, még egyszer, Tibor
Mivel holnap nem érek rá, és mindjárt holnap van..
Samsung UE32H400AW táp BN44-00696A rajz keresésSzevasztok!Keresem a Samsung UE32H400AW TV tápegység panel rajzát "BN44-00696A", (PSLF620S06A). Ha valakinek esetleg meglenne, vagy tudja az elérhetőségét, azt nagyon megköszönném ha megosztaná. Előre is köszi. Üdv. M. babetta tirisztorSziasztok!Babettához keresek tirisztor (fekete doboz)kapcsolási rajzot az eredetiben 8mikrós kondi van de úgy tudom már ilyen nincs,végül is ha valakinek lenne egy épitett kipróbált rajza nagyon jó lenne!
Használd egészséggel. Anno után építettem, máig megy.
![]() Mod.: Nem muszáj bele 8µF-nyi kondenzátor, csak hát az akkori kondik nem voltak a legszuperebbek, 4µF körül is már kiválóan megy, főleg hogy a mai tirisztorok is erősebbek mint az ezekben található régi darab. MPP kondi vagy mkp-x javasolt. Tirisztorból én BT 152-800R-t tettem be. Diódának UF4007 bőven megteszi. A hozzászólás módosítva: Feb 15, 2025
Nekem ennyi maradt a Babettából. Meg egy japán porlasztó.
KeresemKeresem a Ganz Laborsystem asztalba való ES2034 fiók kapcsolási rajzát. ( 1F, toroidos, AC/DC táp )
Keresem az alábbi labortápegység kapcsolási rajzátUnis RLU 01-60/5Keresem a fent említett labortáp rajzát. Sajnos csak horvát, bosnyák oldalakon találtam némi leírást... de ők nem annyira nyíltak, hogy megosszák. Köszönök bármilyen segítséget. A hozzászólás módosítva: Feb 16, 2025
|
Bejelentkezés
Hirdetés |
























