Fórum témák
» Több friss téma |
Sziasztok !
Gépkocsi mechanikus világításkapcsolóját szeretném "kiváltani". Mekkora FET kellene hozzá ?(max 250 W) Esetleg egy kapcs. vázlattal is segítenétek.... KÖSZI !
Sziasztok, sajnos én is belefutottam 1 problémába.... Autómban szeretném megoldani a csomagtér elektromos nyitását. Egy központizár-motor lett beépítve, viszont a vezérlés kicsit problémás lesz: riasztóról/pontosabban a távirányítójával kapcsolva/ kapná a indító-jelet, ami aktív alacsony szint, ez pedig egy olyan MOSFET-es meghajtóra kerülne, mint a Motorvezérlés.pdf -ben lerajzoltatok. Viszont az a bökkenő, h nálam a motor fixen testre van kötve....és ugyebár ebben az esetben nem jó az áramkör. Itthon van jópár N-csatornás FET-em, jó lenne ezekkel megoldani a dolgot. Párszor már kerestem a neten is, persze ilyenkor semmi komoly dolgot nem találok
Ötlet?
Hali. Kicsit nem értem... Miért nem jó ugyan-úgy (nem ugyanakkor
) nyitni, mint az ajtókat szokták(tuk) ... az csak egy 5. ajtó.Amúgy meg jó egy olyan (hasonló) vezérlés, még ha testelt is, mert úgyis csak egy irányba forog a motor, alaphelyzetbe a mechanika húzza. Idézet: „Miért nem jó ugyan-úgy..” Az centrálzár-motorok a riasztóra vannak kötve, tehát innen kapják a vezérlést - riasztó nyák-ján megvannak a mefelelő nagyáramú relék+ 2irányú működés. Az 5. ajtóm is hasonló, és valóban, csak az 1ik irányba kell vezérelni, mert alaphelyzetbe a mechanika húzza vissza. A gondom az, h csak 1 vezetékem van kihúzva a kocsi hátsó részéig/ezen menne a '+' táp/, a nyitó-motor másik csatija fixen testre van kötve. Szemléltetve : akku--->MOSFET-->ajtó-motor-->test. Ez lenne a felállás. Ezt most találtam: http://epanorama.net/phpBB2/viewtopic.php?highlight=ics&t=66326 E szerint nekem a "high-side" vezérlésre lenne szükségem - N-cst FET-tel... Remélem, most már kicsit értetőbben sikerült...
Ezt értem! De! Ha a távirányítódon van egy "csakcsomagtartónyitásgomb" annak van kimenete a vevőoldalon. Nnna. Akkor oda miért nem jó egy olyan nagyáramú rész, mint az ajtókhoz?
A nagyáramú rész/a centrálzár-motorokhoz/ a riasztóban fixen van kialakítva relékkel.
Első gondolat tényleg az volt, h csak 1 nyomógombot használok, amint azt más Fiestákban is láttam /box direkt olyan kialakítású/. Aztán találtam ki azt, h a riasztón úgyis van 1 'szabad felhasználású' kimenet, miért ne használjam azt - viszont ennek a terhelhetősége van csak/max 100-200mA//nincs relézve .Ha csak /nagyaramu/ nyomógombbal oldanám meg, akkor tényleg nem lenne gond, mert rákötném a fix 12v-ra, és azt kapcsolná.
Ne szivasd saját magadat, vegyél egy p csatornás FET-et 200 Ft-ért!
Azért görcsöltem eddig vele, mert van 1 rakat N-es SMD MOSFET-em és az életbe' nem fogom elhasználni őket.
A megoldások végül: 1. a leg1xübb : P-cst MOSFET. 2. High-Side Gate Driver - cél-ICvel/Maxim,Linear Tech./ 3. High-Side Gate Driver - diszkrét alkatrészekből összeállítva,/csak mazochistáknak!/ pl.: http://www.innovatia.com/Design_Center/High-Side%20Drivers.htm Most, h jobban utánanéztem a dolognak - vszleg tényleg az lesz, amit Pafi javasolt /persze alapból ez lett volna a kézenfekvő, de az elfekvő készleteimet is ki kell üríteni 1x.... /Köszi mindenkinek az erőfeszítéseket/ja, csak Pafi és alfmor ! /
Sziasztok! Én is építettem innen 1 FET meghajtót (http://www.innovatia.com/Design_Center/High-Side%20Drivers.htm) a nem invertálóból az elsőt! A probléma pedig a melegedés.... PWM el kapcsolgatnék induktív terhelésre villanyt és hiába a külső védődióda akkor is melegszik a fet már 1A tól forróra.... IRF540N-et használok! Szerintem az lenne a baj hogy mikor a bemenetére +5V kap akkor a tápfesz a GATE-ig igaz eljut de a SOURCE felé a terhelésen keresztül megy a töltés. Diszkrét alkatrészekből szeretnék 1 tranyós fet meghajtót csinálni! csak nem toom hogy... ez 1 BLDC motorhoz kellene mint +táp kapcsoló, a negatív tápot meg tudom oldani hisz ott a SOURCE GND-n van viszont a Hight side driver-rel vannak gondjaim... valakinek valami ötlete?
Üdv: Sunci
Szia!
Idézet: „Szerintem az lenne a baj hogy mikor a bemenetére +5V kap akkor a tápfesz a GATE-ig igaz eljut de a SOURCE felé a terhelésen keresztül megy a töltés.” Ezt nem igazán értem. Ha arra gondolsz, hogy a drain tápon van, a gate-et az áramkörön keresztül vezérled és a source pedig a terhelésen keresztül megy a földre, akkor jól van bekötve, így kell működnie. Ha PWM módban nagyon melegszik a FET, annak két fő oka lehet: -vagy nem kapcsol be teljesen, vagyis nem kap megfelelő feszültséget a gate, tehát nem rövidzárként üzemel, hanem valamilyen nagyobb ellenállásértéket vesz fel a karakterisztika alapján; -vagy túl nagy frekvenciánál a bekapcsolási/kikapcsolási szakaszban fellépő véges ellenállás miatt melegszik, mivel a kapcsolási szakaszok ideje nagy frekvenciánál összemérhető az elméletileg disszipációmentes kikapcsolt/bekapcsolt állapotok idejével. Első körben érdemes mérni a terhelésmentesen bekapcsolt állapotú FET ellenállását, ha túl nagy érték, akkor nem nyit ki teljesen a tranzisztor. A melegedés mennyire komoly? Valamilyen szinten melegszenek az így meghajtott FETek is, ha hűtőbordával is tűzforró az alkatrész (100 fok C felett a hűtőzászlón mérve), akkor gond lehet. Esetleg a terhelést is érdemes jobban megnézni, hátha zárlatos, vagy nagyobb az áramigénye, mint amit az adott FET elbír.
az a baj hogy terhelés mentesen nem tudom megmérni a fet belső ellenállását mert amint te is mondtad (én is) a terhelésen keresztül kapja a SOURCE a - tápot a GATEhoz képest, a kapcsolófrekvencia meg nem túl magas (kb 5-14Khz PWM) de attól függetlenül összerakom próbapanelen és megmérem a source és a GATE között feszt és írok majd
megvan a hiba
igazad volt lgyk! a High Side fet a gate és source lábak közés a 36V-ból csak 3,5V kapott! próbáltam átvariállgatni meg ilyenek a kapcsi rajzot de ez nem volt jó, emelni a tápfeszt de akkor is csak a tizede ment nyitásra am amit még próbálltam a fő tápnak még segíteni kell 1 segéd táppal ami nekem valószínüleg vagy 1 DC/DC konverter lessz vagy 1 + akksiszal a felső oldali drivernek több feszt kell adni annyival amennyi kell a fet kinyitásához! az a +12V Am elmondom hogy ez 1 elektromos bicikli BLDC motor vezérlőjének készül! ez a problémám megoldódott hála neked! Van 1 másik dolog is ami ezután következett be
ez így jó is lenne de az a baj vele hogy rövidre zárja a dióda a motorból kijövő indukciós feszöltséget ami ilyenkor generátorként működik! És ez fékező hatást fejt ki a motorra(kerékre) ez így nem jó, mert ha meg lessz építve még a másik 2 félhíd ami a motor másik 2 fázis tekercsére megy akkor mikor az 1ik hajt a másik 2 diódája fékez!
nah így már nem fékez! viszont akkora diódákat igényel hogy az már hülyeség! ultra gyors nagy teljesítményú diódák kellenének ide.... de ez a megoldás se jó! néztem a gyári vezérlőt ott nincsenek védődiódák!
így viszont mind 2 fet melegszik! vagyis a bennük lévő gyors védelmi diódák
A gyári panelen nincs semmiféle védődióda
valahoz a félhíd kimenetek vannak visszacsatolva vagy a uC-be vagy egyenesen a Gate Driver bemenetére ami figyeli a BEMF (visszaható önindukciós feszültség) -et és nem toom hogy ilyenkor most ez megint rá nyitná a fetet vagy hogy? valami külföldi PDfben láttam hogy szoftverből compenzálják ezt visszaható feszültséget de nem értem a lényegét! tud-e erről valaki vmit?
SZIASZTOK!
Egy N-fet nyitása gyorsítható a gate-source közé tett zéner diódával? Gondolatom szerint a nyitásnak is gyorsabbnak kell lennie mert meredek a zener karakterisztika, és a zárás is hamarabb megtörténik, mert a diódán keresztül kisül a fet bemeneti kapacitása? Segítsetek, jó a gondolatmenetem?
Én máshogy gondolom:
az a Zener azért van ott, hogy a kb. 20V-os Ugs-t sose lépjük túl. A Zener feszültsége jellemzően 15V körül van, a vezérlő fesz meg kb. 10V körül, azaz a Zener nem vezet üzemszerűen. Mivel nem vezet, a P-N átmenet mindig zárt, így ott egy kapacitás alakul ki, ami összeadódik a FET G-S kapacitásával, ami ront a helyzeten. A Zener meredek karakterisztikája annyit jelent, hogy ha túlléped a küszöbfeszt, akkor gyorsan nő rajta az áram. Ha a vezérlőfesz túllépné ezt a feszültséget (azaz a Zener bekapcsolna), akkor a meghajtó áramkörnek még a Zener áramát is biztosítani kellene a G-S kapacitás töltésén kívül, ami akár lassíthatná is a bekapcsolást, ha a meghajtó nem elég bika. A FET kikapcsolást sem gyorsítja számottevően, mert nem vezet, így csak a szivárgó áram folyik rajta. Mindez csak akkor igaz, ha a Zener üzemszerűen nem vezet (védelmi funkció). Ha a vezérlőfesz meghaladja a max. Ugs-t, akkor már kicsit más a helyzet, mert a Zener üzemszerűen is vezet.
Egyik feltételezés sem helytálló. Ugyanis, a Zener dióda akkor fog áramot vezetni, amikor elérjük a letörési feszültségét, addig nagyjából olyan mintha ott sem lenne. Tehát a Zener gyakorlatilag "megfogja" a Zener feszültségnél a GS feszültséget, a felfutási időt azonban nem csökkenti. Zárásnál pedig a G elektróda magasabb potenciálon van, mint a S elektróda, így a hagyományos diódaként működő Zener záró irányban lesz előfeszítve, rajta lényeges mértékű áram nem folyik.
Szvsz nem járható ez az út! Üdv.
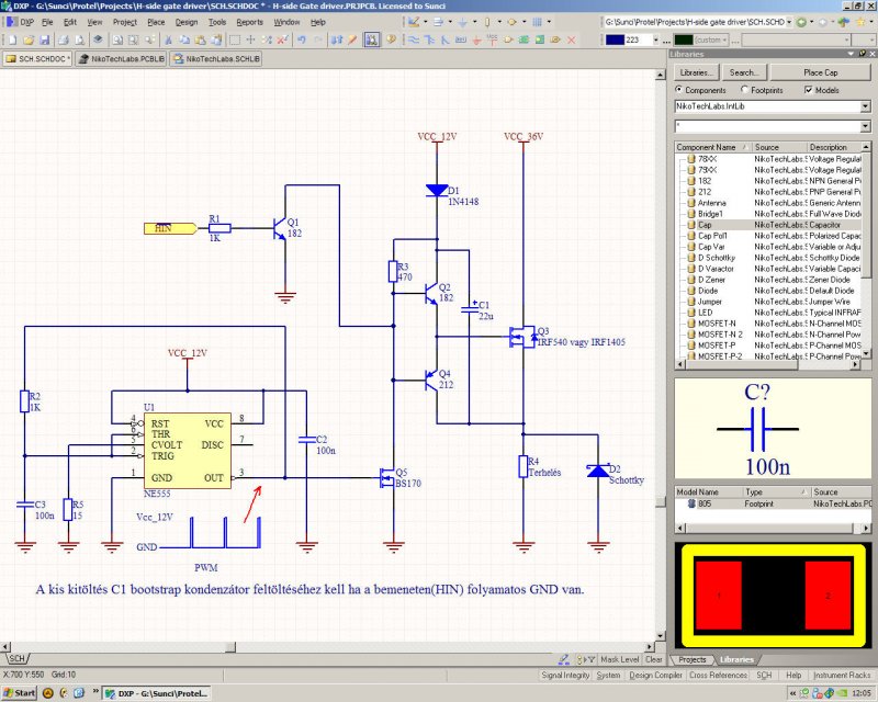
Sziasztok!
Azt nem mondom hogy terveztem mert az eléggé nagy szavak lennének tőlem inkább kreáltam/összedobtam egy Gate drivert N-eszközökhöz magas oldalra és kikérném 1 pár szaki tanácsát hogy min lehetne változtatni hogy ettől is jobb legyen. Íme:Üdv: Sunci
sziasztok!
IRF 530-ad n csatornás fettel szeretnék egy lámpát kapcsolni gét feszültségét feszültség osztóval állítottam be 5 voltra drain re kötöttem a plusz 12v sourcen csak 4v ot mérhető. Miért nem tudok 12v ot mérni? Mit rontottam el? Köszi
Szia!
Adj a gate-re 12V-ot. De a gate és a source közé tegyél egy pár kiloohmos ellenállást, hogy kikapcsoljon a fet, a 12V gate-feszültség megszűnése után. A source testen van, nem? azon hogyan mérsz feszültséget?
source nincs testen.
drain pozitívon és a sourcen gondoltam továbbítani a feszt a fogyasztó felé mint ergy kapcsoló.
A fogyasztót a pozitiv és a drain közé kösd be! Ha a source-be kötöd, akkor azon feszültség esik, a source annyival magasabban lesz a 0V-nál, igy a gate nem tud nyitni, mert megszűnik a nyitáshoz szükséges feszültségkülönbség a gate-source viszonylatban.
Ahogy előttem irták, adj a gate-re 12V-ot, és tegyél egy ellenállást a gate-source közé. Értéke nem kritikus, lehet 10-100k ohm közt bármilyen.
Sziasztok!
Nem akarok OFF-olni de tudnátok segiteni az IRF9530N P-csatornás, TO220AB tokozású FET-nek a lábkiosztásában? Adatlapot találok de nincs feltüntetve hogy melyik láb micsoda. A szokásos TO220 tokoknál használt (B->J) GDS bekötés nem jó. Segitségeteket köszönöm, hátha megvan valakinek...
Szia!
A doksi végén, a "Package Outline"-nál van rajz a lábkiosztáshoz (LEAD ASSIGNMENTS).IRF9530N
Jéééé, tényleg. Akkor jó a bekötés, ahogy gondoltam, de igy nem akar működni a kapcsolásom. Pedig abban reménykedtem hogy nem én néztem el valamit. Tovább törpölök rajta.... Eléggé eldugták a lábkiosztást, pedig egy jópárszor átfutottam ezt én is. A technikai méreteket nem nagyon néztem, a figyelmemet teljesen elkerülte.
Köszönöm a segitséget!
Sziasztok!
irf530-as fethez szeretnék egy kis segítséget! 12 v-ot szeretnék kapcsolgatni,de frekigenerátorral szeretném vezérelni! gate-ra kössem a frekigenerátor egyik végét a másikat a sourcra, valamint ide kell egy ellenállás? és hova kössem a 12v-ot valamint a fogyasztót??? Köszönöm!
köszönöm a segítséget!
Megcsináltam ezt a kapcsolást,működik,de az a baj vele hogy a 12 V-ból nem marad csak 3-4 V! A frekigenerátor 50 Ohmos terhelésen ad le 10Vpp-t! Mi lehet a baj? Köszönöm!
Szia!
Dehát mire számítottál? Egy ideig be van kapcsolva a FET, egy ideig ki van kapcsolva. Ennek a kapcsolgatásnak az a következménye, hogy a fogyasztódra jóval kevesebb effektív feszültség jut (fele), mintha folyamatosan be lenne kapcsolva a FET-ed. |
Bejelentkezés
Hirdetés |




Ötlet?
) nyitni, mint az ajtókat szokták(tuk) ... az csak egy 5. ajtó.
/


inkább kreáltam/összedobtam egy Gate drivert N-eszközökhöz magas oldalra és kikérném 1 pár szaki tanácsát hogy min lehetne változtatni hogy ettől is jobb legyen. Íme:






