Fórum témák
» Több friss téma |
Fórum » Kapcsolóüzemű (PWM) végfok építése
JA és a fényképtől ne ijedjem meg senki lapozzon a kapcsoláshoz!
Hi!
Az előző linked már nem műxik. Föltennéd valahová? Mondjuk fórum->kapcsolások?
Sziasztok!
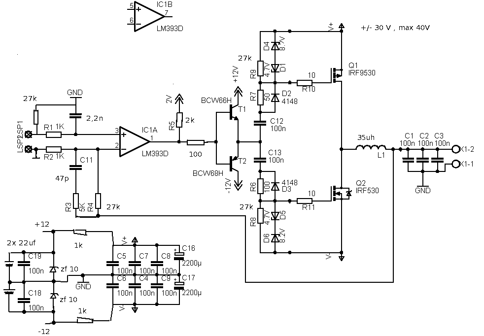
Bocs hogy azóta nem jártam ebben a topikban de sok dolgom volt. De nem is baj mert azóta meg is jött a kedvem ennek a kapcsolásnak a megépítéséhez. A főbb alkatrészeket mér beszereztem. (Egyébként minden könnyen beszerezhető mert az SMD alkatészeknek normál kivitelben is kaphatóak a boltokban) Azóval ott tartok hogy megtervezzem a nyákot de még elötte szeretnék néhány dolgot tisztába tenni. Ugyebár PWM erősítőknél a bemenő jelet és a n*100kHz es háromszögjelet hasonlítjuk össze. De ebben az áramkörben kicsit érdekesen van megoldva és nemértem a lényegét. Esetleg valaki ha elmagyarázná.... megköszönném. 2x200W digitális erősítő ittvan feltöltve is netán ha valakinek 404 error jön be: Tehát várom a lelkes érdeklődők véleményét hozzászólásait
a trükk valahol az elején a műveletiknél van..
csatolt.. a piros (A) rész sztem a bekapcsolás idején játszik szerepet.. Q3 at zárásba viszi az első pillanatban, és folyamatosan ráengedi a vezérlőjelet.. (C43 R18, C54 R42 idállandóval..) mintegy lágyindítás, vagy koppanásgátló tehát nem ebben van a trük.. Q3 nál van amit nem értek.. az R16 +5 voltos potenciálon van .. az R45 kb. -50 volton (van egy soros 0,05 ohmos R a tápban.. ) szinteltolás lenne?? az IR2111 tápmegoldása miatt?? (valószinűleg az..) az U3 és U5 ben megint semmi extra nincs.. csak inverterek, meg nand kapuk (utóbbik a komoparátorok..) tehát marad a zöld rész a műveleti visszacsatolása.. abban lesz a trük.. csá
Szerintem az U4 és U5 nem a komparátor mivel az AND kapuk egyik bemenetére sz SD engedélyező jel kerül ami akkor alacsony szint ha túl magas a tápfesz vagy túl nagy áram folyik a feteken, ilyenkor nem engedi a PWM jelet az IR2011-re. SD akkor lesz alacsony ha Q12 nyitófest kap.
A komparátorban szerintem is valami trükk van de nemtudom millehet.
Szevasztok! Építettem egy kis teljesítményű kapcsolóüzemű (D-osztályú) erősítőt. Mivel nem tudom, hogy milyen tekercset csináljak, ezért az LC szűrőt átvariáltam RC szűrőre. (Az LC felső határfrekvenciája 22 kHz). De a nagyfrekis jeleket nem szedi le az RC szűrő. Valaki tudna segíteni a tekercs adatainak meghatározásában?????
nem jó az RC szűrő..mert nagyfrekin csökken az ellenállása, ami pont ellentétes azzal, amit tenie kellene a szűrőnek.. sőtt előállhat az az eset is, amikor
XC = XL (hangszóró) és, akkor az van, hogy azon a frekin, csak a soros ellenállás van a kimeneten... (gondolom nem valami nagy.. 1, -2 ohm, beterhel.. ha inteligens lenne az erősítő, akkor letiltana) tehát mindenképp tekercses aluláteresztő (felülvágó) szűrőt kell építs...Z növekedjen a freki növekedésével és akkor jó lesz... egyébként sztem az a 120KHz elég kevés, amin rezonál.. (200KHz sztem a minimum..) csá
az a legegyszerűbb ha van egy vasad aminek ismered vagy a ur jét vagy az Al jét .. onnantól gyerekjáték..
L= AL*N^2 L= (4*pi*ur*Ae*N^2)/ Ie (gyűrűmagra, torroid) L - induktivitás Al - induktivitás tényező N - menetszám ur - relatív permeabilitás Ae - magkeresztmetszet (cm^2) (=eff mágneses keresztmetszet) Ie - eff mágneses hossz (cm) (=közepes erővonalhossz)
Az a baj, hogy egyik vasmagomról sem tudok semmit. Se ur, se Al. Mérni hogyan lehetne induktivitást (pl. szkóppal)????
szkóppal ki lehet mérni soros RL, RLC párhuzamos RL RLC akármelyikből ki lehet számolni , persze kell egy sinuszos függvénygenerátor is
de R*L tau ból is ki lehet számolni csak ahoz át kell építeni egy stoppert XD komparátoros indítás megállításs.... csá
szkóppal is lehet simán L-t mérni.
Én építettem egy LC oscillátort és annak a frekijét figyelem. Mivel a C állandó 1nF ezért a thomson képleből simán ki tudod számolni az L-t
Szinuszt azt tudok lopni a számgépről. RL-ből hogy lehet kimérni az L-t, mert akkor próbálgatással meg tudnám találni a 45uH-t????
van egy jobb ötletem mivel a frekit tudod állítani építesz egy soros RLC-t
választasz egy kondit (meg a tekercsed 450uH vagy mennyi) ebből már tudni fogod a rezófrekit thomson képlet f rezo = 1/(2*pi*gyök(LC)) azt a frekit kilövöd a gépről és a tekercset addig állítod tekergészed, amíg az összes kimeneti fesz az ellenállásra nem kerül... remélem érthető voltam rezón az XL=-Xc azaz ott nem lesz fesz idézőjelbe csak kis feszzel játszál mert a kondin és a tekercsen a bemeneti fesz többszöröse is lehet.. csak ellentétes irányúak --> eredője 0V csáá
Kössz! Jó megoldásnak tűnik. Majd holnap kipróbálom.
Elkezdtem megépíteni és méregetni. Mégse jött össze minden, mert a szg-ből max.16-20kHz frekit tudok beállítani. És még az is gond, hogy a szg és a szkóp földelése közös, mert így nem tudok minden alkatrész 2 lába közé rámérni.
próbálj nagyobb kondit, hogy kisebb legyen a rezófreki... digitmulti is képes valamit mérni nagyfrekin ennyi éppen elég..
a lényeg, hogy az ellenálláson a lehető legnagyobb fesz jöjjön ki (az mindegy, hogy mennyi). tehát előszöt nőlni fog az Ur , utána rezón max lesz, utána megint csökken.. (vagy épp a soros kondi-tekercsen mérsz, és a legkisebb a feszre hangolod, azis csak rezón lesz..) ennyi csáá jah az ellenállásnak nagyot válassz pl 1Kohm...
10kOhm os ellenállással és 1µF-os kondival próbáltam. A tekercs 6mm átmérőjű ferritrúrda kb 10 menet. A ditgit műszerem legkisebb méréshatára váltóáramnál 200V. A ferritrúdaknak kb mennyi a ur-je (pl a 6mm átmérőjűnek)??
szerintem tökmindegy
addig tekered és/vagy cseréled a magot amííg ki nem hangoltad a rezkőkört vele rezonanciára.. és akkor L=45uH az tuti elég az a 200V os határ (sőtt sok is,) mivel PC ből jön ki a jel max 12voltos lehet... kondinak meg nagyobbat kellene használni Fr: 1Khz hez 562,8µF kellene, szal ehez közeli értéket válasssz (nagyobbat)...thomson képlet... csá
Fölösleges ilyen pontos tekercset rakni bele, nekem 100uH-s 1A-s volt csak ithon azzal is jól megy.
A rezgési-frekit pedig eccerűen lehet följebb tolni, kicseréled a visszacsatolásban lévő kondit pl. fele akkorára. (330p -> pl 220p) Egyébként ajánlom figyelmetekbe az alábbi kapcsolást, én 2-őt építettem eddig belőle, egész jó, főleg hogy kommersz alkatrészekből áll, és szépen kijött belőle 120W 4-ohm-ra. A hangja is jó, megfelelő nyák esetén lepípálja a Quadot, meg talán a VF2-nél is jobb hangja van. (ugyanazon a hangfalon halgatva) De ha valaki bonyolultabra vágyik akkor: UM10155
Tudom, h megy nem pont akkora tekerccsel is, én pl ellenállást raktam bele, ment úgy is, max nem szűrte ki a nagyfrekit, és nem volt túl stabil a kimenő jelem. De fogalmam sincs, hogy kb. mekkora lehet az a 45uH-s tekercs, meg hány menet, vasmag ur-jét se tudom
Teccenek a rajzok, amiket felraktál, de én 1 egyszerűt akartam építeni
Akkor pl, ha van bontható pc tápod abban van az a sárga gyűrű, az porvas (ugye, a kiemeneti szűrőhöz vagy légréses ferrit, vagy porvas tekercs kell, a légréses ferritnek jobb a linearitása)
a legnagyobb gyűrű Al-ja amit pc-tápban találtam annak 80nH Volt, a legkissebbé valahol 40nH körül (nem emléxem már, én ki szoktam mérni mindenemet, még a fetek csatorna-ellenálását is...) ugye L=n^2*Al akkor kb 24 és 34 menett közöttit kell tekerned egy olyan sárga magra... nagyeséllyel jó lesz, és attól se kell félned hogy betelít a mag... Jó lenne egy fénykép a magokról hogy méretük mekkora, meg az anyaguk, a tömör ferrit, a lemezelt-vas az alapból ki van zárva...
Rakok fel képet a vasmagjaimról. Szerintem ezek azok, amik szóbajöhetnek. Vagy esetleg ferritrúd jobb lenne?
Ha a jobb felső az amire gondolok (pécé tápból való sárga porvas) akkor tekerj rá kb 30 menetet.
A ferrit rúd pedig azért nem jó mert az nyitott, nagy a szórása, és inkább rádió adó lenne mint pwm erősítő, a harmonikusai a 120KHz-nek még 100MHz környéki vételt is zavarják... ui: a többi mag, mivel tömör ferrit, nem használható, maximum ha végsz bele légrést...
Megcsináltam a tekercset a 30 menettel, kipróbáltam, így sokkal jobb lett mint az ellenállással. Nem fűtöttek a tranzisztorok, eltűnt a kimenetről a nagyfrekis jel.De az ic-m 1 picit melegedett, és a frekvenciamenet nem jó. 100 Hz körül felugrik a jel kb 1.5 szeresre, 5kHz körül meg már elkezd csökkenni, tehát a szűrő még nem az igazi, de azért kössz. Ha valaki tud pontosabb megoldást, akkor írjon!!!
Üdv!
Látom elégredesen belemerültetek. Énis olyan sárga torroidot tettem bele az IRDAPUMP_1-es digitális erősítőmbe, kb 25 menetest. Nekérdezzétek hogy hogy szól mert még nem volt időm beröffenteni.
Szeva! Feldobnál 1 rajzot is erről az erősítőről???
Szép, hogyan szól?
Lenne egy kérdésem, IR2011 helyett IR2110-et, vagy IR2113-at, vagy mit használsz fetmeghajtónak? Peti: próbáld meg esetleg változtatni a menetszámot, tekerd meg úgy hogy leágazás legyen 15-20-25-30-35-40-45-50 meneteknél, és változtasd, hol a legjobb... Az IC melegedés normális, a megemelt tápfesz miatt egymásra nyitnak az ic-n belül a tranyák, de az nem gond itt. Ja, és teljes kivezérlésnél számíts arra hogy elkezd csipogni majd... Egyébként én most megalkottam a világ 2. legeccerűbb PWM-jét, szímulátorban jól működik, 300KHz-n megy kb... majd meglátjuk mi lesz ha megcsínálom. De azért a 8 tranzisztor az szép nem?
Mekkora tápot kell egy ilyenhez csinálni? Ugyanúgy mint egy analóg erősítőhöz? Jó nagy trafó, meg kondik? Vagy mivel ez PWM ennek valami másféle kell?
|
Bejelentkezés
Hirdetés |

















