Fórum témák
» Több friss téma |
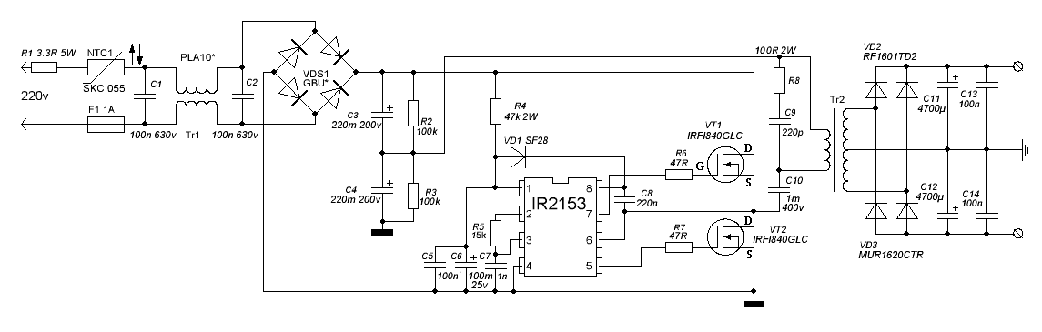
Még egy dolgot észrevettem, hogy a kapcsolásban van két 10 Ohmos ellenállás a fetek előtt de a nyákon nincs ezt hogyan kell megoldani ?
Az ellenállások igazából opcionálisak. Abban az esetben van rá igazán szükség, ha lassítani szeretnénk a FETek meghajtásán, vagy a meghajtó melegedését akarjuk kímélni. Általában az előbbi fordítottjára van szükség (gyorsítani akarjuk a FETeket), valamint itt igazán a belső zéner ami melegedést okoz, mivel kis gate töltés FETet hajt meg.
Amúgy az IR2153x kimeneti ellenállása feltöltés esetén kb 80 ohm, merítés esetén pedig kb 40 ohm), így 10 ohm nem oszt nem szoroz ott sokat.
Jah ha nem bánod akkor bevinném a kapcsolást Eagle be ha kész lesz majd elküldöm vagy fel is tölthetem ahogy akarod.
Én Eagle-ben nagyon nem szeretek tervezni, így az Eagle-kedvelők biztos szívesen vennének egy Eagle-ös nyákot továbbszerkesztésre.
Csak előtte itt rakd fel, hogy azért leellenőrizzem.
Szia Laci!
2SK2837-et, és előtte volt benne ilyen IGBT! Mindkettővel 10mA körül evett, de hát bírja... Tényleg Laci, mi van a PWM amp projecttel?
Az IC áramigénye a következő doksi alapján számítható ki pontosan, de én egy becslést szoktam alkalmazni:
I=2*fsw*Qg (aho fsw kHz-ben, Qg pedig nC-ban, akkor uA-ban megkapod a meghajtáshoz szükséges áramot) Ezek után ki kell számolnod a szükséges ellenállást, ami becslésre R=(1,41*230-15)/I Nagyon fontos, hogy ennél az elenállásos módszernél nem adhatsz neki többet, mint 25mA-t mert a belső zéner kiég. Ha ennél több meghajtó áram kell, akkor 15V-nál kisebb feszről kell táplálni, hogy a belső zéner ne kezdjen el vezetni. (én ezért úgy szoktam hogy egy 68 2W vagy 220k 0,6W ellenállás elindítja, utána pedig a trfaóról egy segédtekercs egyenirányítva 12V-ot ad neki) Az általad mellékeld 2SK2837 pedig viszonlyag jó cucc, relatív alacsony a gate töltése az Rdsonhoz képest. A munka folyik, ötletek vannak, most már kész tervek is, de először a tápomat akarom tökéletesíteni. A másik topicban részleteiben is érdeklődhetsz
Sziasztok!
Van egy 14.4V-os akkus csavarozógépem amiben kihalt az aksi ahogy lenni szokott. Szerintetek lehet építeni egy olyan kapcsiüzemű tápot ami el tudja látni energiával a gépet és elfér az aksi tokjában? Áramfelvételt még nem tudok, még csak most jutott eszembe a dolog, de majd mérek... Csinált már ilyet valaki? Van valakinek tapasztalata hasonló probléma megoldásában?
Üdv!
sprofan cikkében szereplő TOP200YAI nak van más helyettesítője mint a TOP202YAI?
Mivel nekem a kábeles megoldás nem volt nyerő, tettem bele 4db 3,7V-os 2500mAh-ás Lion akkut. Kapacitásban ez a duplája annak ami benne volt, árban pedig kb. 4-5000Ft. Ehhez át kell alakítani a töltőt is, vagy kell hozzá egy másik.
Egy egyszerű önrezgő kapcsitápot bele lehet paszírozni az akkuk helyére.
Skory oldalán van egy kapcsolás amit ajánl ilyen célre, Lásd itt
Mellékelem a TOP20x sorozat adatlapját. Ebből látható hogy az egész TOP20x egymással kompatibilis, annyi a különbség, hogy különböző az elérhető teljesítmény, a TOP200 a legkisebb teljesítményű, így az összes többivel kiválthatod szinte.
De a TOP20x sorozatnak a TOP22x sorozat a továbbfejlesztettje, műkődésében azonos, esetleg apró módosítások kellenek. Ennek is mellékelem az adatlapját Az adatlapokban le van írva az adott Ic-hez, teljesítméynhez, bementi feszhez stb..-höz ajánlott alkatrészértékek.
Telitalálat köszi.
Valami ilyesmi kell nekem ezért alaposan áttanulmányozom átszámolom. Előre is köszi Skorynak is...
Értem. Köszönöm válaszod és segítséged.
Én már méricskéltem akksis fúró áram felvétlét.
A gép egy Bosch psr 960-as, ha jól emlékszek a típusára. Ha meg próbálom kézzel lefogni, akkor föl szalad az áram 25A-ig.!!! Ez elő fordulhat egy gépnél, szerintem úgy kell méretezni, hogy ezt is ki bírja. Akkor viszont ezek a táp ic-k kilőve. Skori oldalán van egy 20A-es táp, az már jó lehet, és nem is nagy.
Sziasztok.
Most ismerkedem a kapcsi tápokkal, és már sikerült egy csomó alkatrészt a másvilágra küldeni. Összeraktam az "ABU" által belinkelt kapcsolást (táp), ami el is indult szépen, de gondoltam rámérek az ic (ir2153) frekiére és az ic-n meg a trafón kívül minden elfüstölt.Még a szűrő tekercs is lángra kapott. A kérdésem az lenne, hogy működés közben nem lehet frekit mérni? Azt hozzá tenném, hogy multiméterrel mértem a frekit.
Az frankó
Nem szoktam frekit mérni multiméterrel. Különben simán lehetett az a gond, hogy a multiméterben volt egy varisztor a túlfesz védelem miatt, és az szívatott meg. Én egyszer a funkció generátorommal jártam így, hogy a frekimérő bemenetén volt egy varisztor. Mérhetted volna a szekunder tekercsen a frekit. Az biztonságosabb.
Én az ic segédtáp ágában szoktam mérni a multiméterrel sorba kötök 10k-s ellenállás és semmi gond nem volt még eddig.
Én oszcilloszkóppal mérem mindig a frekit.
Melyik ponton mérted amúgy? Mert ha ott a feszültség túllépi a multiméter által megengedettet akkor könnyen csinálhattál rövidzárat.
Nem csináltam rövidzárat, az biztos. Mértem az 5-ös és a 7-es lábon, de ott fals eredmény volt, így hát ráraktam az RT/CT közös pontjára (3-as láb)és az volt a baj. Szerintem egy "kicsit" begerjedt a multitól és ezért durrogtak ki a kondik, meg minden má, de a hibáiból tanul az ember. Ha csak simán 12 voltot adok az ic-nek (ir2153) FET-ek nélkül meg 220 nélkül akkor szépen meg tudom mérni a frekit az RT/CT lábon és az pontos.
Frekit a kimeneten kellett volna mérned. Ha a 3-as lábra teszed a műszert azzal söntölöd a Ct-t, aminek lehet füst a következménye.
Köszönöm, közben rájöttem Én is, hogy hülyeséget csináltam.
Üdv!
Lenne pár kezdő kérdésem ismét hozzátok ha nem bánjátok. 1) Valaki magyarázza el, hogy mi a különbség a 3C90, 3C94, 3F3 stb magok között. Vagyis azt látom, hogy a fajlagos induktivitásukban van eltérés az adatlapon is de valakit megkérdek kicsit ezt fejtse ki konyhanyelven alkalmazás terén. Pl mi történik ha két ilyen magot kicserélek egy alkalmazásban (persze többi paraméter marad)? Mik változnak meg? 2) Hogyan lehet meghatározni ugyanakkor egy ismeretlen vasmag fajlagos induktivitását? Pl bontott PC táp ferritjének. Előre is köszönöm.
Üdv!
A cimo féle tápban az IRF740-et helyetesithetem a következö IGBT-vel? IRG4BC20UPBF , vagy ha nem akkor milyet ajánlotok? BYW29-et pedig BYV79E-200-vel?
Az elsőre nem tudok válaszolni mert a különféle jelölésű anyagok pontos összetételéről nem nagyon lehet tudni semmit. A lényeg hogy bírja azt a frekvenciát amin használni akarod, a mostanában gyártott magok szinte mindegyike legalább 120kHz-re még jó, de általában 150-200kHz-re is. Adott alkalmazásban az eltérő Al érték miatt valamivel több vagy kevesebb menetszám adódik ugyanakkora gerjesztéshez ha más típusú magot használsz.
PC tápok főtrafójának Al értéke általában 1500-2000 között van. Ezt úgy tudod megmérni hogy rátekersz valamennyi ismert menetszámú huzalt (mondjuk 10-20 menetet) és megméred az induktivitását. n=gyök (L/Al).
Köszönöm. Ki kell próbáljam az utóbbit.
Nekem meg a cimopata kapcsolásában lévő áramváltó tekercses védelem nem működik rendesen ezzel a kapcsolással. Ha ráteszem a kis fetet, akkor megbolondul az egész, szerintem elmászik a frekvencia. Mondjuk 4A-nél a fet csak félig van nyitva, így nem rántja le teljesen a ct bemenetet a gnd-re. Ezzel már elfüstöltem 2 pár fetet izzós védelem ellenére is. Olyan kellene, ami csak egy bizonyos érték elérésénél pl 4A, azonnal lehúzza, de még 3.9A-nél semmit nem csinál. Találtam itt szintén cimopata hszében egy komparátoros megoldást, amit még kipróbálok, ha sikerül megfelelő söntöt guberálnom. Magát a tápot erősítőbe használnám majd valamikor, egyenlőre még csak méricskélek, nekem is új még a kapcsitáp. Ott végül is ritka a szekunder oldali zárlat, megtudnám még úgy oldani, hogy egy külön kis nyáktrafóról üzemeltetem a hangszóró védelmet, ami egy pici relén keresztül kapcsolná a 3-as lábat.
Az áramvédelmet egy OP-val a legegyszerűbb megoldani (mondjuk LM358), ami kapcsolja a FET-et, csak a söntöt kell pontossan kiszámolni. Én csak tanulásként raktam ezt a tápot össze, (nameg lusta vagyok tekercselni, PC trafó meg van bőven itthon).
Nekem csak az nem tetszik, hogy a szekunderen túl sok fesz esik ha leterhelem, pl: 12 volt kimenő fesz terhelés nélkül, 3 amperes terhelésnél leesik 10 voltra.
Vaszínűleg egyéb dolog nem stimmel nálad. Ha beállítottad a rezonáns működést, akkor a Fetek ilyen esetben csak akkor szállhatnak el ha egymásra nyitnak.
Maga a rezonáns működés korlátozza a FEt rövidzári áramot, sőt maga a szórt induktivitás (vagy más soros induktivitás) korlátozza az áramváltozás sebességét, így egy rezonáns tápba nem kell annyira gyors védelem, mint egy keménykapcsolóba. Az IR is fetet használ a Ct lehúzására, a Fet nyitása pedig nagyon hirtelen van (ns nagyságrend). Reléről pedig nem nagyon érdemes a 3-as lábat kapcsolni, mert a relé baromi lassú (ms nagyságrend) A komparátoros megoldás természetesen nagyon jó dolog, de általában felesleges.
Hát az a baj, hogy nincsen induktivitás mérőm, se szkópom. Így hirtelen nem tudom, hogyan tudnám a frekvenciát kiszámolni és az IR-t is arra belőni. Akkor azért pukkantak el, mert végül is az üzemi frekvencia nem a rezonáns frekvencián van?
|
Bejelentkezés
Hirdetés |








