Fórum témák
» Több friss téma |
Próbaképpen a kis ferriten a 2 darab 5 menetes tekercs helyett csinálj 2 darab 10 menetes tekercset. (skory cikkéban 13 menetek vannak)
Figyelj, hogy azonos tekercselési iránnyal tekerd meg, mint volt.
Azt a fél menetet pedig hagyjam meg? Mit fog eredményezni a dupla menetszám?
Az a már kipróbáltam, hogy a fél menetet 1re egészre cseréltem ki megnőtt a kimenő fesz és 2x akkora lett a freki.
megtekertem a kis toroidot, most forrasztom be, a 3. tekercset meghagyom fél menetnek.
Szrintem inkább abba az irányba érdemes menni amit katt javasolt .
A kicsi vasmagon mindegyik tekercset meghagynám eredeti állapotában, és rátekernék még egy további 5...10 menetes tekercset, vékony jól szigetelt huzalból. Erre az "új tekercsre" a főtrafó szekunderéről, egy ellenálláson át adnék feszültséget. (párhuzamos fesz. visszacsatolás). Az ellenállást úgy választanám meg, hogy éppen hogy csak ne álljon le a rezgés terhelés nélküli álapotban. Rersze ez igényel némi kísérletezgetést, és a hálózati fesz miatt nem veszélytelen. Tehát (többek között) a szigetelésekre, érintésvédelemre fokozottan ügyelni kell! (az áram visszacsatolást azért hagynám benne, mert megnövekedett terhelés esetén ez biztosíthatja a nagyobb bázisáram/vezérlőfesz igényt)
A dupla tekercsszám nem vezetett sikerre, be sem kapcsol a táp, akár hogy terhelem.
Azt a feszültség visszacsatolást kicsit részleteznéd, milyen irányba tekerjem a huzalt a ferritekre? kb mekkora ellenállást és milyen teljesítményűt rakjak a tekercsek közé?
Az irány mindegy, ha nem megy akkor legfeljebb megcseréled a tekercs két végét....
Az ellenállás: mint mondtam kísérletezz, kezdetnek pl. 100ohm/2W , aztán lehet játszani vele, hogy nagyobb/kisebb ellenállással hogyan változik a helyzet. Erre nem igazán van egzakt méretezés, ha valakinek nincs affinitása a kísérletezgetésre, akkor jó eséllyel beletörik a bicska...
A kísérletezési kedv maximálisan megvan!
![]() Az mennyire lenne jó megoldás ha a főt trafó secunderée tennék egy közép megcsapolást, letekertem pontosan 40cm vagyis 20cm-nél a sok kis drótot egybe forrasztanám majd azt kivezetném ez lenne a (-). Majd az eredeti két végét egy gyors diódával amit egy pc tápól szedtem ki (sbl 3040pt) kötném össze így oldanám meg az egyen irányítás ez után jönne a puffer majd a LED szalag. Kérdés mennyire érdemes a sok vékony szálas secundert egye forrasztani közép kivezetés céljából?
Üdv!
Lenne egy olyan kérdésem,hogy a képen látható 5V3A-es tápból ki tudok-e valahogy csalni 6,3V-ot? Bővebben: Link Nemigazán ismerem a kapcsoló üzemű tápokat
Toroid esetében nincs olyan, hogy fél menet. Ha egyszer átdugtál egy drótot a lukon, az 1 menet, akármit is csinálsz a végekkel.
Sajnos, szkóp nélkül az ilyesmit nagyon körülményes megcsinálni.
Fél menetre megoldás:
Kívül megforrasztod-megkötöd a középpontot. Átbújtatod innen-onnan a huzalt. Ez ugye 1 teljes menet. A középmegcsapoláshoz képest 2 fél. Nem én találtam ki, 5 V 100 A-es tápegység.
Mindkét trafó tekercseit hagyd békén, azok úgy jók ahogy vannak! Ahhoz hogy terhelés nélkül is elinduljon, kell bele feszültség visszacsatolás is (lásd Skori). Tekerj a pici gyűrűre egy negyedik tekercset (3-4 menettel), majd ezt egy 100 ohm 2W-os ellenálláson keresztül bujtasd át a főtrafón (azon így lesz pluszban egy 1 menetes tekercs). A menetirány (valamelyik) lényeges, ha fordítva van akkor induláskor csak cincogni fog, ha helyesen van akkor egyből indulni fog a táp.
Nem értem... Le tudnád rajzolni? Én akár hogy dugom át, nekem 2 x 1 menet a középponthoz képest...
megcsináltam a párhuzamos fesz. visszacsatolást.
A kis ferritre tettem 4 menetet a nagyra először 1et majd 2 menetet az ellenállás 100ohm 1,2W, fordított bekötéssel is próbáltam, de nem indult el. Tekercsnek tömör réz UTP kábel vezetékét használtam, ahogy észrevettem a kis toroid is hasonlóval lett tekerve gyárilag. Mit javasoltok?
Próbáld meg a nagy ferriten növelni a menetszámot. Mondjuk a duplájára.
( Biztos, hogy nem indul el? Rákötötted a LED-eket terhelésnek? Mert ha nem, lehet, hogy mégis elindul, csak nem hallod a nagy freki miatt. )
kicseréltem 8 ohmos az áram korlátozó ellenállás és elindult a táp!!! El sem hiszem!
![]() Kérdés, mivel célszerű megoldanom az egyen irányítást és hogyan ?
6A-es gyors schotthy diódákból csináltam egy greatz hidat a 12V-os kimenetre majd tettem rá egy 100µF-os puffert, üresjárat i feszültség felszökik 17V-ra ha terhelem egy 12V-os PC ventilátorral 13,1V-ra esik be a fesz, ha terhelem 21Wattal már csak 9V a feszültség.
Hogyan lehetne ezen segíteni? miért esik be ennyire a feszültség? gyárilag a secunder 105W-al lehetne tartósan terhelni.
Ez így nem az igazi, mert a tranyók bázisárama ( gate-source feszültsége) nagyon fog változni a terhelés, meg a betápfeszváltozás hatására. Tekerd 4 menetre a nagy ferriten levő meneteket és tegyél nagyobb ellenállást a 8 ohm helyett.
Sok mindentől ejtheti a feszültséget, ezért kellene a szkóp, megnézni, hogy mekkora frekin megy, korrektek e a jelek, stb. Nézd meg, hogy mi a tranyók típusa!
és nem FET, hanem valóban tranyó típusa: 13007D
én is erre gondoltam, hogy növelni kellene a fő trafón a menetszámot és persze az ellenállást. de mindenképpen külön tekercs kell a fő trafóra? Nem használhatom a gyári secunder tekercset?
Gondoltam, hogy BJT van benne...
Elvileg lehetne, de akkor túl nagy lesz a veszteség az ellenálláson. Esetleg megnövelhetnéd a kis trafón az utólag rátekert meneteket. A baj csak annyi, hogy akkor a szekunder- és primer oldalt csak a kistrafóra tekert drót szigetelése fogja elválasztani. És az nem bír ki 4 kV-ot, ha átüt, akkor nagy baj van, mert a szekunder oldalra rákerül a hálózat, vagyis elvész a szekunder oldal galbvanikus függetlensége. Inkább ne csinálj ilyet. Ha megmarad a nagyobb trafón a pótlólagosan feltekert drót, akkor legalább ilyen probléma nincs, mert ahogy elnéztem, egészen komoly szigetelése van az eredeti szekund tekercsnek.
Kipróbáltam sokféle visszacsatolást a kis toroidon 4 menet van, próbáltam úgyis hogy a secunderről csatoltam vissza egy 5W-os 100ohmos ellenálláson keresztül, de helyzet változatlan kis terhelésre is iszonyatosan beesik a feszültség. :S
hogyan lehetne megoldani, hogy ne essen be ennyire feszültség?
Ehhez látni kellene szkóppal, hogy milyen jelek vannak.
Próbáld meg azt, hogy a szekunderről csatolsz vissza és csökkented az ellenállást. Kezd a 100 ohmmal. Nézd a tranyókat nem melegszenek e. 22 ohm alá ne menj, mert már valószínű nagyon melegek lesznek a tranyók. ( Illetve, majd meglátod. ) Megpróbálhatod azt is, hogy a kis trafónak kiiktatod azt a tekercsét, amelyik a főtrafóval van sorbakötve. A helyét zárd rövidre.
egészen lementem 30ohmig az áram korlátozó ellenállással, de nem változik gyakorlatilag semmi.
A kis toroidon lévő 1 menet ami a fő trafó primerje megy át, ha kiiktatom mit kellene eredményeznie, az mi célt szolgál? Soros áram visszacsatolás lenne ?
Mekkora a primer oldali puffered? 10 uF, mint korábba?
Ha igen, akkor ne csodálkozz, hogy esik a fesz, cseréld ki mondjuk 100µF-ra és akkor fog javulni.
primer oldali puffer nem is volt! Visszaraktam a 10µF-ot és máris jobban tartja a feszt nem esik be 60W terheléssel esik 11V-ra ami már elfogadható.
Viszont terhelés nélkül a kimeneti pufferben felszökik a fesz 18V-ra . Már csak 1 kérdésem volna, mivel lehetne megakadályozni, hogy ne menjen fel a fesz üresjáratban 18V-ra? Mivel érzékeny SMD LED szalagot szeretnék üzemeltetni, a kimeneten milyen szűrést pufferelést javasoltok? Köszönöm most a is válaszokat!
Primer oldali puffer nélkül nehéz lesz....
A kimeneti puffer annyi legyen, amennyi elviseli a szükséges búgóáramot. (a búgóáram nagyjából annyi, amennyi a kimeneti terhelés) Azt hogy a kimeneti feszültség ne menjen fel, azt csak úgy tudod, hogy üresjáraton kikapcsoljon a táp, vagy raksz rá egy üresjárati terhelést (akár zéner). Komolyabb tápoknál burst-módot alkalmaznak.
Sziasztok!
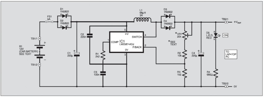
Nem egészen ide vág a felvetésem, de a "koponyák" ebben a topikban vágják ezt a témát. Szeretnék összerakni egy autós laptop töltőt. Kinéztem magamnak egy kapcsolást, igaz már vagy 4 éves, lehet hogy van újabb, jobb. Van egy másik is az még régebbi. Ebben kérem a segítségeteket. Megfelelő-e? Kell-e változtatni rajta, esetleg tudtok jobbat, stb... Előre is köszönöm.
Fórum kereső funkciója után --->
VAN EGY TOPIC A kérdéseket nem oda tesszük fel, ahl a szakik vannak, hanem ahova való, lásd fórumszabályzat. Moderátorok ezért haragszanak.
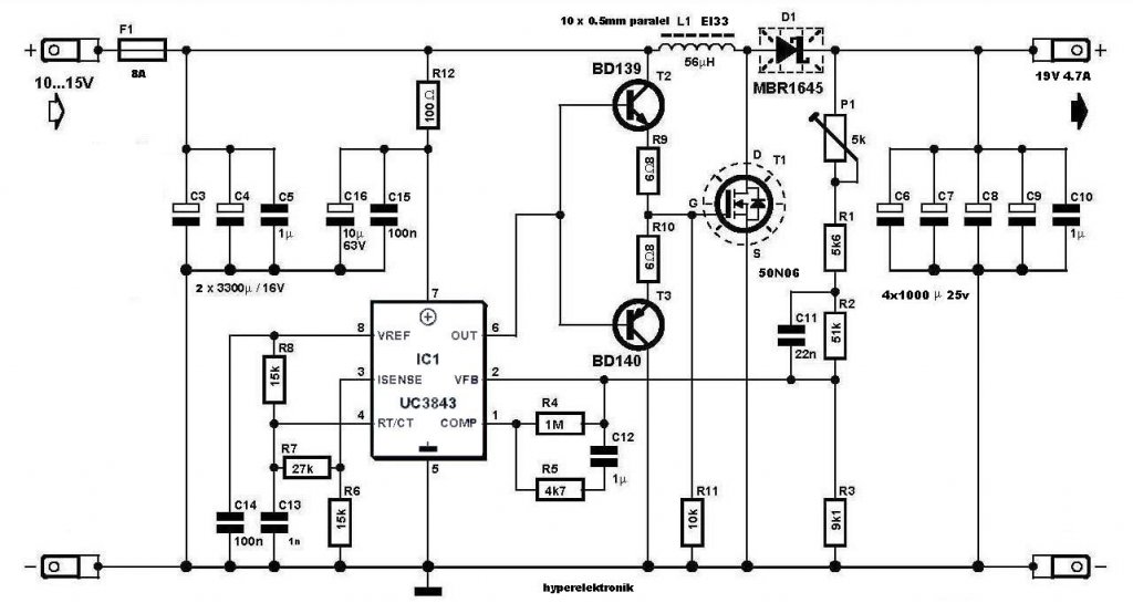
Összeállt a dolog, működik a táp!
Az 5méternyi LED szalag 4,6Ampert vesz fel, probléma a következő a 6Amperes shotky diódákból épített dióda híd a kimeneten iszonyatosan melegszik pedig hűtőbordára szereltem. Másik probléma a 230V-os greatz híd után kapcsolt kondi ami 400V 100µF low esr tipusó az is kb. 50-60 fokra melegszik fel, ez normális jelenség? Miként védhető ez ki?
Ebben igazad van és ismerem a fórumszabályzatot is, de ezzel még nem lesz segítségem. Először azt a topikot olvastam végig, de ott olvasottak után nem láttam értelmét a segítség kérésnek. Feltehetem a kérdés, ha nem kapok érdemi választ, akkor itthon megkérdezhetem a falat is.
Remélem ez egyszer elnézik a modik, ha nem akkor így jártam. |
Bejelentkezés
Hirdetés |









