Fórum témák
» Több friss téma |
[OFF]Én sajnos tömörebben nem tudtam megfogalmazni.
Sziasztok!
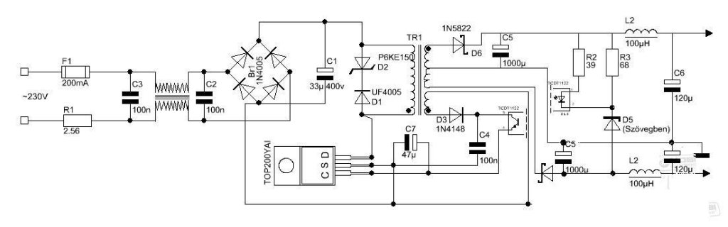
Egy nem túl bonyolult kapcsoló üzemű táp rajzot szeretnék kérni tőletek +-35V vagy +-37V-ra kb 300Watt teljesítményig. Az a baj hogy a kapcsolások között csak egy egyszerű táp van és utána csak bonyolult rezonáns tápok és olyan tl494-es vagy hasonló kapcsolás ami átlagos olyan nincs. (vagy tápok az átlagosak?). Szóval nekem egy olyan kapcsolás kéne amit át tudok látni, meg tudok érteni, mert különben nem sok értelme van megépíteni. Ja az egyszerű táp kapcsolását egy kicsit átalakítottam, így szerintem lehet belőle +-35V csak a zenernek 68Vosnak kell lennie, (meg persze a zener ellenállást és az opto ellenállását meg kéne változtatni stb.). És még annyit szeretnék megkérdezni, hogy a feedback tekercset hogyan kell méretezni? Hány menet legyen stb., mert ezt sosem értettem.
Gondolom erősítőhöz kell. Az egyszerű kapcsitápnál jóval egyszerűbb lesz neked kivitelezni cimopata rezonáns tápját. Az egyszerű kapcsitáp amúgy is flyback, két külön szekunderrel lehetne +/-, de flyback táp egy bizonyos teljesítmény felett macerás: nagy mag kell, nagy lesz a kondi melegedése nagy ripple esetén, satöbbi.
Cimopata rezonáns tápja, attól még, hogy elsőre nem biztos, hogy értetted a működését, nem bonyolult, sőt, a trafóját is sokkal könnyebb megtekerni, mint egy flyback vagy forward PWM tápnak. Szóval szerintem azzal próbálkozz, illetve kezd el kicsit tanulmányozni a kapcsolóüzemű tápegységeket: mi fán terem, milyen tipusai vannak, satöbbi. Nem olyan egyszerű ez a téma, hogy csak megszaggatunk egy trafót és örülünk... Flyback és forward trafónál figyelni kell a szoros csatlásra, a szórások minimalizálására, a lehető legszebben kell igyekezni megtekerni a trafót, ami nem kevés gyakorlást igényel. Én legelsőre rezó tápot csináltam, a cimopata félét. Kettéválasztottam a csévét egy műanyak lappal, egyik félre primer, másikra szekunder, primerre rá a segédtáp, aztán lemértem a szórási induktivitást, belőttem hozzá a kondikat meg a frekvenciát, és ment is.
Ennél egyszerűbb nem nagyon van. Skori oldalán találsz belőle fetes, áramkorlátos, és rezonáns verziót is. Jó fetekkel 700W-ig simán el lehet vele menni. A kapcsolás amit csatoltál 10-20W-nál többet nem tud.
És ha egy Step down PWM lenne? Trafó nélkül a jelet megszaggatva és a kitöltési tényezőt beállítva, majd szűrve. Szerintem így még egyszerűbb lenne, nem kellene trafó stb. TL494-el csináltak ilyet, csak az nem szimmetrikus volt nekem meg +-35V kell, nem +70
![]() Szóval nem tudtok erre egy megoldást?
És hogy lesz leválasztva? Vagy neked nem gond ha az egész hanglánc ráz?
Akkor az a kapcsolás amit te küldtél, ha ott a trafó 150V/2x35V, akkor a többi tekercset ugye nem kell átméretezni?
Az E41-mag jó lesz neki? A szuppresszor dióda hány voltos legyen? A tranzisztorokat cserélhetem IRF740PBF FET-ekre? A feszültség mennyire stabil? Kb. mennyire esik le 300W terhelésnél? Milyen frekin szaggat? Bocsánat a sok kérésért, de biztosra akarok menni.
Azok nem szupresszor-diódák, hanem min. 4-600V-os gyors diódák (FR-ek, E1J, HER, UF, vagy SiC shottky). Az a feladatuk, hogy az átkapcsolás idejére a szórt induktivitás okozta túllövést megfogják.
Léteznek olyan step-down konverterek, amelyek szimplán SMD induktivitást használnak, és hálózati feszültségből állítanak elő leválasztatlan törpefeszültséget, pl. olyan vezérlőelektronikák táplálására, aminél nem szükséges a leválasztás. Erre a célra lettek kitalálva pl. a Power Integrations cég LinkSwitch IC-i. Azonban ezek amiatt is igényelnek külön erre a célra tervezett IC-t, mivel elég kis kitöltéssel doldoznak, ergo gyorsnak kell lennie mind a modulátornak, mind a kapcsolóelemnek, különösen igaz ez 100kHz körüli, vagy nagyobb kapcsolási frekvencia esetén. Pl. CCM esetén, 320V bemeneti DC (~230V) és DC32V kimenet esetén 10%. Kis terhelésnél, DCM-ben ennél is kevesebb. Ezt még tudná kezelni 50-70kHz körül egy mezei LM3842 is, de kisebb feszültségen és nagyobb frekvencián egyre kritikusabbak a kapcsolási idők.
[OFF] Házi feladat a rövidítéseknek utána nézni
Az általad belinkelt kapcsolás tényleg hasonlít a Skori-féle FET-es tápra. Vajon ha a tranzisztoros megoldást is megtoldom plusz egy visszacsatolással a szekunder oldalról, az is működhet egyenirányítással? Csak mert van egy raklap 400V-os tranyóm
És próbaképp PC táp trafóval lehet jó lenne. Gondolom, ha nem közvetlen megy a trafóra a terhelés a tranyós kapcsolásban, be se rezeg a vázolt kapcsolás szerint, köll hozzá a szekunder oldalról a visszacsatolás.
Mondjuk volt itt egy srác, aki pont egy hasonló halogén táp átalakításával kísérletezett, hogy DC-t vegyen ki belőle, visszatekerek, hogy mivel ért el végül jó eredményt. De én gyanítom, hogy kell az a plusz párhuzamos feszvisszacsat.
Én ehhez nagyon hasonlót használok, de áramvisszacsatolás nélkül. Van egy pici mag, azon három tekercs, kettő a bázisokra, a harmadik egy ellenálláson keresztül megtáplálva a trafóról. Néhány wattra használom, de néhány százig is meg lehet csinálni. ( Egyszer csináltam ilyet, az 210 A-es hegesztő volt, bipoláris tranyókkal, amik olaj alatt voltak. Érdekes volt... ) Ha a kimeneten nagy elkók vannak, akkor persze kell csinálni valamit a feltöltőáramukkal.
Alkatrészeket lehet találni a Praktiker bejáratánál található kukában, amibe a használt elektronikus fénycsőveket dobálják be. Van benne pici gyűrű, MJE13001-es tranyó, kondi, stb. Meg át is lehet alakítani őket, csak a trafót kell valahova tenni.
Ha végigolvasod Skori fénycső előtétes oldalát, akkor látni fogod hogy ő is abból indult ki, amiből aztán lett a fetes nagyobb teljesítményű táp. Tehát a tranyós is ugyanúgy működik, csak annak kisebb fesz kell a bázisára mint a fetnek a gate-jére, illetve a fetek G-S-e közé kellenek a zénerek is. Ezeknél a soros áram visszacsatolás végzi a munka dandárját, ezért nem indul el terhelés nélkül, csak ha van benne párhuzamos fesz visszacsatolás is. Illetve mivel az egyik felfele a másik lefele húzza az üzemi frekvenciát a terhelés növekedésével, a két visszacsatolás kombinációjával elérhető hogy mondjuk több száz W terhelés esetén se változzon brutálisan a működési frekvencia.
Igen. Ezeknek az egyszerű oszcillátoroknak az alapja a vastelítésen alapuló működés. Ha csak feszültségvisszacsatolás van, akkor úgy működik, hogy a pici vasmagon megjelenik a tranyókat meghajtó feszültség és ez mindaddig rajta is van, amíg a pici vasmag be nem telít. Vagyis, eddig az ideig bekapcsolva van az adott tranyó. Ha betelít a vasmag, akkor a tranyó kikapcsol, bekapcsol a másik tranyó és a pici vasmag fluxusa elkezd csökkenni, majd átmegy a másik térfelére. Ha itt betelít, akkor megint visszabillen az előbbi tranyó, stb. Ebben a felállásban a frekvencia csak attól függ, mekkora feszről jár pici trafó ( ugye ez benne a telítődővas ) primere. ( vagyis, mekkora a ráeső fesz-idő terület ) Elvileg, csak a tápfesztől függ a frekvencia, tehát ez egy elég stabil valami lehet. A baj ott van, hogy magasabb frekvenciákon, mivel a pici vas telítődéstől telítésig van mágnesezve, jó nagy veszteség keletkezik benne. Tehát, erősen melegszik, mondjuk 100 kHz-en. Bipoláris tranyóknál van egy olyan lehetőség is, hogy ahogy a vas elkezd a telítés fele menni, valamelyest csökken a szekunder fesz. Ugye nő a vasmag indukciója, nő a mágnesezőárama, egyre nagyobb fesz esik a pici vas primerével sorbakötött ellenálláson, stb. Ez viszont azt jelenti, hogy csökken a tranyó báziárama, tehát ha ez jól van méretezve, akkor ki lehet kényszeríteni azt, hogy még a vas telítése előtt kapcsoljanak a tranyók. A bázis-emmitter feszültségeken szépen lehet látni, hogy a tranyónak már nincs is báziárama, csak a tárolt töltés miatt vezet. Ügyesen összehozva egész jót lehet csinálni. Azt azért hozzá kell tenni, hogy így sokkal jobban változik a frekvencia, de pl. segédtáp esetén ez egyáltalán nem zavaró. Ezt a kapcsolást aztán nagyon sokféle képpen lehet variálni... kondit betenni a pici vas körébe, az ellenállás lehet poti, de egy külön tekerccsel a pici vason akár modulálni is lehet a frekvenciáját. Arra azért vigyázni kell, hogy mondjuk 30 Hz-es moduláló frekihez nagyon nagy "pici" vas kell... ha ez nem lenne, akkor nagyon gyorsan lehetne, igen nagy teljesítményű d-classt építeni...mindjárt tápegységgel egybeépítve. Ha meg olyan nagy a pici vas, hogy átfér rajta a 30 Hz is, akkor túl nagyok lesznek a szórások, nagyon gyatra meghajtása lesz a tranyóknak.
Egyébként, nagyon okos kis kapcsolás ez, érdemes vele foglalkozni. Néhány kW-ig biztosan meg lehet csinálni... És akkor még nem beszéltem arról, hogy pl két ilyet egymás tetejére lehet tenni, a betápot megosztani két elkóval és az egész mehet mondjuk 800 V DC-ről. De lehet egymás mellé is tenni őket, és akkor párhuzamosan mennek... Egy baja van: hardswitch. Cserébe viszont nagyon egyszerű.
Nem tudom meddig lehetne elmenni vele, egyszer megpróbáltam vele hegeszteni (sima félhíd 300V-ról). Mivel nem volt áramszabályozás, egy soros ellenállással korlátoztam. Csinált kb. 25mm-es ívet, de kevés volt az áram a pálca beolvadásához. Aztán adtam neki többet, azt meg már nem bírta a FET és elpukkant.
Ha rendesen van méretezve, akkor akármekkora teljesítményt tudhat. Mi lenne a korlátja?
És hogy szabályoznám az áramát?
Alapjárataton: sehogy. Ez nem arra való. De lehet zárlatvédelem az, hogy van egy szórása a trafónak, ami valahol megfogja az áramot. És, hogy annyira ne hajoljon ki a zárlati áram, az áram növekedésével emelni kell a frekvenciát. Vagy, egy adott értékénél egyszerűen ki kell kapcsolni mindkét tranyót. ( Bázis-emmittereket rövidrezárni. Ha ez teljes híd, akkor a két alsó tranyónál ezt egyszerűen meg lehet csinálni. )
Én a klasszikus, tranyós-félhidas PC tápokból bontott, bő maréknyi 13007, 13009, D209L, stb. tranyókat szándékozom e célra felhasználni. Még deszkamodellnek sem bonyolult a GeLee által belinkelt tranzisztoros kapcsolás. Kis gyűrűmagom van kompakt fénycsőből, valamint diakom is van.
Én a 13009-et használom már sok-sok éve az 5... 10W-os segédtápokhoz. Simán elmegy 60...100 kHz-en ebben a kapcsolásban. ( Kicsit fura egy 12 A-es tranyó ezen a helyen...
)( Van ennek egy ZVS változata is. Abból már egy egész családot csináltam, 0,5 ... 2 kW-ig. )
ZVS-t bipoláris tranyókkal is meg lehet esetleg valósítani ebben a telítéses vasas önrezgő topológiában? Végülis.. C-E között is van kapacitás, plusz a szabadonfutó diódáké.. Egyszerűen ide is elég lehet a mágnesező induktivitást belőni a kapacitásokhoz?
Elvileg igen, de van ennek egy olyan üzeme is, amihez nem kell mágnesező induktivitás sem.
Néhány ilyen kapcsolást egyébként szívesen áttanulmányoznék. Majd keresgélek még neten.
Hali!
Az alábbi kapcsolás megépítéséhez megfelelő lenne ha felhasználnék az E55 jelű trafó helyett egy toroidot ami 43 átm. x 11 szél x 23 mm magas ? Vennék hozá 0.25ös huzalt és sodronyt csinálnék. Amúgy 1000W max kimenőteljesesítmény bőven elég. Üdv.
Sziasztok!
Most szeretnék pc tápot venni, de nem tudom mi a különbség az 'active PFC' és a 'moduláris' táp között. Valaki le tudná írni?
A moduláris azt jelenti hogy a kábelek a tápba nincsenek fixen rögzítve hanem lecsatlakoztathatóak, így csak azok lógnak ki belőle amikre feltétlen szükség van. Szerintem egy felesleges extra amiért pénzt lehet kérni..
PFC=power factor correction, nézz után wikipédián vagy valahol. Általában már mindben van, de felhasználó szemszögéből nincs sok jelentősége.
Hajtott a kíváncsiság, és kipróbáltam a Ge Lee által belinkelt tranzisztoros önrezgő tápot. A diakot, és a kis toroidot egy 9W-os kompaktcsőből bontottam ("COOP" márkatermék
). Tranzisztorok gyanánt 2 db E13007-2-t használtam fel (PC tápból), a hozzájuk tartozó bordával. Először nem raktam egyenirányítást a kimenetre, hanem csak közvetlen a szekunderre egy izzót. A kis trafón 1 menet volt a primer áram visszacsatolása, 4-4 menet a bázisokra, 4,7 ohm bázisellenállásokkal. Trafó gyanánt PC táp trafót használtam, az egyik 5V-os szekundert. 260VDC-ről teszteltem. 21W-os izzóval 41kHz-en ketyegett, 170W-tal pedig 20kHz-en.Ezután betettem egy párhuzamos feszültség-visszacsatolást a szekunder oldaltól (100 ohm, vele sorba 8 menet a kis toroidra), így 21W-tal 17kHz, 170W-tal 19,5kHz lett. Megnöveltem a bázisellenállásokat 22 ohmra (növelve ezzel a kis trafó szekunder feszét, bár így jobban változik értelemszerűen a freki a terhelés függvényében), valamint 2 menetre csökkentettem a bázisok tekercseit, és 10 menetre növeltem a párhuzamos feszvisszacsatolást, valamint rátettem a szekunder oldalra egy ellenütemű egyenirányítást (PC táp dupla shottky), ~10uH-s tekerccsel és 3300u LOW ESR elkóval. Hálózati feszültségről táplálva 75W-on 39,5kHz és 11,7V, 150W-on 49kHz és 11,3V. A tranyók langyosak 150W-on, a shottky elég meleg, bár kicsi hűtés van rajta (egy-egy snubber kéne neki..). Látszik a jelalakokon a hardswitch jelleg, meg a kis túllövések, de amúgy nem vészes. A 22 ohmos bázisellenállásokat kisebbre kéne venni, hogy ne változzon a terhelésre a freki ennyit, cserébe kisebb keresztmetszetű toroidot kell majd kotornom az oszcillátornak (20kHz-en a PC táp trafó vasa már csöppet melegedett )A bipoláris technika és a hardswitch miatt nem a hatásfok bajnoka, cserébe viszont tényleg pofon egyszerű, és életképes a kapcsolás.
Szedd ki labortapbol vagy regy erositobol a 40 V-os teafot!Regi erositobol mit keszedhedsz az 220v/2x40 v 1x6 v
|
Bejelentkezés
Hirdetés |






És próbaképp PC táp trafóval lehet jó lenne. Gondolom, ha nem közvetlen megy a trafóra a terhelés a tranyós kapcsolásban, be se rezeg a vázolt kapcsolás szerint, köll hozzá a szekunder oldalról a visszacsatolás.
)





